- 您的位置:
- 标准下载网 >>
- 标准分类 >>
- 国家标准(GB) >>
- GB 10408.1-1989 入侵探测器通用技术条件
标准号:
GB 10408.1-1989
标准名称:
入侵探测器通用技术条件
标准类别:
国家标准(GB)
标准状态:
已作废-
发布日期:
1988-12-16 -
实施日期:
1989-09-01 -
作废日期:
2001-06-01 出版语种:
简体中文下载格式:
.rar.pdf下载大小:
726.10 KB
替代情况:
被GB 10408.1-2000替代;
部分标准内容:
中华人民共和国国家标准
入侵探测器通用技术条件
Gerneral specification for intrusion detecturs1主题内容与适用范围
UDC 681.892.614
GB 10408.1—89
本标准规定了人侵探测器的温用技术要求和试验方法,足设计、制造人设探测器及制定各类人侵探测器技术条件的苯本依据。
本标准适用于防盗报警系统中使川的各类入侵探测器,也适用于防盗,防火复合系统中的人侵探测器。
2引用标准
GB1208
外壳防等级的分类
CB 6833.1
电起了测量仪器电磁兼容件战验规范GB6833.3
电子测鼠仪器电磁兼容性试验规范静电放电敏感度试验CB 6833.4
电「测量仪器电磁兼容性试验规范甲电源瞬态敏感度试验
GB6833.5电子测量仪器电磁兼容性试验规范辐射敏感度试验GB191、包装储运图示标志
GB2828遂批检否计数抽样程序及描样表(适川F连续批的检查)GI32829周期检代计效抽样程序及拍样表(适用于产过程稳定性的检查)GB5080.7设备可常性试验恒定失效率假设下的失效率与学约光故障时阅的验证试验方案GB2123.19电T电子品基本环境试验规程试验K:接触点和连接件的二氧化硫试验方法3术语
3.1人俊探测器inlrusiondetectors用束探测人俊者的移动或其他动件的由电子及机械部件所组成的装置。3.2 高压电路 high woltage circuit交流电压存效值人」30V、商流电压大于42.4V,且交直流电!小:60V片具有过压限制的电路。3.3低压电low vullagt circuit交流电压有效值不大于30V,自流电压不大!42.4V,且输出功率不大100W的电路。3.4全电路salety circuil
用来避免起火灾、触电或因无意避到济动部件而发牛危险的电路。3.5警戒状态standby eondition人侵探测器资通电源后,能探测劲人侵者并转人报警的状态。3.6 技警状态alarm conditinn
输出信导表明人侵色经发牛的天态。3.7故障妖态failurucondition
探测器不能出常!准的获态。
3.8 误报警false alarm
没存人侵背,而人侵探测器本身的原以成操作不当或环境影而融发的报整。3.9 蒲报擎 leakage alirin
中华人民共和国公安部1988-12-16批准1989·09-01实施
GB 10408.1—89
人侵已经发生,而人傻探测器没有给出报喜信号。a.10参考标Tefcrencetargct
体重为制20k的正常人或模拟物体。a.li 探测范围area of detection coverage由入慢探测器所防护的区域或空间。3.12探测距离detection range
在给定方向从探测器到探测范围边界的距离。3.13可探测滤度detectablespeed探测器应能探测到的参考国标的移动速度,-一般为0.3~3m/s。4技术要求
4.1外观及机械结构要求
4.1.1外观
人侵探测器的外形尺寸应与图纸相符。塑料外壳表面应无裂纹,退色及永久性污渍,亦无明显变形和划痕。金属壳表面涂段不能露出底层金属,并无起泡、腐蚀、缺、毛刺、蚀点、划痕、涂层脱落和沙孔等。挖制机构应灵活,标志应清晰。4.1.2外元
美.1.2.1外壳的防护等级应符合GB4208的规定。4.1.2.2外壳利框架应有足够的机械强度和刚度。装有高压电路的外壳应能承受111N的力,装有低压电路的外光应能承受49的力并部能承受按5.2.3.2所规定的冲击强度试验而不产生水久性变形利损坏。
4.1.2.3外壳应有防触电防护:处于暴露状态的部件不应有使人触电的危险。为连接外部天线的外接人线端于应有电阳连接到电源电路的地端,其阻值为5.1M%,领烂功率大十或等十门.5W。4.1.3接线柱和引线的牢固性
4.1.31接线柱应有防止转动和松动的猎施。对快接接绒柱进行20次连接和20次断开试验后,在最容易拉断的方向施加124.5N的拉力作雨60s,引出线与接线栏不应脱落。4.1.3.2引出线应能承受20次直角弯曲而不折断,每根引线开能承受14.7N的拉力作用60s而不损伤。4.1.3.3交流电源引线应能掌受15.6的拉力作用60s而不损伤。4.2电性能要求
4.2.1防能
在正带环境条件下,按产品说耐书进行止常操作附应完成产品标准所规定的功能。4.2.2过流保护
4.2.2.1妞果在变净器的初级电路中有断路器或保险效,则它们的额定值应与的最大输人额定值相适应。
4.2.2.2对不要求义分极性的接线柱与相邻接线柱短路或成对反接,或碰到电源端,均不应损坏设备,也不能使内部电路据环。
对干要求区分极性的接线柱,则应把极性标志放在最靠近接线柱的地方。4.2.3防保护
人径探测器应有防拆川关,打并外壳时人侵探测器应输出报整信号:4.2.4灵敏度和探测范围
人侵探测器的灵缴度和探测范围成符合产品标准的规定。书.2.5电源适用范围
当人侵探测器的电源电压在额定值的85%~110%范用内变化时,入侵探测器应不需调整而能止常工作,且性能指标应符合要求。4.2.6过压运行
GB 10408.1—89
人侵探测器在电源电压为额定值的115%时,以每分钟不大-15次的报馨速率循环50次,每次均应完战警戒、报警功能。
.2.7电源功耗
人侵探测器警戒状态和报警状态的功耗应符合产品标准的规定。4.2.8各用电源
4.2.8.1使用交流电源供电的人侵探测器应有直流备用电源,并能在交流电源断电时自动切换到备用电源。
4.2.B.2备用电源的使用时间:银行、仓库、文物单位的报警系统为24h,商业报警系统为16h。交流电源恢复时对备用电源自动充电。4.2.8.8应提供备用电源的类型、电压,电池容量等有关资料。4.2.9接口
人侵探测器的接口:警戒状态为无电位的常闭触点或导通电阻不大了1002。报警状态和末加电时为常闭触点开略或升路电阻不小丁1M2。5.8环境适应性雾求
4.3.1人侵探测器环境试验的分组人侵探测器根据其使用环境的严酷程度分为三组。组:能经妥偶尔的较轻振动,能适应计1等程度的高低温和湿度的变化,在一般室内条件下使用。Ⅱ组:能经受突然跌落或频繁移动中承受较大振动和冲击,能适应较大程度的高低溢和湿度的变化,并能在露天(或者简易遮盖)条件下使用。Ⅲ组:除Ⅱ组条件外,并在严露天条件下使用。.3.2人侵探测器在表1规定的条件下应能正常工作。试验后灵敏度或探测范圈的变化量不应超过=25%。
抵温Ab
高温Bb
恒定湿热
低温贮存
振动Fc
额定伯
- 10 + 3 ℃:
+ 5 + 2 ℃
t40+ 2 r
RH (93 +1) %
40 ±3 .
10~55Hz
(正弦振动)
振幅0.35cm
1倍赖程/分
X、Y.Z方问各
试验时间
X、Y、
各三次
额定值
+ 40 1 2 ℃
RH (93*)
4n+ 3
10~55Hz
(止弦振动)
搭幅0.75mm
1倍频程/分
X、Y、Z万向各
试啦时间
X、Y、2
齐一次
额定值
40 ± 3 t
+70 2
R11 (932) 4:
10~55Hz.
(止弦报动)
振韬.75mm
1倍程/分
x,Y、Z方间各
试验时间
各一次
GB 10408.1 --. 89
4.3.3人侵探测器经自出跌落试验后应能正常了作,并且元器件无松动、位移和损坏,机壳不应变形。
4.4 稳定性要求
人侵探测器在正常气候环境下,连续「作7天不应出现误报置利漏报警,其灵敏度或探测范围的变化不应越读±10%。
4.5耐久性求
人侵探测器在额定中压和额定负载电流下进行警戒,报警和复位,循坏600次,应无电的或机械的故障,也不盘有器件撤坏或触点粘连。4.6抗扰要求
4.6.1入侵探测器应符合GB6833.1中舰延的静电放电缴感度试验、电源瞬态缴感度试验、辐射敏感度试验中的要求,不应出现误报警和漏报警。4.6.2抗热气流于扰
人慢探测器在整戒状态下受热气流「扰时应能正常工作,不应出现误报警和漏报警。4.7安全性要求
4.7.1绝缘电阻
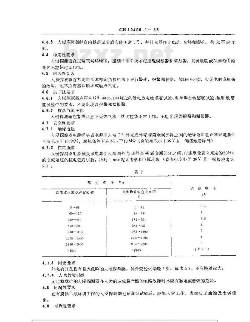
人侵探测器电源捕头或电源引人端子与外壳或外壳裸露金属部件之间的绝缘电阻在正常环境条件下成不小于1010M≤2,温热条件下应不小丁10M(直流电压小136V且:端接地者除外)4.7.2 抗电强度
人侵探测器电源插头或电源:人端与外壳或外壳裸露金属部分之问,应能承受表2规定的50H2的交流电压的抗电强度试验,历时1min应光法穿和飞弧现象(直流电压小于36且一-端接地者除外)。
额延电压Vis
古流或止弦交流有效值
60~131
130~254
280~B0
10351500
1500-2600
4.7.3附燃要求
交流峰道或合成申正
85 ~ 184
181 ~ 354
351~33
H33 -1O
1400-2100
2160~2800
2 Vis+ 1
外壳有开孔且有着火危险的人绿探测器,其外壳经火烧5次,每次55,不应烧着起火。4.7.4人为故障引燃
无过载保护的入侵探测器在入为的造成最严酷的电路故障时不应有触电或燃烧的危险。4.8耐腐蚀要求
在有腐蚀气筑环镜工作的入慢探测器经耐腐蚀试验后,应能止正常工作,表面应尤腐蚀及生锈现象。
可靠性要求
GB 10408.1--89
人侵探测器在正常工作条件下平均无障工作时间份为A,B、C、D四级,各类产品的指标不应低于A级的要求,
A级:1×10°h
B级: 5 ×10\h
C级:2 ×104h
D级:6 ×104h
5试验方法
5.1试验条件
除有特殊情况外,所有试验应在以下正常环境条件下进行!温度:15~30℃
相对湿度:45%~7元呢
大气压力:86~106kPa。
5.2外观和结构性能试验
5.2.1用卡尺等量具对照阁纸检验外形尺寸,目视检验外观,用手检验控制机构,均应符合4.1.1和7.1.1的要求。
5.2.2外防护等级接GB42心8中的试验方法进行试验,应符合4.1.2.1的要求。5.2.8外光机械强度试验
5.2.3.1外壳压力试验
对十内部有高压电路的受试样品,将样品平放,在外壳水平面的中央放一个直径为17mm的钢质半球,球面朝下施加111N的力,作用60±2s,试验后进行外观检查,外壳不应产生永久性变形及损坏。
对内部仅有低压电路的受试样品,将样品乎放,在外壳的水平面的中央放一个直径为137mm的钢质半球,球面朝下施加49N的力,作用60±2S,试验后进行外观检查,外壳不应产生永久性变形及损坏。
外壳冲击强度试验
对于内部有高压电路的受试样品,将样品平放,用一个直径为50.8mm,重量为540g的钢球,从1.3m的高度垂直自山落下冲击在外壳表面上。对丁内部仅有低压电路的受试样品,将样品平放,用一个直径为50.8mm的钢球,从0.5m的高度垂直自由落下冲出在外壳表面土。妥试样品经冲击试验后均应符合4.1.2.2的要求。5.2.4接线柱和出线牢固性试验
5.2.4.1拉力试验
受试样品应固定在正常位置,引出线按产品规定连接,沿着引出线向样品逐渐施加拉力至4.1.3的规定俏,保持60±2 s,试验后外观检查应符合4.1.3的要求。5.2.4.2引出线弯曲试验
经外观和屯性能检查的样品,在引出线末端悬挂1.5kg的重物,然后样品在垂真平面上倾斜大约0\,时间约2~35,接若返回原来位置,即构成一次弯曲。按此方法再向相反方向弯曲,到达规定次数后应符合4.1.3.2的要求。
5.3电性能试验
5.3.1功能检查
在额定电源电压下,按产品说期书进行止常操作,应符合4.2.1的要求。5.3.2过流保护
经初始检测的样,对不要求区分-极性的接线柱与相邻接线柱短路60土2$GB 10408.1-89
对不要求区分极性的接线柱的引线与相邻接线柱反接后,保持60±2s对不要求区分极性的接线柱的引线与电源端的引线碰触1.±0.5s1试验后均应符合4.2.2.2的要求。5.3.3防拆保试验
经初始检测的样品,打开样品的外壳应发出报馨信号。5.3.4灵敏度和探测港围试验
按产品技术条件检查受试样品应符合产品标准的规定。5.3.5电源电压适用范图试验
5.3.5.1交流供电时用精度0.5级,量程1.5倍于电源电乐的电压表监测,电源电压应按以下儿种进行试验,每次试验时间不小于15min,试验过程中应检测其功能,灵敏度或探测范围,受试样品应符合4.2.4和4.2.5的要求。
5.3.5.2直流供电时用精度0.5级,量程1.5倍于电源电压的直流电压表监测电源电压,用可调直流稳压电源改变其电压值,分别在额定值的85%和110%进行试验。每次试验时间不小于15miⅡ,试验过程中应检验其功能,灵敏度或探测范围,受试样品应符合4.2.4和4.2.5的要求。5.3.6过压运行试验
按4.2.6要求,经初始检测的祥品在电源电压为额定值的115收时,受试样品处下警戒状态,移动参考目标使受试样品转人报警状态,然后解除,再进人警戒状态,完成-一次环。以每分钟不大于15次的报警速率,共循环50次,每次均应能完或警戒和报警功能。5.a.7电源功耗检查
用精度0,5级,量程1.5倍于额定电流的电流表监测功耗电流应符台4.2.7的规定。5.3.8备用电源试验
5.3.8。1疗动切换试验
使用交,直流电源供电的产品按说明书连接备用屯源,经初始检测后切断交流电源,检测受试样品功能利探测范围应符合4.2.1和4.2.4的规定。5.3.8.2使用备用电源的功耗和自充电检查对于4.2.8.2备用电源的使用时问由用电源的容量和受试样品在警戒状态下消耗电流1来计算:按5.3.7测出,再按各用电源的额定值Q(A.h)计算出时间T(n),应符合4.2.8.2的要求。用0.5级电流表串人直流电源电路测整备用电源的充电流。5.3.9接口检查
用三用表测量受试样品出端对地的电位和电阻值应符合4.2.9的要求。5.环境适应性试验Www.bzxZ.net
在进行环境适应性试验时,除另有规定外,受试样品不应加任何防护知装。在试验中改变温度时。升温和降温速率不应超过1℃/min。5.4.1高温试验
5.4..1受试样品在正常环境条件下放置1h后进行捡测,测量其灵敏度S或探测距离R1。5.4.1.2将受试样品接通电源做人高温籍内,使箱内温度1升到表1规定值,立即检查抵警功能恒温到时居再次检查报馨功能,均应正常七作。5..1.a关断受试样品的电源,在正常环境条件下恢复2h后,进行最后捡测,测量受试样品的灵嫩度S2或探测距离R2;其变化0符合4.3.2的要求。d=RR
×100%
GB 10408.1--89
—x100%
注:R或S,为环境试验前的初始测望值,R或S,可按二次题望的平均值计算。5.4.2恒定温热试险
5.4.2.1,将经过初始检的样品关断电源,放人湿热箱内,使箱闪温度升到4t+2℃,然后便湿度达到(93)%,平衡后开始计时,维持此值48h层,在箱内接通电源进行功能检查,应能正常工作。从箱内出后立即测量绝缘电阻和抗电强度,均应符合4.7.1和4.7.2的要求。6.4.2.2经抗电强度试验后的样品在正常环境条件下,关断电源,恢复2h,按5.4.1.3的试验方法进行最后检测,并计算灵敏度或探测范围的变化量,其值应不超过土25%。5.4.8低湿试验
5.4.3.1把作完湿热试验后的样品放入低温箱内,使箱内的温度降至表1中的规定值,恒温2h后:立即通电检查报警功能,应能正常工作。5.4.3.2受试样品继续留在箱内,在正常环境条件下,保持2h后把受试样品从箱内取出,按第5.4.1.3的方法进行最底的检测,探测距离的变化量不应超过±25%。6.4.4低温贮存试验
5.4.4.1将受试样品放人低温箱内,使箱内温度降到-40±3C,在此温度范围内保持16h,然后受试样品从箱内取出,在正常环境条件下恢复2h,对受试样品进行最后脸测。也可按5.4.3.2的方法进行恢复。
5.4.4.2按5.4.1.3的方法进行最启检测,并计算录敏度或探测距离的变化鼠,其值不应超过±25%。5.4.5搬动试验
5,4,5.1将受试样品按正常位置牢固地固定在搬动台上,如果受试样品有减振架,应拆去或架空。5.4. 5.2振动为iE弦摄动,条件按1规定,在X、Y、Z三个轴线方向分别在10~55~10Hz范围内进行振动响应检查。如果有其振频逆,则在此频率上振动30min,如果无我振赖率,则在35Hz握动30min,共90min。
5.4.5.3受试样品经报动试验后应能正带T作,并且无元器件松动、位移和坏。5.4.6冲击试验
5.4.6.1按5.4.5.1的方法把受试样品牢固地固定在冲击台上。5.4.6.2按表1规定的加速度和持续时间分别在X,Y,7. 三个轴向各冲击三次,试验后样品不应有明显的据坏或变形。按产品标准检验其功能,应能正带工作。5.4.7自由跌落试验
5.4.7.1试验表面为半滑、肾硬的水泥地面。5.4.7.2经初始检测的样品,按出包装,在征意的凹个面各自由跌落1次。5.4.7.3跌落高度为:小于或等于20kg的样品,跌落高度×1000mm,大于20kg而小于或等于50kg的样品,跌落高度为5mm。
5.4.7.4受试样品经跌落试验后应符合4.3.3的要求。5.5稳定性试验
5.5.1经初始检测的样品,按止带使用位置安装,并施加额定电源电压,调到最高灵敏度或制造」家规定范围,在正常环境条件F连续工作7大,每天至少进行一次报警功能检查,每次均成能正常工作,并且 7天内不应出现漏报警或误报警。5.5.2,试验后按5.4.1.3方法进行最后检测,并计算灵缴度或探测距离的变化量其值不应超过±10%。5.6 耐久性试验
5.6.1经初始检测的样品,在额定电源电压和额定工作电流下,使样品从警戒状态进人报警状态,再由报警状态转人警哦状态为次循环,以不大严15次/min的速率共循环6000次。5.6.2试验后进行外观检查利能检查,应符合4.5条的要求。5.7抗干扰试验
5.7.1抗电磁干扰试验
5.1.1.1静电放电敏感度试验
GB 10408.1—89
经初始检测的样品按GB6833.3中规定的试验方法进行试验,受试样品应能正常工作,不出现端报警或误报等。
5. 7.1.2电源瞬态缴感度试验
经初始检测的样品按GB6833.4中规定的试验方法进行试验,受试样品应能正常上作,不出现误报等或漏报警。
5.7.1.3辐射敏感度试验
经初始检测的样品,按GB6833.5中规定的试验方法进行试验,受试样品应能正常工作,不应出现误报警或漏报警。
5.7.2抗热气流F扰试验
经初始捡测的样品,按正常工作位置放置在一个3000W电炉上方1m处,受试样品在额定电源电压下处于警戒状态,然后将电源通电5min,关断25min,其试验3h,在此过程中受试样品应能正常作,不应出现误报著或漏报警。
5.8安全性试验
5.8.1绝缘电阻试验
用500V精度1.0级的兆欧表,测量受试样品的电源插头或电源1人端与外壳或外壳上裸露金属零部件之间的绝缘电阻。受试样品的电源开关在接通位置,但其电源插头不接入电网。施加500试验电压稳定5s后,读取绝缘电阻数值,应符合4.7.1的要求。试验后受试样品应能止带工作。5.8.2抗电强度试验
经初始检测的样品,在其电源插头或电源引1人端机壳或机壳上裸离金属零部件之间,用功率不小00VA,50Hz的可调电源馈给试验电压,试验电压以20V/min的速率由6V遂渐加到表2的规定值保持1min,试验结果应符合4.7.2的要求。试验后以20(V/min的速率将试验电压降到低1L作电压后,断开试验电源。
5.8.3阻燃试验
采用本生灯,燃烧气体*1烧加空气,火焰直径9.5mm,火焰商度125mm,其中蓝色火焰高度mm,用此火焰对样品烧5次,每次5s,不应烧着起火。5.8.4人为故障引燃
经初始检测的样品,打开外壳,人为造成最严重的电路故障(如变压器初次级短路或电解电容器知酪),受试样品的温升不应引起着火。5.9耐腐蚀试验
5.9.1按GB2423.19的规定,将受试样品放置在腐蚀试验穿器内,关闭窗口,然后充人流量为容器体积0.1%的硫化氢和少量水(容器室体积的10mL/0.03m\,使受试样品暴露在湿的硫化氢和大气混合体!,通气1天,停3天,再通气4天,接若打开容盖,把容器吹干净,取出受试样品。5.9.2经耐腐蚀试验后,受试样品应符合4.8条的要求。5.10可靠性试验
5.10.1试验坏境条件
正带环境条件下,在额定电源电压范围内进行可靠性试验。5.10.2试验方案
可靠性鉴定试验应按照附录B(补充件)的序货试验方案4:6进行,可靠性交收试验可选用试验方案4:7进行。
5. 10.3试验要求
整个试验过程,每24h测量探测范围三次,每次报警5min,其余时间受试样品在警戒状态。GB 10448.1—B9
试验时间应延续到能作出合格与否的判断为止。每台样品的试验时间不应低于平均每台样品试验时间的一半。
试验期间发生次失效时,累积相关试验时间T按下式计算:Ta-te
式小n—受试样总数
t—一第次失效时受试样品中的第i台样品的相应时间读数,到判决点没有发生任何--次失效的累积相关试验时间了按下式计算:T=nt
式中;n一一受试样品总数
一到账快点时的受试样品相应试验时间,B检验规则
6.1拉验分类
检验分类为鉴定检验和质量致性检验。鉴定检验是用木型号的若干样品进行一系列完整的检验。当主要设计、工艺、材料及零部件(元器件)更换后或停产后恢复生产时均应进行。质量一致性检验由四个检验组成:A组检验(逐批):交收产品时,全数检验。B组检验(逐批):交收产品时,抽样检验。C组检验(周期):每半年进行一次。D组检验(周期):产品评优时进行检验。6.2试验项目和顺序
各类检验的试验项目,试验顺序和相应的试验方法与技术要求及不合格分类按表3规定。表3
不合格
外壳防护等级
外老强度
弯曲试验
拉力试验
功能检查
过流保护
防拆保护
探测范闹
电源适用范围
过任运行
技术要求
试验方法
鉴定验验
质量一致性检验
电源功耗
备用电源
接检查
恒定禄热
低温贮存
自由跌落
稳定性
耐久性
抗干扰
安全性
可靠性
醇腐蚀性
技术要求
GB 10408.1—88
续表3
不合格
试验方扶
注:表4有“”者表示进行的项目。6.3抽样与纽批规则
6.3.1组批的规则
交付捡验的批应由同一生产批的产品构成。6.3.2抽样规则
监定检验
质鼠一致性检验
6.3.2.1鉴定检验的受试样品不应少于8台。6.3.2.2质量-效性检验,B组检验的样品数量按附录A(补充件)中表A1或表A2的规定随机抽取。C组和D组检验的样品数量按附录 A(补充件)1表 A 3 的规定随机抽取。6.4判定规划
6.4.1按照表3中规定的项目,顺序、技术要求、试验方法和不合格分类判定每个样品是否合格,如果有·-项不符合要求则判为不合格品。全数检验的样品应全部合格,对抽样检验的样本不台格品数小于或等1合格判定数(Ac)则判为批合格,不合格品数等于或大于不合格判定数(R。)则判为批不合格。
6.4.2如无特殊规定,建议采用检查水平Ⅱ(或判别水平Ⅱ)在B组检验41B类不合格品的合格质量水平(AQL)为1:5,C类不合格品的合格质母水平(AQL)为4. 0,在C组和D组及鉴定检验中,B类不合格品的不合格质量水平(RQL)为20,C类不合格品的不合格质量水平(RQL)为25。6.4.3抽样片案严格性的调整
一般情况下按上述规啶检验,在连续批的逐批检验中,若质量水平保持较好或较差时,应按GB2828规定的转移规则进行放宽检查或加严检查。6.5不合格的处置
发现A类不合格品时应立即停止检验,并在相应的范围内采取措施,稍除A类不合格品的因8.
GB 10408.1—89
素后再提交检验,如涉及已出厂产品,应立即通知使用单位运回返修或到使用单位修理。b,对判为台格批中的不合格品应由制造厂调换或修复或合格品。CC组或D组检验不合格时,其代表范围内的产品应停正检验,并分析原因,消除不合格的因素后再提交检验。
6.6批的再提交
批检验不合格时,经修理,调试,检验合格后,再次随机抽取规定数量样品提交检验。了标志,包装、运输和贮存
7.1标志
7.1.1入慢探测器应有清晰审固的标志,标志应有下列内容:生产厂名或专用商标或符号:
b.产品的型号、生产日期和编号,电源的额定电压,频率和功率或使用电池的型号和极性:c
如果产品需要规定安装位置,则应标出安装的正确位置,d.
应在靠近保险丝盒的地方标明保险丝的额定值。了.1.2应在接线柱和线端处标明连线的去处,以便正确接线。7.1.3如果在产品上标志警告、社意事项,如“危险”,“警告”、“注意”等,共字大小不得小于3号字,其余文宁的大小不得小」4号字。7.2包装
包装箱成符合防潮、防尘、防震的要求。.21
7.2.2包装箱土应有符合GB191规定的“小心轻放”、“防潮”、“向上”及制造!名称、产品型号和名称、出厂年月等标志。
T.2.3单个包装盒内应有使用说明书、保修卡、检验合格证或检验标志及其他附件等。『3输和贮存
了.3.1包装好的产品均应能承受汽车、火车,轮船和飞机等的运输。7.3.2长途运输时,产品不得放在徽篷车箱、踏天仓库中,应注意防雨水、防小埃和机械损伤。7.3.3存放产品的仓库环境温度为10~40℃,相对湿度不大于8%,室内无酸、碱皮其他腐蚀性气体,卫无强裂的机械搬动、冲击和强磁场作用。GB 10408.1-89
附录A
逐批私-期检查计数抽样表
(补充件=)
--次抽样方案
逐批正常捡查
水AQI
合格质虚
洋本大小
不合格判定数
合格判定数
不合格判定数
合格定数
51~ 90
91-150
151~2们
281--500
注:本表摘向GB2828。
处用箭义下方的第“个拍样方案,蚀别箭头」方的第一个描样为案。逐批加严检查一次抽样方案
合培质平AQI
样本太小
批趾范
!不合帮判定数
合格判定数
不合格判定数
合格归定数
16 --25
51~ 90
91 ~150
151~280
281-510
小提示:此标准内容仅展示完整标准里的部分截取内容,若需要完整标准请到上方自行免费下载完整标准文档。
入侵探测器通用技术条件
Gerneral specification for intrusion detecturs1主题内容与适用范围
UDC 681.892.614
GB 10408.1—89
本标准规定了人侵探测器的温用技术要求和试验方法,足设计、制造人设探测器及制定各类人侵探测器技术条件的苯本依据。
本标准适用于防盗报警系统中使川的各类入侵探测器,也适用于防盗,防火复合系统中的人侵探测器。
2引用标准
GB1208
外壳防等级的分类
CB 6833.1
电起了测量仪器电磁兼容件战验规范GB6833.3
电子测鼠仪器电磁兼容性试验规范静电放电敏感度试验CB 6833.4
电「测量仪器电磁兼容性试验规范甲电源瞬态敏感度试验
GB6833.5电子测量仪器电磁兼容性试验规范辐射敏感度试验GB191、包装储运图示标志
GB2828遂批检否计数抽样程序及描样表(适川F连续批的检查)GI32829周期检代计效抽样程序及拍样表(适用于产过程稳定性的检查)GB5080.7设备可常性试验恒定失效率假设下的失效率与学约光故障时阅的验证试验方案GB2123.19电T电子品基本环境试验规程试验K:接触点和连接件的二氧化硫试验方法3术语
3.1人俊探测器inlrusiondetectors用束探测人俊者的移动或其他动件的由电子及机械部件所组成的装置。3.2 高压电路 high woltage circuit交流电压存效值人」30V、商流电压大于42.4V,且交直流电!小:60V片具有过压限制的电路。3.3低压电low vullagt circuit交流电压有效值不大于30V,自流电压不大!42.4V,且输出功率不大100W的电路。3.4全电路salety circuil
用来避免起火灾、触电或因无意避到济动部件而发牛危险的电路。3.5警戒状态standby eondition人侵探测器资通电源后,能探测劲人侵者并转人报警的状态。3.6 技警状态alarm conditinn
输出信导表明人侵色经发牛的天态。3.7故障妖态failurucondition
探测器不能出常!准的获态。
3.8 误报警false alarm
没存人侵背,而人侵探测器本身的原以成操作不当或环境影而融发的报整。3.9 蒲报擎 leakage alirin
中华人民共和国公安部1988-12-16批准1989·09-01实施
GB 10408.1—89
人侵已经发生,而人傻探测器没有给出报喜信号。a.10参考标Tefcrencetargct
体重为制20k的正常人或模拟物体。a.li 探测范围area of detection coverage由入慢探测器所防护的区域或空间。3.12探测距离detection range
在给定方向从探测器到探测范围边界的距离。3.13可探测滤度detectablespeed探测器应能探测到的参考国标的移动速度,-一般为0.3~3m/s。4技术要求
4.1外观及机械结构要求
4.1.1外观
人侵探测器的外形尺寸应与图纸相符。塑料外壳表面应无裂纹,退色及永久性污渍,亦无明显变形和划痕。金属壳表面涂段不能露出底层金属,并无起泡、腐蚀、缺、毛刺、蚀点、划痕、涂层脱落和沙孔等。挖制机构应灵活,标志应清晰。4.1.2外元
美.1.2.1外壳的防护等级应符合GB4208的规定。4.1.2.2外壳利框架应有足够的机械强度和刚度。装有高压电路的外壳应能承受111N的力,装有低压电路的外光应能承受49的力并部能承受按5.2.3.2所规定的冲击强度试验而不产生水久性变形利损坏。
4.1.2.3外壳应有防触电防护:处于暴露状态的部件不应有使人触电的危险。为连接外部天线的外接人线端于应有电阳连接到电源电路的地端,其阻值为5.1M%,领烂功率大十或等十门.5W。4.1.3接线柱和引线的牢固性
4.1.31接线柱应有防止转动和松动的猎施。对快接接绒柱进行20次连接和20次断开试验后,在最容易拉断的方向施加124.5N的拉力作雨60s,引出线与接线栏不应脱落。4.1.3.2引出线应能承受20次直角弯曲而不折断,每根引线开能承受14.7N的拉力作用60s而不损伤。4.1.3.3交流电源引线应能掌受15.6的拉力作用60s而不损伤。4.2电性能要求
4.2.1防能
在正带环境条件下,按产品说耐书进行止常操作附应完成产品标准所规定的功能。4.2.2过流保护
4.2.2.1妞果在变净器的初级电路中有断路器或保险效,则它们的额定值应与的最大输人额定值相适应。
4.2.2.2对不要求义分极性的接线柱与相邻接线柱短路或成对反接,或碰到电源端,均不应损坏设备,也不能使内部电路据环。
对干要求区分极性的接线柱,则应把极性标志放在最靠近接线柱的地方。4.2.3防保护
人径探测器应有防拆川关,打并外壳时人侵探测器应输出报整信号:4.2.4灵敏度和探测范围
人侵探测器的灵缴度和探测范围成符合产品标准的规定。书.2.5电源适用范围
当人侵探测器的电源电压在额定值的85%~110%范用内变化时,入侵探测器应不需调整而能止常工作,且性能指标应符合要求。4.2.6过压运行
GB 10408.1—89
人侵探测器在电源电压为额定值的115%时,以每分钟不大-15次的报馨速率循环50次,每次均应完战警戒、报警功能。
.2.7电源功耗
人侵探测器警戒状态和报警状态的功耗应符合产品标准的规定。4.2.8各用电源
4.2.8.1使用交流电源供电的人侵探测器应有直流备用电源,并能在交流电源断电时自动切换到备用电源。
4.2.B.2备用电源的使用时间:银行、仓库、文物单位的报警系统为24h,商业报警系统为16h。交流电源恢复时对备用电源自动充电。4.2.8.8应提供备用电源的类型、电压,电池容量等有关资料。4.2.9接口
人侵探测器的接口:警戒状态为无电位的常闭触点或导通电阻不大了1002。报警状态和末加电时为常闭触点开略或升路电阻不小丁1M2。5.8环境适应性雾求
4.3.1人侵探测器环境试验的分组人侵探测器根据其使用环境的严酷程度分为三组。组:能经妥偶尔的较轻振动,能适应计1等程度的高低温和湿度的变化,在一般室内条件下使用。Ⅱ组:能经受突然跌落或频繁移动中承受较大振动和冲击,能适应较大程度的高低溢和湿度的变化,并能在露天(或者简易遮盖)条件下使用。Ⅲ组:除Ⅱ组条件外,并在严露天条件下使用。.3.2人侵探测器在表1规定的条件下应能正常工作。试验后灵敏度或探测范圈的变化量不应超过=25%。
抵温Ab
高温Bb
恒定湿热
低温贮存
振动Fc
额定伯
- 10 + 3 ℃:
+ 5 + 2 ℃
t40+ 2 r
RH (93 +1) %
40 ±3 .
10~55Hz
(正弦振动)
振幅0.35cm
1倍赖程/分
X、Y.Z方问各
试验时间
X、Y、
各三次
额定值
+ 40 1 2 ℃
RH (93*)
4n+ 3
10~55Hz
(止弦振动)
搭幅0.75mm
1倍频程/分
X、Y、Z万向各
试啦时间
X、Y、2
齐一次
额定值
40 ± 3 t
+70 2
R11 (932) 4:
10~55Hz.
(止弦报动)
振韬.75mm
1倍程/分
x,Y、Z方间各
试验时间
各一次
GB 10408.1 --. 89
4.3.3人侵探测器经自出跌落试验后应能正常了作,并且元器件无松动、位移和损坏,机壳不应变形。
4.4 稳定性要求
人侵探测器在正常气候环境下,连续「作7天不应出现误报置利漏报警,其灵敏度或探测范围的变化不应越读±10%。
4.5耐久性求
人侵探测器在额定中压和额定负载电流下进行警戒,报警和复位,循坏600次,应无电的或机械的故障,也不盘有器件撤坏或触点粘连。4.6抗扰要求
4.6.1入侵探测器应符合GB6833.1中舰延的静电放电缴感度试验、电源瞬态缴感度试验、辐射敏感度试验中的要求,不应出现误报警和漏报警。4.6.2抗热气流于扰
人慢探测器在整戒状态下受热气流「扰时应能正常工作,不应出现误报警和漏报警。4.7安全性要求
4.7.1绝缘电阻
人侵探测器电源捕头或电源引人端子与外壳或外壳裸露金属部件之间的绝缘电阻在正常环境条件下成不小于1010M≤2,温热条件下应不小丁10M(直流电压小136V且:端接地者除外)4.7.2 抗电强度
人侵探测器电源插头或电源:人端与外壳或外壳裸露金属部分之问,应能承受表2规定的50H2的交流电压的抗电强度试验,历时1min应光法穿和飞弧现象(直流电压小于36且一-端接地者除外)。
额延电压Vis
古流或止弦交流有效值
60~131
130~254
280~B0
10351500
1500-2600
4.7.3附燃要求
交流峰道或合成申正
85 ~ 184
181 ~ 354
351~33
H33 -1O
1400-2100
2160~2800
2 Vis+ 1
外壳有开孔且有着火危险的人绿探测器,其外壳经火烧5次,每次55,不应烧着起火。4.7.4人为故障引燃
无过载保护的入侵探测器在入为的造成最严酷的电路故障时不应有触电或燃烧的危险。4.8耐腐蚀要求
在有腐蚀气筑环镜工作的入慢探测器经耐腐蚀试验后,应能止正常工作,表面应尤腐蚀及生锈现象。
可靠性要求
GB 10408.1--89
人侵探测器在正常工作条件下平均无障工作时间份为A,B、C、D四级,各类产品的指标不应低于A级的要求,
A级:1×10°h
B级: 5 ×10\h
C级:2 ×104h
D级:6 ×104h
5试验方法
5.1试验条件
除有特殊情况外,所有试验应在以下正常环境条件下进行!温度:15~30℃
相对湿度:45%~7元呢
大气压力:86~106kPa。
5.2外观和结构性能试验
5.2.1用卡尺等量具对照阁纸检验外形尺寸,目视检验外观,用手检验控制机构,均应符合4.1.1和7.1.1的要求。
5.2.2外防护等级接GB42心8中的试验方法进行试验,应符合4.1.2.1的要求。5.2.8外光机械强度试验
5.2.3.1外壳压力试验
对十内部有高压电路的受试样品,将样品平放,在外壳水平面的中央放一个直径为17mm的钢质半球,球面朝下施加111N的力,作用60±2s,试验后进行外观检查,外壳不应产生永久性变形及损坏。
对内部仅有低压电路的受试样品,将样品乎放,在外壳的水平面的中央放一个直径为137mm的钢质半球,球面朝下施加49N的力,作用60±2S,试验后进行外观检查,外壳不应产生永久性变形及损坏。
外壳冲击强度试验
对于内部有高压电路的受试样品,将样品平放,用一个直径为50.8mm,重量为540g的钢球,从1.3m的高度垂直自山落下冲击在外壳表面上。对丁内部仅有低压电路的受试样品,将样品平放,用一个直径为50.8mm的钢球,从0.5m的高度垂直自由落下冲出在外壳表面土。妥试样品经冲击试验后均应符合4.1.2.2的要求。5.2.4接线柱和出线牢固性试验
5.2.4.1拉力试验
受试样品应固定在正常位置,引出线按产品规定连接,沿着引出线向样品逐渐施加拉力至4.1.3的规定俏,保持60±2 s,试验后外观检查应符合4.1.3的要求。5.2.4.2引出线弯曲试验
经外观和屯性能检查的样品,在引出线末端悬挂1.5kg的重物,然后样品在垂真平面上倾斜大约0\,时间约2~35,接若返回原来位置,即构成一次弯曲。按此方法再向相反方向弯曲,到达规定次数后应符合4.1.3.2的要求。
5.3电性能试验
5.3.1功能检查
在额定电源电压下,按产品说期书进行止常操作,应符合4.2.1的要求。5.3.2过流保护
经初始检测的样,对不要求区分-极性的接线柱与相邻接线柱短路60土2$GB 10408.1-89
对不要求区分极性的接线柱的引线与相邻接线柱反接后,保持60±2s对不要求区分极性的接线柱的引线与电源端的引线碰触1.±0.5s1试验后均应符合4.2.2.2的要求。5.3.3防拆保试验
经初始检测的样品,打开样品的外壳应发出报馨信号。5.3.4灵敏度和探测港围试验
按产品技术条件检查受试样品应符合产品标准的规定。5.3.5电源电压适用范图试验
5.3.5.1交流供电时用精度0.5级,量程1.5倍于电源电乐的电压表监测,电源电压应按以下儿种进行试验,每次试验时间不小于15min,试验过程中应检测其功能,灵敏度或探测范围,受试样品应符合4.2.4和4.2.5的要求。
5.3.5.2直流供电时用精度0.5级,量程1.5倍于电源电压的直流电压表监测电源电压,用可调直流稳压电源改变其电压值,分别在额定值的85%和110%进行试验。每次试验时间不小于15miⅡ,试验过程中应检验其功能,灵敏度或探测范围,受试样品应符合4.2.4和4.2.5的要求。5.3.6过压运行试验
按4.2.6要求,经初始检测的祥品在电源电压为额定值的115收时,受试样品处下警戒状态,移动参考目标使受试样品转人报警状态,然后解除,再进人警戒状态,完成-一次环。以每分钟不大于15次的报警速率,共循环50次,每次均应能完或警戒和报警功能。5.a.7电源功耗检查
用精度0,5级,量程1.5倍于额定电流的电流表监测功耗电流应符台4.2.7的规定。5.3.8备用电源试验
5.3.8。1疗动切换试验
使用交,直流电源供电的产品按说明书连接备用屯源,经初始检测后切断交流电源,检测受试样品功能利探测范围应符合4.2.1和4.2.4的规定。5.3.8.2使用备用电源的功耗和自充电检查对于4.2.8.2备用电源的使用时问由用电源的容量和受试样品在警戒状态下消耗电流1来计算:按5.3.7测出,再按各用电源的额定值Q(A.h)计算出时间T(n),应符合4.2.8.2的要求。用0.5级电流表串人直流电源电路测整备用电源的充电流。5.3.9接口检查
用三用表测量受试样品出端对地的电位和电阻值应符合4.2.9的要求。5.环境适应性试验Www.bzxZ.net
在进行环境适应性试验时,除另有规定外,受试样品不应加任何防护知装。在试验中改变温度时。升温和降温速率不应超过1℃/min。5.4.1高温试验
5.4..1受试样品在正常环境条件下放置1h后进行捡测,测量其灵敏度S或探测距离R1。5.4.1.2将受试样品接通电源做人高温籍内,使箱内温度1升到表1规定值,立即检查抵警功能恒温到时居再次检查报馨功能,均应正常七作。5..1.a关断受试样品的电源,在正常环境条件下恢复2h后,进行最后捡测,测量受试样品的灵嫩度S2或探测距离R2;其变化0符合4.3.2的要求。d=RR
×100%
GB 10408.1--89
—x100%
注:R或S,为环境试验前的初始测望值,R或S,可按二次题望的平均值计算。5.4.2恒定温热试险
5.4.2.1,将经过初始检的样品关断电源,放人湿热箱内,使箱闪温度升到4t+2℃,然后便湿度达到(93)%,平衡后开始计时,维持此值48h层,在箱内接通电源进行功能检查,应能正常工作。从箱内出后立即测量绝缘电阻和抗电强度,均应符合4.7.1和4.7.2的要求。6.4.2.2经抗电强度试验后的样品在正常环境条件下,关断电源,恢复2h,按5.4.1.3的试验方法进行最后检测,并计算灵敏度或探测范围的变化量,其值应不超过土25%。5.4.8低湿试验
5.4.3.1把作完湿热试验后的样品放入低温箱内,使箱内的温度降至表1中的规定值,恒温2h后:立即通电检查报警功能,应能正常工作。5.4.3.2受试样品继续留在箱内,在正常环境条件下,保持2h后把受试样品从箱内取出,按第5.4.1.3的方法进行最底的检测,探测距离的变化量不应超过±25%。6.4.4低温贮存试验
5.4.4.1将受试样品放人低温箱内,使箱内温度降到-40±3C,在此温度范围内保持16h,然后受试样品从箱内取出,在正常环境条件下恢复2h,对受试样品进行最后脸测。也可按5.4.3.2的方法进行恢复。
5.4.4.2按5.4.1.3的方法进行最启检测,并计算录敏度或探测距离的变化鼠,其值不应超过±25%。5.4.5搬动试验
5,4,5.1将受试样品按正常位置牢固地固定在搬动台上,如果受试样品有减振架,应拆去或架空。5.4. 5.2振动为iE弦摄动,条件按1规定,在X、Y、Z三个轴线方向分别在10~55~10Hz范围内进行振动响应检查。如果有其振频逆,则在此频率上振动30min,如果无我振赖率,则在35Hz握动30min,共90min。
5.4.5.3受试样品经报动试验后应能正带T作,并且无元器件松动、位移和坏。5.4.6冲击试验
5.4.6.1按5.4.5.1的方法把受试样品牢固地固定在冲击台上。5.4.6.2按表1规定的加速度和持续时间分别在X,Y,7. 三个轴向各冲击三次,试验后样品不应有明显的据坏或变形。按产品标准检验其功能,应能正带工作。5.4.7自由跌落试验
5.4.7.1试验表面为半滑、肾硬的水泥地面。5.4.7.2经初始检测的样品,按出包装,在征意的凹个面各自由跌落1次。5.4.7.3跌落高度为:小于或等于20kg的样品,跌落高度×1000mm,大于20kg而小于或等于50kg的样品,跌落高度为5mm。
5.4.7.4受试样品经跌落试验后应符合4.3.3的要求。5.5稳定性试验
5.5.1经初始检测的样品,按止带使用位置安装,并施加额定电源电压,调到最高灵敏度或制造」家规定范围,在正常环境条件F连续工作7大,每天至少进行一次报警功能检查,每次均成能正常工作,并且 7天内不应出现漏报警或误报警。5.5.2,试验后按5.4.1.3方法进行最后检测,并计算灵缴度或探测距离的变化量其值不应超过±10%。5.6 耐久性试验
5.6.1经初始检测的样品,在额定电源电压和额定工作电流下,使样品从警戒状态进人报警状态,再由报警状态转人警哦状态为次循环,以不大严15次/min的速率共循环6000次。5.6.2试验后进行外观检查利能检查,应符合4.5条的要求。5.7抗干扰试验
5.7.1抗电磁干扰试验
5.1.1.1静电放电敏感度试验
GB 10408.1—89
经初始检测的样品按GB6833.3中规定的试验方法进行试验,受试样品应能正常工作,不出现端报警或误报等。
5. 7.1.2电源瞬态缴感度试验
经初始检测的样品按GB6833.4中规定的试验方法进行试验,受试样品应能正常上作,不出现误报等或漏报警。
5.7.1.3辐射敏感度试验
经初始检测的样品,按GB6833.5中规定的试验方法进行试验,受试样品应能正常工作,不应出现误报警或漏报警。
5.7.2抗热气流F扰试验
经初始捡测的样品,按正常工作位置放置在一个3000W电炉上方1m处,受试样品在额定电源电压下处于警戒状态,然后将电源通电5min,关断25min,其试验3h,在此过程中受试样品应能正常作,不应出现误报著或漏报警。
5.8安全性试验
5.8.1绝缘电阻试验
用500V精度1.0级的兆欧表,测量受试样品的电源插头或电源1人端与外壳或外壳上裸露金属零部件之间的绝缘电阻。受试样品的电源开关在接通位置,但其电源插头不接入电网。施加500试验电压稳定5s后,读取绝缘电阻数值,应符合4.7.1的要求。试验后受试样品应能止带工作。5.8.2抗电强度试验
经初始检测的样品,在其电源插头或电源引1人端机壳或机壳上裸离金属零部件之间,用功率不小00VA,50Hz的可调电源馈给试验电压,试验电压以20V/min的速率由6V遂渐加到表2的规定值保持1min,试验结果应符合4.7.2的要求。试验后以20(V/min的速率将试验电压降到低1L作电压后,断开试验电源。
5.8.3阻燃试验
采用本生灯,燃烧气体*1烧加空气,火焰直径9.5mm,火焰商度125mm,其中蓝色火焰高度mm,用此火焰对样品烧5次,每次5s,不应烧着起火。5.8.4人为故障引燃
经初始检测的样品,打开外壳,人为造成最严重的电路故障(如变压器初次级短路或电解电容器知酪),受试样品的温升不应引起着火。5.9耐腐蚀试验
5.9.1按GB2423.19的规定,将受试样品放置在腐蚀试验穿器内,关闭窗口,然后充人流量为容器体积0.1%的硫化氢和少量水(容器室体积的10mL/0.03m\,使受试样品暴露在湿的硫化氢和大气混合体!,通气1天,停3天,再通气4天,接若打开容盖,把容器吹干净,取出受试样品。5.9.2经耐腐蚀试验后,受试样品应符合4.8条的要求。5.10可靠性试验
5.10.1试验坏境条件
正带环境条件下,在额定电源电压范围内进行可靠性试验。5.10.2试验方案
可靠性鉴定试验应按照附录B(补充件)的序货试验方案4:6进行,可靠性交收试验可选用试验方案4:7进行。
5. 10.3试验要求
整个试验过程,每24h测量探测范围三次,每次报警5min,其余时间受试样品在警戒状态。GB 10448.1—B9
试验时间应延续到能作出合格与否的判断为止。每台样品的试验时间不应低于平均每台样品试验时间的一半。
试验期间发生次失效时,累积相关试验时间T按下式计算:Ta-te
式小n—受试样总数
t—一第次失效时受试样品中的第i台样品的相应时间读数,到判决点没有发生任何--次失效的累积相关试验时间了按下式计算:T=nt
式中;n一一受试样品总数
一到账快点时的受试样品相应试验时间,B检验规则
6.1拉验分类
检验分类为鉴定检验和质量致性检验。鉴定检验是用木型号的若干样品进行一系列完整的检验。当主要设计、工艺、材料及零部件(元器件)更换后或停产后恢复生产时均应进行。质量一致性检验由四个检验组成:A组检验(逐批):交收产品时,全数检验。B组检验(逐批):交收产品时,抽样检验。C组检验(周期):每半年进行一次。D组检验(周期):产品评优时进行检验。6.2试验项目和顺序
各类检验的试验项目,试验顺序和相应的试验方法与技术要求及不合格分类按表3规定。表3
不合格
外壳防护等级
外老强度
弯曲试验
拉力试验
功能检查
过流保护
防拆保护
探测范闹
电源适用范围
过任运行
技术要求
试验方法
鉴定验验
质量一致性检验
电源功耗
备用电源
接检查
恒定禄热
低温贮存
自由跌落
稳定性
耐久性
抗干扰
安全性
可靠性
醇腐蚀性
技术要求
GB 10408.1—88
续表3
不合格
试验方扶
注:表4有“”者表示进行的项目。6.3抽样与纽批规则
6.3.1组批的规则
交付捡验的批应由同一生产批的产品构成。6.3.2抽样规则
监定检验
质鼠一致性检验
6.3.2.1鉴定检验的受试样品不应少于8台。6.3.2.2质量-效性检验,B组检验的样品数量按附录A(补充件)中表A1或表A2的规定随机抽取。C组和D组检验的样品数量按附录 A(补充件)1表 A 3 的规定随机抽取。6.4判定规划
6.4.1按照表3中规定的项目,顺序、技术要求、试验方法和不合格分类判定每个样品是否合格,如果有·-项不符合要求则判为不合格品。全数检验的样品应全部合格,对抽样检验的样本不台格品数小于或等1合格判定数(Ac)则判为批合格,不合格品数等于或大于不合格判定数(R。)则判为批不合格。
6.4.2如无特殊规定,建议采用检查水平Ⅱ(或判别水平Ⅱ)在B组检验41B类不合格品的合格质量水平(AQL)为1:5,C类不合格品的合格质母水平(AQL)为4. 0,在C组和D组及鉴定检验中,B类不合格品的不合格质量水平(RQL)为20,C类不合格品的不合格质量水平(RQL)为25。6.4.3抽样片案严格性的调整
一般情况下按上述规啶检验,在连续批的逐批检验中,若质量水平保持较好或较差时,应按GB2828规定的转移规则进行放宽检查或加严检查。6.5不合格的处置
发现A类不合格品时应立即停止检验,并在相应的范围内采取措施,稍除A类不合格品的因8.
GB 10408.1—89
素后再提交检验,如涉及已出厂产品,应立即通知使用单位运回返修或到使用单位修理。b,对判为台格批中的不合格品应由制造厂调换或修复或合格品。CC组或D组检验不合格时,其代表范围内的产品应停正检验,并分析原因,消除不合格的因素后再提交检验。
6.6批的再提交
批检验不合格时,经修理,调试,检验合格后,再次随机抽取规定数量样品提交检验。了标志,包装、运输和贮存
7.1标志
7.1.1入慢探测器应有清晰审固的标志,标志应有下列内容:生产厂名或专用商标或符号:
b.产品的型号、生产日期和编号,电源的额定电压,频率和功率或使用电池的型号和极性:c
如果产品需要规定安装位置,则应标出安装的正确位置,d.
应在靠近保险丝盒的地方标明保险丝的额定值。了.1.2应在接线柱和线端处标明连线的去处,以便正确接线。7.1.3如果在产品上标志警告、社意事项,如“危险”,“警告”、“注意”等,共字大小不得小于3号字,其余文宁的大小不得小」4号字。7.2包装
包装箱成符合防潮、防尘、防震的要求。.21
7.2.2包装箱土应有符合GB191规定的“小心轻放”、“防潮”、“向上”及制造!名称、产品型号和名称、出厂年月等标志。
T.2.3单个包装盒内应有使用说明书、保修卡、检验合格证或检验标志及其他附件等。『3输和贮存
了.3.1包装好的产品均应能承受汽车、火车,轮船和飞机等的运输。7.3.2长途运输时,产品不得放在徽篷车箱、踏天仓库中,应注意防雨水、防小埃和机械损伤。7.3.3存放产品的仓库环境温度为10~40℃,相对湿度不大于8%,室内无酸、碱皮其他腐蚀性气体,卫无强裂的机械搬动、冲击和强磁场作用。GB 10408.1-89
附录A
逐批私-期检查计数抽样表
(补充件=)
--次抽样方案
逐批正常捡查
水AQI
合格质虚
洋本大小
不合格判定数
合格判定数
不合格判定数
合格定数
51~ 90
91-150
151~2们
281--500
注:本表摘向GB2828。
处用箭义下方的第“个拍样方案,蚀别箭头」方的第一个描样为案。逐批加严检查一次抽样方案
合培质平AQI
样本太小
批趾范
!不合帮判定数
合格判定数
不合格判定数
合格归定数
16 --25
51~ 90
91 ~150
151~280
281-510
小提示:此标准内容仅展示完整标准里的部分截取内容,若需要完整标准请到上方自行免费下载完整标准文档。
标准图片预览:





- 其它标准
- 热门标准
- 国家标准(GB)
- GB/T11839-1989 二氧化铀芯块中硼的测定 姜黄素萃取光度法
- GB/T5738-1995 瓶装酒、饮料塑料周转箱
- GB/T28809-2012 轨道交通 通信、信号和处理系统 信号用安全相关电子系统
- GB5793-1986 字鼓式行式打印机色带卷轴基本尺寸
- GB/T14652.2-2001 小艇﹐非耐火燃油软管
- GB/T38780-2020 竹席
- GBN226-1984 石英玻璃退火点测试方法(拉丝法)
- GB/T9074.22-1988 六角头自攻螺钉和平垫圈组合件
- GB/T20957.5-2007 精密加工中心检验条件 第5部分:工件夹持托板的定位精度和重复定位精度检验
- GB/T12611-2008 金属零(部)件镀覆前质量控制技术要求
- GB12951-2009 离子感烟火灾探测器用镅241α放射源
- GB/T23276-2009 钯化合物分析方法 钯量的测定 二甲基乙二醛肟析出EDTA络合滴定法
- GB28234-2011 酸性氧化电位水生成器安全与卫生标准
- GB∕T38227-2019 投资项目建设审批代办服务规范
- GB/T40094.2-2021 电子商务数据交易第2部分:数据描述规范
- 行业新闻
请牢记:“bzxz.net”即是“标准下载”四个汉字汉语拼音首字母与国际顶级域名“.net”的组合。 ©2025 标准下载网 www.bzxz.net 本站邮件:bzxznet@163.com
网站备案号:湘ICP备2025141790号-2
网站备案号:湘ICP备2025141790号-2