- 您的位置:
 - 标准下载网 >>
 - 标准分类 >>
 - 国家标准(GB) >>
 - GB/T 21312-2007 动物源性食品中14种喹诺酮药物残留检测方法液相色谱-质谱/质谱法
 
标准号:
GB/T 21312-2007
标准名称:
动物源性食品中14种喹诺酮药物残留检测方法液相色谱-质谱/质谱法
标准类别:
国家标准(GB)
标准状态:
现行- 
          	
发布日期:
2007-10-29 - 
		 
实施日期:
2008-04-01 出版语种:
简体中文下载格式:
.rar.pdf下载大小:
262.39 KB
标准ICS号:
食品技术>>67.120肉、肉制品和其他动物类食品中标分类号:
食品>>食品综合>>X04基础标准与通用方法
点击下载
标准简介:
										 标准下载解压密码:www.bzxz.net
					 					 
						 
	        
	      本标准规定了动物源性食品中14种喹诺酮药物残留量检测的制样方法和高效液相色谱-质谱/质谱检测方法。本标准适用于猪肉、猪肝、猪肾、牛奶、鸡蛋等动物源性食品中恩诺沙星、诺氟沙星、培氟沙星、环丙沙星、氧氟沙星、沙拉沙星、依诺沙星、洛美沙星、吡哌酸、萘啶酸、奥索利酸、氟甲喹、西诺沙星、单诺沙星14种喹诺酮类兽药残留量的液相色谱-质谱/质谱法测定和确证。 GB/T 21312-2007 动物源性食品中14种喹诺酮药物残留检测方法液相色谱-质谱/质谱法 GB/T21312-2007
部分标准内容:
					
					ICS67.120
中华人民共和国国家标准
GB/T21312—2007
动物源性食品中14种喹诺酮药物残留检测方法液相色谱-质谱/质谱法Analysis offourteequinoloncs infood of animal originbyhighperformanceliquidchromatographytandemmassspeetromctry
声明:本资料仅供学习和交流,严禁用于商业用途!目录下载:http://biaozhun.ys168.com2007-10-29发布
中华人民共和国国家质量监督检验检疫总局中国国家标准化管理委员会
2008-04-01实施
1范围
动物源性食品中14种噻诺酮药物残留检测方法液相色谱-质谱/质谱法GB/T21312—2007
本标准规定了动物源性食品中14种喹诺药物残留量检测的制样方法和高效液相色谱-质讲/质谱检测方法,
本标准适用子猪肉、猪肝、猪肾、牛奶、鸡蛋等动物源性食品中恩诺沙星、诺氧沙星、培氟沙星、环丙沙虽、氧氟沙屋、沙拉沙屈、依诺沙望、洛美沙星、吡哌酸、茶啶酸、奥索利酸、氟甲喹、西诺沙星、单诺沙星14种喹诺酮类兽药残留盘的液相色谱-质谱/质谱法测定和确证。2规范性引用文件
下列文件中的条款通过本标准的引用而成为本标准的条款。凡是注日期的引用文件,其随后所有的修改单(不包括勘误的内容)或修订版均不适用于本标准,然而,鼓励报据本标准达成协议的各方研究是否可使用这些文件的最新版本。凡是不注日期的引用文件,其最新版本适用于本标准。GB/T6682分析实验室用水规格和试验方法(GB/T6682--1992neqISO3696:1987)3方法提要
用0.1mo1/I.EDTA-Mellvaine缓冲液(pH4.0)提取样品中的唑诺酮类抗生素,经过滤和离心后:上清液经HI.B固相萃取柱净化。高效液相色谱-质谱/质谱测定,用阴性样品基质加标外标法定量。4制样方法
制样操作过程中应防止样品受到污染或残留物含量发生变化,声明:动靓肉粘肉髓交流,严禁莆手简亚哺?首录下载:http://biaozhun.ys168.com将现场采集的样品放入小型冷冻箱中运输到实验案,在一10℃以下保存,一周内进行处理。取适量新鲜或冷冻解冻的动物组织样品去筋、捣碎均匀。4.2牛奶
将现场采集的样品放入小型冷冻箱中运输到实验室,在一10℃以下保存,一周内进行处理。取适量新鲜或冷陈解冻的样品混合均勾。4.3鸡蛋
将现场采集的样品放人小型冷冻箱中运输到实验室,在--10℃以下保存,一周内进行处理。取适量新鲜的样品,去壳后混合均匀。5试剂和材料
除特殊注明外,本法所用试剂均为色谱纯,水为GB/T6682规定的一级水。5.1柠檬酸:分析纯。
5.2磷酸氢二钠:分析纯。
5.3甲醇。
5.4乙。
5.5甲醇-乙腈溶液:40十60(体积比)。CB/T21312—2007
5.6甲酸(99%)。
5.7氢氧化钠:分析纯。
5.8乙二胺四乙酸二钠:分析纯。5.9磷酸氢二钠溶液:0.2mol/L。称取71.63g磷酸氢二钠,用水溶解,定容至1000mL。5.10柠檬酸溶液:0.1mol/L。称取21.01g行檬酸,用水溶解,定容至1000mL。5.11Mellvaine级冲溶液:将1000mL0.1mal/L柠檬酸溶液(5.10)与625mL0.2mal/L磷酸氢二钠溶液(5.9)混合,必要时用盐酸或氢氧化钠调节pH至4.0士0.05。5.12EDTA-Mcllvaine缓冲溶液:0.1mol/1。称取60.5g乙二胺四乙酸二钠(5.8)放人1625mLMcllvaine级冲溶液(5.11)中,振摇使其溶解。5.13甲醇水溶液:5%(体积分数)。5.14甲酸水溶液:0.2%(体积分数)。5.15唑诺酮类药物标准物质:恩诺沙星(enrofloxacin,CAS:93106-60-6)、诺氟沙星(norfloxacin,CAS.70458-96-7),培沙星(pefloxacin,CAS.6159-55-3),环丙沙星(ciprollaxacin,CAS:85721-33-1)、氛氟沙星(oflaxacin,CAS:82419-36-1).沙拉沙星(saraloxacin,CAS,98105-99-8)依诺沙最(enoxacinCAS.74011-58-8).洛美沙星(lomelloxacin,CAS:98079-51-7)、吡呢酸(pipemdilicacid,CAS:51940-44-4)茶啶酸(nalidixicacidCAS389-08-2)、奥索利酸(oxolinicacid,CAS:14698-29-4),氟甲喹(flumequineCAS:42835-25-6)、西诺沙星(cinoxacin,CAS.28657-80-9)、单诺沙星(danofloxacin,CAS:74011-58-8)(纯度>99%)。
5.16标准溶液
5.16.1标准储备液,分别称取0.0100g标准品(5.15)置于10.0mL棕色容量瓶中,用甲醇溶解并定容至刻度,标准储备液浓度为1mg/ml.,一20℃冰箱中保存,有效期3个月。5.16.2标准工作液:将以上各标准储备液(5.16.1)稀释,配成混合标准溶液。各组分浓度为10g/mL此标准工作液于4℃保存,可保存3个月。5.17HI.B固相萃取柱(200mg,6mL)或其他等效柱。6仪器
声明:高凝翻悠常联露,严禁用于商业用途!目录下载:http://biaozhun.ys168.com6.2电子天平:感量0.0001g。
6.3电子天平:感量0.01g。
6.4组织匀浆机。
6.5旋涡混合器。
6.6冷冻心机(敬高转速大于1000z/min)。6.7聚丙烯离心管(50mL)。
6.8酸度计(0.01)。
6.9氮吹仪。
6.10固相萃取仪。
7提取及净化
7.1提取
7、1.1动物肌肉组织、肝脏、肾脏称取均质试样5.0g精确到0.1g),置于50mL聚丙烯离心管中,加人20mL0.1mol/LEDTAMcllvaine缓冲溶液(5.12),1000/min旋涡混合1min,超声提取10min,10000t/min离心5min(温度低于5),提取三次,合并上清液。2
7.1.2牛奶和鸡蛋
GB/T21312-—2007
称取均质试样5.0g(精确到0.01g),置于50ml.案丙烯离心管中,用40ml.0.1mol/LEDTA-Mellvaine缓冲溶液(5.12)溶解,1000r/rin旋涡混合1min,超声提取10min,10000r/min离心10min(温度低于5℃),取上消液。7.2净化
HLB固相萃取柱(200mg,6mL),使用时用6mL甲醇洗涤、6ml水活化。将7.1提取的溶液以2mL./min~3mL/tmin的速度过柱,弃去滤液,用2ml.5%甲醇水溶液(5.13)淋洗,弃去淋洗液,将小柱拥干,再用6rnL甲醇洗脱并收集洗脱液。洗脱液用氮气吹干,用1mL0.2%甲酸水溶液(5.14)溶解,1000/min旋讷混合1min,用于上机测定。7.3基质加标标准工作曲线的制备将混合标准工作液(5.16.2)用初始流动相逐级稀释成2.5g/L~100.0pg/l.的标准系列溶液。称取与试样基质相应的阴性样品5.0g,加人标准系列溶液1.0mL,按照7.1.7.2与试样同时进行提取和净化。
8高效液相色谱-质谱/质谱测定
8.1高效液相色谱条件
8.1.1色谱柱:WatersACQUITYUP1.CT*REHCa柱(100mm×2.1mm,1.7μum)或其他等效柱。8.1.2流动相:A[40十60甲醇-乙脑溶液(5.5)]:B[0.2%甲水溶液(5.14)]梯度淋洗,参考梯度条件见表 B.1。
8.1.3流速:0.2mL/min
8.1.4柱溢:40℃.
8.1.5进样体积:20μL。
8.2质谱条件
电离模式:电喷客电离正离子模式(ESI+):质谱扫描方式:多反应监测(MRM):分辨率:单位分辨静基佛赞筷壁流,严禁用于商业用途!目录下载:http://biaozhun.ys168.com9空自试验
除不加标准外,均按上述步骤进行测定。10结果计算与表述
10.1定性标准
10.1.1保留时间
试样中日标化合物色谱峰的保留时间与相应标准色谱峰的保留时间相比较,变化范围应在土2.5%之内,参考保留时间见表B.2。
10.1.2信噪比
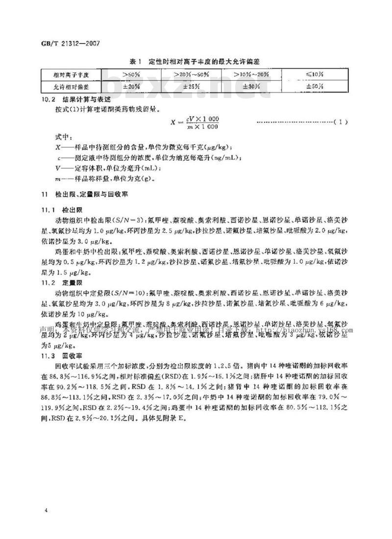
待测化合物的定性离子的重构离子色谱峰的信噪比应大于等于3(S/N≥3),定量离子的重构离子色谱蜂的信噪比应大于等于10(S/N≥10)。10.1.3定量离子,定性离子及子离子丰度比每种化合物的质谱定性离子必须出现,至少应包括一个母离子和两个子离子,而且同一检测批次,对向一化合物,样品中标化合物的两个子离了的相对丰度比与浓度相当的标准溶液相比,其允许偏差不超过表1规定的范围。各化合物的参考质谱图和标准溶液色谱图见附录C,附录D。3
GB/T 21312—2007
相对离子丰度
充许相对偏差
10.2结果计算与表述
表1定性时相对离子丰度的最大充允许偏差>50%
按式(1)计算噻诺酮类药物残留量。式中:
>20%~50%
XCVX1000
mx1000
x——样品中待测组分的含量,单位为微克每千克(μg/kg);>10%~20%
一测定液中待测组分的浓度,单位为纳克每旁升(ng/mL);V一定容体积,单位为毫升(mL):m一一样品称样量,单位为克(g)。11检出限、定量限与回收率
11.1检出限
(1)
动物组织中检出限(S/N一3):氟甲喹、啶酸、奥索利酸、西诺沙星、恩诺沙星、单诺沙星、洛美沙星、氧氮沙量均为1.0gg/kg,环丙沙星为2.5pg/kg,沙拉沙显,诺氟沙星、培氟沙里、吡酸为2.0μg/kg,依诺沙星为3.0ug/kg。
鸡蛋和牛奶中检出限:氮甲喹、萘啶酸、奥紫利酸,西诺沙星、恩诺沙星、单诺沙星、洛美沙星、氧氟沙星均为0.5μg/kg,环丙沙星为1.2μg/kg,沙拉沙星,诺氟沙星、培氟沙是.吡吸酸为1.0μg/kg,依诺沙星为1.5μg/kg。
11.2定量限
动物组织中定最限(S/N一10):氟甲座、蔡啶酸、奥索利酸、西诸沙星、恩诺沙星、单诺沙星、格美沙星、氧氟沙星均为3.0jg/kg,环丙沙星为8μg/kg,沙拉沙星、诸氟沙星、培氟沙虽、吡哌酸为6g/kg,依诺沙星为10ug/kg。
鸡蛋积朱极尽晖氟果壁、萃躁奥索利醉要诺沙尾思说沙里、单诺沙尽、洛美沙星、氧氯沙量骂为含宽得仪环齿沙基流g/kg梦拉莎请纸钞里语戴莎皇饿娠极男i3%g,袋诺莎望m日
为5 μg/kg。
11.3回收率
回收率试验采用三个加标浓度、分别为检出限浓度的1.2、5倍。猪肉中14种诺翻的加标回收率在86.8%~116.9%之间,相对标准偏差(RSD)在1.9%~15.1%之间:猪肝中14种唑诺隔的加标回收率在90.2%~~118.5%之间,RSD在1.8%~14.1%之间猪肾中14种唑诺酮的加标回收率在86.8%~113.1%之间,RSD在2.3%~17.0%之间;牛奶中14种喔诺酮的加标回收率在79.0%~119.9%之间,RSD在2.2%~19.4%之间;鸡蛋中14种唑诺酮的加标回收率在80.5%~112.1%之间,RSD在2.9%~20.1%之间。具体见附录E。4
参考质谐条件:
a)电离源:电喷雾正离子模式;6)
毛细管电压:2.0kV;
射频透镜电压:0V:
源温度:110℃;
脱溶剂气温度:350℃
脱溶剂气流量:500L/h;
电子倍增电压:650V:
喷撞室压力:0.28Pa
其他质谱参数见表A,1.
附录A
(资料性附录)
参考质谱条件
表A,114种唑诺酮的主要参考质谱参数化合物
吡哌酸
培氟沙星
氧氮沙星
依诺沙基
母离子
子离子
碰撞能低/eV
GB/T21312—2007
锥孔电压/V
且录下载:22http://biaozhun5ys168.com声明:本资料仅供学习和交流,严禁用于商用途!诺氟沙是
环丙沙屋
恩诸沙星
单诺沙星
洛美沙星
沙拉沙屋
所列质错参考条件是在Mieromass-QuattroPremierXE质谱仪上完成的,此处所列试验用仪器型号仅供参1
考,不涉及商业目的,鼓励标准使用者尝试不同厂家或剂号的仪器。CGB/T21312—2007
化合物
西诺沙屋
奥索利酸
萘啶酸
母离子
表A.1(续)
子离子
碰摊能量/eV
注;对不同质仪器,仪器参数可能存在差异,效定前应将质谱参数优化到最佳定量离子。
锥孔电压/V
声明:本资料仅供学习和交流,严禁用于商业用途!目录下载:http://biaozhun.ys168.com6
声册:
时间/min
化合物
恐诺钞星
诺氮钞星
培策沙道
环丙沙星
氧氧沙星
沙拉钞屋
依诺砂星
本资料仪保
附录B
(资料性附录)
参考液相条件
分离14种喹诺酮的参考梯度条件甲醇-乙脑/%
14种喹诺酮的参考保留时间(RT)RT/min
新业开
化合物
裕美沙星
吡哌酸
蔡啶液
奥索利殿
西诺沙屋
单诺沙星
GB/T21312—2007
0.2%甲酸水/%
RT/min
//biaozhun. ys168.
GB/T21312—2007
附录C
(资料性阴录)
14种喹诺酮的子离子扫描质谱图298.7
298.6299.0
342.1367.8
341.6342.2
367.368.4
21340.a42
10011012013014015015017018019020021022023024025026027028029030031032033034035036037038090400m/z
图C1沙拉沙星二级质谱图
声明:本资料仅供学习和交流,严禁用于商业用途!目录下载:heep://biaozhun.ys168.com362.1
361.8362.3
109110120130140150160170180150200210220230240250260270280290300310320330340350360370380m/z
2氧氟沙星二级质谱图
203,203.5
302 5247 221-
163.01420
206-4p29g
134.5148,4156.175.8184
315.71316.2
GB/T21312—2007
265.6288.5
359.9360.3
100110120130140150160170180190200210220230240250260270280290300310320330340350360370380m/2
图C,3恩诺沙星二级质谱图
声明:本资料仅供学习和交流,严禁用于商业用途!目录下载:http:ozhun.ys168.com
313.8314.5
282.5.91.0
244.9257,2271.1
219.0230.3
100110 120130140150160170180190200210220230240250260270280290300310320330340350350370m/2
图C.4单诺沙星二级质谱图
GB/T21312—2007
264.5265.3
250.7/251.3
222.41236.7
307.5-308.3
333.8351.4
100110120130140150160170180190200210220230240250260270280290300310320330340350360m/z
洛美沙星二级质谱图
声明:本资料仅供学习和交流,严禁用于商业用途!目录下载:http://biaozhun.ys168.com290.0
270.0288.gm
2462 267-7123-
317.1333.9
333.61334.6
100110120130140150160170180190200210220230240250260270280290300310320330340m/z此内容来自标准下载网
图c.6培氟沙星二级质谱图
174.2176.64198.6
GB/T21312—2007
100110120J30140150160170180190200210220230210250260270280290300310320330340m/t
图C.7环丙沙星二级质谱图
声明:本资料仅供学习和交流,严禁用于商业用途!目录下载:http:///piaozhun.ys168.com
80.886.8101.5131.4
图C,8依诺沙星二级质谱图
iohhdll
320340
小提示:此标准内容仅展示完整标准里的部分截取内容,若需要完整标准请到上方自行免费下载完整标准文档。
	 
	        
	      中华人民共和国国家标准
GB/T21312—2007
动物源性食品中14种喹诺酮药物残留检测方法液相色谱-质谱/质谱法Analysis offourteequinoloncs infood of animal originbyhighperformanceliquidchromatographytandemmassspeetromctry
声明:本资料仅供学习和交流,严禁用于商业用途!目录下载:http://biaozhun.ys168.com2007-10-29发布
中华人民共和国国家质量监督检验检疫总局中国国家标准化管理委员会
2008-04-01实施
1范围
动物源性食品中14种噻诺酮药物残留检测方法液相色谱-质谱/质谱法GB/T21312—2007
本标准规定了动物源性食品中14种喹诺药物残留量检测的制样方法和高效液相色谱-质讲/质谱检测方法,
本标准适用子猪肉、猪肝、猪肾、牛奶、鸡蛋等动物源性食品中恩诺沙星、诺氧沙星、培氟沙星、环丙沙虽、氧氟沙屋、沙拉沙屈、依诺沙望、洛美沙星、吡哌酸、茶啶酸、奥索利酸、氟甲喹、西诺沙星、单诺沙星14种喹诺酮类兽药残留盘的液相色谱-质谱/质谱法测定和确证。2规范性引用文件
下列文件中的条款通过本标准的引用而成为本标准的条款。凡是注日期的引用文件,其随后所有的修改单(不包括勘误的内容)或修订版均不适用于本标准,然而,鼓励报据本标准达成协议的各方研究是否可使用这些文件的最新版本。凡是不注日期的引用文件,其最新版本适用于本标准。GB/T6682分析实验室用水规格和试验方法(GB/T6682--1992neqISO3696:1987)3方法提要
用0.1mo1/I.EDTA-Mellvaine缓冲液(pH4.0)提取样品中的唑诺酮类抗生素,经过滤和离心后:上清液经HI.B固相萃取柱净化。高效液相色谱-质谱/质谱测定,用阴性样品基质加标外标法定量。4制样方法
制样操作过程中应防止样品受到污染或残留物含量发生变化,声明:动靓肉粘肉髓交流,严禁莆手简亚哺?首录下载:http://biaozhun.ys168.com将现场采集的样品放入小型冷冻箱中运输到实验案,在一10℃以下保存,一周内进行处理。取适量新鲜或冷冻解冻的动物组织样品去筋、捣碎均匀。4.2牛奶
将现场采集的样品放入小型冷冻箱中运输到实验室,在一10℃以下保存,一周内进行处理。取适量新鲜或冷陈解冻的样品混合均勾。4.3鸡蛋
将现场采集的样品放人小型冷冻箱中运输到实验室,在--10℃以下保存,一周内进行处理。取适量新鲜的样品,去壳后混合均匀。5试剂和材料
除特殊注明外,本法所用试剂均为色谱纯,水为GB/T6682规定的一级水。5.1柠檬酸:分析纯。
5.2磷酸氢二钠:分析纯。
5.3甲醇。
5.4乙。
5.5甲醇-乙腈溶液:40十60(体积比)。CB/T21312—2007
5.6甲酸(99%)。
5.7氢氧化钠:分析纯。
5.8乙二胺四乙酸二钠:分析纯。5.9磷酸氢二钠溶液:0.2mol/L。称取71.63g磷酸氢二钠,用水溶解,定容至1000mL。5.10柠檬酸溶液:0.1mol/L。称取21.01g行檬酸,用水溶解,定容至1000mL。5.11Mellvaine级冲溶液:将1000mL0.1mal/L柠檬酸溶液(5.10)与625mL0.2mal/L磷酸氢二钠溶液(5.9)混合,必要时用盐酸或氢氧化钠调节pH至4.0士0.05。5.12EDTA-Mcllvaine缓冲溶液:0.1mol/1。称取60.5g乙二胺四乙酸二钠(5.8)放人1625mLMcllvaine级冲溶液(5.11)中,振摇使其溶解。5.13甲醇水溶液:5%(体积分数)。5.14甲酸水溶液:0.2%(体积分数)。5.15唑诺酮类药物标准物质:恩诺沙星(enrofloxacin,CAS:93106-60-6)、诺氟沙星(norfloxacin,CAS.70458-96-7),培沙星(pefloxacin,CAS.6159-55-3),环丙沙星(ciprollaxacin,CAS:85721-33-1)、氛氟沙星(oflaxacin,CAS:82419-36-1).沙拉沙星(saraloxacin,CAS,98105-99-8)依诺沙最(enoxacinCAS.74011-58-8).洛美沙星(lomelloxacin,CAS:98079-51-7)、吡呢酸(pipemdilicacid,CAS:51940-44-4)茶啶酸(nalidixicacidCAS389-08-2)、奥索利酸(oxolinicacid,CAS:14698-29-4),氟甲喹(flumequineCAS:42835-25-6)、西诺沙星(cinoxacin,CAS.28657-80-9)、单诺沙星(danofloxacin,CAS:74011-58-8)(纯度>99%)。
5.16标准溶液
5.16.1标准储备液,分别称取0.0100g标准品(5.15)置于10.0mL棕色容量瓶中,用甲醇溶解并定容至刻度,标准储备液浓度为1mg/ml.,一20℃冰箱中保存,有效期3个月。5.16.2标准工作液:将以上各标准储备液(5.16.1)稀释,配成混合标准溶液。各组分浓度为10g/mL此标准工作液于4℃保存,可保存3个月。5.17HI.B固相萃取柱(200mg,6mL)或其他等效柱。6仪器
声明:高凝翻悠常联露,严禁用于商业用途!目录下载:http://biaozhun.ys168.com6.2电子天平:感量0.0001g。
6.3电子天平:感量0.01g。
6.4组织匀浆机。
6.5旋涡混合器。
6.6冷冻心机(敬高转速大于1000z/min)。6.7聚丙烯离心管(50mL)。
6.8酸度计(0.01)。
6.9氮吹仪。
6.10固相萃取仪。
7提取及净化
7.1提取
7、1.1动物肌肉组织、肝脏、肾脏称取均质试样5.0g精确到0.1g),置于50mL聚丙烯离心管中,加人20mL0.1mol/LEDTAMcllvaine缓冲溶液(5.12),1000/min旋涡混合1min,超声提取10min,10000t/min离心5min(温度低于5),提取三次,合并上清液。2
7.1.2牛奶和鸡蛋
GB/T21312-—2007
称取均质试样5.0g(精确到0.01g),置于50ml.案丙烯离心管中,用40ml.0.1mol/LEDTA-Mellvaine缓冲溶液(5.12)溶解,1000r/rin旋涡混合1min,超声提取10min,10000r/min离心10min(温度低于5℃),取上消液。7.2净化
HLB固相萃取柱(200mg,6mL),使用时用6mL甲醇洗涤、6ml水活化。将7.1提取的溶液以2mL./min~3mL/tmin的速度过柱,弃去滤液,用2ml.5%甲醇水溶液(5.13)淋洗,弃去淋洗液,将小柱拥干,再用6rnL甲醇洗脱并收集洗脱液。洗脱液用氮气吹干,用1mL0.2%甲酸水溶液(5.14)溶解,1000/min旋讷混合1min,用于上机测定。7.3基质加标标准工作曲线的制备将混合标准工作液(5.16.2)用初始流动相逐级稀释成2.5g/L~100.0pg/l.的标准系列溶液。称取与试样基质相应的阴性样品5.0g,加人标准系列溶液1.0mL,按照7.1.7.2与试样同时进行提取和净化。
8高效液相色谱-质谱/质谱测定
8.1高效液相色谱条件
8.1.1色谱柱:WatersACQUITYUP1.CT*REHCa柱(100mm×2.1mm,1.7μum)或其他等效柱。8.1.2流动相:A[40十60甲醇-乙脑溶液(5.5)]:B[0.2%甲水溶液(5.14)]梯度淋洗,参考梯度条件见表 B.1。
8.1.3流速:0.2mL/min
8.1.4柱溢:40℃.
8.1.5进样体积:20μL。
8.2质谱条件
电离模式:电喷客电离正离子模式(ESI+):质谱扫描方式:多反应监测(MRM):分辨率:单位分辨静基佛赞筷壁流,严禁用于商业用途!目录下载:http://biaozhun.ys168.com9空自试验
除不加标准外,均按上述步骤进行测定。10结果计算与表述
10.1定性标准
10.1.1保留时间
试样中日标化合物色谱峰的保留时间与相应标准色谱峰的保留时间相比较,变化范围应在土2.5%之内,参考保留时间见表B.2。
10.1.2信噪比
待测化合物的定性离子的重构离子色谱峰的信噪比应大于等于3(S/N≥3),定量离子的重构离子色谱蜂的信噪比应大于等于10(S/N≥10)。10.1.3定量离子,定性离子及子离子丰度比每种化合物的质谱定性离子必须出现,至少应包括一个母离子和两个子离子,而且同一检测批次,对向一化合物,样品中标化合物的两个子离了的相对丰度比与浓度相当的标准溶液相比,其允许偏差不超过表1规定的范围。各化合物的参考质谱图和标准溶液色谱图见附录C,附录D。3
GB/T 21312—2007
相对离子丰度
充许相对偏差
10.2结果计算与表述
表1定性时相对离子丰度的最大充允许偏差>50%
按式(1)计算噻诺酮类药物残留量。式中:
>20%~50%
XCVX1000
mx1000
x——样品中待测组分的含量,单位为微克每千克(μg/kg);>10%~20%
一测定液中待测组分的浓度,单位为纳克每旁升(ng/mL);V一定容体积,单位为毫升(mL):m一一样品称样量,单位为克(g)。11检出限、定量限与回收率
11.1检出限
(1)
动物组织中检出限(S/N一3):氟甲喹、啶酸、奥索利酸、西诺沙星、恩诺沙星、单诺沙星、洛美沙星、氧氮沙量均为1.0gg/kg,环丙沙星为2.5pg/kg,沙拉沙显,诺氟沙星、培氟沙里、吡酸为2.0μg/kg,依诺沙星为3.0ug/kg。
鸡蛋和牛奶中检出限:氮甲喹、萘啶酸、奥紫利酸,西诺沙星、恩诺沙星、单诺沙星、洛美沙星、氧氟沙星均为0.5μg/kg,环丙沙星为1.2μg/kg,沙拉沙星,诺氟沙星、培氟沙是.吡吸酸为1.0μg/kg,依诺沙星为1.5μg/kg。
11.2定量限
动物组织中定最限(S/N一10):氟甲座、蔡啶酸、奥索利酸、西诸沙星、恩诺沙星、单诺沙星、格美沙星、氧氟沙星均为3.0jg/kg,环丙沙星为8μg/kg,沙拉沙星、诸氟沙星、培氟沙虽、吡哌酸为6g/kg,依诺沙星为10ug/kg。
鸡蛋积朱极尽晖氟果壁、萃躁奥索利醉要诺沙尾思说沙里、单诺沙尽、洛美沙星、氧氯沙量骂为含宽得仪环齿沙基流g/kg梦拉莎请纸钞里语戴莎皇饿娠极男i3%g,袋诺莎望m日
为5 μg/kg。
11.3回收率
回收率试验采用三个加标浓度、分别为检出限浓度的1.2、5倍。猪肉中14种诺翻的加标回收率在86.8%~116.9%之间,相对标准偏差(RSD)在1.9%~15.1%之间:猪肝中14种唑诺隔的加标回收率在90.2%~~118.5%之间,RSD在1.8%~14.1%之间猪肾中14种唑诺酮的加标回收率在86.8%~113.1%之间,RSD在2.3%~17.0%之间;牛奶中14种喔诺酮的加标回收率在79.0%~119.9%之间,RSD在2.2%~19.4%之间;鸡蛋中14种唑诺酮的加标回收率在80.5%~112.1%之间,RSD在2.9%~20.1%之间。具体见附录E。4
参考质谐条件:
a)电离源:电喷雾正离子模式;6)
毛细管电压:2.0kV;
射频透镜电压:0V:
源温度:110℃;
脱溶剂气温度:350℃
脱溶剂气流量:500L/h;
电子倍增电压:650V:
喷撞室压力:0.28Pa
其他质谱参数见表A,1.
附录A
(资料性附录)
参考质谱条件
表A,114种唑诺酮的主要参考质谱参数化合物
吡哌酸
培氟沙星
氧氮沙星
依诺沙基
母离子
子离子
碰撞能低/eV
GB/T21312—2007
锥孔电压/V
且录下载:22http://biaozhun5ys168.com声明:本资料仅供学习和交流,严禁用于商用途!诺氟沙是
环丙沙屋
恩诸沙星
单诺沙星
洛美沙星
沙拉沙屋
所列质错参考条件是在Mieromass-QuattroPremierXE质谱仪上完成的,此处所列试验用仪器型号仅供参1
考,不涉及商业目的,鼓励标准使用者尝试不同厂家或剂号的仪器。CGB/T21312—2007
化合物
西诺沙屋
奥索利酸
萘啶酸
母离子
表A.1(续)
子离子
碰摊能量/eV
注;对不同质仪器,仪器参数可能存在差异,效定前应将质谱参数优化到最佳定量离子。
锥孔电压/V
声明:本资料仅供学习和交流,严禁用于商业用途!目录下载:http://biaozhun.ys168.com6
声册:
时间/min
化合物
恐诺钞星
诺氮钞星
培策沙道
环丙沙星
氧氧沙星
沙拉钞屋
依诺砂星
本资料仪保
附录B
(资料性附录)
参考液相条件
分离14种喹诺酮的参考梯度条件甲醇-乙脑/%
14种喹诺酮的参考保留时间(RT)RT/min
新业开
化合物
裕美沙星
吡哌酸
蔡啶液
奥索利殿
西诺沙屋
单诺沙星
GB/T21312—2007
0.2%甲酸水/%
RT/min
//biaozhun. ys168.
GB/T21312—2007
附录C
(资料性阴录)
14种喹诺酮的子离子扫描质谱图298.7
298.6299.0
342.1367.8
341.6342.2
367.368.4
21340.a42
10011012013014015015017018019020021022023024025026027028029030031032033034035036037038090400m/z
图C1沙拉沙星二级质谱图
声明:本资料仅供学习和交流,严禁用于商业用途!目录下载:heep://biaozhun.ys168.com362.1
361.8362.3
109110120130140150160170180150200210220230240250260270280290300310320330340350360370380m/z
2氧氟沙星二级质谱图
203,203.5
302 5247 221-
163.01420
206-4p29g
134.5148,4156.175.8184
315.71316.2
GB/T21312—2007
265.6288.5
359.9360.3
100110120130140150160170180190200210220230240250260270280290300310320330340350360370380m/2
图C,3恩诺沙星二级质谱图
声明:本资料仅供学习和交流,严禁用于商业用途!目录下载:http:ozhun.ys168.com
313.8314.5
282.5.91.0
244.9257,2271.1
219.0230.3
100110 120130140150160170180190200210220230240250260270280290300310320330340350350370m/2
图C.4单诺沙星二级质谱图
GB/T21312—2007
264.5265.3
250.7/251.3
222.41236.7
307.5-308.3
333.8351.4
100110120130140150160170180190200210220230240250260270280290300310320330340350360m/z
洛美沙星二级质谱图
声明:本资料仅供学习和交流,严禁用于商业用途!目录下载:http://biaozhun.ys168.com290.0
270.0288.gm
2462 267-7123-
317.1333.9
333.61334.6
100110120130140150160170180190200210220230240250260270280290300310320330340m/z此内容来自标准下载网
图c.6培氟沙星二级质谱图
174.2176.64198.6
GB/T21312—2007
100110120J30140150160170180190200210220230210250260270280290300310320330340m/t
图C.7环丙沙星二级质谱图
声明:本资料仅供学习和交流,严禁用于商业用途!目录下载:http:///piaozhun.ys168.com
80.886.8101.5131.4
图C,8依诺沙星二级质谱图
iohhdll
320340
小提示:此标准内容仅展示完整标准里的部分截取内容,若需要完整标准请到上方自行免费下载完整标准文档。
标准图片预览:





- 热门标准
 - 国家标准(GB)
 
- GB/T13589-2007 锌及锌合金废料
 - GB/T13070-1991 铀矿石中铀的测定 电位滴定法
 - GB/T21666-2008 尿吸收辅助器具 评价的一般指南
 - GB/T2828.1-2012 计数抽样检验程序 第1部分:按接收质量限(AQL)检索的逐批检验抽样计划
 - GB/T19561-2004 寒地节能日光温室建造规程
 - GB/T7574-1987 信息处理交换用磁带标号和文卷结构
 - GB/T24715-2009 氧源转换器
 - GB/T2670.2-2017 内六角花形沉头自攻螺钉
 - GB/T38684-2020 金属材料 薄板和薄带 双轴应力-应变曲线胀形试验 光学测量方法
 - GB/T9003-1988 调音台基本特性测量方法
 - GB5585.3-1985 电工用铜、铝及其合金母线 第3部分:铝母线
 - GB11564-2008 机动车回复反射器
 - GB/Z21193.2-2008 矿物燃烧蒸汽发电站 第2部分:汽包水位控制
 - GB∕T33370-2016 铜及铜合金软化温度的测定方法
 - GB/Z18039.7-2011 电磁兼容 环境公用供电系统中的电压暂降、短时中断及其测量统计结果
 
- 行业新闻
 
请牢记:“bzxz.net”即是“标准下载”四个汉字汉语拼音首字母与国际顶级域名“.net”的组合。 ©2025 标准下载网 www.bzxz.net 本站邮件:bzxznet@163.com
网站备案号:湘ICP备2025141790号-2
网站备案号:湘ICP备2025141790号-2