- 您的位置:
- 标准下载网 >>
- 标准分类 >>
- 农业行业标准(NY) >>
- NY/T 824-2004 畜禽产品大肠菌群快速测定技术规范
标准号:
NY/T 824-2004
标准名称:
畜禽产品大肠菌群快速测定技术规范
标准类别:
农业行业标准(NY)
标准状态:
现行-
发布日期:
2004-08-25 -
实施日期:
2004-09-01 出版语种:
简体中文下载格式:
.rar.pdf下载大小:
90.51 KB
标准ICS号:
食品技术>>67.050食品试验和分析的一般方法中标分类号:
食品>>食品综合>>X04基础标准与通用方法
点击下载
标准简介:
标准下载解压密码:www.bzxz.net
本标准规定了肉与肉制品大肠菌群测定的基本要求和测定方法的程序、操作步骤及结果判定。本标准适用于畜禽肉及其熟制加工产品中大肠菌群的快速检测。 NY/T 824-2004 畜禽产品大肠菌群快速测定技术规范 NY/T824-2004
部分标准内容:
ICS67.050
中华人民共和国农业行业标准
NY/T 824—2004
畜禽产品大肠菌群快速测定技术规范Rapid detection of coliform bacteria in Livestocks and poultry products2004-08-25发布
2004-09-01实施
中华人民共和国农业部发布
本标准山中华人民共国农业部提出!NY/T8242004
本标准主要起草单位:西南农业大学、农业部备禽产品监督检验测试中心(北京)、重庆市铁路卫生防疫站、南京爱实业有限公司
本你准起草人:将作明、刘系英、贺稚作、本洪、张芳、再光和,李卫东、李洪车杜木英、徐晶1范围
畜禽产品大肠菌群快速测定技术规范NY/T824—2004
本标准规定了肉与肉制品大肠荫群测定的基本要求和测定方法的程序、操作步骤及结果判定本标准适用合禽肉及其熟制加产晶品中大肠菌群的快速检测2规范性引用文件bzxz.net
下列义件中的条款通过本标准的别用而成为本标准的条款,凡是注日期的引用文件,其随后所有的修改单(不包括勘误的内容)或修订版均不适用于本标准,然而,鼓励根据本标准达成协议的各方研究是否可使用这些义件的最新版本凡是不注日期的用文件,其最新版本适用于本标准G4789.1食品卫生微生物学检验总则Gl34789.3食晶卫生微生物学检验大肠菌群的测定GB4798.17食品卫生微生物学检验肉萄肉制晶
3设备材料
3.1培养箱
3.3电热机温水浴锅
3.4高川火菌锅
3.5平l,直径为90mm
3.6吸管
3.7角烧瓶
3.8酒精灯
3.9试管架
3.10均质器或乳钵
3.11冰箱
3.12检测纸片:小纸片(5cm×5cm).大纸片(10cm×10cm)纸片外观整清,为淡绿色,无斑点,无损坏,密封」专用塑料袋中。在20以下,相对湿度约80%条件下避光通风保存,保存期不超过「年4检测步骤
4.1采样:按(B4789.1规定执行4.2样品处理:按(4789.17规定执行4.3样品稀释:按(G4789.3规定执行4.4根据样晶卫生标准要求或对检样污染情况估计,选择3个稀释度.再个稀释度接种3张纸片4.5纸片用镊子火人培养或自带塑料袋中.将各稀释度样品分别量取1mL(大纸片接种10mL)垂直滴人纸片中心.使均匀分布于纸片1水平放置于(36二1)温箱内,培养12h-15h1
VY/T8242004
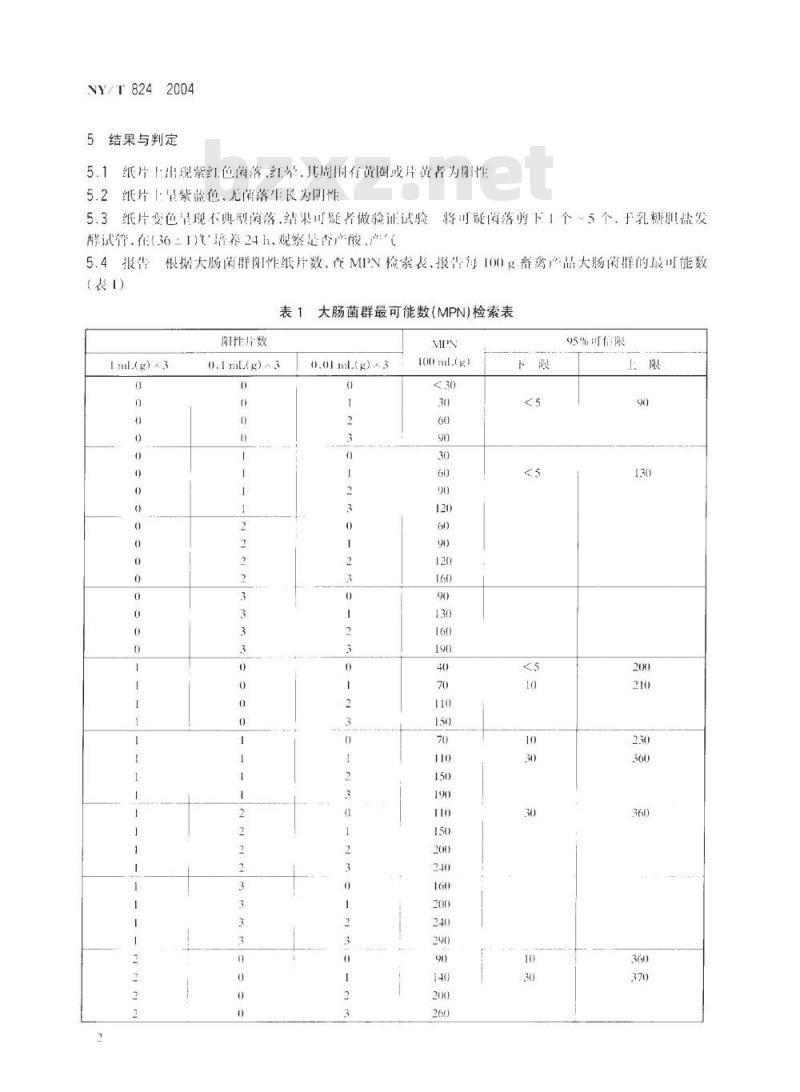
5结果与判定
5.1纸片出现紫红色菌落、红,其周调有黄圈或片黄者为陶性5.2纸片星紫监色,无菌落生长为例性5.3纸片变色量现不典型菌落,结果可疑者做验证试验将叫疑菌落剪下1个5个,于乳耕胆盐发试管.在(361)培养24h,观察是否产酸、产5.4报告根据大肠菌群阳性纸片数,查MPV检索表,报告每100g备离产品大肠闲群的最可能数(表1)
表1大肠菌群最可能数(MPN)检索表将性开数
Inil(g)43
0.1ml(g)a3
0.01mt(g)s3
100ml(g)
95%可作限
Tuttgs
限性开数
表1(续)
100ml(g)
NY/T 824 2004
95客可信限
注t:本表采用3个稀释度[1ml(g).0.1mt(g).0.01mL(g)1,每稀释度3片注2:表内所列检样量如改用10mL(g).1mL(g)和0.1mL(g)时,表内数字相应降低10倍:如改用0.1mL(g)0.0mL(g)和0.001mL(g)时.则表内数字相应增加10倍,其余类推
小提示:此标准内容仅展示完整标准里的部分截取内容,若需要完整标准请到上方自行免费下载完整标准文档。
中华人民共和国农业行业标准
NY/T 824—2004
畜禽产品大肠菌群快速测定技术规范Rapid detection of coliform bacteria in Livestocks and poultry products2004-08-25发布
2004-09-01实施
中华人民共和国农业部发布
本标准山中华人民共国农业部提出!NY/T8242004
本标准主要起草单位:西南农业大学、农业部备禽产品监督检验测试中心(北京)、重庆市铁路卫生防疫站、南京爱实业有限公司
本你准起草人:将作明、刘系英、贺稚作、本洪、张芳、再光和,李卫东、李洪车杜木英、徐晶1范围
畜禽产品大肠菌群快速测定技术规范NY/T824—2004
本标准规定了肉与肉制品大肠荫群测定的基本要求和测定方法的程序、操作步骤及结果判定本标准适用合禽肉及其熟制加产晶品中大肠菌群的快速检测2规范性引用文件bzxz.net
下列义件中的条款通过本标准的别用而成为本标准的条款,凡是注日期的引用文件,其随后所有的修改单(不包括勘误的内容)或修订版均不适用于本标准,然而,鼓励根据本标准达成协议的各方研究是否可使用这些义件的最新版本凡是不注日期的用文件,其最新版本适用于本标准G4789.1食品卫生微生物学检验总则Gl34789.3食晶卫生微生物学检验大肠菌群的测定GB4798.17食品卫生微生物学检验肉萄肉制晶
3设备材料
3.1培养箱
3.3电热机温水浴锅
3.4高川火菌锅
3.5平l,直径为90mm
3.6吸管
3.7角烧瓶
3.8酒精灯
3.9试管架
3.10均质器或乳钵
3.11冰箱
3.12检测纸片:小纸片(5cm×5cm).大纸片(10cm×10cm)纸片外观整清,为淡绿色,无斑点,无损坏,密封」专用塑料袋中。在20以下,相对湿度约80%条件下避光通风保存,保存期不超过「年4检测步骤
4.1采样:按(B4789.1规定执行4.2样品处理:按(4789.17规定执行4.3样品稀释:按(G4789.3规定执行4.4根据样晶卫生标准要求或对检样污染情况估计,选择3个稀释度.再个稀释度接种3张纸片4.5纸片用镊子火人培养或自带塑料袋中.将各稀释度样品分别量取1mL(大纸片接种10mL)垂直滴人纸片中心.使均匀分布于纸片1水平放置于(36二1)温箱内,培养12h-15h1
VY/T8242004
5结果与判定
5.1纸片出现紫红色菌落、红,其周调有黄圈或片黄者为陶性5.2纸片星紫监色,无菌落生长为例性5.3纸片变色量现不典型菌落,结果可疑者做验证试验将叫疑菌落剪下1个5个,于乳耕胆盐发试管.在(361)培养24h,观察是否产酸、产5.4报告根据大肠菌群阳性纸片数,查MPV检索表,报告每100g备离产品大肠闲群的最可能数(表1)
表1大肠菌群最可能数(MPN)检索表将性开数
Inil(g)43
0.1ml(g)a3
0.01mt(g)s3
100ml(g)
95%可作限
Tuttgs
限性开数
表1(续)
100ml(g)
NY/T 824 2004
95客可信限
注t:本表采用3个稀释度[1ml(g).0.1mt(g).0.01mL(g)1,每稀释度3片注2:表内所列检样量如改用10mL(g).1mL(g)和0.1mL(g)时,表内数字相应降低10倍:如改用0.1mL(g)0.0mL(g)和0.001mL(g)时.则表内数字相应增加10倍,其余类推
小提示:此标准内容仅展示完整标准里的部分截取内容,若需要完整标准请到上方自行免费下载完整标准文档。
标准图片预览:





- 其它标准
- 热门标准
- 农业行业标准(NY)
- NY/T2498-2013 植物新品种特异性、一致性和稳定性测试指南 茭白
- NY/T5295-2004 无公害食品 产地环境评价准则
- NY/T2572-2014 植物新品种特异性、一致性和稳定性测试指南 薏苡
- NY/T1112-2006 配方肥料
- NY/T1858.2-2010 番茄主要病害抗病性鉴定技术规程 第2部分:番茄抗叶霉病鉴定技术规程
- NY/T2156-2012 水稻主要病害防治技术规程
- NY/T1052-2014 绿色食品 豆制品
- NY/T2519-2013 植物新品种特异性、一致性和稳定性测试指南 番木瓜
- NY/T2589-2014 植物新品种特异性一致性和稳定性测试指南 柴胡与狭叶柴胡
- NY/T598-2002 食用绿豆
- NY/T456-2001 茉莉花茶
- NY/T5161-2002 无公害食品 虹鳟养殖技术规范
- NY/T600-2002 富硒茶
- NY5187-2002 无公害食品 罐装金针菇
- NY/T749-2003 绿色食品 食用菌
- 行业新闻
请牢记:“bzxz.net”即是“标准下载”四个汉字汉语拼音首字母与国际顶级域名“.net”的组合。 ©2025 标准下载网 www.bzxz.net 本站邮件:bzxznet@163.com
网站备案号:湘ICP备2025141790号-2
网站备案号:湘ICP备2025141790号-2