单元名称学校名称一、单元学习内容规划
(一)单元教学指向的核心概念和相关概念的进阶路线跨学科概念
学科核心概念学习内容7~9年级5~6年级3~4年级1~2年级物质与能量物质的结构与性质
空气与水是重要的物质。知道空气主要成分,认识空气对人类的重要作用。
认识氧气、二氧化碳的主要性质,学会氧气和二氧化碳的实验室制法。
认识化学反应需要一定的条件,如燃烧的条件和催化剂的重要作用。了解氧化反应及燃烧,知道剧烈氧化和缓慢氧化的过程,具有安全意识,了解火灾自救的一般方法。
知道空气是一种混合物,含有氮气、氧气、二氧化碳等气体,空气中的氧气和二氧化碳对生命活动具有重要意义。
说明空气有质量并占有一定的空间,空气会充满各处。观察并描述空气受热上升的现象。知道风是一种空气流动的现象,列举生活中常见的形成风的一些方法。
认识空气是无色、无味的气体。
科学课程设置13个学科核心概念,是所有学生在义务教育阶段应该掌握的科学课程的核心内容。
对核心概念进行解析,可以知道学生在义务教育阶段应该知道“1.0物质的结构与性质”这一核心内容。小学阶段主要掌握物质具有一定的特性与功能、空气与水是重要的物质、金属与合金是重要的材料,通过这三个学习内容的学习,学生根据生活经验已经知道空气能够支持燃烧,是无色、无味的气体,并且有质量占有空间,为进一步了解空气奠定基础。
课标采用螺旋上升式的内容要求应对不同年龄阶段孩子的认知差异。1-2年级通过整体感知初步认识空气,建立空气成分的连接。3-4年级使用实验方法认识空气占据空间,进一步认识空气受热上升及风的形成。5-6年级通过实验观察空气是混合的多种气体,知道氮气、氧气、二氧化碳的基本特点及应用。7-9年级用实验制取氧气和二氧化碳。
本单元学习内容的组织线索:
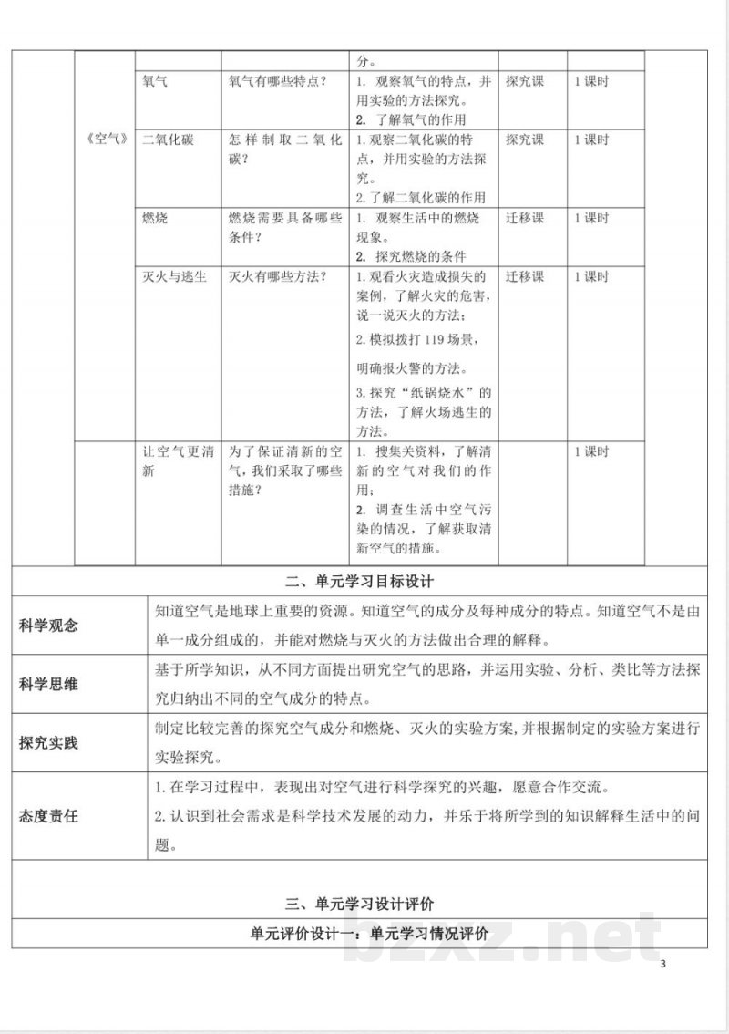
单元主题思维进阶课时主题学习内容空气的成分:观察空气的特点;实验探究空气的成分。
课题名称空气的成分认识空气氧气:观察氧气的特点,并会用实验方法探究。了解氧气的性质。
小提示:上面此文档内容仅展示完整文档里的部分内容, 若需要下载完整文档请 点击免费下载完整文档 。




