首页
标准下载
小学语文资料
小学数学资料
小学英语资料
小学科学资料
小学道法资料
中文
中文
位置:
标准下载
>
小学科学
>
教科版
>
五年级下册
5058【科学五年级下册知识点总结】教科版 (1)
本网站 发布时间:2025-12-03 13:52:34
知识点
免费下载
点击下载此文档
基本信息
文档名称:
5058【科学五年级下册知识点总结】教科版 (1)
教材学段:
小学科学
教材版本:
教科版
所属年级:
五年级下册
创建时间:
2025-12-03
下载格式:
zip (包含 docx pdf)
文件大小:
0.00 bytes
下载方式:
免费下载
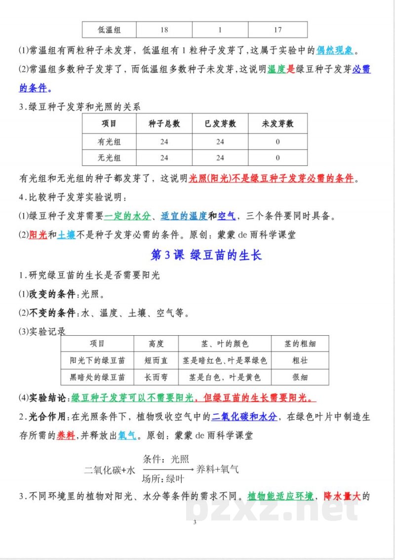
文章内容
文档内容简介:
说明:本文档为学习资料,仅供教学与自学使用,资源免费下载,不含任何诱导下载或捆绑程序。
小提示:上面此文档内容仅展示完整文档里的部分内容, 若需要下载完整文档请
点击免费下载完整文档
。
文档图片预览
文档图片预览:
热门文档
五年级下册科学全册知识点汇总【教科版】
知识点
18.《斜面》教学设计 青岛版科学五年级下册
教案课件
青岛版五年级科学下册第四单元电磁铁大单元教学设计
教案课件
青岛版科学五年级下册第三单元《春夏星空》大单元整体教学设计
教案课件
2025年新教科版科学五年级下册全册知识点
知识点
2025年新教科版五年级下册科学精编知识点
知识点
新改版教科版科学五年级下册知识点总结
知识点
青岛版五年级科学下册第二单元空气大单元教学设计
教案课件
青岛版科学五年级下册全册教学设计教案
教案课件
青岛版五年级科学下册第六单元《物质的变化》大单元学历案
教案课件
最新文档
新改版教科版科学五年级下册知识点总结
知识点
五年级下册科学全册知识点汇总【教科版】
知识点
新教科版五年级下册科学全册知识点(背诵版)
知识点
2025年新教科版五年级下册科学知识点(经典版)
知识点
小学三年级学习资料-三年级期末数学人教版
期末考试
小学数学西师版五年级下册知识点
知识点
三年级科学同步上册
同步练习
2025年新教科版五年级下册科学精编知识点
知识点
冀人教版三年级科学全册教案-上册
教案课件
2025年新教科版五年级下册科学全册知识点
知识点