首页
标准下载
小学语文资料
小学数学资料
小学英语资料
小学科学资料
小学道法资料
中文
中文
位置:
标准下载
>
小学数学
>
西师大版
>
五年级下册
小学数学西师版五年级下册知识点
本网站 发布时间:2025-12-03 14:17:36
知识点
免费下载
点击下载此文档
基本信息
文档名称:
小学数学西师版五年级下册知识点
教材学段:
小学数学
教材版本:
西师大版
所属年级:
五年级下册
创建时间:
2025-12-03
下载格式:
zip (包含 docx pdf)
文件大小:
0.00 bytes
下载方式:
免费下载
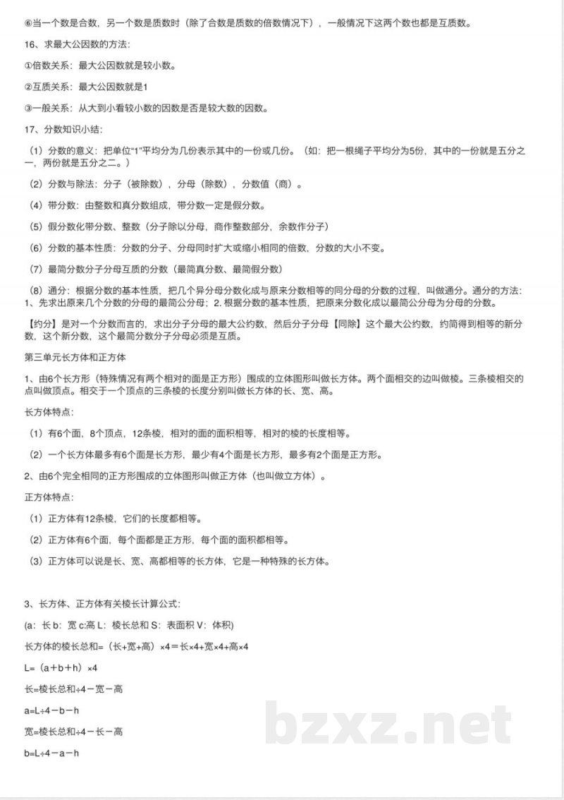
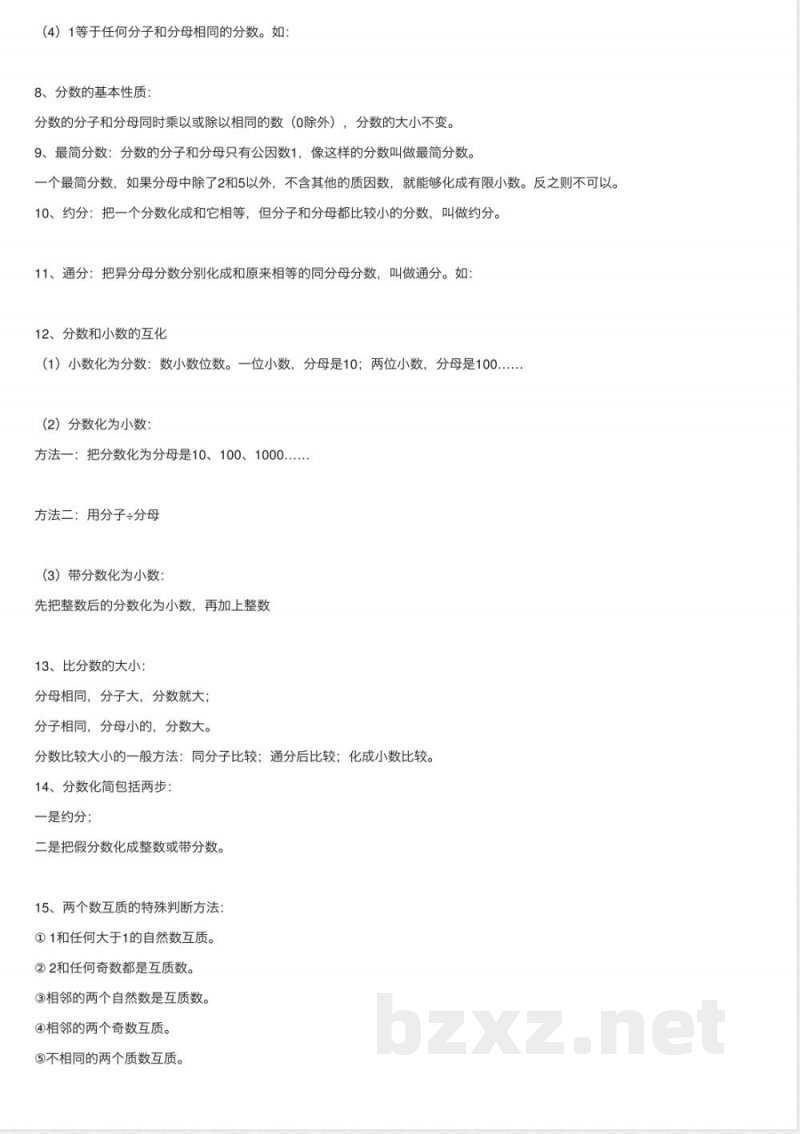
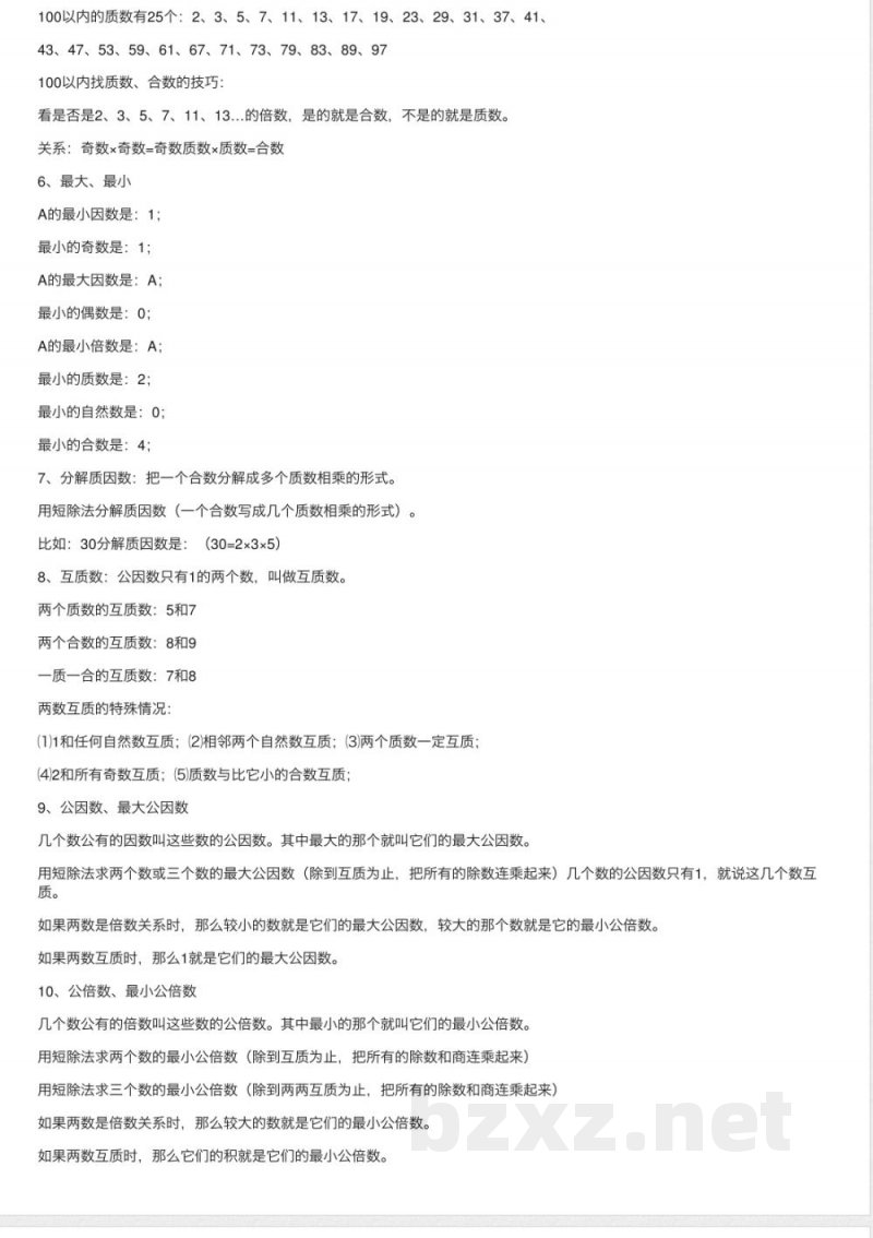
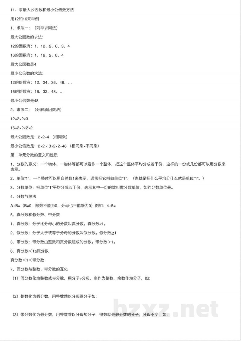
文章内容
文档内容简介:
说明:本文档为学习资料,仅供教学与自学使用,资源免费下载,不含任何诱导下载或捆绑程序。
小提示:上面此文档内容仅展示完整文档里的部分内容, 若需要下载完整文档请
点击免费下载完整文档
。
文档图片预览
文档图片预览:
热门文档
最新文档
2025年新教科版五年级下册科学知识点(经典版)
知识点
2025年新教科版五年级下册科学精编知识点
知识点
五年级下册科学全册知识点汇总【教科版】
知识点
2025年新教科版五年级下册科学全册知识点
知识点
5058【科学五年级下册知识点总结】教科版 (1)
知识点
2025年教科版五年级下册科学全册知识点
知识点
新改版教科版科学五年级下册知识点总结
知识点
2025年新教科版科学五年级下册全册知识点
知识点
新教科版五年级下册科学全册知识点(背诵版)
知识点
四年级下册数学 (北京版)四年级数学下册练习10
期中考试