首页
标准下载
小学语文资料
小学数学资料
小学英语资料
小学科学资料
小学道法资料
中文
中文
位置:
标准下载
>
小学科学
>
教科版
>
五年级下册
2025年教科版五年级下册科学全册知识点
本网站 发布时间:2025-12-03 14:42:42
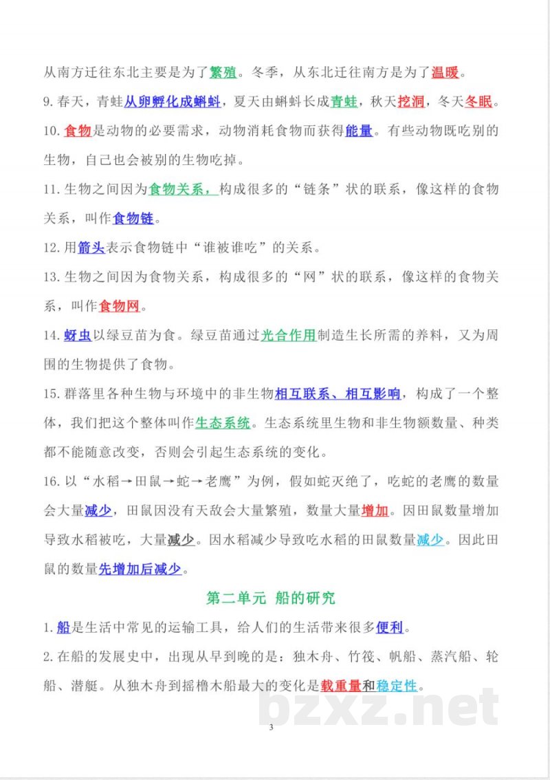
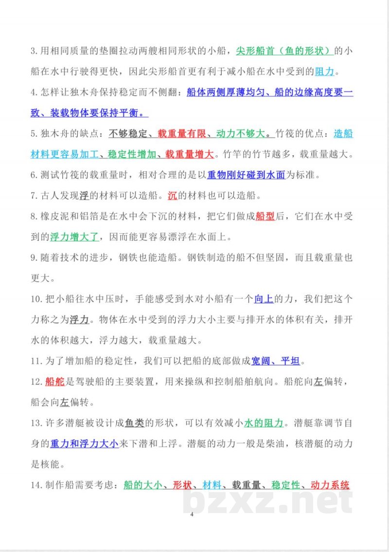
知识点
免费下载
点击下载此文档
基本信息
文档名称:
2025年教科版五年级下册科学全册知识点
教材学段:
小学科学
教材版本:
教科版
所属年级:
五年级下册
创建时间:
2025-12-03
下载格式:
zip (包含 docx pdf)
文件大小:
0.00 bytes
下载方式:
免费下载
文章内容
文档内容简介:
说明:本文档为学习资料,仅供教学与自学使用,资源免费下载,不含任何诱导下载或捆绑程序。
小提示:上面此文档内容仅展示完整文档里的部分内容, 若需要下载完整文档请
点击免费下载完整文档
。
文档图片预览
文档图片预览:
热门文档
新教科版五年级下册科学全册知识点(背诵版)
知识点
青岛版科学五年级下册全册大单元教学设计
教案课件
青岛版五年级科学下册第一单元心和脑大单元教学设计
教案课件
青岛版五年级科学下册第七单元创新与设计大单元教学设计
教案课件
2023年新改版青岛版六三制科学五年级下册知识点
知识点
2025年新教科版五年级下册科学精编知识点
知识点
5058【科学五年级下册知识点总结】教科版 (1)
知识点
18.《斜面》教学设计 青岛版科学五年级下册
教案课件
青岛版五年级科学下册第四单元电磁铁大单元教学设计
教案课件
青岛版科学五年级下册第三单元《春夏星空》大单元整体教学设计
教案课件
最新文档
2025年新教科版五年级下册科学全册知识点
知识点
2025年新教科版科学五年级下册全册知识点
知识点
2025年新教科版五年级下册科学精编知识点
知识点
四年级下册数学 (北京版)四年级数学下册练习10
期中考试
小学数学西师版五年级下册知识点
知识点
四年级下册数学 (北京版)四年级数学下册练习9
同步练习
2025年新教科版五年级下册科学知识点(经典版)
知识点
四年级下册数学 (北京版)四年级数学下册练习30
同步练习
五年级下册科学全册知识点汇总【教科版】
知识点
四年级下册数学 (北京版)四年级数学下册练习27
同步练习