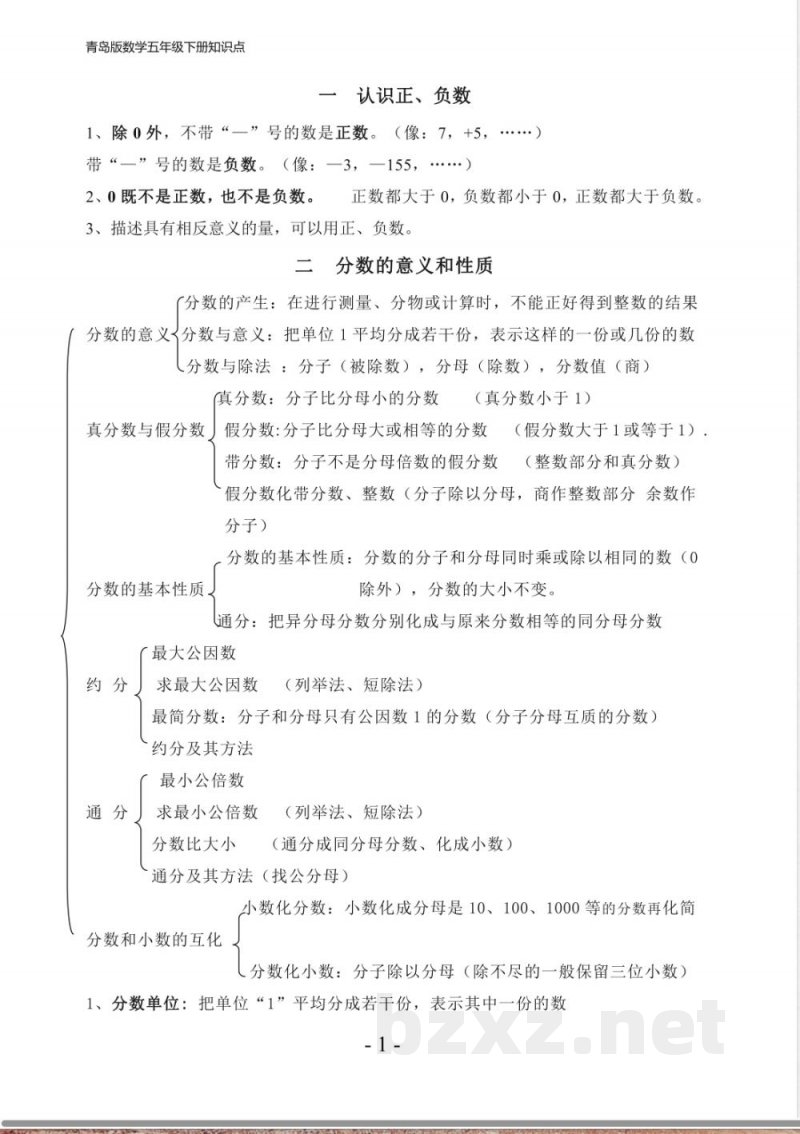
一、正负数的认识
1、除0外,不带“一”号的数是正数(如:7,+5等),带“一”号的数是负数(如:-3,-155等)。
2、0既不是正数,也不是负数。正数都大于0,负数都小于0,正数都大于负数。
3、描述具有相反意义的量,可以用正负数表示。
二、分数的意义和性质
1、分数的产生:在进行测量、分物或计算时,不能正好得到整数的结果时,分数作为一种表示部分或平均的方式诞生。
2、分数的定义:把单位1平均分成若干份,表示这样的一份或几份的数。
3、分数与除法的关系:分子为被除数,分母为除数,分数值为商。
4、真分数与假分数:真分数是分子比分母小的分数,假分数是分子比分母大或相等的分数。
5、带分数:分子不是分母的整数倍时,表示带有整数部分和真分数部分的分数。
6、分数的基本性质:分数的分子和分母同时乘或除以相同的数(除0外),分数的大小不变。
7、通分:把异分母分数化成同分母分数,方便比较大小。
8、约分:通过求最大公因数,简化分数,得到最简分数。
9、最简分数:分子和分母只有公因数1的分数,分子和分母互质。
三、分数的加法和减法
1、同分母分数加减法:分母不变,分子直接相加或相减。
2、异分母分数加减法:先通分,变为同分母后再进行加减运算。
3、带分数加减法:先计算整数部分,再计算分数部分,最后合并结果。
4、简便计算:加法和减法的运算定律同样适用于分数加减法。
5、加法交换律和结合律:加数交换位置和组合顺序不影响和的大小。
6、减法的运算性质:连续减法时,先加后减。
7、去括号和加括号时,括号前的负号会改变符号。
说明:本文档为学习资料,仅供教学与自学使用,资源免费下载,不含任何诱导下载或捆绑程序。
小提示:上面此文档内容仅展示完整文档里的部分内容, 若需要下载完整文档请 点击免费下载完整文档 。



