- 您的位置:
- 标准下载网 >>
- 标准分类 >>
- 电子行业标准(SJ) >>
- SJ 20185-1992 半导体分立器件 2DW232~236型硅电压基准二极管详细规范
标准号:
SJ 20185-1992
标准名称:
半导体分立器件 2DW232~236型硅电压基准二极管详细规范
标准类别:
电子行业标准(SJ)
标准状态:
现行-
发布日期:
1992-11-19 -
实施日期:
1993-05-01 出版语种:
简体中文下载格式:
.rar.pdf下载大小:
222.37 KB

点击下载
标准简介:
标准下载解压密码:www.bzxz.net
本规范规定了2DW232~2DW236型硅电压基准二极管(以下简称器件)的详细要求.该器件按GJB33《半导体分立器件总规范》的规定,提供产品保证的三个等级(GP、GT和GCT级)。 SJ 20185-1992 半导体分立器件 2DW232~236型硅电压基准二极管详细规范 SJ20185-1992

部分标准内容:
中华人民共和国电子行业军用标准FL5961
半导体分立器件
SJ20185—92
2DW232~236型硅电压基准二极管详细规范
Semiconductor discrete deviceDetail specificationforsiliconvoltage reference diodes for types2Dw232~2361992-11-19发布
中国电子工业总公司
1993-05-01实施
1范围
中华人民共和国电子行业军用标准半导体分立器件
2DW232~236型硅电压基准二极管详细规范
Semiconductor discrete deviceDetail specification forsilicon oltagereferencediodesfortypes2DW232~236
1.1主题内容
SJ20185—92
本规范规定了2DW232~2DW236型硅电压基准二极管(以下简称器件)的详细要求。该器件按GJB33《半导体分立器件总规范》的规定,提供产品保证的三个等级(GP、GT和GCT级)。
1.2外形尺寸
外形尺寸应符合GB7581《半导体分立器件外形尺寸》中代号为A3-02B型的规定,如图1所示。
中国电子工业总公司1992-11-19发布1993-05-01实施
最大额定值
1.4主要电特性
见表5。
2引用文件
GB6571--86
GB7581--87
GJB3385
GJB128—86
3要求
3.1详细要求
SJ20185-92
1一阳极
2一阴极
图1外形图
-55~+150
-55~+175
小功率信号二极管、稳压及基准电压二极管测试方法半导体分立器件外形尺寸
半导体分立器件总规范
半导体分立器件试验方法
各项要求应按GJB33和本规范的规定。3.2设计结构和外形尺寸
A3-02B
功率降额
T>25C时
(mw/℃)
SJ20185—92
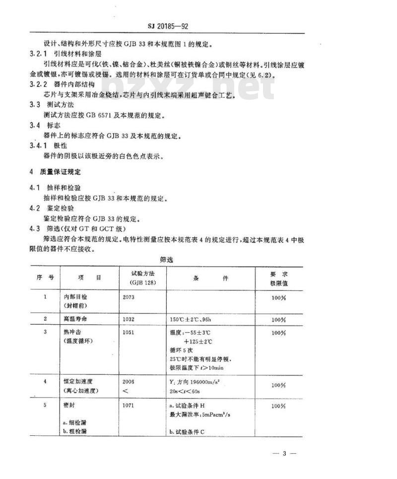
设计、结构和外形尺寸应按GJB33和本规范图1的规定。3.2.1引线材料和涂层
引线材料应是可伐(铁、镍、钴合金)、杜美丝(铜被铁镍合金)或铜丝等材料。引线涂层应镀金或镀银,亦可镀锡或浸锡。选用的材料和涂层可在订货单或合同中规定(见6.2)。3.2.2器件内部结构
芯片与支架采用冶金烧结,芯片与内引线末端采用超声键合工艺。3.3测试方法
测试方法应按GB6571及本规范的规定。3.4标志
器件上的标志应符合GJB33及本规范的规定。3.4.1极性
器件的阴极以该极近旁的白色色点表示。4质重保证规定
4.1抽样和检验
抽样和检验应按GJB33和本规范的规定。4.2鉴定检验
鉴定检验应符合GJB33的规定。
4.3筛选(仅对GT和GCT级)
筛选应符合本规范的规定。电特性测量应按本规范表4的规定进行,超过本规范表4中极限值的器件不应接收。
内部目检
(封帽前)
高温寿命
热冲击
(温度循环)
恒定加速度
(离心加速度)
a.细检漏
b.粗检漏
试验方法
(GJB128)
150℃±2℃.96h
温度:-55士3℃
+125±2℃
循环5次
25℃时不能有明显停顿,
极限温度下>10min
Y方向196000m/s
20s<60s
a.试验条件H
最大漏泄率:5mPacm*/s
b.试验条件C
极限值
电老化
最后测试
外观检查
4.4质量一致性检验
SJ20185—92
试验方法
(GJB128)
氟碳化合物检漏
试验条件B
必须在去掉老化条件之后96h
内完成全部参数测试。
按表4步骤进行
Iz=10mA
T,-25℃
T-75℃
打标志之后进行,用10倍双目
立体显微镜检查器件外观质量,剔除管壳、管腿生锈、变形、开裂及有其它缺陷的器件
质量一致性检验应按GJB33及本规范表1、表2和表3的规定进行。4.4.1A组检验
A组检验应按GJB33和本规范表1的规定进行。4.4.2B组检验
极限值
100%、不超过表4
规定的极限值
B组检验应按GJB33和本规范表2的规定进行。最后测试和变化量(△)的要求应符合本规范表4有关步骤的规定。
4.4.3C组检验
C组检验应按GJB33和本规范表3的规定进行,最后测试和变化量(△)的要求应符合本规范表4有关步骤的规定。
4.5检验方法
检验方法应符合本规范相应的表和以下规定。4.5.1电压一温度稳定性
每个型号器件的基准电压在各个规定的温度下测量,测量时应记录,对于每个器件从测量出的最高电压减去测出的最低电压,获得△Vz值,该△Vz值应在本规范规定的极限内。其测量温度不能超过规定的极限温度(一55~100℃)的范围。4.5.2基准电压
基准电压应加试验电流达到平衡(至少15s),在读出基准电压前达到热平衡。被试器件的安装:将器件引线夹在夹座的内侧,并距管身10mm。夹座的温度应维持在25℃
检验或试验
A1分组
外观及机被检验
GJB128
A2分组
基准电压
反向电流
微分电阻
A3分组
电压温度
B1分组
可焊性
检验或试验
标志的耐久性
B2分组
热冲击(温度循环)
a.细检漏
b.粗检漏
最后测试:
B3分组
稳态工作寿命
最后测试:
B4分组
开帽内部目检
键合强度
B5分组
不适用
B6分组
高温寿命
(非工作)
最后测试:
GB6571
SJ20185—92
表1A组检验
LTPD符号
用10倍放大镜
Iz-10mA
直流法:
lz=10mA
TAl=25℃
TA2-75℃
直流法:
1z2见表5第6栏
表2B组检验
极限值
最小值
最大值
表5第1栏一3%表5第1栏+3%
表5第5栏
表5第3栏
表5第6栏
GJB128
T=250±5℃,t=5±0.5s
TA=-55±3℃.TA=125±2℃
循环25次
试验条件H
试验条件C,氟碳化合物
见表4的1、2和3步骤
TA=25±3℃,t=340h
Izm=30mA,Vz见表5第1栏
见表4的1、2和5步骤
TA=150,t=340h
见表4的1、2和5步骤
每批一只,
0失效
20(C=0)
C1分组
外形尺寸
C2分组
检验或试验
引出端强度
a.细检漏
b.粗检漏
外部目检
最后测试:
C3分组
变频振动
恒定加速度
最后测试:
C4分组
盐气(侵蚀)
C5分组
不适用
C6分组
稳态工作寿命
最后测试:
检验或试验
基准电压
微分电阻
电压温度
反向电流
基准电压
变化值
SJ20185-92
表3C组检验
GJB128
见图1
试验条件A,静负荷重:W=20N
按B2分组
按B2分组
按A1分组
见表4的1、2和3步骤
非工作,加速度14700m/s*,t=0.5sX、Y.方向冲击各5次
非工作
196000m/s*X,,Y,方向
按表4的1、2和3步骤
T=25℃,l2m=30±1.5mA
V2见表5第1栏
按表4的1、2和5步骤
表4B组和C组的最后测试
GB6571
直流法lz-10mA
Iz=10mA此内容来自标准下载网
直流法;
TA1=25℃
TA2=75C
直流法,
VR见表5的第4栏
TA=25±3℃
直流法;
Ta-25±3℃
Iz-10mA
极限值
最小值
表5第1栏
初始值的
最大值
入-10
表5第1栏
初始值的1.2倍
表5的第6栏
表5的第5栏
初始值的
10-*/℃
电参数
测试条件
2DW232
2DW233
2DW234
2DW235
2DW236
基准电压
5交货准备
5.1交货要求
测试电流
SJ20185—92
表5电参数规范表
微分电阻
反向电压
包装、贮存和运输要求应符合GJB33的规定。6说明事项
6.1说明
在GJB33中规定的说明适用于本规范。6.2订货资料
订货单中可以规定引线材料和镀层(见3.2.1)。附加说明:
本规范由中国电子工业总公司科技质量局提出。本规范由中国电子技术标准化研究所归口。5
反向电流
电压温度系数
(10-6/℃)
本规范由中国电子技术标准化研究所、杭州无线电二厂负责起草。本规范主要起草人:王董文、于志贤。计划项目代号:B91020。
小提示:此标准内容仅展示完整标准里的部分截取内容,若需要完整标准请到上方自行免费下载完整标准文档。
半导体分立器件
SJ20185—92
2DW232~236型硅电压基准二极管详细规范
Semiconductor discrete deviceDetail specificationforsiliconvoltage reference diodes for types2Dw232~2361992-11-19发布
中国电子工业总公司
1993-05-01实施
1范围
中华人民共和国电子行业军用标准半导体分立器件
2DW232~236型硅电压基准二极管详细规范
Semiconductor discrete deviceDetail specification forsilicon oltagereferencediodesfortypes2DW232~236
1.1主题内容
SJ20185—92
本规范规定了2DW232~2DW236型硅电压基准二极管(以下简称器件)的详细要求。该器件按GJB33《半导体分立器件总规范》的规定,提供产品保证的三个等级(GP、GT和GCT级)。
1.2外形尺寸
外形尺寸应符合GB7581《半导体分立器件外形尺寸》中代号为A3-02B型的规定,如图1所示。
中国电子工业总公司1992-11-19发布1993-05-01实施
最大额定值
1.4主要电特性
见表5。
2引用文件
GB6571--86
GB7581--87
GJB3385
GJB128—86
3要求
3.1详细要求
SJ20185-92
1一阳极
2一阴极
图1外形图
-55~+150
-55~+175
小功率信号二极管、稳压及基准电压二极管测试方法半导体分立器件外形尺寸
半导体分立器件总规范
半导体分立器件试验方法
各项要求应按GJB33和本规范的规定。3.2设计结构和外形尺寸
A3-02B
功率降额
T>25C时
(mw/℃)
SJ20185—92
设计、结构和外形尺寸应按GJB33和本规范图1的规定。3.2.1引线材料和涂层
引线材料应是可伐(铁、镍、钴合金)、杜美丝(铜被铁镍合金)或铜丝等材料。引线涂层应镀金或镀银,亦可镀锡或浸锡。选用的材料和涂层可在订货单或合同中规定(见6.2)。3.2.2器件内部结构
芯片与支架采用冶金烧结,芯片与内引线末端采用超声键合工艺。3.3测试方法
测试方法应按GB6571及本规范的规定。3.4标志
器件上的标志应符合GJB33及本规范的规定。3.4.1极性
器件的阴极以该极近旁的白色色点表示。4质重保证规定
4.1抽样和检验
抽样和检验应按GJB33和本规范的规定。4.2鉴定检验
鉴定检验应符合GJB33的规定。
4.3筛选(仅对GT和GCT级)
筛选应符合本规范的规定。电特性测量应按本规范表4的规定进行,超过本规范表4中极限值的器件不应接收。
内部目检
(封帽前)
高温寿命
热冲击
(温度循环)
恒定加速度
(离心加速度)
a.细检漏
b.粗检漏
试验方法
(GJB128)
150℃±2℃.96h
温度:-55士3℃
+125±2℃
循环5次
25℃时不能有明显停顿,
极限温度下>10min
Y方向196000m/s
20s<60s
a.试验条件H
最大漏泄率:5mPacm*/s
b.试验条件C
极限值
电老化
最后测试
外观检查
4.4质量一致性检验
SJ20185—92
试验方法
(GJB128)
氟碳化合物检漏
试验条件B
必须在去掉老化条件之后96h
内完成全部参数测试。
按表4步骤进行
Iz=10mA
T,-25℃
T-75℃
打标志之后进行,用10倍双目
立体显微镜检查器件外观质量,剔除管壳、管腿生锈、变形、开裂及有其它缺陷的器件
质量一致性检验应按GJB33及本规范表1、表2和表3的规定进行。4.4.1A组检验
A组检验应按GJB33和本规范表1的规定进行。4.4.2B组检验
极限值
100%、不超过表4
规定的极限值
B组检验应按GJB33和本规范表2的规定进行。最后测试和变化量(△)的要求应符合本规范表4有关步骤的规定。
4.4.3C组检验
C组检验应按GJB33和本规范表3的规定进行,最后测试和变化量(△)的要求应符合本规范表4有关步骤的规定。
4.5检验方法
检验方法应符合本规范相应的表和以下规定。4.5.1电压一温度稳定性
每个型号器件的基准电压在各个规定的温度下测量,测量时应记录,对于每个器件从测量出的最高电压减去测出的最低电压,获得△Vz值,该△Vz值应在本规范规定的极限内。其测量温度不能超过规定的极限温度(一55~100℃)的范围。4.5.2基准电压
基准电压应加试验电流达到平衡(至少15s),在读出基准电压前达到热平衡。被试器件的安装:将器件引线夹在夹座的内侧,并距管身10mm。夹座的温度应维持在25℃
检验或试验
A1分组
外观及机被检验
GJB128
A2分组
基准电压
反向电流
微分电阻
A3分组
电压温度
B1分组
可焊性
检验或试验
标志的耐久性
B2分组
热冲击(温度循环)
a.细检漏
b.粗检漏
最后测试:
B3分组
稳态工作寿命
最后测试:
B4分组
开帽内部目检
键合强度
B5分组
不适用
B6分组
高温寿命
(非工作)
最后测试:
GB6571
SJ20185—92
表1A组检验
LTPD符号
用10倍放大镜
Iz-10mA
直流法:
lz=10mA
TAl=25℃
TA2-75℃
直流法:
1z2见表5第6栏
表2B组检验
极限值
最小值
最大值
表5第1栏一3%表5第1栏+3%
表5第5栏
表5第3栏
表5第6栏
GJB128
T=250±5℃,t=5±0.5s
TA=-55±3℃.TA=125±2℃
循环25次
试验条件H
试验条件C,氟碳化合物
见表4的1、2和3步骤
TA=25±3℃,t=340h
Izm=30mA,Vz见表5第1栏
见表4的1、2和5步骤
TA=150,t=340h
见表4的1、2和5步骤
每批一只,
0失效
20(C=0)
C1分组
外形尺寸
C2分组
检验或试验
引出端强度
a.细检漏
b.粗检漏
外部目检
最后测试:
C3分组
变频振动
恒定加速度
最后测试:
C4分组
盐气(侵蚀)
C5分组
不适用
C6分组
稳态工作寿命
最后测试:
检验或试验
基准电压
微分电阻
电压温度
反向电流
基准电压
变化值
SJ20185-92
表3C组检验
GJB128
见图1
试验条件A,静负荷重:W=20N
按B2分组
按B2分组
按A1分组
见表4的1、2和3步骤
非工作,加速度14700m/s*,t=0.5sX、Y.方向冲击各5次
非工作
196000m/s*X,,Y,方向
按表4的1、2和3步骤
T=25℃,l2m=30±1.5mA
V2见表5第1栏
按表4的1、2和5步骤
表4B组和C组的最后测试
GB6571
直流法lz-10mA
Iz=10mA此内容来自标准下载网
直流法;
TA1=25℃
TA2=75C
直流法,
VR见表5的第4栏
TA=25±3℃
直流法;
Ta-25±3℃
Iz-10mA
极限值
最小值
表5第1栏
初始值的
最大值
入-10
表5第1栏
初始值的1.2倍
表5的第6栏
表5的第5栏
初始值的
10-*/℃
电参数
测试条件
2DW232
2DW233
2DW234
2DW235
2DW236
基准电压
5交货准备
5.1交货要求
测试电流
SJ20185—92
表5电参数规范表
微分电阻
反向电压
包装、贮存和运输要求应符合GJB33的规定。6说明事项
6.1说明
在GJB33中规定的说明适用于本规范。6.2订货资料
订货单中可以规定引线材料和镀层(见3.2.1)。附加说明:
本规范由中国电子工业总公司科技质量局提出。本规范由中国电子技术标准化研究所归口。5
反向电流
电压温度系数
(10-6/℃)
本规范由中国电子技术标准化研究所、杭州无线电二厂负责起草。本规范主要起草人:王董文、于志贤。计划项目代号:B91020。
小提示:此标准内容仅展示完整标准里的部分截取内容,若需要完整标准请到上方自行免费下载完整标准文档。

标准图片预览:





- 热门标准
- 电子行业标准(SJ)
- SJ20811-2002 压阻式加速度传感器总规范
- SJ2588-1985 BSH12~14-1L、BSH12~14-2L型一体化回扫变压器
- SJ933-1975 半导体调幅广播收音机用输出输入变压器
- SJ/T11259-2001 制冷机低温泵总规范
- SJ/T31248-1994 CLS-37型激交调阻机完好要求和检查评定方法
- SJ/T31291-1994 CHJ-S-2型超声波塑料焊接机完好要求和检查评定方法
- SJ1007-75 双动冲床引伸模 上压板
- SJ/T31279-1994 WLD-T1型无感式电容器引线自动焊接机完好要求和检查评定方法
- SJ/T31280-1994 隧道式电容器清洗机完好要求和检查评定方法
- SJ/Z9094.4-1987 地面无线电接力系统所用设备的测量方法 第二部分:分系统的测量 第三章 射频分支网络
- SJ1011-1975 手柄翻开式钻模 压板
- SJ/T31254-1994 自动绕片机完好要求和检查评定方法
- SJ/T10980-1996 电子器件详细规范 2CC23、2CC28型硅调谐变容二极管(可供认证用)
- SJ796-74 3DG160型NPN硅平面高频小功率高反压三极管
- SJ993-75 双动冲床引伸模 固定板定位板
- 行业新闻
请牢记:“bzxz.net”即是“标准下载”四个汉字汉语拼音首字母与国际顶级域名“.net”的组合。 ©2009 标准下载网 www.bzxz.net 本站邮件:bzxznet@163.com
网站备案号:湘ICP备2023016450号-1
网站备案号:湘ICP备2023016450号-1