- 您的位置:
- 标准下载网 >>
- 标准分类 >>
- 交通行业标准(JT) >>
- JTJ 221-1998 港口工程质量检验评定标准(附条文说明) 局部修订
标准号:
JTJ 221-1998
标准名称:
港口工程质量检验评定标准(附条文说明) 局部修订
标准类别:
交通行业标准(JT)
标准状态:
现行-
发布日期:
1998-12-11 -
实施日期:
1999-05-01 出版语种:
简体中文下载格式:
.rar.pdf下载大小:
41.62 MB
标准ICS号:
土木工程>>93.140航道和港口建筑中标分类号:
工程建设>>交通运输工程>>P67港口与航道工程
替代情况:
替代JTJ 242-1989
点击下载
标准简介:
标准下载解压密码:www.bzxz.net
本标准适用于港口工程和修造船水工工程中船台、滑道工程的质量检验和评定。 JTJ 221-1998 港口工程质量检验评定标准(附条文说明) 局部修订 JTJ221-1998
部分标准内容:
第9篇港口工程施工质量验收新规范港口工程质量检验评定标准
JTJ221—98
1总则
1.0.1为控制港口工程施工质量,统一港口工程质量检验评定标准和 方法,提高综合经济效益,根据相关的标准与规范制定本标准。1.0.2本标准适用于港口工程和修造船水工工程中船台、滑道工程的质量检验和评定
港口中的设备安装工程、给、排水和供电工程的质量检验和评定,应按现行行业标准《港口设备安装工程质量检验评定标准》(JTJ244)的有关规定执行。
港区内工业及民用建筑等工程的质量检验和评定,应执行相关的现行标准。
1.0.3港口工程的质量检验和评定,除应符合本标准外,尚应符合国家现行有关标准的规定。
2分项、分部和单位工程划分
2.0.1港口工程和修造船水工工程的分项、分部和单位工程的划分,应符合下列规定:
按建筑施工的主要工序(工种)划分分项工程。2.0.1.2 按建筑物的主要部位划分分部工程。2.0.1.3按工程的使用功能、结构型式、施工和竣工验收的独立性划分单位工程。具体规定如下:
(1)码头工程按泊位划分单位工程:(2)防波堤工程按结构型式和施工及验收的分期划分单位工程;工程量otjps
第9篇 港口工程施工质量验收新规范 (3)船台和滑道工程,各作为一个单位工程:(4)栈桥、弓引堤、独立护岸和防汛墙工程,各作为一个单位工程;工程量大、工期长的同一结构型式的护岸工程,可按 1000m左右划分为一个单位工程;
(5)港区内道路工程组成一个单位工程:(6)港区内堆场工程按结构型式和施工及验收的分期划分单位工程:(7)工程量较小的附属引堤、引桥、护岸及码头过渡段等,各作为一个独立分部工程,参加所在单位工程评定。2.0.1.4主要建筑物的分项、分部工程划分及名称见表 2.0.1-1~表2.0.1 - 13。
2.0.2施工企业在开工前应对单位工程和分部、分项工程作出明确划分,并经建设单位和质量监督站同意后,据此进行质量等级评定。表2.0.1-11Www.bzxZ.net
重力式码头分项、分部工程划分及名称序号
分部工程名称
墙身结构
上部结构
回填及面层
端头护岸
码头设施
分项工程名称
基槽开挖,砂垫层(或基础换砂),基床抛石,△基床夯实,基床整平等预制构件(△预制沉箱、△预制方块、△预制扶壁),构件安装,△接缝倒滤层(井)等
△现浇胸墙,现浇管沟,预制构件,构件安装,砌石,压顶帽石(或混凝土),伸缩、沉降缝等
抛石棱体,△倒滤层,土石方回填,垫层与基层(碎石、灰土等),面层(混凝土、铺砌块、泥结碎石、沥青混凝土)等基槽开挖,换砂、抛石、回填、护面等轨道梁基槽开挖,地基处理,轨道梁混凝土,轨道安装,系船柱制作与安装,护航制作与安装,系网环,铁梯,铁栏杆,护轮坎等注:①表中带“△”者,为主要分部、分项工程(本章其它各表同)。②凡预制或现浇混凝土及钢筋混凝土构件,均包括模板、钢筋、混凝土三个分项工程(本章其它各表同)。
— 1274 —
表2.0.1-2
分部工程名称
基槽及岸坡开挖
桩基△
上部结构
挡土结构
及回填
码头设施
第9篇 港口工程施工质量验收新规范 高桩码头分项、分部工程划分及名称分项工程名称
基槽及岸坡开挖
△制桩,△沉桩,灌注桩,桩帽等预制构件(△预制梁、△预制板),△钢引桥制作,构件安装,现浇构件(△现浇梁、△现浇板),伸缩、沉降缝,混凝土面层等砂垫层,排水砂井,抛石棱体,挡土墙,砌石挡土墙,倒滤层,土石方回填,护坡等
轨道安装,系船柱制作与安装,护制作与安装,系网环,铁梯,铁栏杆,护轮坎等
注:①当采用以灌注桩为主的桩基结构时,灌注桩为主要分项工程;②挡土结构如采用板桩结构时,其分项工程按表2.0.1-3划分。表 2.0.1- 3
分部工程名称
板桩墙与
上部结构
锚碳结构
回填及面层
码头设施
板桩码头分项、分部工程划分及名称分项工程名称
岸坡开挖
△预制板桩,异型钢板桩加工,△沉桩,△地连墙,现浇胸墙、帽梁等锚锭桩、板,锚板安埋,地连墙,现浇锚帽梁,锚棱体,△拉杆制作与安装等
抛石棱体,△倒滤层,土石方回填,垫层与基层(碎石、灰土),面层(混凝土、铺砌块、泥结碎石、沥青混凝土)等顶制桩,沉桩,轨道梁混凝土,火车轨道安装,系船柱制作与安装,护制作与安装,系网环,铁梯,护轮坎等1275
表 2.0.1 -4
分部工程名称
上部结构
码头设施
表 2.0.1 - 5
分部工程名称
基槽及岸坡
桩基与墩台
上部结构
挡土结构
及回填
码头设施
第9篇 港口工程施工质量验收新规范重力墩式码头和栈桥分项、分部工程划分及名称分项工程名称
基槽开挖,砂垫层,基床抛石,△基床夯实,基床整平等预制构件(△预制沉箱、△预制方块、△预制空心块体),构件安装,△现浇墩台混凝土,砌石,支座预埋件安装等预制构件(△预制梁、△预制靠船构件),△钢结构制作,构件安装,桥面板制作与铺设,面层,伸缩缝等轨道安装,系船柱制作与安装,护航制作与安装,系网环,铁梯,铁栏杆,护轮坎等
高桩墩式码头和栈桥分项、分部工程划分及名称分项工程名称
基槽及岸坡开挖
△预制桩,△钢管桩制作,△沉桩,灌注桩,现浇墩台,预制或现浇连系梁、撑杆,撑杆安装,支座预埋件安设等预制构件(△预制梁、△预制面板),△钢构件制作,构件安装,现浇构件(△现浇梁、△现浇板),伸缩缝,沉降缝,面层等砂垫层,排水砂井,抛石棱体,现浇挡土墙,砌石挡土墙,倒滤层,土石方回填,护坡等
轨道安装,系船柱制作与安装,护制作与安装,系网环,铁梯,铁栏杆,护轮坎等
注:当采用以灌注桩为主的桩基结构时,灌注桩分项为主要分项工程表2.0.1 - 6
分部工程名称
基槽及岸坡
斜坡码头和浮码头分项、分部工程划分及名称分项工程名称
基槽及岸坡开挖
分部工程名称
斜坡道或引桥
船及钢引桥
挡土墙及面层
码头设施
第9篇 港口工程施工质量验收新规范 分项工程名称
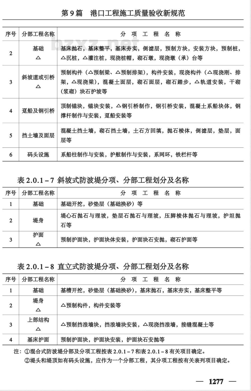
基床抛石,基床整平,基床夯实,倒滤层,预制方块,安装方块,预制桩,△沉桩,△灌注桩,现浇桩帽,砌石墩,现浇墩(承)台等预制构件(△预制梁、△预制排架),构件安装,现浇构件(△现浇刚、排架,△现浇梁),混凝土面层,砌石面层,砌石踏步,△轨道安装,干砌(浆砌)块石护坡等
顶制锚块,锚块安装,△钢引桥制作,钢引桥安装,混凝土系船块体,钢撑杆制作与安装,船安装等
混凝土挡土墙,砌石挡土墙,土石方回填,抛石棱体,倒滤层,垫层,面层等
系船柱制作与安装,护制作与安装,系网环,铁栏杆等表2.0.1-7 斜坡式防波堤分项、分部工程划分及名称分部工程名称
分项工程名称
基础开挖,砂垫层(基础换砂)等堤心石抛石与理坡,垫层石抛石与理坡,压脚棱体抛石与理坡,护坦抛石等
预制护面块,护面块体安装,护面块石安抛,砌石护面等表2.0.1-8 直立式防波堤分项、分部工程划分及名称 分部工程名称
上部结构
基床护面
分项工程名称
基槽开挖,砂垫层(基础换砂),基床抛石,基床夯实,基床整平等△预制构件,构件安装等
^预制挡浪墙块,挡浪墙块安装,△现浇挡浪墙,接缝混凝土等预制护面块,护面块安装,护面块石安抛等注:①混合式防波堤分部及分项工程按表2.0.1-7和表2.0.1-8有关项目确定。②堤头和堤顶如有码头设施,应作为一个分部工程,其分项工程按有关表列项目确定。1277
表 2.0.1- 9
分部工程名称
基槽及岸坡
上部结构
回填及面层
附属设施
第9篇 港口工程施工质量验收新规范 护岸工程分项、分部工程划分及名称分项工程名称
基槽及岸坡开挖
压脚棱体抛石与理坡,堤心石抛石与理坡,垫层石抛石与理坡,倒滤层,护坦抛石等
预制护面块,护面块安装,护面块石安抛,砌石护面等△预制挡浪墙、△预制防汛墙,构件安装,△现浇挡浪墙、△现浇防汛墙,浆砌石挡浪墙、防汛墙,沉降缝,止水等土石方回填,垫层与基层(碎石、灰土等),面层(混凝土、沥青混凝土、铺砌块、泥结碎石)等
踏步,边沟,栏杆,灯柱等
注:①重力式直立护岸分项工程按表2.0.1-1划分;②板桩结构护岸分项工程按表2.0.1-3划分。表 2.0.1 - 10
分部工程名称
垫层及基层
附属设施
港区道路分项、分部工程划分及名称分项工程名称
挖、填土方,砂垫层,排水砂井,塑料排水板,强夯,地基预压等水泥稳定土,水泥稳定粒料,石灰粉煤灰土,石灰稳定土,石灰稳定粒料,石灰、粉煤灰粒料,级配碎(砾)石,填隙碎石(矿渣),拳石等△现浇水泥混凝土面层,沥青混凝土和沥青碎(砾)石面层,泥结碎石面层,△铺砌面层,伸缩缝,预制混凝土块等缘石(侧缘石、平缘石、路缘石),人行道块,雨水井,检查井,排水管沟,管沟盖板制作与安装等
注:铺砌面层包括四角块、六角块、天然条石、机制联锁块等。表 2.0.1 - 11
分部工程名称
垫层及基层
港区堆场分项、分部工程划分及名称分项工程名称
挖、填土方,砂垫层,排水砂井,塑料排水板,强夯,地基预压等水泥稳定土,水泥稳定粒料,石灰粉煤灰土,石灰稳定土,石灰稳定粒料,石灰、粉煤灰粒料,级配碎(砾)石,填隙碎石(矿渣),拳石等序号
分部工程名称
附属设施
第9篇港口工程施工质量验收新规范分项工程名称
△现浇水泥混凝土面层,沥青混凝土和沥青碎(砾)石面层,泥结碎石面层,△铺砌面层,伸缩缝,集装箱轮胎门吊通道等集装箱箱脚块,垛脚墙,雨水井,检查井,排水管沟,管沟盖板制作与安装等
注:①铺砌面层包括四角块、六角块、天然条石、机制联锁块等;②煤堆场增列轨道梁分部工程,其分项工程按设计图纸确定。表2.0.1-12 船台、滑道分项、分部工程划分及名称 序号
分部工程名称
上部结构
挡土结构
及回填
船台、
滑道设施
分项工程名称
基槽开挖,砂垫层,抛石,夯实,整平,抛石棱体,倒滤层,△制桩,△沉桩,预制方块,方块安装,现浇桩帽,灌注桩,现浇基础联系梁等预制构件(△预制梁),构件安装,现浇构件(△现浇梁),接缝、接头混凝土,△现浇滑道,护面,面层,△轨道安装等混凝土挡土墙,砌石挡土墙,砌石护坡,抛石棱体,倒滤层,上石方回填,护坡等
系船柱制作与安装,绞车基础,缆绳沟等注:①挡土结构如采用重力式结构,其分项工程按表2.0.1-1划分:②挡土结构如采用板桩结构,其分项工程按表2.0.1-3划分。表 2.0.1 - 13
分部工程名称
场地整平
排水工程
预压或强夯
软土地基加固工程分项、分部工程划分及名称分项工程名称
土基开挖,岩基开挖等
砂垫层,砂井,塑料排水板等
堆载(或真空)预压,强夯等
第9篇港口工程施工质量验收新规范3分项、分部和单位工程质量等级标准3.0.1分项、分部和单位工程的质量,均分为“合格”和“优良”两个等级。
3.0.2分项工程的质量等级标准应符合下列规定。3.0.2.1合格标准
(1)主要项目(本标准条文中采用“必须”、“严禁”表示很严格用词者,均为主要项目)全部符合本标准的相应规定:(2)一般项目(本标准条文中采用“应”、“不应”或“不得”表示严格用词者,均为一般项目)基本符合本标准的相应规定(3)充许偏差项目的测点实测值有70%及其以上在充许偏差范围内,其余虽然超过充许范围,但不影响正常使用。3.0.2.2优良标准:
(1)主要项目和一般项目全部符合本标准的相应规定:(2)充许偏差项目的测点实测值有90%及其以上在充许偏差范围内其余虽然超出充许范围,但不影响正常使用。3.0.3对于需要进行综合评定的分项工程,应按下列规定执行。3.0.3.1预制或现场浇注的混凝土和钢筋混凝土、钢结构和钢桩制作等分项工程,应按设计图纸所划分的单元(件、段、块、根等)进行全部检验或抽样检验,按单元评定其质量等级,计算该种构件的优品率。在全部合格的基础上,优良品率达到60%及其以上,则该种构件的质量评为优良;不足60%的评为合格:
3.0.3.2对施工需要分段完成的其他分项工程,在该分项工程全部完成后,将各段的检验评定资料汇总后再作综合评定,确定其质量等级,按综合评定结果参加分部工程质量等级评定。3.0.4分部工程的质量等级标准应符合下列规定。3.0.4.1合格标准:
所含全部分项工程的质量全部合格。3.0.4.2优良标准
(1)所含全部分项工程的质量全部合格:(2)所含全部分项工程中有50%及以上其质量评为优良,且主要分项—1280—
工程全部优良。
第9篇港口工程施工质量验收新规范3.0.4.3在评定分部工程的质量等级时,模板、钢筋、伸缩缝、沉降缝、系网环制作与安装、铁梯制作与安装、铁栏杆制作与安装分项工程不参加评定,但应有分项工程质量检验资料和隐蔽工程验收记录。3.0.5单位工程的质量等级标准应符合下列规定。3.0.5.1合格标准:
(1)所含全部分部工程的质量全部合格:(2)单位工程的质量检验资料,按照本标准附录A的规定进行整理,基本齐全;
(3)外观质量的观感评分,按照本标准附录B的规定进行,得分率达到70%及其以上。
3.0.5.2优良标准
1)所含全部分部工程的质量全部合格,其中有50%及其以上评为优良且主要分部工程全部优良:
(2)单位工程的质量检验资料,按照本标准附录A的规定进行整理:基本齐全;
(3)外观质量的观感评分,按照本标准附录B的规定进行,得分率达到85%及其以上。
3.0.6分项工程的质量不符合本标准合格等级相应规定时,必须进行处理,并应按下列规定确定其质量等级。3.0.6.1返工重做的,可重新评定其质量等级:3.0.6.2分项工程中某些构件或部位的质量经加固补强能达到设计要求的,其质量可定为合格。但其数量超过本分项工程中总数量的5%时,该分项工程不得评为优良;
3.0.6.3分项工程中某些构件或部位,其混凝土或砂浆标号,因偶然原因,试块失去代表性,无法正确判断其工程质量时,经检测单位鉴定,能够达到设计要求,其分项工程可定为合格:3.0.6.4经检测单位鉴定达不到原设计要求,但经设计单位签认能满足结构安全和使用功能要求的,其质量可定为合格,但其所在的分部工程不得评为优良。
— 1281 —
第9篇港口工程施工质量验收新规范4工程质量评定工作程序和组织,4.0.1分项工程的质量等级评定应在工序交接验收的基础上,由该分项施工技术负责人组织有关人员进行,由专职质量员和监理工程师核定。分项工程检验评定用表见附录C中表C-1。4.0.2分部工程的质量等级评定应在分项工程质量评定的基础上,由施工处或工程项目部技术负责人组织进行,专职质量员核定;其中基础和主要分部工程应由企业技术或质量监督部门核定:分部工程质量检验评定用表见附录C中表C-3。4.0.3单位工程的质量等级评定应在分部工程质量评定的基础上,由企业负责人组织企业有关部门按本标准附录D和附录B的要求进行全面检查与自评,有关质量检验评定资料由建设单位或建设单位委托的监理单位进行审查后,提交港口工程质量监督站或主管部门进行核定。单位工程质量综合评定表见附录 C 中表 C -4。单位工程观感质量评分表见附录B。单位工程质量检验资料核定表见附录A。4.0.4在一个单位工程中,凡有分包工程者,总包单位应对工程质量全面负责,分包单位应对分包项目的工程质量负责,并按本标准的规定,检,验评定所承建的分项、分部工程的质量,将检验评定结果及资料交总包单位。
5基槽和岸坡开挖工程
5.1 水下基槽开挖工程
5.1.1基槽开挖至设计标高时,必须核对土质,并符合设计要求。检验方法检查施工记录并观察检查。5.1.2基槽开挖的平面位置应符合设计要求,断面尺寸不应小于设计规定。
检验方法检查断面测量资料。
5.1.3水下基槽开挖的允许偏差、检验数量和检验方法应符合表5.1.3的规定。
— 1282 —
第9篇港口工程施工质量验收新规范非岩石地基水下基槽开挖充允许偏差、检验数量和方法表5.1.3
允许偏差
4m2 以下抓斗
I、Ⅱ类土
Ⅲ、IV 类土
4m2 以下抓斗
I、Ⅱ类土
Ⅲ、IV 类土
防波堤
检验单元
和数量
每个断面
(每 5 ~ 10m -
个断面,且不
少于三个断面)
注:①离岸500m以上或无掩护海域的码头基槽可按防波堤的标准检验;检验方法
用回声测深仪或
测深水检查,1~
2m一个点,取平均
在全部断面图上
量测,取各边平均
②绞吸式和链斗式挖泥船挖泥的平均超深允许值为400mm,平均超宽允许值为1500mm。河港的小型码头基槽挖泥超深、超宽允许值应适当减小;③土质分类见表5.1.3-A,其中I、Ⅱ类土的划分以液性指数为主④“检验单元和数量”栏中,括号外为检验的单元,内为检验数量(以下各表同)。表5.1.3 - A
土质分类表
土质名称
淤泥、淤泥混砂、软塑粘土
砂、硬塑亚粘土、硬塑亚砂土、硬塑粘土、可塑性粘土、亚粘土、亚砂土
坚硬的粘土、砂夹卵石、坚硬的亚粘土,坚硬的亚砂土强风化岩、铁板砂、胶结的卵石和砾石标准贯
入击数
液性指数
1.5 ~ 0.75
5.1.4岩石地基水下爆破开挖基槽允许偏差、检验数量和方法应符合表5.1.4的规定。
小提示:此标准内容仅展示完整标准里的部分截取内容,若需要完整标准请到上方自行免费下载完整标准文档。
JTJ221—98
1总则
1.0.1为控制港口工程施工质量,统一港口工程质量检验评定标准和 方法,提高综合经济效益,根据相关的标准与规范制定本标准。1.0.2本标准适用于港口工程和修造船水工工程中船台、滑道工程的质量检验和评定
港口中的设备安装工程、给、排水和供电工程的质量检验和评定,应按现行行业标准《港口设备安装工程质量检验评定标准》(JTJ244)的有关规定执行。
港区内工业及民用建筑等工程的质量检验和评定,应执行相关的现行标准。
1.0.3港口工程的质量检验和评定,除应符合本标准外,尚应符合国家现行有关标准的规定。
2分项、分部和单位工程划分
2.0.1港口工程和修造船水工工程的分项、分部和单位工程的划分,应符合下列规定:
按建筑施工的主要工序(工种)划分分项工程。2.0.1.2 按建筑物的主要部位划分分部工程。2.0.1.3按工程的使用功能、结构型式、施工和竣工验收的独立性划分单位工程。具体规定如下:
(1)码头工程按泊位划分单位工程:(2)防波堤工程按结构型式和施工及验收的分期划分单位工程;工程量otjps
第9篇 港口工程施工质量验收新规范 (3)船台和滑道工程,各作为一个单位工程:(4)栈桥、弓引堤、独立护岸和防汛墙工程,各作为一个单位工程;工程量大、工期长的同一结构型式的护岸工程,可按 1000m左右划分为一个单位工程;
(5)港区内道路工程组成一个单位工程:(6)港区内堆场工程按结构型式和施工及验收的分期划分单位工程:(7)工程量较小的附属引堤、引桥、护岸及码头过渡段等,各作为一个独立分部工程,参加所在单位工程评定。2.0.1.4主要建筑物的分项、分部工程划分及名称见表 2.0.1-1~表2.0.1 - 13。
2.0.2施工企业在开工前应对单位工程和分部、分项工程作出明确划分,并经建设单位和质量监督站同意后,据此进行质量等级评定。表2.0.1-11Www.bzxZ.net
重力式码头分项、分部工程划分及名称序号
分部工程名称
墙身结构
上部结构
回填及面层
端头护岸
码头设施
分项工程名称
基槽开挖,砂垫层(或基础换砂),基床抛石,△基床夯实,基床整平等预制构件(△预制沉箱、△预制方块、△预制扶壁),构件安装,△接缝倒滤层(井)等
△现浇胸墙,现浇管沟,预制构件,构件安装,砌石,压顶帽石(或混凝土),伸缩、沉降缝等
抛石棱体,△倒滤层,土石方回填,垫层与基层(碎石、灰土等),面层(混凝土、铺砌块、泥结碎石、沥青混凝土)等基槽开挖,换砂、抛石、回填、护面等轨道梁基槽开挖,地基处理,轨道梁混凝土,轨道安装,系船柱制作与安装,护航制作与安装,系网环,铁梯,铁栏杆,护轮坎等注:①表中带“△”者,为主要分部、分项工程(本章其它各表同)。②凡预制或现浇混凝土及钢筋混凝土构件,均包括模板、钢筋、混凝土三个分项工程(本章其它各表同)。
— 1274 —
表2.0.1-2
分部工程名称
基槽及岸坡开挖
桩基△
上部结构
挡土结构
及回填
码头设施
第9篇 港口工程施工质量验收新规范 高桩码头分项、分部工程划分及名称分项工程名称
基槽及岸坡开挖
△制桩,△沉桩,灌注桩,桩帽等预制构件(△预制梁、△预制板),△钢引桥制作,构件安装,现浇构件(△现浇梁、△现浇板),伸缩、沉降缝,混凝土面层等砂垫层,排水砂井,抛石棱体,挡土墙,砌石挡土墙,倒滤层,土石方回填,护坡等
轨道安装,系船柱制作与安装,护制作与安装,系网环,铁梯,铁栏杆,护轮坎等
注:①当采用以灌注桩为主的桩基结构时,灌注桩为主要分项工程;②挡土结构如采用板桩结构时,其分项工程按表2.0.1-3划分。表 2.0.1- 3
分部工程名称
板桩墙与
上部结构
锚碳结构
回填及面层
码头设施
板桩码头分项、分部工程划分及名称分项工程名称
岸坡开挖
△预制板桩,异型钢板桩加工,△沉桩,△地连墙,现浇胸墙、帽梁等锚锭桩、板,锚板安埋,地连墙,现浇锚帽梁,锚棱体,△拉杆制作与安装等
抛石棱体,△倒滤层,土石方回填,垫层与基层(碎石、灰土),面层(混凝土、铺砌块、泥结碎石、沥青混凝土)等顶制桩,沉桩,轨道梁混凝土,火车轨道安装,系船柱制作与安装,护制作与安装,系网环,铁梯,护轮坎等1275
表 2.0.1 -4
分部工程名称
上部结构
码头设施
表 2.0.1 - 5
分部工程名称
基槽及岸坡
桩基与墩台
上部结构
挡土结构
及回填
码头设施
第9篇 港口工程施工质量验收新规范重力墩式码头和栈桥分项、分部工程划分及名称分项工程名称
基槽开挖,砂垫层,基床抛石,△基床夯实,基床整平等预制构件(△预制沉箱、△预制方块、△预制空心块体),构件安装,△现浇墩台混凝土,砌石,支座预埋件安装等预制构件(△预制梁、△预制靠船构件),△钢结构制作,构件安装,桥面板制作与铺设,面层,伸缩缝等轨道安装,系船柱制作与安装,护航制作与安装,系网环,铁梯,铁栏杆,护轮坎等
高桩墩式码头和栈桥分项、分部工程划分及名称分项工程名称
基槽及岸坡开挖
△预制桩,△钢管桩制作,△沉桩,灌注桩,现浇墩台,预制或现浇连系梁、撑杆,撑杆安装,支座预埋件安设等预制构件(△预制梁、△预制面板),△钢构件制作,构件安装,现浇构件(△现浇梁、△现浇板),伸缩缝,沉降缝,面层等砂垫层,排水砂井,抛石棱体,现浇挡土墙,砌石挡土墙,倒滤层,土石方回填,护坡等
轨道安装,系船柱制作与安装,护制作与安装,系网环,铁梯,铁栏杆,护轮坎等
注:当采用以灌注桩为主的桩基结构时,灌注桩分项为主要分项工程表2.0.1 - 6
分部工程名称
基槽及岸坡
斜坡码头和浮码头分项、分部工程划分及名称分项工程名称
基槽及岸坡开挖
分部工程名称
斜坡道或引桥
船及钢引桥
挡土墙及面层
码头设施
第9篇 港口工程施工质量验收新规范 分项工程名称
基床抛石,基床整平,基床夯实,倒滤层,预制方块,安装方块,预制桩,△沉桩,△灌注桩,现浇桩帽,砌石墩,现浇墩(承)台等预制构件(△预制梁、△预制排架),构件安装,现浇构件(△现浇刚、排架,△现浇梁),混凝土面层,砌石面层,砌石踏步,△轨道安装,干砌(浆砌)块石护坡等
顶制锚块,锚块安装,△钢引桥制作,钢引桥安装,混凝土系船块体,钢撑杆制作与安装,船安装等
混凝土挡土墙,砌石挡土墙,土石方回填,抛石棱体,倒滤层,垫层,面层等
系船柱制作与安装,护制作与安装,系网环,铁栏杆等表2.0.1-7 斜坡式防波堤分项、分部工程划分及名称分部工程名称
分项工程名称
基础开挖,砂垫层(基础换砂)等堤心石抛石与理坡,垫层石抛石与理坡,压脚棱体抛石与理坡,护坦抛石等
预制护面块,护面块体安装,护面块石安抛,砌石护面等表2.0.1-8 直立式防波堤分项、分部工程划分及名称 分部工程名称
上部结构
基床护面
分项工程名称
基槽开挖,砂垫层(基础换砂),基床抛石,基床夯实,基床整平等△预制构件,构件安装等
^预制挡浪墙块,挡浪墙块安装,△现浇挡浪墙,接缝混凝土等预制护面块,护面块安装,护面块石安抛等注:①混合式防波堤分部及分项工程按表2.0.1-7和表2.0.1-8有关项目确定。②堤头和堤顶如有码头设施,应作为一个分部工程,其分项工程按有关表列项目确定。1277
表 2.0.1- 9
分部工程名称
基槽及岸坡
上部结构
回填及面层
附属设施
第9篇 港口工程施工质量验收新规范 护岸工程分项、分部工程划分及名称分项工程名称
基槽及岸坡开挖
压脚棱体抛石与理坡,堤心石抛石与理坡,垫层石抛石与理坡,倒滤层,护坦抛石等
预制护面块,护面块安装,护面块石安抛,砌石护面等△预制挡浪墙、△预制防汛墙,构件安装,△现浇挡浪墙、△现浇防汛墙,浆砌石挡浪墙、防汛墙,沉降缝,止水等土石方回填,垫层与基层(碎石、灰土等),面层(混凝土、沥青混凝土、铺砌块、泥结碎石)等
踏步,边沟,栏杆,灯柱等
注:①重力式直立护岸分项工程按表2.0.1-1划分;②板桩结构护岸分项工程按表2.0.1-3划分。表 2.0.1 - 10
分部工程名称
垫层及基层
附属设施
港区道路分项、分部工程划分及名称分项工程名称
挖、填土方,砂垫层,排水砂井,塑料排水板,强夯,地基预压等水泥稳定土,水泥稳定粒料,石灰粉煤灰土,石灰稳定土,石灰稳定粒料,石灰、粉煤灰粒料,级配碎(砾)石,填隙碎石(矿渣),拳石等△现浇水泥混凝土面层,沥青混凝土和沥青碎(砾)石面层,泥结碎石面层,△铺砌面层,伸缩缝,预制混凝土块等缘石(侧缘石、平缘石、路缘石),人行道块,雨水井,检查井,排水管沟,管沟盖板制作与安装等
注:铺砌面层包括四角块、六角块、天然条石、机制联锁块等。表 2.0.1 - 11
分部工程名称
垫层及基层
港区堆场分项、分部工程划分及名称分项工程名称
挖、填土方,砂垫层,排水砂井,塑料排水板,强夯,地基预压等水泥稳定土,水泥稳定粒料,石灰粉煤灰土,石灰稳定土,石灰稳定粒料,石灰、粉煤灰粒料,级配碎(砾)石,填隙碎石(矿渣),拳石等序号
分部工程名称
附属设施
第9篇港口工程施工质量验收新规范分项工程名称
△现浇水泥混凝土面层,沥青混凝土和沥青碎(砾)石面层,泥结碎石面层,△铺砌面层,伸缩缝,集装箱轮胎门吊通道等集装箱箱脚块,垛脚墙,雨水井,检查井,排水管沟,管沟盖板制作与安装等
注:①铺砌面层包括四角块、六角块、天然条石、机制联锁块等;②煤堆场增列轨道梁分部工程,其分项工程按设计图纸确定。表2.0.1-12 船台、滑道分项、分部工程划分及名称 序号
分部工程名称
上部结构
挡土结构
及回填
船台、
滑道设施
分项工程名称
基槽开挖,砂垫层,抛石,夯实,整平,抛石棱体,倒滤层,△制桩,△沉桩,预制方块,方块安装,现浇桩帽,灌注桩,现浇基础联系梁等预制构件(△预制梁),构件安装,现浇构件(△现浇梁),接缝、接头混凝土,△现浇滑道,护面,面层,△轨道安装等混凝土挡土墙,砌石挡土墙,砌石护坡,抛石棱体,倒滤层,上石方回填,护坡等
系船柱制作与安装,绞车基础,缆绳沟等注:①挡土结构如采用重力式结构,其分项工程按表2.0.1-1划分:②挡土结构如采用板桩结构,其分项工程按表2.0.1-3划分。表 2.0.1 - 13
分部工程名称
场地整平
排水工程
预压或强夯
软土地基加固工程分项、分部工程划分及名称分项工程名称
土基开挖,岩基开挖等
砂垫层,砂井,塑料排水板等
堆载(或真空)预压,强夯等
第9篇港口工程施工质量验收新规范3分项、分部和单位工程质量等级标准3.0.1分项、分部和单位工程的质量,均分为“合格”和“优良”两个等级。
3.0.2分项工程的质量等级标准应符合下列规定。3.0.2.1合格标准
(1)主要项目(本标准条文中采用“必须”、“严禁”表示很严格用词者,均为主要项目)全部符合本标准的相应规定:(2)一般项目(本标准条文中采用“应”、“不应”或“不得”表示严格用词者,均为一般项目)基本符合本标准的相应规定(3)充许偏差项目的测点实测值有70%及其以上在充许偏差范围内,其余虽然超过充许范围,但不影响正常使用。3.0.2.2优良标准:
(1)主要项目和一般项目全部符合本标准的相应规定:(2)充许偏差项目的测点实测值有90%及其以上在充许偏差范围内其余虽然超出充许范围,但不影响正常使用。3.0.3对于需要进行综合评定的分项工程,应按下列规定执行。3.0.3.1预制或现场浇注的混凝土和钢筋混凝土、钢结构和钢桩制作等分项工程,应按设计图纸所划分的单元(件、段、块、根等)进行全部检验或抽样检验,按单元评定其质量等级,计算该种构件的优品率。在全部合格的基础上,优良品率达到60%及其以上,则该种构件的质量评为优良;不足60%的评为合格:
3.0.3.2对施工需要分段完成的其他分项工程,在该分项工程全部完成后,将各段的检验评定资料汇总后再作综合评定,确定其质量等级,按综合评定结果参加分部工程质量等级评定。3.0.4分部工程的质量等级标准应符合下列规定。3.0.4.1合格标准:
所含全部分项工程的质量全部合格。3.0.4.2优良标准
(1)所含全部分项工程的质量全部合格:(2)所含全部分项工程中有50%及以上其质量评为优良,且主要分项—1280—
工程全部优良。
第9篇港口工程施工质量验收新规范3.0.4.3在评定分部工程的质量等级时,模板、钢筋、伸缩缝、沉降缝、系网环制作与安装、铁梯制作与安装、铁栏杆制作与安装分项工程不参加评定,但应有分项工程质量检验资料和隐蔽工程验收记录。3.0.5单位工程的质量等级标准应符合下列规定。3.0.5.1合格标准:
(1)所含全部分部工程的质量全部合格:(2)单位工程的质量检验资料,按照本标准附录A的规定进行整理,基本齐全;
(3)外观质量的观感评分,按照本标准附录B的规定进行,得分率达到70%及其以上。
3.0.5.2优良标准
1)所含全部分部工程的质量全部合格,其中有50%及其以上评为优良且主要分部工程全部优良:
(2)单位工程的质量检验资料,按照本标准附录A的规定进行整理:基本齐全;
(3)外观质量的观感评分,按照本标准附录B的规定进行,得分率达到85%及其以上。
3.0.6分项工程的质量不符合本标准合格等级相应规定时,必须进行处理,并应按下列规定确定其质量等级。3.0.6.1返工重做的,可重新评定其质量等级:3.0.6.2分项工程中某些构件或部位的质量经加固补强能达到设计要求的,其质量可定为合格。但其数量超过本分项工程中总数量的5%时,该分项工程不得评为优良;
3.0.6.3分项工程中某些构件或部位,其混凝土或砂浆标号,因偶然原因,试块失去代表性,无法正确判断其工程质量时,经检测单位鉴定,能够达到设计要求,其分项工程可定为合格:3.0.6.4经检测单位鉴定达不到原设计要求,但经设计单位签认能满足结构安全和使用功能要求的,其质量可定为合格,但其所在的分部工程不得评为优良。
— 1281 —
第9篇港口工程施工质量验收新规范4工程质量评定工作程序和组织,4.0.1分项工程的质量等级评定应在工序交接验收的基础上,由该分项施工技术负责人组织有关人员进行,由专职质量员和监理工程师核定。分项工程检验评定用表见附录C中表C-1。4.0.2分部工程的质量等级评定应在分项工程质量评定的基础上,由施工处或工程项目部技术负责人组织进行,专职质量员核定;其中基础和主要分部工程应由企业技术或质量监督部门核定:分部工程质量检验评定用表见附录C中表C-3。4.0.3单位工程的质量等级评定应在分部工程质量评定的基础上,由企业负责人组织企业有关部门按本标准附录D和附录B的要求进行全面检查与自评,有关质量检验评定资料由建设单位或建设单位委托的监理单位进行审查后,提交港口工程质量监督站或主管部门进行核定。单位工程质量综合评定表见附录 C 中表 C -4。单位工程观感质量评分表见附录B。单位工程质量检验资料核定表见附录A。4.0.4在一个单位工程中,凡有分包工程者,总包单位应对工程质量全面负责,分包单位应对分包项目的工程质量负责,并按本标准的规定,检,验评定所承建的分项、分部工程的质量,将检验评定结果及资料交总包单位。
5基槽和岸坡开挖工程
5.1 水下基槽开挖工程
5.1.1基槽开挖至设计标高时,必须核对土质,并符合设计要求。检验方法检查施工记录并观察检查。5.1.2基槽开挖的平面位置应符合设计要求,断面尺寸不应小于设计规定。
检验方法检查断面测量资料。
5.1.3水下基槽开挖的允许偏差、检验数量和检验方法应符合表5.1.3的规定。
— 1282 —
第9篇港口工程施工质量验收新规范非岩石地基水下基槽开挖充允许偏差、检验数量和方法表5.1.3
允许偏差
4m2 以下抓斗
I、Ⅱ类土
Ⅲ、IV 类土
4m2 以下抓斗
I、Ⅱ类土
Ⅲ、IV 类土
防波堤
检验单元
和数量
每个断面
(每 5 ~ 10m -
个断面,且不
少于三个断面)
注:①离岸500m以上或无掩护海域的码头基槽可按防波堤的标准检验;检验方法
用回声测深仪或
测深水检查,1~
2m一个点,取平均
在全部断面图上
量测,取各边平均
②绞吸式和链斗式挖泥船挖泥的平均超深允许值为400mm,平均超宽允许值为1500mm。河港的小型码头基槽挖泥超深、超宽允许值应适当减小;③土质分类见表5.1.3-A,其中I、Ⅱ类土的划分以液性指数为主④“检验单元和数量”栏中,括号外为检验的单元,内为检验数量(以下各表同)。表5.1.3 - A
土质分类表
土质名称
淤泥、淤泥混砂、软塑粘土
砂、硬塑亚粘土、硬塑亚砂土、硬塑粘土、可塑性粘土、亚粘土、亚砂土
坚硬的粘土、砂夹卵石、坚硬的亚粘土,坚硬的亚砂土强风化岩、铁板砂、胶结的卵石和砾石标准贯
入击数
液性指数
1.5 ~ 0.75
5.1.4岩石地基水下爆破开挖基槽允许偏差、检验数量和方法应符合表5.1.4的规定。
小提示:此标准内容仅展示完整标准里的部分截取内容,若需要完整标准请到上方自行免费下载完整标准文档。
标准图片预览:





- 其它标准
- 热门标准
- 交通行业标准(JT)
- JT/T156.4-2002 挖泥船泥泵修理技术要求第4部分:叶轮轴
- JT/T185.1-2002 耙吸挖泥船专用设备修理技术要求第1部分:耙头
- JT/T1300-2019 北斗船用应急无线电示位标技术要求及测试方法
- JT/T645.1-2005 公路服务区生活污水再生利用第1部分:水质
- JT/T547-2004 船用螺杆泵修理技术要求
- JT/T385-1999 水路、公路运输货物包装基本要求
- JT/T546-2004 船用齿轮油泵修理技术要求
- JT/T8100.35-2000 船用通信导航设备的安装、使用、维护、修理技术要求救生艇(筏)双向甚高频便携式无线电话
- JTJ270-1998 水运工程混凝土试验规程
- JT∕T1206-2018 长江航运信息系统 数据交换共享规范
- JT/T383-1998 工程船舶劳动定员术语
- JT/T1186-2018 港口智能照明控制系统技术要求
- JT/T1301-2019 城市客车塞拉门
- JT/T177.1-2002 抓斗挖泥船专用设备修理技术要求第1部分:旋转中心轴、转车轴、传动轴
- JT/T156.3-2002 挖泥船泥泵修理技术要求第3部分:叶轮
- 行业新闻
请牢记:“bzxz.net”即是“标准下载”四个汉字汉语拼音首字母与国际顶级域名“.net”的组合。 ©2025 标准下载网 www.bzxz.net 本站邮件:bzxznet@163.com
网站备案号:湘ICP备2025141790号-2
网站备案号:湘ICP备2025141790号-2