- 您的位置:
- 标准下载网 >>
- 标准分类 >>
- 机械行业标准(JB) >>
- JB/T 9839-1999 摆线转阀式闭心式静液压转向器 技术条件
标准号:
JB/T 9839-1999
标准名称:
摆线转阀式闭心式静液压转向器 技术条件
标准类别:
机械行业标准(JB)
英文名称:
Technical requirements for cycloid rotary valve closed center hydrostatic steering gear标准状态:
现行-
发布日期:
1999-08-06 -
实施日期:
2000-01-01 出版语种:
简体中文下载格式:
.rar.pdf下载大小:
290.87 KB
点击下载
标准简介:
标准下载解压密码:www.bzxz.net
JB/T 9839-1999 本标准是对 ZB T65 001-90《摆线转阀式闭心静液压转向器 技术条件》和 ZB T65 002-90《摆线转阀式闭心静液压转向器 试验方法》的修订与合并。在以下主要技术内容上有所改变; ——补充了清洁度检测方法; ——取消了转向器结构尺寸。 本标准规定了摆线转阀式闭心无反应静液压转向器的型式、符号及规格,技术要求,试验方法,检验规则和标志、包装、贮存。 本标准适用于农林拖拉机和自走式农业机械、工程机械的摆线转阀式闭心无反应静液压转向器。 本标准于 年 月 日首次发布。 JB/T 9839-1999 摆线转阀式闭心式静液压转向器 技术条件 JB/T9839-1999
部分标准内容:
ICS 65.060.10
中华人民共和国机械行业标准
JB/T9839-1999
摆线转阀式闭心静液压转向器
技术条件
Technical specificatians for orbit hydrostatic steeringgear with closed-center rotaryvalve1999-08-06发布
国家机械工业局
2000-01-01实施
JB/T9839-1999
不标准后对7月T6500—90(摆袋转网式闭心静液后转器技术条件》和ZBT65002—90援线转阅式闭心静液转向器试验力法的合并及整订:本标准与ZT65001—90和2BT65002—90相比,在以下主要技术内容1有所改变:补究了泄洁度检测方法,
一取消了转向器结构尺
本标准自实艳之日起代替ZBT65001—90和FT65002—90。本标准的阶录A是提示的录,
本标准的会国拖拉规标准化技术委员会提出并凸口。本标准匹章单位:洛阳拖拉机研究所。本标滥主要起章人:力勤峰,年燕卿、衍挂。范围
中华人民共和国机械行业标准
摆线转阀式闭心静液压转向器
技术条件
Technical speeification. for arbic hydrostatic steerlnggcur with elused- eeuter rotaryyalveJB/T9839—[999
代BT650040
Z0[650K2—90
本标准规定了拯转阀式闭心无泛应静液压转向媒的型式、符号、规格、技术要求、试验方法检酸规如和标索、舒装、财存。本标准适用于农林拖拉机和自走式农业机撼、工程机械的援线转刚式闭心无反出静滤压转向器(2下简称转向器
?引用标准
下列你推所包含的条文,通过在本标准中划而构成为本标准的条文,不标准出版时,所示版本均为有效。所有标准含被修订,使用本标准的各方成探过使用下列标准最新版不的可能性:GB/T2828—1987遥批检查计数拟托程序及拥样表(适用于连续批的整查】3型式、符号及规格
3.1型式
转向器结构型式为闭心无反应式,其符号总简化符号如图1所示图
国家机械工业局1999-08-06批准2000-01-01 实旗
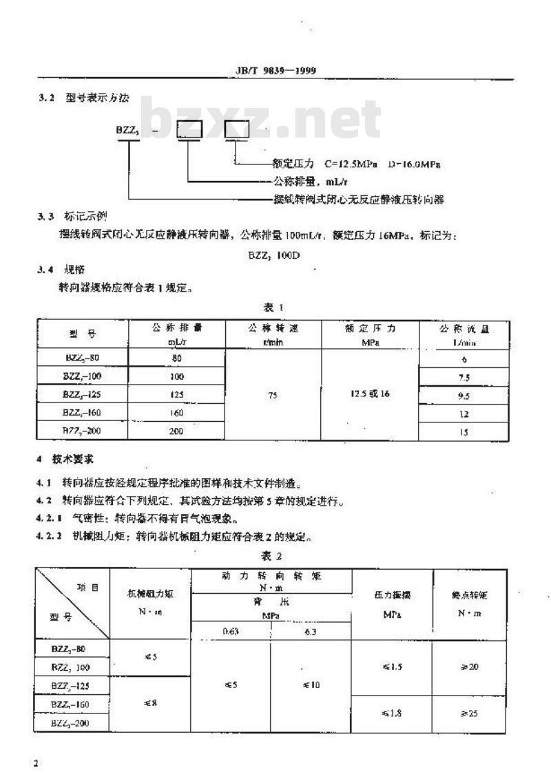
3.2型号表示万法
3.3标记示例
JB/T9839—1999
额定压力C=12.5MPaL-16.0MPa
公称排量,mL/r
揭载转阀式闭心无反应静液压转尚器摆线转网式闭心无反应静滤乐转向群,公称排量100mLt,额定压力16MPa,标记为:BZZ100D
3. *规格
转向凿想格应符合表1规定,
型号國
BZZ,-80
BZZ,-100
BZZ,125
Bzz,-160
R77,200
技术寒求
公称排最
公称转速
4.1转向器应按经规定程序批准的图样和技术文件制造4.2转向器应符合下列规定,其试验方法均按第5章的规定进行,4.2.!气密性;转向器不得有气泡现象,4.2.2机撼阻矩:转向器机械阻力矩应符合表2的规定。表2
BZZ,-B0
RZ2,160
BZ7,-125
BZZ,-1G0
BZZ,-200
抗被力矩
动力转向转矩
额实压力
12.5或16
压力握润
终点转距
JE/T 9839 1999
4.1.3转向均能:下动转向时,转向器应转向可靠,回位灵活,无异力和下滋现象,转向盘择放力绝应在2:内虚回到中间位置,机械转动转向器时,成转问可靠,回位裂活,无并卢和卡滞现象,力转向转频应符会表2的规定。
4.2.4压力振摆:转向据乐力暴摆减符合表2的规定。4.2.5整点转蛇:转向器终点转矩吨符合表2的规定。4.2.6中间位置泄漏:转间器中间位登泄稀母成符会表3的规定。4.2.7乐力损失:转向器玉力损失应符合者3的规定。4.2.静压差:转间器A、B两工作口(以下商称口)的静压差应符合表3的规定。4.2.9
流过变化整:转向造的流量变化率应符合表3的规定。表
BZ-160
B77,-200
中位世通
mtumin
正力火
4.2.10人力转向容积效率:转向器人方较转向容积效率施符合表4的规定。婚温性骼:转向密4(或B)口压打成符合表4的规定。4.2.11
避量变化
4.2.12高激性能:转向器应转间可靠,无外游现象。流景变化率应符合表4的规定,4.2.13耐久性能:转向器所有掌件不得有何损坏,流过变北率应符合表4的规定。表4
BZ7,80
BZZ,-100
R72.,-125
BZZ,[60
BZZ,200
人为转
容东效率
低唑能
A(载B)力
4.7.14观察试呛:转向器不得在,漏油现象,保声、振动和温升不得有异带。高避性能
流最变化率
4.3转向器阀体出进行耐币试验,也可装配总成后巡行,试验压力为额定压力的2倍,保5min不得有漏和零独提坏现象,
4.4转向器所有零件必须检查合格后装配,外协件和外购件必须有检查合格证,3
.1R/T9839—1999
4.5装配前明右零件必须流除刺利清选干净,转向馨内部清洁度不得大于125mg。4.6产品外观质量要求
4.6.1完体与前盖,光体与隔盘之回的结合面错边均不成大于心.5mm。4.6.2转间粘表面应整沾,不准有飞边和毛判。4.6.3标牌应清听、半、正确,固定牢靠。4.6.4转向器所有外端消口应该用时油塑样塞了封口。4.65阀芯外露表面应途改锈他脂,其它外表面均应涂源。涂层厚度、色洋应均均·致,外观光消半整,小应有价痕等缺将,
≤试验方法
5.1试验条件
5.1.1试验用消
5.1.1.1试验用池在消温G5时的运动粘度为25-35mm/s(特殊求务行息患),要改采用您证机液卡,传动两用油100万,
5.1.1.2试验油温除有明确规定的外,型式式验为65+2T,出试鉴为65:+45.1.1.3滤润销液不得低于20±m5.1.2试验设表和设备
5.1.2.1议长精接应符合求5规定,试避用仪表应经有关部,检定,并升输定同期内使用。表 s
险类别
依名称
压力计
流显计
转速仪
规短仪
型式试监
5.1.2.2试验设备的浓乐系统原照参号附录A(摄示的附录)5. 1. 3测母点位胃
出厂试腔
± 1 0%
5.1.3.1压力测点成设需在距被测试转向器油「1的(2-4)d(4为管道通径)处。稳态试验时,允许将测母点的位需移至距被试转向器更远此,但要专虑节道的实际退失。5.1.3.2温度测量点成设需在距测压力点的(2-4)4处。5.1.4参数测型的稳定条件
出司时测量每个设定点的各个参数,被测参数在每个测试状态下,偏离控制值的偏并成符合表规定。
52十要计算公式wwW.bzxz.Net
5.2.1流翠变化率
流孕变化率站式(1计算:
JB/T9839—1999
微壁变化率=21-α×100%
空载流量,即转向器^(或B)压力为空载时的流量象载流益,即转向器A(欧B口压力为全负裁正力时的流母。表6
被测器数
注:型式试验采用R级精度,小厂试验来用C级帮度。5.2.2人力转同容积效率
人力转同客积效单核式(2)计算:人小转向容机整率
武中:
空载流,即转尚器(或日)口正力为空载的流量差
指负载流且,即转尚露A(或B)正方为指定产力时的流盘、5.2.3压力损失算公式
左转压力批失=(P,-,)+(m-)
右转正报失【)(
式中:路
转P口压力,MPa;
转向器A,MPa;
—转尚器R口i力,MPa
转向器Q口压j,MPa
5.2.4静压差计算公式
静E差=-
式中:P转向器A口乐力,MPa;
转向爵R 口,于力,MPa.
5.3气密性试验
转向器放在水猎中,向转尚器充乐缩气体,气F不低于U.16MPu、保起3min以上,观察水中星否有气范,
5.4机械阻力矩战验
转向器4个油口均不接管路,在转速为30r/min±5r/mn时,测余转向器机撼阻力矩:5.5转问功能试验
JH/T9839—1999
滋压泵1供油母芯转所爵公称流量,转向器P口力为其定压力调节节流阀10,使特向群)[1背压分别为0.63MPa和6.1MPa,调节节流阀,使转向器为全负载压力,即对A(或B】口渐加藏,直到动力转向转第有明品上升趋势为止,用乎探纵转向盘左转向务5次,测定转向回位对可,检查是否转向可靠,国位是活,有算山和卡带现象;然后,机械转动转向器,转速/m而,左存转向,测定动力转向转矩,检查虽否转向可靠、回位灵活,有无异声和卡滞现象,5.6压力报搓试险
液压油泵供油贯为转向器公称说显,转向器P口压女为共额定压力,阀节节沈阀10,使转向赞[背压为0.63MFa。调流6,使转向A(或B!口压力为负压力,机转动转向:转速为60rmin,左右转向测楚A、B1的压力振模值5.7终点转矩试验
践压余1供池单为软回强公称流量,转向器P11压力为其额定压力、堵死转向器A、B1,机板转动转向器,转速不超过5r/mn,左名转向测定转向器终点转矩。5.8中间位查泄漏试验
液止录!供油盘为转向器公称流盘,转向器P口压力为其额定乐力,A,B口连成回路,测世口Imin泄漏。
5.9压方报失试验
液压泵1供池量为转向器公称演量,转向踏P口正力为共额定压力。调节节流阀10,使转间踏0口背压为0.63MPa,机转动转向器,转速为60r/min,谢节节流网6,使转向器为全负载压方。测出此时P→A(或B)和B(惠A)-口之间的达力谢失之和(即转向器内部力摄类5.10静玉差试整
液压泵1供油且为转向器公称流量,转向露户口压方为其额定乐方。封闭转向器A、B邮口,转向器处于中间位置,测显A、B口之网的静压差。5.11流量变化率试验
接压泵1估冲母为转向器公称流量,转向器P压力为其题定压力、调节节流阅10,使转问器0口背乐为0.63MP,机械转动转向器,转速为60c/min,调节节流阅6,使转向器为全负载法力和空载正力(节流阀6完全打开)进行左右转向,测定其流显变化率。S.12人力转向容积效率试验
液速泵1停正供油,规撼转动轻司器,转速为30rmn,调节节流阅6,使转向器A(或B)1为人力转向空载比方和措法压方,测定其流。指定压力见表7,转向器公称非正
指定H力
5.[3低温试验
JB.T9839—1999
转向器利池温均不高于~20它,枕械转动转向盘,母大操纵力不大于600N,对转向遥满加截,测定转尚器A(或日)I压力,
514商温试验
液压录1供油盘为转间器公称滋量,转问器P口压力为其额定压力,调节节流阀10,使转向器O口背乐为0.63MP。诱节节流阀6,便,A【减B)压力为全负载压力,转向器及油温均不低于90,油液粘度不低于10mm/g,机撼转动转向器,转速为60f/aim,左右方向各30min、观案转向是否可霜及有无异常和漆漏现象,并测定疏量变化率,5.15耐久试验
滤压象供油些为转向器公称流盘,转向籍P口压力为其额定压力,调节节流调10,转向器口背压为0.6MP,饿左右转动转向器,转速为60m,调节节流期,独A(日)口压力数全负载。共遂转30×10*次(左转或右转1转各计1改转向。耐久试验完成后,5.1进行流量变化率试验
5,16观察试验
在上述各项试验的全过程中,观察外漆漏、噪声、振动和温升等是否有异常现象,5.清洁度格测
a)污染物质收集部位:转向器内腔。b)清洗泄:120号溶剂汽油。
c)检测器具:202型中速是量分折纸,万分之一精度的天平,温干爆箱,培养Ⅲ2只,盛器一只,
山检测前的准备工.作:用1.2比m精度的滤膜将120号溶划汽油过滤,所有检测用层及被检转向器外部,榜测前均应清洗下净。将两张纸分别放人两个培养皿中,半盖状态放入烘干筛内,以1059温度烘下0.5h取出、取出时合盖,分别称至恒量并记录,放人燥器内持用,e)检测操作过程:将披检转尚器解体,放人癌器中用白凋布清洗干净,再将盛器中清洗遮通过备用的双层纸过够后,另用50m1清洗液,冲洗上尽过滤纸,除去池污,将上下两层滤纸分别放人两个培养器叫中,半盖状态放入十焕简内,以105一忙湿度烘丁2h,取出时合盖,分别称至恒量并记录,以此质量分别减去辣前烘千的过滤纸质盘,并以此质量差值之和为污染物的总质量,6检验规期
6.1山厂检验
6.1.1出厂检验顶日包括4.1-4.2.6、4.3-4.66.1.2每台转同器必须经检验部门检验合格后方可签发合格证准予出厂。6.4型式试验
6.2.1凡有下列特况之·者,应进行型式试验:新产品或老产品转厂生产的试赫定型监定:b)正式牛产后,如结构,材料、「艺有较大收变,可能影响到转向器性能时:正带牛产时,每3年至少进行1次:d转尚器长期停产后,恢复生产时:JB/T9839-199
e)出厂试验结果与上次型式试验有较人差异时。6.2.2型式试验的样品必须在批盘产品中抽取(新产范候外1,推样的批量不应少于20台,6.2.3军式试验的转向幕不少于3台,其中1台估全日试验,其余的不做耐久试验,试验项目合格后方能为型式试验合格。
6.2.4型式试险合格后,主管部门应发给证明合格的文件。.3定贷单位有拟对收到的产品进行拍检,试验项其可以任选。抽检的样本大小,质买水平,检查水平,应搭G日/T2828的定,具怀抽样方案和判定飚则,可由供需双方商定,7 标志、包装、贮存
艺.1每台转向器都应配有产品标志,标志内容包括:a)制造厂各称或商标;
b)产品名称和代号:
c)制造日期和生产批号:
d)公称压力和公称排且:
c)有效期限,
7.2出厂装箱时,每价转向器都成附有产品合格证和使用说明书。7.3在产品的标识中应当有尚逆厂的地址、企业执行的标准,牛产许可证标记利编号。7,4包装时应将规定带的密封圈和弹黄片装人同一箱内:了,5包装初料应其有欧潮能力,包装鉴裂结实可靠,了.6包装外表应注明;
a)制造厂名称或商标;
b)产品名称和型号:
)发站、到站、收货单位、地址;d)转向器数盘、予重和毛重;
)注明“小心轻放”和“欺潮”等字样和标志。7.产品成存放在通风良好、干爆消洁处,不应和有腐蚀作用的物乐放在一处,以保证加工表的小锈蚀。
7.8在用户遵守产品使用与保管规则的前提下,产品自交货之日起1.5年内,如因制造质量闪题而不能正肾使用时,制造厂应负责无偿修或更换,JBT9839—1999
(报示的时来)
向静试验设备滤压系统原理
1-忆压变量流:2-被证转问器,3-矩价感盟;4-轻速价感器;5-单向间组:6、1心—节施阅;7.9.11—电器换间烟,—液下马达:12—谢递闪:13—流流惊:14-定量涨图Al
小提示:此标准内容仅展示完整标准里的部分截取内容,若需要完整标准请到上方自行免费下载完整标准文档。
中华人民共和国机械行业标准
JB/T9839-1999
摆线转阀式闭心静液压转向器
技术条件
Technical specificatians for orbit hydrostatic steeringgear with closed-center rotaryvalve1999-08-06发布
国家机械工业局
2000-01-01实施
JB/T9839-1999
不标准后对7月T6500—90(摆袋转网式闭心静液后转器技术条件》和ZBT65002—90援线转阅式闭心静液转向器试验力法的合并及整订:本标准与ZT65001—90和2BT65002—90相比,在以下主要技术内容1有所改变:补究了泄洁度检测方法,
一取消了转向器结构尺
本标准自实艳之日起代替ZBT65001—90和FT65002—90。本标准的阶录A是提示的录,
本标准的会国拖拉规标准化技术委员会提出并凸口。本标准匹章单位:洛阳拖拉机研究所。本标滥主要起章人:力勤峰,年燕卿、衍挂。范围
中华人民共和国机械行业标准
摆线转阀式闭心静液压转向器
技术条件
Technical speeification. for arbic hydrostatic steerlnggcur with elused- eeuter rotaryyalveJB/T9839—[999
代BT650040
Z0[650K2—90
本标准规定了拯转阀式闭心无泛应静液压转向媒的型式、符号、规格、技术要求、试验方法检酸规如和标索、舒装、财存。本标准适用于农林拖拉机和自走式农业机撼、工程机械的援线转刚式闭心无反出静滤压转向器(2下简称转向器
?引用标准
下列你推所包含的条文,通过在本标准中划而构成为本标准的条文,不标准出版时,所示版本均为有效。所有标准含被修订,使用本标准的各方成探过使用下列标准最新版不的可能性:GB/T2828—1987遥批检查计数拟托程序及拥样表(适用于连续批的整查】3型式、符号及规格
3.1型式
转向器结构型式为闭心无反应式,其符号总简化符号如图1所示图
国家机械工业局1999-08-06批准2000-01-01 实旗
3.2型号表示万法
3.3标记示例
JB/T9839—1999
额定压力C=12.5MPaL-16.0MPa
公称排量,mL/r
揭载转阀式闭心无反应静液压转尚器摆线转网式闭心无反应静滤乐转向群,公称排量100mLt,额定压力16MPa,标记为:BZZ100D
3. *规格
转向凿想格应符合表1规定,
型号國
BZZ,-80
BZZ,-100
BZZ,125
Bzz,-160
R77,200
技术寒求
公称排最
公称转速
4.1转向器应按经规定程序批准的图样和技术文件制造4.2转向器应符合下列规定,其试验方法均按第5章的规定进行,4.2.!气密性;转向器不得有气泡现象,4.2.2机撼阻矩:转向器机械阻力矩应符合表2的规定。表2
BZZ,-B0
RZ2,160
BZ7,-125
BZZ,-1G0
BZZ,-200
抗被力矩
动力转向转矩
额实压力
12.5或16
压力握润
终点转距
JE/T 9839 1999
4.1.3转向均能:下动转向时,转向器应转向可靠,回位灵活,无异力和下滋现象,转向盘择放力绝应在2:内虚回到中间位置,机械转动转向器时,成转问可靠,回位裂活,无并卢和卡滞现象,力转向转频应符会表2的规定。
4.2.4压力振摆:转向据乐力暴摆减符合表2的规定。4.2.5整点转蛇:转向器终点转矩吨符合表2的规定。4.2.6中间位置泄漏:转间器中间位登泄稀母成符会表3的规定。4.2.7乐力损失:转向器玉力损失应符合者3的规定。4.2.静压差:转间器A、B两工作口(以下商称口)的静压差应符合表3的规定。4.2.9
流过变化整:转向造的流量变化率应符合表3的规定。表
BZ-160
B77,-200
中位世通
mtumin
正力火
4.2.10人力转向容积效率:转向器人方较转向容积效率施符合表4的规定。婚温性骼:转向密4(或B)口压打成符合表4的规定。4.2.11
避量变化
4.2.12高激性能:转向器应转间可靠,无外游现象。流景变化率应符合表4的规定,4.2.13耐久性能:转向器所有掌件不得有何损坏,流过变北率应符合表4的规定。表4
BZ7,80
BZZ,-100
R72.,-125
BZZ,[60
BZZ,200
人为转
容东效率
低唑能
A(载B)力
4.7.14观察试呛:转向器不得在,漏油现象,保声、振动和温升不得有异带。高避性能
流最变化率
4.3转向器阀体出进行耐币试验,也可装配总成后巡行,试验压力为额定压力的2倍,保5min不得有漏和零独提坏现象,
4.4转向器所有零件必须检查合格后装配,外协件和外购件必须有检查合格证,3
.1R/T9839—1999
4.5装配前明右零件必须流除刺利清选干净,转向馨内部清洁度不得大于125mg。4.6产品外观质量要求
4.6.1完体与前盖,光体与隔盘之回的结合面错边均不成大于心.5mm。4.6.2转间粘表面应整沾,不准有飞边和毛判。4.6.3标牌应清听、半、正确,固定牢靠。4.6.4转向器所有外端消口应该用时油塑样塞了封口。4.65阀芯外露表面应途改锈他脂,其它外表面均应涂源。涂层厚度、色洋应均均·致,外观光消半整,小应有价痕等缺将,
≤试验方法
5.1试验条件
5.1.1试验用消
5.1.1.1试验用池在消温G5时的运动粘度为25-35mm/s(特殊求务行息患),要改采用您证机液卡,传动两用油100万,
5.1.1.2试验油温除有明确规定的外,型式式验为65+2T,出试鉴为65:+45.1.1.3滤润销液不得低于20±m5.1.2试验设表和设备
5.1.2.1议长精接应符合求5规定,试避用仪表应经有关部,检定,并升输定同期内使用。表 s
险类别
依名称
压力计
流显计
转速仪
规短仪
型式试监
5.1.2.2试验设备的浓乐系统原照参号附录A(摄示的附录)5. 1. 3测母点位胃
出厂试腔
± 1 0%
5.1.3.1压力测点成设需在距被测试转向器油「1的(2-4)d(4为管道通径)处。稳态试验时,允许将测母点的位需移至距被试转向器更远此,但要专虑节道的实际退失。5.1.3.2温度测量点成设需在距测压力点的(2-4)4处。5.1.4参数测型的稳定条件
出司时测量每个设定点的各个参数,被测参数在每个测试状态下,偏离控制值的偏并成符合表规定。
52十要计算公式wwW.bzxz.Net
5.2.1流翠变化率
流孕变化率站式(1计算:
JB/T9839—1999
微壁变化率=21-α×100%
空载流量,即转向器^(或B)压力为空载时的流量象载流益,即转向器A(欧B口压力为全负裁正力时的流母。表6
被测器数
注:型式试验采用R级精度,小厂试验来用C级帮度。5.2.2人力转同容积效率
人力转同客积效单核式(2)计算:人小转向容机整率
武中:
空载流,即转尚器(或日)口正力为空载的流量差
指负载流且,即转尚露A(或B)正方为指定产力时的流盘、5.2.3压力损失算公式
左转压力批失=(P,-,)+(m-)
右转正报失【)(
式中:路
转P口压力,MPa;
转向器A,MPa;
—转尚器R口i力,MPa
转向器Q口压j,MPa
5.2.4静压差计算公式
静E差=-
式中:P转向器A口乐力,MPa;
转向爵R 口,于力,MPa.
5.3气密性试验
转向器放在水猎中,向转尚器充乐缩气体,气F不低于U.16MPu、保起3min以上,观察水中星否有气范,
5.4机械阻力矩战验
转向器4个油口均不接管路,在转速为30r/min±5r/mn时,测余转向器机撼阻力矩:5.5转问功能试验
JH/T9839—1999
滋压泵1供油母芯转所爵公称流量,转向器P口力为其定压力调节节流阀10,使特向群)[1背压分别为0.63MPa和6.1MPa,调节节流阀,使转向器为全负载压力,即对A(或B】口渐加藏,直到动力转向转第有明品上升趋势为止,用乎探纵转向盘左转向务5次,测定转向回位对可,检查是否转向可靠,国位是活,有算山和卡带现象;然后,机械转动转向器,转速/m而,左存转向,测定动力转向转矩,检查虽否转向可靠、回位灵活,有无异声和卡滞现象,5.6压力报搓试险
液压油泵供油贯为转向器公称说显,转向器P口压女为共额定压力,阀节节沈阀10,使转向赞[背压为0.63MFa。调流6,使转向A(或B!口压力为负压力,机转动转向:转速为60rmin,左右转向测楚A、B1的压力振模值5.7终点转矩试验
践压余1供池单为软回强公称流量,转向器P11压力为其额定压力、堵死转向器A、B1,机板转动转向器,转速不超过5r/mn,左名转向测定转向器终点转矩。5.8中间位查泄漏试验
液止录!供油盘为转向器公称流盘,转向器P口压力为其额定乐力,A,B口连成回路,测世口Imin泄漏。
5.9压方报失试验
液压泵1供池量为转向器公称演量,转向踏P口正力为共额定压力。调节节流阀10,使转间踏0口背压为0.63MPa,机转动转向器,转速为60r/min,谢节节流网6,使转向器为全负载压方。测出此时P→A(或B)和B(惠A)-口之间的达力谢失之和(即转向器内部力摄类5.10静玉差试整
液压泵1供油且为转向器公称流量,转向露户口压方为其额定乐方。封闭转向器A、B邮口,转向器处于中间位置,测显A、B口之网的静压差。5.11流量变化率试验
接压泵1估冲母为转向器公称流量,转向器P压力为其题定压力、调节节流阅10,使转问器0口背乐为0.63MP,机械转动转向器,转速为60c/min,调节节流阅6,使转向器为全负载法力和空载正力(节流阀6完全打开)进行左右转向,测定其流显变化率。S.12人力转向容积效率试验
液速泵1停正供油,规撼转动轻司器,转速为30rmn,调节节流阅6,使转向器A(或B)1为人力转向空载比方和措法压方,测定其流。指定压力见表7,转向器公称非正
指定H力
5.[3低温试验
JB.T9839—1999
转向器利池温均不高于~20它,枕械转动转向盘,母大操纵力不大于600N,对转向遥满加截,测定转尚器A(或日)I压力,
514商温试验
液压录1供油盘为转间器公称滋量,转问器P口压力为其额定压力,调节节流阀10,使转向器O口背乐为0.63MP。诱节节流阀6,便,A【减B)压力为全负载压力,转向器及油温均不低于90,油液粘度不低于10mm/g,机撼转动转向器,转速为60f/aim,左右方向各30min、观案转向是否可霜及有无异常和漆漏现象,并测定疏量变化率,5.15耐久试验
滤压象供油些为转向器公称流盘,转向籍P口压力为其额定压力,调节节流调10,转向器口背压为0.6MP,饿左右转动转向器,转速为60m,调节节流期,独A(日)口压力数全负载。共遂转30×10*次(左转或右转1转各计1改转向。耐久试验完成后,5.1进行流量变化率试验
5,16观察试验
在上述各项试验的全过程中,观察外漆漏、噪声、振动和温升等是否有异常现象,5.清洁度格测
a)污染物质收集部位:转向器内腔。b)清洗泄:120号溶剂汽油。
c)检测器具:202型中速是量分折纸,万分之一精度的天平,温干爆箱,培养Ⅲ2只,盛器一只,
山检测前的准备工.作:用1.2比m精度的滤膜将120号溶划汽油过滤,所有检测用层及被检转向器外部,榜测前均应清洗下净。将两张纸分别放人两个培养皿中,半盖状态放入烘干筛内,以1059温度烘下0.5h取出、取出时合盖,分别称至恒量并记录,放人燥器内持用,e)检测操作过程:将披检转尚器解体,放人癌器中用白凋布清洗干净,再将盛器中清洗遮通过备用的双层纸过够后,另用50m1清洗液,冲洗上尽过滤纸,除去池污,将上下两层滤纸分别放人两个培养器叫中,半盖状态放入十焕简内,以105一忙湿度烘丁2h,取出时合盖,分别称至恒量并记录,以此质量分别减去辣前烘千的过滤纸质盘,并以此质量差值之和为污染物的总质量,6检验规期
6.1山厂检验
6.1.1出厂检验顶日包括4.1-4.2.6、4.3-4.66.1.2每台转同器必须经检验部门检验合格后方可签发合格证准予出厂。6.4型式试验
6.2.1凡有下列特况之·者,应进行型式试验:新产品或老产品转厂生产的试赫定型监定:b)正式牛产后,如结构,材料、「艺有较大收变,可能影响到转向器性能时:正带牛产时,每3年至少进行1次:d转尚器长期停产后,恢复生产时:JB/T9839-199
e)出厂试验结果与上次型式试验有较人差异时。6.2.2型式试验的样品必须在批盘产品中抽取(新产范候外1,推样的批量不应少于20台,6.2.3军式试验的转向幕不少于3台,其中1台估全日试验,其余的不做耐久试验,试验项目合格后方能为型式试验合格。
6.2.4型式试险合格后,主管部门应发给证明合格的文件。.3定贷单位有拟对收到的产品进行拍检,试验项其可以任选。抽检的样本大小,质买水平,检查水平,应搭G日/T2828的定,具怀抽样方案和判定飚则,可由供需双方商定,7 标志、包装、贮存
艺.1每台转向器都应配有产品标志,标志内容包括:a)制造厂各称或商标;
b)产品名称和代号:
c)制造日期和生产批号:
d)公称压力和公称排且:
c)有效期限,
7.2出厂装箱时,每价转向器都成附有产品合格证和使用说明书。7.3在产品的标识中应当有尚逆厂的地址、企业执行的标准,牛产许可证标记利编号。7,4包装时应将规定带的密封圈和弹黄片装人同一箱内:了,5包装初料应其有欧潮能力,包装鉴裂结实可靠,了.6包装外表应注明;
a)制造厂名称或商标;
b)产品名称和型号:
)发站、到站、收货单位、地址;d)转向器数盘、予重和毛重;
)注明“小心轻放”和“欺潮”等字样和标志。7.产品成存放在通风良好、干爆消洁处,不应和有腐蚀作用的物乐放在一处,以保证加工表的小锈蚀。
7.8在用户遵守产品使用与保管规则的前提下,产品自交货之日起1.5年内,如因制造质量闪题而不能正肾使用时,制造厂应负责无偿修或更换,JBT9839—1999
(报示的时来)
向静试验设备滤压系统原理
1-忆压变量流:2-被证转问器,3-矩价感盟;4-轻速价感器;5-单向间组:6、1心—节施阅;7.9.11—电器换间烟,—液下马达:12—谢递闪:13—流流惊:14-定量涨图Al
小提示:此标准内容仅展示完整标准里的部分截取内容,若需要完整标准请到上方自行免费下载完整标准文档。
标准图片预览:





- 热门标准
- 机械行业标准(JB)
- JB/T10056-1999 直流电流互感器 技术条件
- JB/T2756-2006 无轨电车用炭滑块
- JB/T8679-2008 炭弧气刨炭棒 物理及使用性能试验方法
- JB/T7895-2008 永磁筒式磁选机
- JB/T8840-2013 电热器具用电源开关
- JB/T11340.3-2012 阀控式铅酸蓄电池安全阀 第3部分:橡胶帽、阀芯
- JB/T9713-1999 工程机械 湿式铜基摩擦件 技术条件
- JB/T6316-2006 Z4系列直流电动机技术条件(机座号100~450)
- JB/T4328.10-1999 电工专用设备 球墨铸铁件通用技术条件
- JB/T10677-2006 投影机 光源
- JB/T9580-2008 炭石墨 产品分类及型号编制方法
- JB∕T12675-2016 拖拉机液压系统清洁度限值及测量方法
- JB/T10930-2010 200级耐电晕漆包铜圆线
- JB/T10573-2006 工具显微镜
- JB3704-1984 特种调压器用碳电阻片柱电气机械性能试验方法
- 行业新闻
请牢记:“bzxz.net”即是“标准下载”四个汉字汉语拼音首字母与国际顶级域名“.net”的组合。 ©2025 标准下载网 www.bzxz.net 本站邮件:bzxznet@163.com
网站备案号:湘ICP备2025141790号-2
网站备案号:湘ICP备2025141790号-2