- 您的位置:
- 标准下载网 >>
- 标准分类 >>
- 农业行业标准(NY) >>
- NY/T 5344.7-2006 无公害食品产品抽样规范 第7部分 水产品
标准号:
NY/T 5344.7-2006
标准名称:
无公害食品产品抽样规范 第7部分 水产品
标准类别:
农业行业标准(NY)
标准状态:
现行-
发布日期:
2006-01-26 -
实施日期:
2006-04-01 出版语种:
简体中文下载格式:
.rar.pdf下载大小:
384.08 KB
标准ICS号:
食品技术>>肉、肉制品和其他动物类食品>>67.120.30鱼和水产品中标分类号:
食品>>食品加工与制品>>X20水产品加工与制品
点击下载
标准简介:
标准下载解压密码:www.bzxz.net
本部分规定了无公害食品水产品抽样的方法和样品运输。本部分适用于无公害农产品水产品的认证检验和监督检验抽样。 NY/T 5344.7-2006 无公害食品产品抽样规范 第7部分 水产品 NY/T5344.7-2006
部分标准内容:
ICS67.120.30
中华人民共和国农业行业标准
NY/T5344.7—2006
无公害食品产品抽样规范
第7部分:水产品
2006-01-26发布
2006-04-01实施
中华人民共和国农业部
http://foodmate.net前言
本部分由中华人民共和国农业部提出并归口。NY/T5344.7-2006
本部分起草单位:农业部农产品质量安全中心、江苏省水产质量检测中心、农业部食品质量监督检验测试中心(武汉)。
本部分主要起草人:吴光红、费志良、沈美芳、葛家春、胡定金、丁保华、张会员http://foodmate.net1范围
无公害食品产品抽样规范
第7部分:水产品
本部分规定了无公害食品水产品抽样的方法和样品运输。本部分适用于无公害农产品水产品的认证检验和监督检验抽样。2方法
2.1组批
2.1.1鲜活水产品
NY/T5344.72006
以同一水域、同一品种、同期捕捞或养殖条件相同的产品为一个抽样单位,且池塘养殖水域面积不超过133hm2,湖泊、水库、近岸海域、涂养殖面积不超过667hm。2.1.2初级水产加工品
按批号抽样,在原料及生产条件基本相同的条件下,同一天或同一班组生产的产品为一个抽样单位。2.2抽样方法
2.2.1水产养殖场抽样
根据水产养殖的池塘的分布情况,合理布设采样点,从每个采样点随机抽取样品,安全指标和感观检验抽样量按表1执行:微生物指标检验的样品应采取无菌抽样,在养殖水域随机抽取,样品量按表2执行。
水产品安全指标和感官检验的样品量种类
小型鱼(体长<20cm)
中型鱼(体长20cm~60cm)
大型鱼(体长>60cm)
15条20条免费标准下载网bzxz
2条~3条
3只-5只
≥2kg~3kg
样品量
水产品微生物指标检验的样品量样品量
http://foodmate.netNY/T5344.7—2006
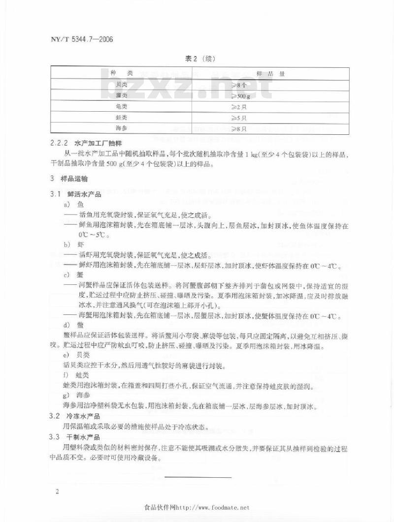
2.2.2水产加工厂抽样
表2(续)
≥500 g
≥2只
≥5只
样品量
从一批水产加工品中随机抽取样品,每个批次随机抽取净含量1kg(至少4个包装袋)以上的样品,干制品抽取净含量500g(至少4个包装袋)以上的样品。3样品运输
3.1鲜活水产品
a)鱼
活鱼用充氧袋封装,保证氧气充足,使之成活。鲜鱼用泡沫箱封装,先在箱底铺一层冰,头腰向上,层鱼层冰,加封顶冰,使鱼体温度保持在oc~s℃。
b)虾
活虾用充氧袋封装,保证氧气充足,使之成活。一鲜虾用泡沫箱封装,先在箱底铺一层冰,层虾层冰,加封顶冰,使虾体温度保持在0℃~4℃。c蟹
河蟹样品应保证活体包装送样。将河蟹腹部朝下整齐排列于蒲包或网袋中,保持适宜的湿度,贮运过程中应防止挤压、碰撞、曝晒及污染。夏季用泡沫箱封装,加冰降温,应及时排放融冰水,并注意通风换气(可在泡沫箱上部开小孔)。海蟹用泡沫箱封装,先在箱底铺一层冰,层蟹层冰,加封顶冰,使蟹体温度保持在0℃~4℃。d))
整样品应保证活体包装送样。将活鉴用小布袋、麻袋等包装,每只应固定隔离,以避免互相挤压、撕咬。贮运过程中应严防蚊虫叮咬,防止挤压、碰撞、曝晒及污染。季用泡沫箱封装,用冰降温。e)贝类
活贝类应控干水分,然后用透气性较好的麻袋进行封装。f)蛙类
蛙类用泡沫箱封装,在箱盖和四周打些小孔,保证空气流通,并注意保持蛙皮肤的湿润。g)海参
海参用洁净塑料袋无水包装,用泡沫箱封装,先在箱底铺一层冰,层海参层冰,加封顶冰。3.2冷冻水产品
用保温箱或采取必要的措施使样品处于冷冻状态。3.3干制水产品
用塑料袋或类似的材料密封保存,注意不能使其吸潮或水分散失,并要保证其从抽样到检验的过程中品质不变。必要时可使用冷藏设备。2
http://foodmate.net
小提示:此标准内容仅展示完整标准里的部分截取内容,若需要完整标准请到上方自行免费下载完整标准文档。
中华人民共和国农业行业标准
NY/T5344.7—2006
无公害食品产品抽样规范
第7部分:水产品
2006-01-26发布
2006-04-01实施
中华人民共和国农业部
http://foodmate.net前言
本部分由中华人民共和国农业部提出并归口。NY/T5344.7-2006
本部分起草单位:农业部农产品质量安全中心、江苏省水产质量检测中心、农业部食品质量监督检验测试中心(武汉)。
本部分主要起草人:吴光红、费志良、沈美芳、葛家春、胡定金、丁保华、张会员http://foodmate.net1范围
无公害食品产品抽样规范
第7部分:水产品
本部分规定了无公害食品水产品抽样的方法和样品运输。本部分适用于无公害农产品水产品的认证检验和监督检验抽样。2方法
2.1组批
2.1.1鲜活水产品
NY/T5344.72006
以同一水域、同一品种、同期捕捞或养殖条件相同的产品为一个抽样单位,且池塘养殖水域面积不超过133hm2,湖泊、水库、近岸海域、涂养殖面积不超过667hm。2.1.2初级水产加工品
按批号抽样,在原料及生产条件基本相同的条件下,同一天或同一班组生产的产品为一个抽样单位。2.2抽样方法
2.2.1水产养殖场抽样
根据水产养殖的池塘的分布情况,合理布设采样点,从每个采样点随机抽取样品,安全指标和感观检验抽样量按表1执行:微生物指标检验的样品应采取无菌抽样,在养殖水域随机抽取,样品量按表2执行。
水产品安全指标和感官检验的样品量种类
小型鱼(体长<20cm)
中型鱼(体长20cm~60cm)
大型鱼(体长>60cm)
15条20条免费标准下载网bzxz
2条~3条
3只-5只
≥2kg~3kg
样品量
水产品微生物指标检验的样品量样品量
http://foodmate.netNY/T5344.7—2006
2.2.2水产加工厂抽样
表2(续)
≥500 g
≥2只
≥5只
样品量
从一批水产加工品中随机抽取样品,每个批次随机抽取净含量1kg(至少4个包装袋)以上的样品,干制品抽取净含量500g(至少4个包装袋)以上的样品。3样品运输
3.1鲜活水产品
a)鱼
活鱼用充氧袋封装,保证氧气充足,使之成活。鲜鱼用泡沫箱封装,先在箱底铺一层冰,头腰向上,层鱼层冰,加封顶冰,使鱼体温度保持在oc~s℃。
b)虾
活虾用充氧袋封装,保证氧气充足,使之成活。一鲜虾用泡沫箱封装,先在箱底铺一层冰,层虾层冰,加封顶冰,使虾体温度保持在0℃~4℃。c蟹
河蟹样品应保证活体包装送样。将河蟹腹部朝下整齐排列于蒲包或网袋中,保持适宜的湿度,贮运过程中应防止挤压、碰撞、曝晒及污染。夏季用泡沫箱封装,加冰降温,应及时排放融冰水,并注意通风换气(可在泡沫箱上部开小孔)。海蟹用泡沫箱封装,先在箱底铺一层冰,层蟹层冰,加封顶冰,使蟹体温度保持在0℃~4℃。d))
整样品应保证活体包装送样。将活鉴用小布袋、麻袋等包装,每只应固定隔离,以避免互相挤压、撕咬。贮运过程中应严防蚊虫叮咬,防止挤压、碰撞、曝晒及污染。季用泡沫箱封装,用冰降温。e)贝类
活贝类应控干水分,然后用透气性较好的麻袋进行封装。f)蛙类
蛙类用泡沫箱封装,在箱盖和四周打些小孔,保证空气流通,并注意保持蛙皮肤的湿润。g)海参
海参用洁净塑料袋无水包装,用泡沫箱封装,先在箱底铺一层冰,层海参层冰,加封顶冰。3.2冷冻水产品
用保温箱或采取必要的措施使样品处于冷冻状态。3.3干制水产品
用塑料袋或类似的材料密封保存,注意不能使其吸潮或水分散失,并要保证其从抽样到检验的过程中品质不变。必要时可使用冷藏设备。2
http://foodmate.net
小提示:此标准内容仅展示完整标准里的部分截取内容,若需要完整标准请到上方自行免费下载完整标准文档。
标准图片预览:




- 其它标准
- 热门标准
- 农业行业标准(NY)
- NY/T5295-2004 无公害食品 产地环境评价准则
- NY/T598-2002 食用绿豆
- NY5086-2002 无公害食品 鲜食葡萄
- NY/T797-2004 硅肥
- NY/T1858.2-2010 番茄主要病害抗病性鉴定技术规程 第2部分:番茄抗叶霉病鉴定技术规程
- NY/T1153.4-2013 农药登记用白蚁防治剂药效试验方法及评价 第4部分农药木材处理预防白蚁
- NY/T2669-2014 热带作物品种审定规范 木薯
- NY/T456-2001 茉莉花茶
- NY/T5161-2002 无公害食品 虹鳟养殖技术规范
- NY/T423-2000 绿色食品 鲜梨
- NY5187-2002 无公害食品 罐装金针菇
- NY/T749-2003 绿色食品 食用菌
- NY/T680-2003 禽白血病病毒p27抗原酶联免疫吸附试验方法
- NY/T889-2004 土壤速效钾和缓效钾含量的测定
- NY/T1378-2007 土壤氯离子含量的测定
- 行业新闻
请牢记:“bzxz.net”即是“标准下载”四个汉字汉语拼音首字母与国际顶级域名“.net”的组合。 ©2025 标准下载网 www.bzxz.net 本站邮件:bzxznet@163.com
网站备案号:湘ICP备2025141790号-2
网站备案号:湘ICP备2025141790号-2