- 您的位置:
 - 标准下载网 >>
 - 标准分类 >>
 - 国家标准(GB) >>
 - GB/T 4789.8-1994 食品卫生微生物学检验 小肠结肠炎耶尔森氏菌检验
 
标准号:
GB/T 4789.8-1994
标准名称:
食品卫生微生物学检验 小肠结肠炎耶尔森氏菌检验
标准类别:
国家标准(GB)
标准状态:
已作废- 
          	
发布日期:
1994-03-18 - 
		 
实施日期:
1994-09-01 - 
          	
作废日期:
2004-01-01 出版语种:
简体中文下载格式:
.rar.pdf下载大小:
86.29 KB
部分标准内容:
					
					GB4789.8——1994
中华人民共和国国家标准
食品卫生微生物学检验
小肠结肠炎耶尔森氏菌检验bZxz.net
Microbiological examination of food hygieneExamination of Yersinia enterocoliticaGB4789.8—1994
1主题内容与适用范围
本标准规定了小肠结肠炎耶尔森氏菌的检验方法。本标准适用于食品中小肠结肠炎耶尔森氏菌的检验。2引用标准
GB4789.28食品卫生微生物学检验染色法、培养基和试剂3设备和材料
3。1温箱:包括4士1℃,26士1℃,36±1℃三种。3.2样品均质器。
无菌平血。
灭菌吸管:包括1mL,5mL及10mL三种,带橡胶乳头的吸管数只。3。5pH试纸:pH范围为6.0~8.0。3.6
显微镜。
三角瓶。
玻片染色缸。
4培养基和试剂
改良磷酸盐缓冲液PSB:按GB4789.28中4.46规定。4.2
CIN-I培养基:按GB4789.28中4.47规定。改良Y培养基:按GB4789.28中4.48规定。4.3
改良克氏双糖:按GB4789.28中4.49规定。4.4
山梨醇、鼠李糖、蔗糖、甘露醇等发酵管:按GB4789.28中3.2规定。4.6
鸟氨酸脱羧酶肉汤:按GB4789.28中3.12规定。半固体琼脂:按GB4789.28中4.30规定。4.7
4.8V-P试剂:按GB4789.28中3.4规定。4.9无菌矿物油。
4.10碱处理液:0.5%氯化物-0.5%氢氧化钾混合液。尿素培养基:按GB4789.28中4.38规定。4.11
检验程序
小肠结肠炎耶尔森氏菌检验程序如下:中华人民共和国卫生部1994—03—18批准1994—09—01实施
GB4789.8—1994
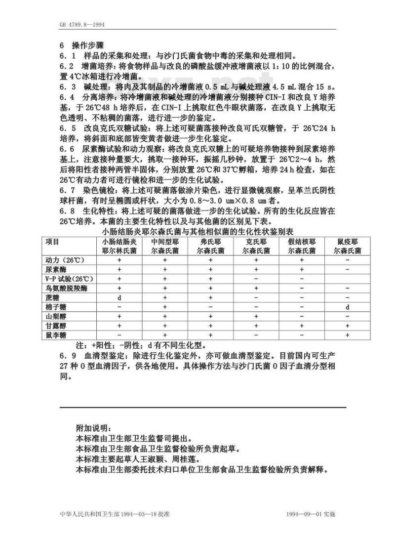
6操作步骤
6。1样品的采集和处理:与沙门氏菌食物中毒的采集和处理相同。6.2增菌培养:将食物样品与改良的磷酸盐缓冲液增菌液以1:10的比例混合,置4℃冰箱进行冷增菌。
6.3碱处理:将肉及其制品的冷增菌液0.5mL与碱处理液4.5mL混合15s。6。4分离培养:将冷增菌液和碱处理的冷增菌液分别接种CIN-I和改良Y培养基,于26℃48h培养后,在CIN-I上挑取红色牛眼状菌落,在改良Y上挑取无色透明、不粘稠的菌落,进行进一步的鉴定。6.5改良克氏双糖试验:将上述可疑菌落接种改良可氏双糖管,于26℃24h培养,将斜面和底部皆变黄者做进一步生化鉴定。6.6尿素酶试验和动力观察:将改良克氏双糖上的可疑培养物接种到尿素培养基上,注意接种量要大,挑取一接种环,振摇几秒钟,放置于26℃24h,然后将阳性者接种两管半固体,分别放置26℃和37℃孵箱,培养24h检查,如在26℃有动力者可进行镜检和进一步的生化试验。6。7染色镜检:将上述可疑菌落做涂片染色,进行显微镜观察,呈革兰氏阴性球杆菌,有时呈椭圆或杆状,大小为0.8~3.0um×0.8um者。6.8生化特性:将上述可疑的菌落做进一步的生化试验。所有的生化反应皆在26℃培养。本菌的主要生化特性以及与其他菌的区别见下表。小肠结肠炎耶尔森氏菌与其他相似菌的生化性状鉴别表项目
动力(26℃)
尿素酶
V-P试验(26℃)
鸟氨酸脱羧酶
棉子糖
山梨醇
甘露醇
鼠李糖
小肠结肠炎
耶尔林氏菌
中间型耶
尔森氏菌
弗氏耶
尔森氏菌
注:+阳性;-阴性;d有不同生化型。克氏耶
尔森氏菌
假结核耶
尔森氏菌
鼠疫耶
尔森氏菌
6:9血清型鉴定:除进行生化鉴定外,亦可做血清型鉴定。目前国内可生产27种0型血清因子,供各地使用。具体操作方法与沙门氏菌0因子血清分型相同。
附加说明:
本标准由卫生部卫生监督司提出。本标准由卫生部食品卫生监督检验所负责起草。本标准主要起草人王淑颖、周桂莲。本标准由卫生部委托技术归口单位卫生部食品卫生监督检验所负责解释。中华人民共和国卫生部1994—03—18批准1994—09—01实施
小提示:此标准内容仅展示完整标准里的部分截取内容,若需要完整标准请到上方自行免费下载完整标准文档。
	 
	        
	      中华人民共和国国家标准
食品卫生微生物学检验
小肠结肠炎耶尔森氏菌检验bZxz.net
Microbiological examination of food hygieneExamination of Yersinia enterocoliticaGB4789.8—1994
1主题内容与适用范围
本标准规定了小肠结肠炎耶尔森氏菌的检验方法。本标准适用于食品中小肠结肠炎耶尔森氏菌的检验。2引用标准
GB4789.28食品卫生微生物学检验染色法、培养基和试剂3设备和材料
3。1温箱:包括4士1℃,26士1℃,36±1℃三种。3.2样品均质器。
无菌平血。
灭菌吸管:包括1mL,5mL及10mL三种,带橡胶乳头的吸管数只。3。5pH试纸:pH范围为6.0~8.0。3.6
显微镜。
三角瓶。
玻片染色缸。
4培养基和试剂
改良磷酸盐缓冲液PSB:按GB4789.28中4.46规定。4.2
CIN-I培养基:按GB4789.28中4.47规定。改良Y培养基:按GB4789.28中4.48规定。4.3
改良克氏双糖:按GB4789.28中4.49规定。4.4
山梨醇、鼠李糖、蔗糖、甘露醇等发酵管:按GB4789.28中3.2规定。4.6
鸟氨酸脱羧酶肉汤:按GB4789.28中3.12规定。半固体琼脂:按GB4789.28中4.30规定。4.7
4.8V-P试剂:按GB4789.28中3.4规定。4.9无菌矿物油。
4.10碱处理液:0.5%氯化物-0.5%氢氧化钾混合液。尿素培养基:按GB4789.28中4.38规定。4.11
检验程序
小肠结肠炎耶尔森氏菌检验程序如下:中华人民共和国卫生部1994—03—18批准1994—09—01实施
GB4789.8—1994
6操作步骤
6。1样品的采集和处理:与沙门氏菌食物中毒的采集和处理相同。6.2增菌培养:将食物样品与改良的磷酸盐缓冲液增菌液以1:10的比例混合,置4℃冰箱进行冷增菌。
6.3碱处理:将肉及其制品的冷增菌液0.5mL与碱处理液4.5mL混合15s。6。4分离培养:将冷增菌液和碱处理的冷增菌液分别接种CIN-I和改良Y培养基,于26℃48h培养后,在CIN-I上挑取红色牛眼状菌落,在改良Y上挑取无色透明、不粘稠的菌落,进行进一步的鉴定。6.5改良克氏双糖试验:将上述可疑菌落接种改良可氏双糖管,于26℃24h培养,将斜面和底部皆变黄者做进一步生化鉴定。6.6尿素酶试验和动力观察:将改良克氏双糖上的可疑培养物接种到尿素培养基上,注意接种量要大,挑取一接种环,振摇几秒钟,放置于26℃24h,然后将阳性者接种两管半固体,分别放置26℃和37℃孵箱,培养24h检查,如在26℃有动力者可进行镜检和进一步的生化试验。6。7染色镜检:将上述可疑菌落做涂片染色,进行显微镜观察,呈革兰氏阴性球杆菌,有时呈椭圆或杆状,大小为0.8~3.0um×0.8um者。6.8生化特性:将上述可疑的菌落做进一步的生化试验。所有的生化反应皆在26℃培养。本菌的主要生化特性以及与其他菌的区别见下表。小肠结肠炎耶尔森氏菌与其他相似菌的生化性状鉴别表项目
动力(26℃)
尿素酶
V-P试验(26℃)
鸟氨酸脱羧酶
棉子糖
山梨醇
甘露醇
鼠李糖
小肠结肠炎
耶尔林氏菌
中间型耶
尔森氏菌
弗氏耶
尔森氏菌
注:+阳性;-阴性;d有不同生化型。克氏耶
尔森氏菌
假结核耶
尔森氏菌
鼠疫耶
尔森氏菌
6:9血清型鉴定:除进行生化鉴定外,亦可做血清型鉴定。目前国内可生产27种0型血清因子,供各地使用。具体操作方法与沙门氏菌0因子血清分型相同。
附加说明:
本标准由卫生部卫生监督司提出。本标准由卫生部食品卫生监督检验所负责起草。本标准主要起草人王淑颖、周桂莲。本标准由卫生部委托技术归口单位卫生部食品卫生监督检验所负责解释。中华人民共和国卫生部1994—03—18批准1994—09—01实施
小提示:此标准内容仅展示完整标准里的部分截取内容,若需要完整标准请到上方自行免费下载完整标准文档。
标准图片预览:


- 热门标准
 - 国家标准(GB)
 
- GB/T21666-2008 尿吸收辅助器具 评价的一般指南
 - GB/T38684-2020 金属材料 薄板和薄带 双轴应力-应变曲线胀形试验 光学测量方法
 - GB5585.3-1985 电工用铜、铝及其合金母线 第3部分:铝母线
 - GB/T19561-2004 寒地节能日光温室建造规程
 - GB/T7574-1987 信息处理交换用磁带标号和文卷结构
 - GB/T24715-2009 氧源转换器
 - GB/Z21193.2-2008 矿物燃烧蒸汽发电站 第2部分:汽包水位控制
 - GB/T18442.6-2011 固定式真空绝热深冷压力容器 第6部分:安全防护
 - GB∕T33370-2016 铜及铜合金软化温度的测定方法
 - GB/Z18039.7-2011 电磁兼容 环境公用供电系统中的电压暂降、短时中断及其测量统计结果
 - GB/T283-2007 滚动轴承圆柱滚子轴承外形尺寸
 - GB/T12500-1990 信息处理系统 开放系统互连 面向连接的运输协议规范
 - GB/T21242-2019 烟花爆竹 禁限用物质定性检测方法
 - GB/T39088-2020 船舶和海上技术 声响接收系统
 - GB/T19673.2-2013 滚动轴承 套筒型直线球轴承附件第2部分:5系列外形尺寸和公差
 
- 行业新闻
 
请牢记:“bzxz.net”即是“标准下载”四个汉字汉语拼音首字母与国际顶级域名“.net”的组合。 ©2025 标准下载网 www.bzxz.net 本站邮件:bzxznet@163.com
网站备案号:湘ICP备2025141790号-2
网站备案号:湘ICP备2025141790号-2