- 您的位置:
- 标准下载网 >>
- 标准分类 >>
- 电子行业标准(SJ) >>
- SJ/Z 9031-1987 关于确定家用电器及类似电气设备干扰特性的参考阻抗的考虑
标准号:
SJ/Z 9031-1987
标准名称:
关于确定家用电器及类似电气设备干扰特性的参考阻抗的考虑
标准类别:
电子行业标准(SJ)
标准状态:
现行-
发布日期:
1987-10-19 -
实施日期:
1987-10-19 出版语种:
简体中文下载格式:
.rar.pdf下载大小:
173.14 KB

点击下载
标准简介:
标准下载解压密码:www.bzxz.net
本报告记载了为求出参考阻抗可用的资材和需要考虑的因素,参考阻抗已包含在IEC出版物555:《家用电器及类似设备在供电系统中产生的干扰》中。 SJ/Z 9031-1987 关于确定家用电器及类似电气设备干扰特性的参考阻抗的考虑 SJ/Z9031-1987

部分标准内容:
中华人民共和国电子工业推荐性部标准关于确定家用电器及类似电气
设备干扰特性的参考阻抗的考虑Considerations on reference impedances forusein determiningthedisturbance characteristicsSJ/Z9031—87
IEC725-1981
of household appliances and similar electrical equipment1目的
本报告记载了为求出参考阻抗可用的资材和需要考虑的因素,参考阻抗已包含在IEC出版物555:《家用电器及类似设备在供电系统中产生的干扰》中。2供电系统
三相四线配电制广泛用于家庭,额定电压为220V/380V、230V/480V和240V/415V。为符合IEC标准电压,在本报告中所述的配电制为:3oV/4uGV。各种家用设备与三相系统的连接方式有很多种。在有些国家,所有四根线均接到用户住房里,大负裁接三相400V,而小型电器和照明电路接在一根相线与中线间的230V。在其它国家,核到用户住房的是三根线,这样,大负载跨接两相400V,而小型设备和照阴电路接在一根相线与中线间的230V。在象英国这样的国家,接到用户住房的相线一般为单相。因而,大负载和照明电路均由-一根相线与中线间的230V供电。而在象美国和荷兰这样的一些国家,则使用单相三线制,大负载连接到外线间的20V电压,而小型设备及照明电路则接到外线与蕊线间的115V电压。因此它的电源阻抗与三相配电系统的电源阻抗有很大的差异,并且对参考阻抗的要求可能不同。适用于单相三线制的参考阻抗这里未予推荐,该内容留待将来研究。以127/220V供电的三相电源及类似系统不大重要,而且它的重要性日益降低,因此,对于这些系统未推荐参考阻抗。3供电系统阻抗
中华人民共和国电子工业部1987-10-19批准SJ/Z9031-87
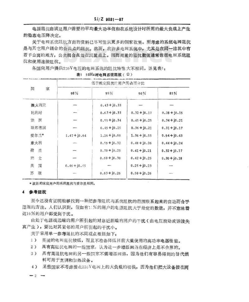
电源阻抗由满足用户需要的平均最大功率值和在系统设计时所用的最大负载上产生的稳态电压降决定。
关于电网系统阻抗方面的资料已尽可能从更多的国家收集。所考虑的系统电网阻抗是与其它用户耦合的公共点的阻抗。然而,在许多电网系统中,尤其是在同一建筑中有若干公寓的地方,公共耦合点处在测量点上。因而测量的阻抗数值通常包括电网系统阻抗和使用连接阻抗。
各国向用户提供230V电压的电网系统的阻抗特性大不相同,详见表1:表150Hz时电网系统阻抗(Q)
低于规定阻抗的用户所占百分比国
澳大利亚Www.bzxZ.net
比利时
联邦德国
爱尔兰*
意大利
1.47+j0.64
0.46+jo.45
*波兰的家庭用户的系统阻抗与爱尔兰相同。4参考阻抗
0.43+j0.33
0.63+j0.33
0.55+jo.34
0.45+jo.25
1.26+j0.60
0.59+j0.32
0.70+j0.25
0.60+j0.30
0.63+j0.26
0.32+jo.17
0.45+j0.25
0.36+j0.21
1.36+j0.55
0.48+j0.26
0.41+jo.21
0.42+jo.25
0.25+j0.23
0.50+j0.26
0.28+j0.15
0.34+jo.21
0.31+jo.17
0.94+jo.43
0.44+jo.24
0.32+j0.17
0.30+j0.18
至今还没有证明能够找到一种把参考阻抗与系统阻抗的范围联系起来的自动而合乎逻缉的方法。人们认识到,假如有1.%的用户的电源阻抗大于给定的数值,并不意味着这16%的用户都受到干扰。
由处于电源线远端的用户所引起的对靠近源端的用户的干扰(由电压波动或谐波失真产生),要比对其紧邻的用户所引起的干扰小。关于采用单一参考阻抗的不同观点概括如下,1)英国的电网阻抗较低,而且不准备降低目前大量使用的高功率电器性能。具有高阻抗电网的一些国家,认为进一步增添网络在经济上是不合算的。2)
具有高阻抗电网的另一些国家不需增添网络,因为他们有容易得到的替代燃3)
料可用于烹调和加热设备。
某些国家不考虑接在236V电网上的大负载的切换,因为他们把大设备接在两相或三相400V电压上。
SJ/Z9031-87
作为推荐参考阻抗所选择的数值,考虑了在现有系统上使用现有设备的经验以及对系统阻抗的实际测量值。
4.1三相四线2s0V/400V电源
建议选用下列参考阻抗:
0.24+j0.15Q
0.16+j0.102
相线到中线阻抗0.40+j0.250
4.2单相二线230V电源
对于这一类电源,在爱尔兰有40%用户的电源阻抗大于0.4+j0.259。意大利和波兰有较大比例的发村电网也具有较高的电源阻抗。在英国,仅有2%用户的电源阻抗超过0.4+j0.252。使用IEC出版物555-3第三部分:《电压波动(印刷中)》中的图4曲线将限制每分钟开启5次的加热器的功率不超过2kW:目前英国使用的有些烤箱功率为2.75kW,超出了本极限,英国制造商不希望改变完全适用于低阻抗的英国电网的实际情况。
对不同的电网中的电器规定不同的参考阻抗的建议是不能接受的。经大量讨论之后,决定对50Hz的参考阻抗推荐一个单值:0.4+j0.25(相线对中线),对参考阻抗推荐单值具有如下优点:
a)该值对在所有国家使用的电器给出了同样的限制条件;b)它符合这样的决定:即至少在3kVA以下应具有唯一的参考阻抗,c)
简化测试步骤,
经验表明电源系统使用的大多数电器符合以该阻抗为基础的限制(但有例外),
e)简化谐波极限的设置。
选择单一阻抗也有缺点,即:
a)虽然目前较高阻抗电网的条件已被接受,但若大量设备同时使用,将产生可预见的最大电压变化值,在此情况下,高阻抗电网的条件将不能接受。b)作为大型电器的一部分并且只在短期运行的设备(公认可以接受的)将被禁止使用。
关于电压波动,决定给IEC555-8出版物附加一个解说,即:供电局的许可只适用于这样的大功率电器,它们仅用于阻抗远小于参考阻抗的供电系统之中。4.3单相三线120V/240V电源
已经提出了适用于这类电源的参考阻抗。然而,后来才认识到,使用这些值就必须使额定电源电压接近230V的电器(在不同国家里)满定不同的干扰特性。这将使国际贸易出现问题。当这一困难出现时,没有足够的时间得到来自美国和日本的专家对如下建议的积极响应:即不管电源网络如何,参考阻抗为0。4+j0.3(相线对中线6uHz)适用于所有供电电压为230V的电器,因而本报告中没有推荐使用。3
谱波阻抗
SJ/Z 9031—87
虽然理论上认为在谐波频率点上功率因子校准电容(例如在荧光灯中)和系统的电感可能引起谐振,但目前可以使用的测量手段尚未显示这一现象。由于这个理由,建议在评定谐波时,将参考阻抗视为纯电阻性和纯电感性。4
小提示:此标准内容仅展示完整标准里的部分截取内容,若需要完整标准请到上方自行免费下载完整标准文档。
设备干扰特性的参考阻抗的考虑Considerations on reference impedances forusein determiningthedisturbance characteristicsSJ/Z9031—87
IEC725-1981
of household appliances and similar electrical equipment1目的
本报告记载了为求出参考阻抗可用的资材和需要考虑的因素,参考阻抗已包含在IEC出版物555:《家用电器及类似设备在供电系统中产生的干扰》中。2供电系统
三相四线配电制广泛用于家庭,额定电压为220V/380V、230V/480V和240V/415V。为符合IEC标准电压,在本报告中所述的配电制为:3oV/4uGV。各种家用设备与三相系统的连接方式有很多种。在有些国家,所有四根线均接到用户住房里,大负裁接三相400V,而小型电器和照明电路接在一根相线与中线间的230V。在其它国家,核到用户住房的是三根线,这样,大负载跨接两相400V,而小型设备和照阴电路接在一根相线与中线间的230V。在象英国这样的国家,接到用户住房的相线一般为单相。因而,大负载和照明电路均由-一根相线与中线间的230V供电。而在象美国和荷兰这样的一些国家,则使用单相三线制,大负载连接到外线间的20V电压,而小型设备及照明电路则接到外线与蕊线间的115V电压。因此它的电源阻抗与三相配电系统的电源阻抗有很大的差异,并且对参考阻抗的要求可能不同。适用于单相三线制的参考阻抗这里未予推荐,该内容留待将来研究。以127/220V供电的三相电源及类似系统不大重要,而且它的重要性日益降低,因此,对于这些系统未推荐参考阻抗。3供电系统阻抗
中华人民共和国电子工业部1987-10-19批准SJ/Z9031-87
电源阻抗由满足用户需要的平均最大功率值和在系统设计时所用的最大负载上产生的稳态电压降决定。
关于电网系统阻抗方面的资料已尽可能从更多的国家收集。所考虑的系统电网阻抗是与其它用户耦合的公共点的阻抗。然而,在许多电网系统中,尤其是在同一建筑中有若干公寓的地方,公共耦合点处在测量点上。因而测量的阻抗数值通常包括电网系统阻抗和使用连接阻抗。
各国向用户提供230V电压的电网系统的阻抗特性大不相同,详见表1:表150Hz时电网系统阻抗(Q)
低于规定阻抗的用户所占百分比国
澳大利亚Www.bzxZ.net
比利时
联邦德国
爱尔兰*
意大利
1.47+j0.64
0.46+jo.45
*波兰的家庭用户的系统阻抗与爱尔兰相同。4参考阻抗
0.43+j0.33
0.63+j0.33
0.55+jo.34
0.45+jo.25
1.26+j0.60
0.59+j0.32
0.70+j0.25
0.60+j0.30
0.63+j0.26
0.32+jo.17
0.45+j0.25
0.36+j0.21
1.36+j0.55
0.48+j0.26
0.41+jo.21
0.42+jo.25
0.25+j0.23
0.50+j0.26
0.28+j0.15
0.34+jo.21
0.31+jo.17
0.94+jo.43
0.44+jo.24
0.32+j0.17
0.30+j0.18
至今还没有证明能够找到一种把参考阻抗与系统阻抗的范围联系起来的自动而合乎逻缉的方法。人们认识到,假如有1.%的用户的电源阻抗大于给定的数值,并不意味着这16%的用户都受到干扰。
由处于电源线远端的用户所引起的对靠近源端的用户的干扰(由电压波动或谐波失真产生),要比对其紧邻的用户所引起的干扰小。关于采用单一参考阻抗的不同观点概括如下,1)英国的电网阻抗较低,而且不准备降低目前大量使用的高功率电器性能。具有高阻抗电网的一些国家,认为进一步增添网络在经济上是不合算的。2)
具有高阻抗电网的另一些国家不需增添网络,因为他们有容易得到的替代燃3)
料可用于烹调和加热设备。
某些国家不考虑接在236V电网上的大负载的切换,因为他们把大设备接在两相或三相400V电压上。
SJ/Z9031-87
作为推荐参考阻抗所选择的数值,考虑了在现有系统上使用现有设备的经验以及对系统阻抗的实际测量值。
4.1三相四线2s0V/400V电源
建议选用下列参考阻抗:
0.24+j0.15Q
0.16+j0.102
相线到中线阻抗0.40+j0.250
4.2单相二线230V电源
对于这一类电源,在爱尔兰有40%用户的电源阻抗大于0.4+j0.259。意大利和波兰有较大比例的发村电网也具有较高的电源阻抗。在英国,仅有2%用户的电源阻抗超过0.4+j0.252。使用IEC出版物555-3第三部分:《电压波动(印刷中)》中的图4曲线将限制每分钟开启5次的加热器的功率不超过2kW:目前英国使用的有些烤箱功率为2.75kW,超出了本极限,英国制造商不希望改变完全适用于低阻抗的英国电网的实际情况。
对不同的电网中的电器规定不同的参考阻抗的建议是不能接受的。经大量讨论之后,决定对50Hz的参考阻抗推荐一个单值:0.4+j0.25(相线对中线),对参考阻抗推荐单值具有如下优点:
a)该值对在所有国家使用的电器给出了同样的限制条件;b)它符合这样的决定:即至少在3kVA以下应具有唯一的参考阻抗,c)
简化测试步骤,
经验表明电源系统使用的大多数电器符合以该阻抗为基础的限制(但有例外),
e)简化谐波极限的设置。
选择单一阻抗也有缺点,即:
a)虽然目前较高阻抗电网的条件已被接受,但若大量设备同时使用,将产生可预见的最大电压变化值,在此情况下,高阻抗电网的条件将不能接受。b)作为大型电器的一部分并且只在短期运行的设备(公认可以接受的)将被禁止使用。
关于电压波动,决定给IEC555-8出版物附加一个解说,即:供电局的许可只适用于这样的大功率电器,它们仅用于阻抗远小于参考阻抗的供电系统之中。4.3单相三线120V/240V电源
已经提出了适用于这类电源的参考阻抗。然而,后来才认识到,使用这些值就必须使额定电源电压接近230V的电器(在不同国家里)满定不同的干扰特性。这将使国际贸易出现问题。当这一困难出现时,没有足够的时间得到来自美国和日本的专家对如下建议的积极响应:即不管电源网络如何,参考阻抗为0。4+j0.3(相线对中线6uHz)适用于所有供电电压为230V的电器,因而本报告中没有推荐使用。3
谱波阻抗
SJ/Z 9031—87
虽然理论上认为在谐波频率点上功率因子校准电容(例如在荧光灯中)和系统的电感可能引起谐振,但目前可以使用的测量手段尚未显示这一现象。由于这个理由,建议在评定谐波时,将参考阻抗视为纯电阻性和纯电感性。4
小提示:此标准内容仅展示完整标准里的部分截取内容,若需要完整标准请到上方自行免费下载完整标准文档。

标准图片预览:




- 热门标准
- 电子行业标准(SJ)
- SJ2944-1988 交流数字电压表测试方法
- SJ20811-2002 压阻式加速度传感器总规范
- SJ374-1973 反射速调管负载特性的测试方法
- SJ20883-2003 印制电路组件装焊后的清洗工艺方法
- SJ2588-1985 BSH12~14-1L、BSH12~14-2L型一体化回扫变压器
- SJ/T31291-1994 CHJ-S-2型超声波塑料焊接机完好要求和检查评定方法
- SJ1007-75 双动冲床引伸模 上压板
- SJ933-1975 半导体调幅广播收音机用输出输入变压器
- SJ50033.61-1995 半导体分立器件 3DK6547型高压功率开关晶体管详细规范
- SJ/T31279-1994 WLD-T1型无感式电容器引线自动焊接机完好要求和检查评定方法
- SJ3228.1-1989 电子工业用高纯石英砂技术条件
- SJ/T31254-1994 自动绕片机完好要求和检查评定方法
- SJ/T31264-1994 WSG-4951型流延机完好要求和检查评定方法
- SJ/T31280-1994 隧道式电容器清洗机完好要求和检查评定方法
- SJ/T10980-1996 电子器件详细规范 2CC23、2CC28型硅调谐变容二极管(可供认证用)
- 行业新闻
请牢记:“bzxz.net”即是“标准下载”四个汉字汉语拼音首字母与国际顶级域名“.net”的组合。 ©2009 标准下载网 www.bzxz.net 本站邮件:bzxznet@163.com
网站备案号:湘ICP备2023016450号-1
网站备案号:湘ICP备2023016450号-1