- 您的位置:
- 标准下载网 >>
- 标准分类 >>
- 国家标准(GB) >>
- GB/T 10786-2006 罐头食品的检验方法
标准号:
GB/T 10786-2006
标准名称:
罐头食品的检验方法
标准类别:
国家标准(GB)
标准状态:
现行-
发布日期:
2006-07-18 -
实施日期:
2006-12-01 出版语种:
简体中文下载格式:
.rar.pdf下载大小:
247.39 KB
点击下载
标准简介:
标准下载解压密码:www.bzxz.net
本标准规定了罐头食品感官检验的方法、可溶性固形物含量的测定方法、净含量和固形物含量的测定方法、pH测定方法和干燥物含量的测定方法。 本标准适用于各种罐头食品感官质量的检验、净含量和固形物含量的测定;粘稠制品、含悬浮物质的制品以及重糖制品可溶性固形物含量的测定和其他溶解性的物质可溶性固形物含量近似值的测定;果蔬类罐头干燥物含量和pH的测定。 GB/T 10786-2006 罐头食品的检验方法 GB/T10786-2006
部分标准内容:
ICS67.040
中华人民共和国国家标准
GB/T10786—2006
代替GB/T10786—1989,GB/T10787—1989,GB/T10788—1989罐头食品的检验方法
Analytical methods of canned food2006-07-18发布
中华人民共和国国家质量监督检验检疫总局中国国家标准化管理委员会
2006-12-01实施
本标准为以下标准的整合修订;前言
GB/T10786—1989《罐头食品的pH测定》;GB/T10787—1989《罐头食品中干燥物的测定》;GB/T10788—1989《罐头食品中可溶性固形物含量的测定-QB/T1007—1990《罐头食品净重和固形物含量的测定》;折光计法》:
QB/T3599——1999《罐头食品的感官检验》(原ZBX70044--1989)。本标准代替GB/T10786—1989、GB/T10787—1989和GB/T10788—1989。本标准由中国轻工业联合会提出。本标准由全国食品工业标化技术委员会罐头分技术委员会归口。CB/T10786—2006
本标准起草单位:中国食品发酵工业研究院、广东省微生物研究所、广州市产品质量监督检验所。本标准主要起草人:王柏琴、吴清平、邓穗兴、张菊梅、吴玉銮。本标准所代替标准的历次版本发布情况为:GB/T10786—1989;
GB/T10787-1989;
GB/T10788—1989。
1范围
罐头食品的检验方法
GB/T10786—2006
本标准规定了罐头食品感官检验的方法、可溶性固形物含量的测定方法、净含量和固形物含量的测定方法、PH测定方法和干燥物含量的测定方法。本标准适用于各种罐头食品感官质量的检验、净含量和固形物含量的测定;黏稠制品、含悬浮物质的制品以及重糖制品可溶性固形物含量的测定和其他溶解性的物质可溶性固形物含量近似值的测定;果蔬类罐头于燥物含量和pH的测定。2罐头食品的感官检验
2.1工具
白瓷盘,匙,不锈钢圆筛(丝之直径1mm、筛孔2.8mm×2.8mm),烧杯,量筒,开罐刀等。2.2组织与形态检验
2.2.1畜肉、禽、水产类罐头先经加热至汤汁溶化(有些罐头如午餐肉、凤尾鱼等,不经加热),然后将内容物倒人白瓷盘中,观察其组织、形态是否符合标准。2.2.2糖水水果类及蔬菜类罐头在室温下将罐头打开,先滤去汤汁,然后将内容物倒入白瓷盘中观察组织、形态是否符合标准。
2.2.3糖浆类罐头开罐后,将内容物平倾于不锈钢圆筛中,静置3min,观察组织、形态是否符合标准。2.2.4果酱类罐头在室温(15℃~20℃)下开罐后,用匙取果酱(约20g)置于干燥的白瓷盘上,在1min内视其酱体有无流散和汁液析出现象。2.2.5果汁类罐头打开后内容物倒在玻璃容器内静置30min后,观察其沉淀程度,分层情况和油圈现象。
2.2.6其他类罐头参照上述类似的方法。2.3色泽检验
2.3.1畜肉、禽、水产类罐头在白瓷盘中观察其色泽是否符合标准,将汤汁注入量筒中,静置3min后,观察其色泽和澄清程度。
2.3.2糖水水果类及蔬菜类罐头在白瓷盘中观察其色泽是否符合标准,将汁液倒在烧杯中,观察其汁液是否清亮透明,有无夹杂物及引起浊之果肉碎屑。2.3.3糖浆类罐头将糖浆全部倒人白瓷盘中观察其是否浑浊,有无胶冻和有无大量果屑及夹杂物存在。将不锈钢圆筛上的果肉倒入盘内,观察其色泽是否符合标准。2.3.4果酱类罐头及番茄酱罐头将酱体全部倒人白瓷盘中,随即观察其色泽是否符合标准。2.3.5果汁类罐头倒在玻璃容器中静置30min后,观察其色泽是否符合标准。2.4滋味和气味检验
2.4.1畜肉、禽及水产类罐头,检验其是否具有该产品应有的滋味与气味,有无哈喇味及异味。2.4.2果蔬类罐头,检验其是否具有与原果、蔬相近似之香味。果汁类罐头应先膜其香味(浓缩果汁应稀释至规定浓度),然后评定酸甜是否适口。2.4.3参加感宫检验人员须有正常的味觉与膜觉,感官鉴定过程不得超过2h。1
GB/T10786—2006
3可溶性固形物含量的测定方法折光计法3.1原理
在20℃用折光计测量试验溶液的折光率,并用折光率与可溶性固形物含量的换算表或折光计上直接读出可溶性固形物的含量。用折光计法测定的可溶性固形物含量,在规定的制备条件和温度下,水溶液中蔗糖的浓度和所分析的样品有相同的折光率,此浓度以质量分数表示。3.2仪器
3.2.1阿贝折光计或糖度计。
3.2.2组织捣碎器。bzxZ.net
3.3分析步骤
3.3.1测试溶液的制备
3.3.1.1透明的液体制品
充分混匀待测样品后直接测定。3.3.1.2非黏稠制品(果浆、菜浆制品)充分混匀待测样品,用四层纱布挤出滤液,用于测定。3.3.1.3黏稠制品(果酱、果冻等)3.3.1.3.1称取适当量(40g以下)(精确到0.01g)的待测样品到已称重的烧杯中,加100mL~150mL蒸馏水,用玻璃棒搅拌,并缓和煮沸2min~3min,冷却并充分混勾。3.3.1.3.220min后称重,精确到0.01g,然后用槽纹漏斗或布氏漏斗过滤到干燥容器里,留滤液供测定用。
3.3.1.4固相和液相分开的制品
按固液相的比例,将样品用组织捣碎器捣碎后,用四层纱布挤出滤液用于测定。3.3.2测定
3.3.2.1折光计在测定前按说明书进行校正。3.3.2.2分开折光计的两面棱镜,以脱脂棉蘸乙醚或酒精擦净。3.3.2.3用末端熔圆之玻璃棒蘸取制备好的样液2滴~3滴,仔细滴于折光计棱镜平面之中央(注意勿使玻璃棒触及棱镜)。
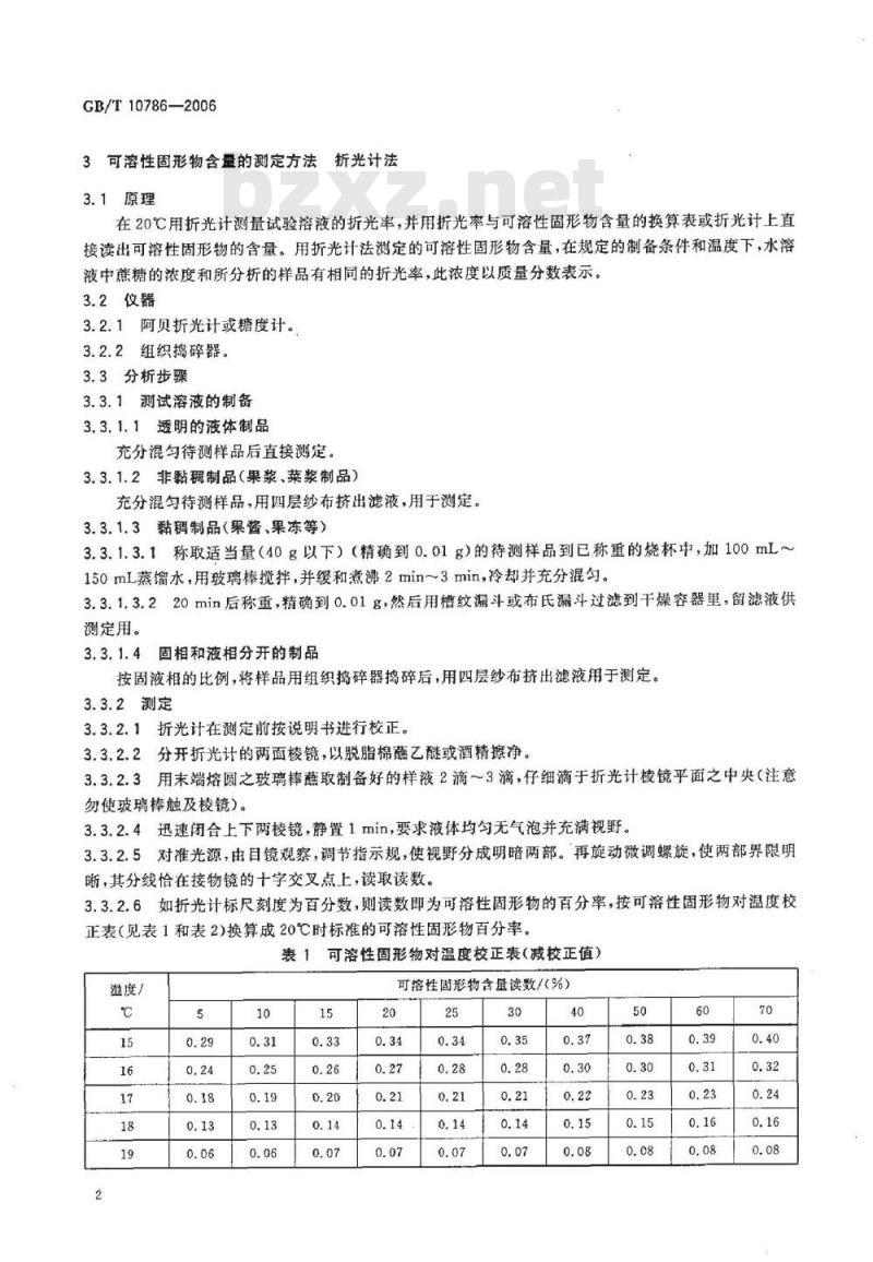
3.3.2.4迅速闭合上下两棱镜,静置1min,要求液体均匀无气泡并充满视野。3.3.2.5对准光源,由目镜观察,调节指示规,使视野分成明暗两部。再旋动微调螺旋,使两部界限明晰,其分线恰在接物镜的十字交叉点上,读取读数。3.3.2.6如折光计标尺刻度为百分数,则读数即为可溶性固形物的百分率,按可溶性固形物对温度校正表(见表1和表2)换算成20℃时标准的可溶性固形物百分率。表1可溶性固形物对温度校正表(减校正值)温度/
可溶性固形物含量读数/(%)
温度/
可溶性固形物对温度校正表(加校正值)可溶性固形物含量读数/(%)
GB/T10786—2006
如折光计读数标尺刻度为折光率,可读出其折光率,然后按折光率与可溶性固形物换算表(见3.3.2.7
表3)查得样品中之可溶性固形物的百分率,再按可溶性固形物对温度校正表(见表1和表2)换算成20℃标准的可溶性固形物百分率。表3
折光率
1,3418
可溶性固形
物含量/
测定温度
折光率
折光率与可溶性固形物换算表
可溶性固形
物含量/
折光率
测定时温度最好控制在20℃左右观测,尽可能缩小校正范围。3.3.4测定次数
同一个试验样品进行两次测定。3.4分析结果的表示法
可落性固形
物含量/
折光率
可溶性固形
物含量/
3.4.1如果是不经稀释的透明液体或非黏稠制品或固相和液相分开的制品,可溶性固形物含量与折光计上所读得的数相等。
GB/T10786—2006
3.4.2如果是经稀释的黏稠制品,则可溶性固形物含量按式(1)计算。X
式中:
一可溶性固形物含量;
-稀释溶液里可溶性固形物的质量分数,%;稀释后的样品质量,单位为克(g);-稀释前的样品质量,单位为克(g)。mo
3.4.3如果测定的重现性已能满足要求,取两次测定的算术平均值作为结果。3.4.4由同一个分析者紧接着进行两次测定的结果之差,应不超过0.5%。4净含量和固形物含量的测定方法4.1圆筛的规格
4.1.1净含量小于1.5kg的罐头,用直径200mm的圆筛。4.1.2净含量等于或大于1.5kg的罐头,用直径300mm的圆筛。4.1.3圆筛用不锈钢丝织成,其直径为1mm,孔眼为2.8mm×2.8mm。4.2测定步骤
4.2.1净含量
(1)
擦净罐头外壁,用关平称取罐头总质量。畜肉、禽及水产类罐头需将罐头加热,使凝冻溶化后开罐。果蔬类罐头不经加热,直接开罐。内容物倒出后,将空罐洗净、擦干后称重。按式(2)计算净含量:m=mg-m
式中:
罐头净含量,单位为克(g);
罐头总质量,单位为克(g);
空罐质量,单位为克(g)。
4.2.2固形物含量
.........(2)
4.2.2.1水果、蔬菜类罐头
开罐后,将内容物倾倒在预先称重的圆筛上,不揽动产品,倾斜筛子,沥干2min后,将圆筛和沥干物一并称重。按式(3)计算固形物的质量分数,其数值以%表示。X = ms=m×100
·(3))
式中:
X,固形物的质量分数,%;
果肉或蔬菜沥干物加圆筛质量,单位为克(g);圆筛质量,单位为克(g);
罐头标明净含量,单位为克(g)。注:带有小配料的蔬菜罐头,称量沥干物时应扣除小配料。4.2.2.2畜肉禽罐头、水产类罐头和黏稠的粥类罐头将罐头在(50土5)℃的水浴中加热10min~20min或在100℃水中加热2min~7min(视罐头大小而定),使凝冻的汤汁溶化,开罐后,将内容物倾倒在预先称重的圆筛上,圆筛下方配接漏斗,架于容量合适的量筒上,不搅动产品,倾斜圆筛,沥干3min(黏稠的粥类罐头沥干5min)后,将筛子和沥干物一并称量(g)。将量筒静置5min,使油与汤汁分为两层,量取油层的毫升数乘以密度0.9,即得油层质量4
(g)。按式(4)计算固形物的质量分数,其数值以%表示:X. = (ms-m)+m ×100
式中:
固形物的质量分数,%;
沥干物加圆筛质量,单位为克(g);ma圆筛质量,单位为克(g);
me—油脂质量,单位为克(g));n
一罐头标明净含量,单位为克(g)。5pH测定方法
5.1原理
测量浸在被测液体中两个电极之间的电位差。5.2仪器
5.2.1pH计
GB/T10786-2006
刻度为0.1pH单位或更小些。如果仪器没有温度校正系统,此刻度只适用于在20℃进行测量。5.2.2玻璃电极
各种形状的玻璃电极都可以用,这种电极应浸在蒸馏水中保存。5.2.3甘汞电极
按制造厂的说明书保存甘汞电极。如果没有说明书,此电极应保存在饱和氯化钾溶液中。5.3测定步骤
5.3.1试液的制备
5.3.1.1-液态制品混匀备用,固相和液相分开的制品则取混匀的液相部分备用。5.3.1.2稠厚或半稠厚制品以及难以从中分出汁液的制品[比如:糖浆、果酱、果(菜)浆类、果冻等]:取一部分样品在混合机或研钵中研磨,如果得到的样品仍太稠厚,加入等量的刚煮沸过的蒸馏水,混匀备用。
5.3.2pH计的校正
用已知精确pH的缓冲溶液(尽可能接近待测溶液的pH),在测定采用的温度下校正pH计。如果pH计无温度校正系统,缓冲溶液的温度应保持在(20士2)℃的范围之内。5.3.3测定
将电极插人被测试样液中,并将pH计的温度校正器调节到被测液的温度。如果仪器没有温度校正系统,被测试样液的温度应调到(20士2)℃的范围之内。采用适合于所用pH计的步骤进行测定。当读数稳定后,从仪器的标度上直接读出pH,精确到0.05pH单位。同一个制备试样至少要进行两次测定。5.4分析结果的表示法
5.4.1计算方法
如果有关重现性的要求已能满足,取两次测定的算术平均值作为结果,报告精确到0.05pH单位。5.4.2重现性
同一人操作,同时或紧接的两次测定结果之差应不超过0.1pH单位。5.5缓冲液
下列各缓冲溶液可作校正之用。5.5.1pH3.57(20℃时)的缓冲溶液配制:用分析试剂级的酒石酸氢钾(KHCH,O.)在25℃配制的饱和水溶液。此溶液的pH在25℃时为3.56,而在30℃时为3.55。5
GB/T10786-2006
5.5.2pH6.88(20℃时)的缓冲溶液配制:称取3.402g(精确到0.001g)磷酸二氢钾(KH,PO.)和3.549g磷酸氢二钠(NazHPO.),溶解于蒸馏水中,并稀释到1000mL。此溶液的pH在10℃时为6.92,而在30℃时为6.85。
5.5.3pH4.0(20℃时)的缓冲溶液配制:称取10.211g(精确到0.001g)苯二甲酸氢钾[KHCH(COO),](在125C烘过1h至恒重)溶解于蒸馅水中,并稀释到1000mL。此溶液的pH在10℃时为4.00,而在30℃时为4.01。5.5.4pH5.00(20℃时)的缓冲溶液[配制:将分析试剂级的柠檬酸氢二钠(Na2HCH,O)配制成0.1mol/L溶液即可门。
5.5.5pH5.45(20℃时)的缓冲溶液制备:取500mL0.067mo1/L柠檬酸水溶液与375mL的0.2mol/L氢氧化钠水溶液混勾。此溶液的pH在10℃时为5.42,而在30℃时为5.48。6干燥物含量的测定方法
6.1原理
以真空干燥至恒重,计算干燥物含量,以质量分数表示。6.2仪器
扁形玻璃称量瓶,真空干燥箱,玻璃干燥器,不锈钢小勺或玻璃棒,一般干热烘箱。6.3分析步骤
取10g~15g干净细砂(40目海砂)于扁平玻璃称量瓶中,并与不锈钢小勺或玻璃棒一起置于100℃~105℃烘箱中烘干至恒重。取出,置于干燥器内冷却30min,称量(精确至0.001g)。以减量法在瓶中称取试样约5g(精确至0.001g),用勺或玻璃棒将试样与砂搅揽匀,铺成薄层,于水浴上蒸发至近干,移入温度70℃、压力13332.2Pa(100mmHg)以下的真空干燥箱内烘4h。取出,置于干燥器中冷却30min,称量后再烘,每两小时取出冷却称量一次(两次操作应相同),直至两次质量差不大于0.003g为止。
6.4结果计算
干燥物的质量分数按式(5)计算,其数值以%表示。X,=m=m×100
(5)
式中:
X,—干燥物的质量分数,%
一烘干后试样、不锈钢小勺(或玻璃棒)、净砂及称量瓶质量,单位为克(g);mg
me-—不锈钢小勺(或玻璃捧)、净砂及称量瓶质量,单位为克(g);mo
-试样质量,单位为克(g)。
6.5允许差
平行试样结果允许0.5%误差。
GB/T10786-2006
中华人民共和国
国家标准
罐头食品的检验方法
GB/T10786—2006
中国标准出版社出版发行
北京复兴门外三里河北街16号
邮政编码:100045
网址spc.net.cn
电话:6852394668517548
中国标准出版社秦皇岛印刷印刷各地新华书店经销
开本880×12301/16
印张0.75字数13千字
2006年11月第一版2006年11月第一次印刷如有印装差错由本社发行中心调换版权专有侵权必究
举报电话:(010)68533533
小提示:此标准内容仅展示完整标准里的部分截取内容,若需要完整标准请到上方自行免费下载完整标准文档。
中华人民共和国国家标准
GB/T10786—2006
代替GB/T10786—1989,GB/T10787—1989,GB/T10788—1989罐头食品的检验方法
Analytical methods of canned food2006-07-18发布
中华人民共和国国家质量监督检验检疫总局中国国家标准化管理委员会
2006-12-01实施
本标准为以下标准的整合修订;前言
GB/T10786—1989《罐头食品的pH测定》;GB/T10787—1989《罐头食品中干燥物的测定》;GB/T10788—1989《罐头食品中可溶性固形物含量的测定-QB/T1007—1990《罐头食品净重和固形物含量的测定》;折光计法》:
QB/T3599——1999《罐头食品的感官检验》(原ZBX70044--1989)。本标准代替GB/T10786—1989、GB/T10787—1989和GB/T10788—1989。本标准由中国轻工业联合会提出。本标准由全国食品工业标化技术委员会罐头分技术委员会归口。CB/T10786—2006
本标准起草单位:中国食品发酵工业研究院、广东省微生物研究所、广州市产品质量监督检验所。本标准主要起草人:王柏琴、吴清平、邓穗兴、张菊梅、吴玉銮。本标准所代替标准的历次版本发布情况为:GB/T10786—1989;
GB/T10787-1989;
GB/T10788—1989。
1范围
罐头食品的检验方法
GB/T10786—2006
本标准规定了罐头食品感官检验的方法、可溶性固形物含量的测定方法、净含量和固形物含量的测定方法、PH测定方法和干燥物含量的测定方法。本标准适用于各种罐头食品感官质量的检验、净含量和固形物含量的测定;黏稠制品、含悬浮物质的制品以及重糖制品可溶性固形物含量的测定和其他溶解性的物质可溶性固形物含量近似值的测定;果蔬类罐头于燥物含量和pH的测定。2罐头食品的感官检验
2.1工具
白瓷盘,匙,不锈钢圆筛(丝之直径1mm、筛孔2.8mm×2.8mm),烧杯,量筒,开罐刀等。2.2组织与形态检验
2.2.1畜肉、禽、水产类罐头先经加热至汤汁溶化(有些罐头如午餐肉、凤尾鱼等,不经加热),然后将内容物倒人白瓷盘中,观察其组织、形态是否符合标准。2.2.2糖水水果类及蔬菜类罐头在室温下将罐头打开,先滤去汤汁,然后将内容物倒入白瓷盘中观察组织、形态是否符合标准。
2.2.3糖浆类罐头开罐后,将内容物平倾于不锈钢圆筛中,静置3min,观察组织、形态是否符合标准。2.2.4果酱类罐头在室温(15℃~20℃)下开罐后,用匙取果酱(约20g)置于干燥的白瓷盘上,在1min内视其酱体有无流散和汁液析出现象。2.2.5果汁类罐头打开后内容物倒在玻璃容器内静置30min后,观察其沉淀程度,分层情况和油圈现象。
2.2.6其他类罐头参照上述类似的方法。2.3色泽检验
2.3.1畜肉、禽、水产类罐头在白瓷盘中观察其色泽是否符合标准,将汤汁注入量筒中,静置3min后,观察其色泽和澄清程度。
2.3.2糖水水果类及蔬菜类罐头在白瓷盘中观察其色泽是否符合标准,将汁液倒在烧杯中,观察其汁液是否清亮透明,有无夹杂物及引起浊之果肉碎屑。2.3.3糖浆类罐头将糖浆全部倒人白瓷盘中观察其是否浑浊,有无胶冻和有无大量果屑及夹杂物存在。将不锈钢圆筛上的果肉倒入盘内,观察其色泽是否符合标准。2.3.4果酱类罐头及番茄酱罐头将酱体全部倒人白瓷盘中,随即观察其色泽是否符合标准。2.3.5果汁类罐头倒在玻璃容器中静置30min后,观察其色泽是否符合标准。2.4滋味和气味检验
2.4.1畜肉、禽及水产类罐头,检验其是否具有该产品应有的滋味与气味,有无哈喇味及异味。2.4.2果蔬类罐头,检验其是否具有与原果、蔬相近似之香味。果汁类罐头应先膜其香味(浓缩果汁应稀释至规定浓度),然后评定酸甜是否适口。2.4.3参加感宫检验人员须有正常的味觉与膜觉,感官鉴定过程不得超过2h。1
GB/T10786—2006
3可溶性固形物含量的测定方法折光计法3.1原理
在20℃用折光计测量试验溶液的折光率,并用折光率与可溶性固形物含量的换算表或折光计上直接读出可溶性固形物的含量。用折光计法测定的可溶性固形物含量,在规定的制备条件和温度下,水溶液中蔗糖的浓度和所分析的样品有相同的折光率,此浓度以质量分数表示。3.2仪器
3.2.1阿贝折光计或糖度计。
3.2.2组织捣碎器。bzxZ.net
3.3分析步骤
3.3.1测试溶液的制备
3.3.1.1透明的液体制品
充分混匀待测样品后直接测定。3.3.1.2非黏稠制品(果浆、菜浆制品)充分混匀待测样品,用四层纱布挤出滤液,用于测定。3.3.1.3黏稠制品(果酱、果冻等)3.3.1.3.1称取适当量(40g以下)(精确到0.01g)的待测样品到已称重的烧杯中,加100mL~150mL蒸馏水,用玻璃棒搅拌,并缓和煮沸2min~3min,冷却并充分混勾。3.3.1.3.220min后称重,精确到0.01g,然后用槽纹漏斗或布氏漏斗过滤到干燥容器里,留滤液供测定用。
3.3.1.4固相和液相分开的制品
按固液相的比例,将样品用组织捣碎器捣碎后,用四层纱布挤出滤液用于测定。3.3.2测定
3.3.2.1折光计在测定前按说明书进行校正。3.3.2.2分开折光计的两面棱镜,以脱脂棉蘸乙醚或酒精擦净。3.3.2.3用末端熔圆之玻璃棒蘸取制备好的样液2滴~3滴,仔细滴于折光计棱镜平面之中央(注意勿使玻璃棒触及棱镜)。
3.3.2.4迅速闭合上下两棱镜,静置1min,要求液体均匀无气泡并充满视野。3.3.2.5对准光源,由目镜观察,调节指示规,使视野分成明暗两部。再旋动微调螺旋,使两部界限明晰,其分线恰在接物镜的十字交叉点上,读取读数。3.3.2.6如折光计标尺刻度为百分数,则读数即为可溶性固形物的百分率,按可溶性固形物对温度校正表(见表1和表2)换算成20℃时标准的可溶性固形物百分率。表1可溶性固形物对温度校正表(减校正值)温度/
可溶性固形物含量读数/(%)
温度/
可溶性固形物对温度校正表(加校正值)可溶性固形物含量读数/(%)
GB/T10786—2006
如折光计读数标尺刻度为折光率,可读出其折光率,然后按折光率与可溶性固形物换算表(见3.3.2.7
表3)查得样品中之可溶性固形物的百分率,再按可溶性固形物对温度校正表(见表1和表2)换算成20℃标准的可溶性固形物百分率。表3
折光率
1,3418
可溶性固形
物含量/
测定温度
折光率
折光率与可溶性固形物换算表
可溶性固形
物含量/
折光率
测定时温度最好控制在20℃左右观测,尽可能缩小校正范围。3.3.4测定次数
同一个试验样品进行两次测定。3.4分析结果的表示法
可落性固形
物含量/
折光率
可溶性固形
物含量/
3.4.1如果是不经稀释的透明液体或非黏稠制品或固相和液相分开的制品,可溶性固形物含量与折光计上所读得的数相等。
GB/T10786—2006
3.4.2如果是经稀释的黏稠制品,则可溶性固形物含量按式(1)计算。X
式中:
一可溶性固形物含量;
-稀释溶液里可溶性固形物的质量分数,%;稀释后的样品质量,单位为克(g);-稀释前的样品质量,单位为克(g)。mo
3.4.3如果测定的重现性已能满足要求,取两次测定的算术平均值作为结果。3.4.4由同一个分析者紧接着进行两次测定的结果之差,应不超过0.5%。4净含量和固形物含量的测定方法4.1圆筛的规格
4.1.1净含量小于1.5kg的罐头,用直径200mm的圆筛。4.1.2净含量等于或大于1.5kg的罐头,用直径300mm的圆筛。4.1.3圆筛用不锈钢丝织成,其直径为1mm,孔眼为2.8mm×2.8mm。4.2测定步骤
4.2.1净含量
(1)
擦净罐头外壁,用关平称取罐头总质量。畜肉、禽及水产类罐头需将罐头加热,使凝冻溶化后开罐。果蔬类罐头不经加热,直接开罐。内容物倒出后,将空罐洗净、擦干后称重。按式(2)计算净含量:m=mg-m
式中:
罐头净含量,单位为克(g);
罐头总质量,单位为克(g);
空罐质量,单位为克(g)。
4.2.2固形物含量
.........(2)
4.2.2.1水果、蔬菜类罐头
开罐后,将内容物倾倒在预先称重的圆筛上,不揽动产品,倾斜筛子,沥干2min后,将圆筛和沥干物一并称重。按式(3)计算固形物的质量分数,其数值以%表示。X = ms=m×100
·(3))
式中:
X,固形物的质量分数,%;
果肉或蔬菜沥干物加圆筛质量,单位为克(g);圆筛质量,单位为克(g);
罐头标明净含量,单位为克(g)。注:带有小配料的蔬菜罐头,称量沥干物时应扣除小配料。4.2.2.2畜肉禽罐头、水产类罐头和黏稠的粥类罐头将罐头在(50土5)℃的水浴中加热10min~20min或在100℃水中加热2min~7min(视罐头大小而定),使凝冻的汤汁溶化,开罐后,将内容物倾倒在预先称重的圆筛上,圆筛下方配接漏斗,架于容量合适的量筒上,不搅动产品,倾斜圆筛,沥干3min(黏稠的粥类罐头沥干5min)后,将筛子和沥干物一并称量(g)。将量筒静置5min,使油与汤汁分为两层,量取油层的毫升数乘以密度0.9,即得油层质量4
(g)。按式(4)计算固形物的质量分数,其数值以%表示:X. = (ms-m)+m ×100
式中:
固形物的质量分数,%;
沥干物加圆筛质量,单位为克(g);ma圆筛质量,单位为克(g);
me—油脂质量,单位为克(g));n
一罐头标明净含量,单位为克(g)。5pH测定方法
5.1原理
测量浸在被测液体中两个电极之间的电位差。5.2仪器
5.2.1pH计
GB/T10786-2006
刻度为0.1pH单位或更小些。如果仪器没有温度校正系统,此刻度只适用于在20℃进行测量。5.2.2玻璃电极
各种形状的玻璃电极都可以用,这种电极应浸在蒸馏水中保存。5.2.3甘汞电极
按制造厂的说明书保存甘汞电极。如果没有说明书,此电极应保存在饱和氯化钾溶液中。5.3测定步骤
5.3.1试液的制备
5.3.1.1-液态制品混匀备用,固相和液相分开的制品则取混匀的液相部分备用。5.3.1.2稠厚或半稠厚制品以及难以从中分出汁液的制品[比如:糖浆、果酱、果(菜)浆类、果冻等]:取一部分样品在混合机或研钵中研磨,如果得到的样品仍太稠厚,加入等量的刚煮沸过的蒸馏水,混匀备用。
5.3.2pH计的校正
用已知精确pH的缓冲溶液(尽可能接近待测溶液的pH),在测定采用的温度下校正pH计。如果pH计无温度校正系统,缓冲溶液的温度应保持在(20士2)℃的范围之内。5.3.3测定
将电极插人被测试样液中,并将pH计的温度校正器调节到被测液的温度。如果仪器没有温度校正系统,被测试样液的温度应调到(20士2)℃的范围之内。采用适合于所用pH计的步骤进行测定。当读数稳定后,从仪器的标度上直接读出pH,精确到0.05pH单位。同一个制备试样至少要进行两次测定。5.4分析结果的表示法
5.4.1计算方法
如果有关重现性的要求已能满足,取两次测定的算术平均值作为结果,报告精确到0.05pH单位。5.4.2重现性
同一人操作,同时或紧接的两次测定结果之差应不超过0.1pH单位。5.5缓冲液
下列各缓冲溶液可作校正之用。5.5.1pH3.57(20℃时)的缓冲溶液配制:用分析试剂级的酒石酸氢钾(KHCH,O.)在25℃配制的饱和水溶液。此溶液的pH在25℃时为3.56,而在30℃时为3.55。5
GB/T10786-2006
5.5.2pH6.88(20℃时)的缓冲溶液配制:称取3.402g(精确到0.001g)磷酸二氢钾(KH,PO.)和3.549g磷酸氢二钠(NazHPO.),溶解于蒸馏水中,并稀释到1000mL。此溶液的pH在10℃时为6.92,而在30℃时为6.85。
5.5.3pH4.0(20℃时)的缓冲溶液配制:称取10.211g(精确到0.001g)苯二甲酸氢钾[KHCH(COO),](在125C烘过1h至恒重)溶解于蒸馅水中,并稀释到1000mL。此溶液的pH在10℃时为4.00,而在30℃时为4.01。5.5.4pH5.00(20℃时)的缓冲溶液[配制:将分析试剂级的柠檬酸氢二钠(Na2HCH,O)配制成0.1mol/L溶液即可门。
5.5.5pH5.45(20℃时)的缓冲溶液制备:取500mL0.067mo1/L柠檬酸水溶液与375mL的0.2mol/L氢氧化钠水溶液混勾。此溶液的pH在10℃时为5.42,而在30℃时为5.48。6干燥物含量的测定方法
6.1原理
以真空干燥至恒重,计算干燥物含量,以质量分数表示。6.2仪器
扁形玻璃称量瓶,真空干燥箱,玻璃干燥器,不锈钢小勺或玻璃棒,一般干热烘箱。6.3分析步骤
取10g~15g干净细砂(40目海砂)于扁平玻璃称量瓶中,并与不锈钢小勺或玻璃棒一起置于100℃~105℃烘箱中烘干至恒重。取出,置于干燥器内冷却30min,称量(精确至0.001g)。以减量法在瓶中称取试样约5g(精确至0.001g),用勺或玻璃棒将试样与砂搅揽匀,铺成薄层,于水浴上蒸发至近干,移入温度70℃、压力13332.2Pa(100mmHg)以下的真空干燥箱内烘4h。取出,置于干燥器中冷却30min,称量后再烘,每两小时取出冷却称量一次(两次操作应相同),直至两次质量差不大于0.003g为止。
6.4结果计算
干燥物的质量分数按式(5)计算,其数值以%表示。X,=m=m×100
(5)
式中:
X,—干燥物的质量分数,%
一烘干后试样、不锈钢小勺(或玻璃棒)、净砂及称量瓶质量,单位为克(g);mg
me-—不锈钢小勺(或玻璃捧)、净砂及称量瓶质量,单位为克(g);mo
-试样质量,单位为克(g)。
6.5允许差
平行试样结果允许0.5%误差。
GB/T10786-2006
中华人民共和国
国家标准
罐头食品的检验方法
GB/T10786—2006
中国标准出版社出版发行
北京复兴门外三里河北街16号
邮政编码:100045
网址spc.net.cn
电话:6852394668517548
中国标准出版社秦皇岛印刷印刷各地新华书店经销
开本880×12301/16
印张0.75字数13千字
2006年11月第一版2006年11月第一次印刷如有印装差错由本社发行中心调换版权专有侵权必究
举报电话:(010)68533533
小提示:此标准内容仅展示完整标准里的部分截取内容,若需要完整标准请到上方自行免费下载完整标准文档。
标准图片预览:





- 其它标准
- 热门标准
- 国家标准(GB)
- GB/T30917—2014 /ISo 29941:2010 天然胶乳橡胶避孕套中可迁移亚硝胺的测定
- GB/T12777-1999 金属波纹管膨胀节通用技术条件
- GB15193.5-2003 骨髓细胞微核试验
- GB/T29633.4-2020 南极地名 第4部分:罗马字母拼写
- GB/T39964-2021 造纸行业能源管理体系实施指南
- GB/T43929-2024 空间用纤维光学器件测试指南
- GB/T42970-2023 半导体集成电路 视频编解码电路测试方法
- GB/T43225-2023 空间物体登记要求
- GB/T4074.3-1999 绕组线试验方法 第3部分:机械性能
- GB15985-1995 丝虫病诊断标准及处理原则
- GB19159-2003 车用液化石油气
- GB/T5515-1985 粮食、油料检验 粗纤维素测定法
- GB/T7407-1997 中国及世界主要海运贸易港口代码
- GB/T10599-1998 多绳摩擦式提升机
- GB1913.2-1990 漂白浸渍绝缘纸
- 行业新闻
请牢记:“bzxz.net”即是“标准下载”四个汉字汉语拼音首字母与国际顶级域名“.net”的组合。 ©2025 标准下载网 www.bzxz.net 本站邮件:bzxznet@163.com
网站备案号:湘ICP备2025141790号-2
网站备案号:湘ICP备2025141790号-2