- 您的位置:
- 标准下载网 >>
- 标准分类 >>
- 汽车行业标准(QC) >>
- QC/T 262-1999 汽车渗碳齿轮金相检验
标准号:
QC/T 262-1999
标准名称:
汽车渗碳齿轮金相检验
标准类别:
汽车行业标准(QC)
标准状态:
现行出版语种:
简体中文下载格式:
.rar.pdf下载大小:
2.38 MB
替代情况:
替代ZB T04 001-1988
部分标准内容:
中华人民共和国专业标准
1主题内容与适用范围
汽车渗碳齿轮金相检验
QC/T262—1999
代替ZBT04 001—88
1.1本标准规定了汽车钢制渗碳齿轮金相组织,渗碳层有效层深度的含义及检测方法。
1.2适用于渗碳淬硬层有效深度大于0.3mm的汽车齿轮。1.3用于齿轮在完成所有热处理工序后的质量检查。2
引用标准
GB××××钢件渗碳硬层有效深度的测定GB××××
齿轮材料热处理后质量检查的一般规定3术语
3.1表面硬度此内容来自标准下载网
齿宽中部节圆附近表面的硬度。3.2
2心部硬度
在齿宽中部横截面上,轮齿中心线与齿根圆相交处的硬度(见示意图)。3.3渗碳淬硬层有效深度
从轮齿表面起,在9.81N(1kgf)载荷下测至550HV,也可在49.03N(5kgf)载荷下测至513HV处的垂直距离。4试样要求
4.1在制备试样时,不得有因受热而导致组织改变的现象。4.2测定渗碳硬层有效深度时,被测表面应与硬度机的载物台平行。5技术要求
5.1渗碳淬硬层有效深度,由产品图样规定,测试方法按GB××××《钢件渗碳硬层有效深度的测定》的规定。至心部硬度降按GB××××《钢件渗碳淬硬层有效深度的测定》的规定。
5.2面层含碳量按GB××××《钢件渗碳淬硬层有效深度的测定》的规定。5.3碳化物
在放大400倍下检查,检查部位以齿顶角及工作面为准,按本标准中碳化物级别图评定。常啮合齿轮1~5级合格,换档齿轮1~4级合格。5.4残余奥氏体及马氏体
在放大400倍下检查,检查部位以节圆附近表面及齿根处为准。按本标准中残余奥氏体马氏体级别图分别评定,1~5级合格。5.5表面硬度为HRC~63,心部硬度由产品图样规定。5.6表层缺陷组织按GB××××《齿轮材料处理后质量检查的一般规定》6组织等级
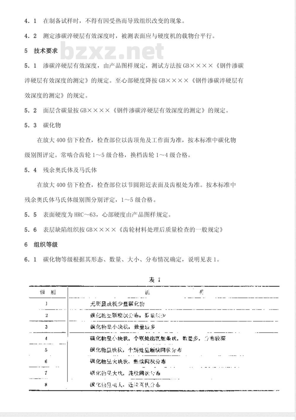
6.1碳化物等级根据其形态、数量、大小、分布情况确定,说明见表1。表i
无眠显或极少量簇化效
碳化物生颗粒流布,数至沙
微化物呈小决状,数量教多
碳化物呈心块状,个期处出享架案状,数民多,“布较深碳化物垦顿状,个别处呈新续网状分布碳化物呈大块状,断续网炭分布化的大比,注获网嵌市
谈化物呈人,注系长济布
表2。
残余奥氏体等级按其含量多少确定。马氏体等级按其针大小确定。说明见表
残余实氏体会%
碳化物级别图(×400)
沃针大小
,0050
0,0a80
残余奥氏体、马氏体级别图(×400)级
附加说明:
本标准由中国汽车工业联合会提出。本标准由中国汽车技术研究中心归口。本标准由长春汽车材料研究所负责起草。
小提示:此标准内容仅展示完整标准里的部分截取内容,若需要完整标准请到上方自行免费下载完整标准文档。
1主题内容与适用范围
汽车渗碳齿轮金相检验
QC/T262—1999
代替ZBT04 001—88
1.1本标准规定了汽车钢制渗碳齿轮金相组织,渗碳层有效层深度的含义及检测方法。
1.2适用于渗碳淬硬层有效深度大于0.3mm的汽车齿轮。1.3用于齿轮在完成所有热处理工序后的质量检查。2
引用标准
GB××××钢件渗碳硬层有效深度的测定GB××××
齿轮材料热处理后质量检查的一般规定3术语
3.1表面硬度此内容来自标准下载网
齿宽中部节圆附近表面的硬度。3.2
2心部硬度
在齿宽中部横截面上,轮齿中心线与齿根圆相交处的硬度(见示意图)。3.3渗碳淬硬层有效深度
从轮齿表面起,在9.81N(1kgf)载荷下测至550HV,也可在49.03N(5kgf)载荷下测至513HV处的垂直距离。4试样要求
4.1在制备试样时,不得有因受热而导致组织改变的现象。4.2测定渗碳硬层有效深度时,被测表面应与硬度机的载物台平行。5技术要求
5.1渗碳淬硬层有效深度,由产品图样规定,测试方法按GB××××《钢件渗碳硬层有效深度的测定》的规定。至心部硬度降按GB××××《钢件渗碳淬硬层有效深度的测定》的规定。
5.2面层含碳量按GB××××《钢件渗碳淬硬层有效深度的测定》的规定。5.3碳化物
在放大400倍下检查,检查部位以齿顶角及工作面为准,按本标准中碳化物级别图评定。常啮合齿轮1~5级合格,换档齿轮1~4级合格。5.4残余奥氏体及马氏体
在放大400倍下检查,检查部位以节圆附近表面及齿根处为准。按本标准中残余奥氏体马氏体级别图分别评定,1~5级合格。5.5表面硬度为HRC~63,心部硬度由产品图样规定。5.6表层缺陷组织按GB××××《齿轮材料处理后质量检查的一般规定》6组织等级
6.1碳化物等级根据其形态、数量、大小、分布情况确定,说明见表1。表i
无眠显或极少量簇化效
碳化物生颗粒流布,数至沙
微化物呈小决状,数量教多
碳化物呈心块状,个期处出享架案状,数民多,“布较深碳化物垦顿状,个别处呈新续网状分布碳化物呈大块状,断续网炭分布化的大比,注获网嵌市
谈化物呈人,注系长济布
表2。
残余奥氏体等级按其含量多少确定。马氏体等级按其针大小确定。说明见表
残余实氏体会%
碳化物级别图(×400)
沃针大小
,0050
0,0a80
残余奥氏体、马氏体级别图(×400)级
附加说明:
本标准由中国汽车工业联合会提出。本标准由中国汽车技术研究中心归口。本标准由长春汽车材料研究所负责起草。
小提示:此标准内容仅展示完整标准里的部分截取内容,若需要完整标准请到上方自行免费下载完整标准文档。
标准图片预览:





- 其它标准
- 热门标准
- 汽车行业标准(QC)
- QC/T487-1999 汽车保险杠的位置尺寸
- QC/T413-2002 汽车电气设备基本技术条件
- QC/T29106-2014 汽车电线束技术条件
- QC/T207-1996 汽车用普通气弹簧
- QC/T228.6-1997 摩托车和轻便摩托车操纵拉索 调整螺管
- QC/T29074-1992 汽车标准紧固件质量分等 螺栓、螺柱和螺母
- QC/T797-2008 汽车塑料件、橡胶件和热塑性弹性体件的材料标识和标记
- QC/T518-2007 汽车用螺纹紧固件紧固扭矩
- QC/T64-2013 摩托车和轻便摩托车化油器
- QC/T29049-1992 汽车动力转向油泵质量分等
- 汽车动力转向油罐技术条件
- 焊接叉
- QC/T861-2011 盲孔平头六角铆螺母
- QC/T29114-1993 洒水车技术条件
- QC/T881-2011 塑料用焊接螺柱
- 行业新闻
请牢记:“bzxz.net”即是“标准下载”四个汉字汉语拼音首字母与国际顶级域名“.net”的组合。 ©2025 标准下载网 www.bzxz.net 本站邮件:bzxznet@163.com
网站备案号:湘ICP备2025141790号-2
网站备案号:湘ICP备2025141790号-2