- 您的位置:
- 标准下载网 >>
- 标准分类 >>
- 国家标准(GB) >>
- GB 14778-1993 安全色光通用规则
标准号:
GB 14778-1993
标准名称:
安全色光通用规则
标准类别:
国家标准(GB)
标准状态:
现行-
发布日期:
1993-01-02 -
实施日期:
1994-07-01 出版语种:
简体中文下载格式:
.rar.pdf下载大小:
90.97 KB
替代情况:
被GB/T 14778-2008代替
点击下载
标准简介:
标准下载解压密码:www.bzxz.net
本标准规定了安全色光的种类、表示事项和使用场所,同时也规定了安全色光允许的色度范围。本标准适用于工厂、矿山、学校、医院、电影院、剧尝车站、通道、港口、车辆、船舶、游览区等企、事业场所为防止灾害和事故所使用的安全色光。本标准不适用于航空、航海、内河航运所用的色光。 GB 14778-1993 安全色光通用规则 GB14778-1993
部分标准内容:
中华人民共和国国家标准
安全色光通用规则
General rules of coloured light for safety1主题内容与适用范围
GB 14778--93
本标准规定了安全色光的种类、表示事项和使用场所,同时也规定了安全色光允许的色度范围。本标准适用于工厂、矿山、学校、医院、电影院、剧场、车站、通道、港口、车辆、船舶、游览区等企、事业场所为防止灾害和事故所使用的安全色光。本标准不适用于航空、航海、内河航运所用的色光。2引用标准
GB2893安全色
GB3977颜色的表示方法
GB5698颜色术语
GB8417灯光信号颜色
3术语
3.1色光
色光是指带有颜色的光线。
3.2安全色光
安全色光是表达安全信息含义的色光。4安全色光的种类
安全色光(以下简称色光)为红、黄、绿、蓝等四种色光。白色光为辅助色光。5色光表示事项及使用场所
5.1红色光
5.1.1表示事项
红色光为表示下列事项的基本色光:禁止;
停止;
c、危险;
d.紧急;
e.防火。
5.1.2使用场所
用在表示禁止、停止、危险、紧急、防火等事项的场所。如:危险区禁止入内标志的色光;一般信号灯“停止”的色光,道路施工中的红色标志灯的色光,一般车辆尾灯的色光,般车辆上堆积货物超出车的国家技术监督局1993-12-24批准1994-07-01实施
GB14778-93
前方、后方或超高时挂在其端部的红灯的色光;装载火药等危险物车辆的夜间标志的色光;坑道内列车的尾灯的色光;坑道内危险处挂的标志灯的色光;指示紧急停止按钮所在位置的色光;通报紧急事态以及求救时用的发光信号的色光;表示消防栓、灭火器、火警警报设备及其他消防用具所在位置等使用的色光。
5.2黄色光
5.2.1表示事项
黄色光为表示注意事项的基本色光。5.2.2使用场所
用在有必要促使注意事项的场所。如:一般信号的“注意”色光;表示列车在进口行驶方向标志灯的色光。
5.3绿色光
5.3.1表示事项
绿色光为表示下列事项的基本色光:安全;
b..通行;
c.救护。
5.3.2使用场所
用于表示有关安全、通行及救护的事项或其场所。如:矿坑内避险处所悬挂的标志灯的色光;一般信号“通行”的色光,表示急救箱、担架、救护所、急救车等位置标志的色光。
5.4蓝色光
5.4.1表示事项
蓝色光是表示引导事项的基本色光。5.4.2使用场所
如:表示停车场的方向及所在位置的色光。5.5白色光
5.5.1表示事项
自色光作为辅助色光,主要用于文字、箭头等,通常用作指引。5.5.2使用场所
用于指示方向和所到之处。如:用该色光标志的文字、箭头以达到“指引”之目的。6色度范围
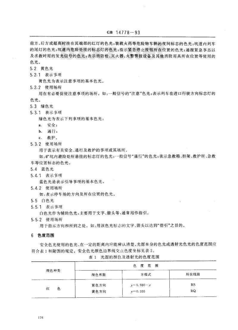
安全色光使用的色光、在--定的距离内应能辩认清楚。光源本身的色光或透射光色光的色度范围应符合表1和附图的规定。安全色光颜色边界线交点色度坐标见表2。表1光源的颜色及透射光的色度范围颜色种类
颜色界限免费标准下载网bzxz
紫色方向
黄色方向
色度范围
方程式
y=0. 980-#
所在线段
颜色种类
颜色界限
红色方向
白色方向
绿色方向
黄色方向
白色方向
蓝色方向
绿色方向
白色方向
蓝紫方向
黄色方向
红色方向
绿色方向
蓝色方向
GB 14778—93
续表1
色度范围
方程式
y= 0. 951 -0. 930r
y=r—0.120
x- 0. 360 -- 0. 080y
y=0. 390-0. 171r
y- 0. 065 + 0. 805.r
=0.400—y
r--0.133-t0.600v
r= 0. 047 + 0. 762
y0.150-+0. 640z
表2边界线交点的、y坐标
坐标点
.r-0.285
=0,233
所在线段
7安全色光的使用方法
GB 14778-93
安全色光色度图
7.1使用安全色光时要考虑周围的亮度及同其他颜色的关系。要使安全色光能正确辨认。7.2使用时应注意下列儿点:
安装位置的选择;
注意周围的环境;
便于维护。
附加说明:
本标准由中华人民共和国劳动部提出。本标准由辽宁省劳动保护科学研究所负责起草。本标准主要起草人王寿江、席振生。178
小提示:此标准内容仅展示完整标准里的部分截取内容,若需要完整标准请到上方自行免费下载完整标准文档。
安全色光通用规则
General rules of coloured light for safety1主题内容与适用范围
GB 14778--93
本标准规定了安全色光的种类、表示事项和使用场所,同时也规定了安全色光允许的色度范围。本标准适用于工厂、矿山、学校、医院、电影院、剧场、车站、通道、港口、车辆、船舶、游览区等企、事业场所为防止灾害和事故所使用的安全色光。本标准不适用于航空、航海、内河航运所用的色光。2引用标准
GB2893安全色
GB3977颜色的表示方法
GB5698颜色术语
GB8417灯光信号颜色
3术语
3.1色光
色光是指带有颜色的光线。
3.2安全色光
安全色光是表达安全信息含义的色光。4安全色光的种类
安全色光(以下简称色光)为红、黄、绿、蓝等四种色光。白色光为辅助色光。5色光表示事项及使用场所
5.1红色光
5.1.1表示事项
红色光为表示下列事项的基本色光:禁止;
停止;
c、危险;
d.紧急;
e.防火。
5.1.2使用场所
用在表示禁止、停止、危险、紧急、防火等事项的场所。如:危险区禁止入内标志的色光;一般信号灯“停止”的色光,道路施工中的红色标志灯的色光,一般车辆尾灯的色光,般车辆上堆积货物超出车的国家技术监督局1993-12-24批准1994-07-01实施
GB14778-93
前方、后方或超高时挂在其端部的红灯的色光;装载火药等危险物车辆的夜间标志的色光;坑道内列车的尾灯的色光;坑道内危险处挂的标志灯的色光;指示紧急停止按钮所在位置的色光;通报紧急事态以及求救时用的发光信号的色光;表示消防栓、灭火器、火警警报设备及其他消防用具所在位置等使用的色光。
5.2黄色光
5.2.1表示事项
黄色光为表示注意事项的基本色光。5.2.2使用场所
用在有必要促使注意事项的场所。如:一般信号的“注意”色光;表示列车在进口行驶方向标志灯的色光。
5.3绿色光
5.3.1表示事项
绿色光为表示下列事项的基本色光:安全;
b..通行;
c.救护。
5.3.2使用场所
用于表示有关安全、通行及救护的事项或其场所。如:矿坑内避险处所悬挂的标志灯的色光;一般信号“通行”的色光,表示急救箱、担架、救护所、急救车等位置标志的色光。
5.4蓝色光
5.4.1表示事项
蓝色光是表示引导事项的基本色光。5.4.2使用场所
如:表示停车场的方向及所在位置的色光。5.5白色光
5.5.1表示事项
自色光作为辅助色光,主要用于文字、箭头等,通常用作指引。5.5.2使用场所
用于指示方向和所到之处。如:用该色光标志的文字、箭头以达到“指引”之目的。6色度范围
安全色光使用的色光、在--定的距离内应能辩认清楚。光源本身的色光或透射光色光的色度范围应符合表1和附图的规定。安全色光颜色边界线交点色度坐标见表2。表1光源的颜色及透射光的色度范围颜色种类
颜色界限免费标准下载网bzxz
紫色方向
黄色方向
色度范围
方程式
y=0. 980-#
所在线段
颜色种类
颜色界限
红色方向
白色方向
绿色方向
黄色方向
白色方向
蓝色方向
绿色方向
白色方向
蓝紫方向
黄色方向
红色方向
绿色方向
蓝色方向
GB 14778—93
续表1
色度范围
方程式
y= 0. 951 -0. 930r
y=r—0.120
x- 0. 360 -- 0. 080y
y=0. 390-0. 171r
y- 0. 065 + 0. 805.r
=0.400—y
r--0.133-t0.600v
r= 0. 047 + 0. 762
y0.150-+0. 640z
表2边界线交点的、y坐标
坐标点
.r-0.285
=0,233
所在线段
7安全色光的使用方法
GB 14778-93
安全色光色度图
7.1使用安全色光时要考虑周围的亮度及同其他颜色的关系。要使安全色光能正确辨认。7.2使用时应注意下列儿点:
安装位置的选择;
注意周围的环境;
便于维护。
附加说明:
本标准由中华人民共和国劳动部提出。本标准由辽宁省劳动保护科学研究所负责起草。本标准主要起草人王寿江、席振生。178
小提示:此标准内容仅展示完整标准里的部分截取内容,若需要完整标准请到上方自行免费下载完整标准文档。
标准图片预览:




- 热门标准
- 国家标准(GB)
- GB/T2828.1-2012 计数抽样检验程序 第1部分:按接收质量限(AQL)检索的逐批检验抽样计划
- GB/T18204.4-2000 公共场所毛巾、床上卧具微生物检验方法细菌总数测定
- GB/T23892.3-2009 滑动轴承 稳态条件下流体动压可倾瓦块止推轴承 第3部分:可倾瓦块止推轴承计算的许用值
- GB/T11839-1989 二氧化铀芯块中硼的测定 姜黄素萃取光度法
- GB/T6122.1-2002 圆角铣刀 第1部分:型式和尺寸
- GB/T7433-1987 对称电缆载波通信系统抗无线电广播和通信干扰的指标
- GB/T21238-2007 玻璃纤维增强塑料夹砂管
- GB/T28809-2012 轨道交通 通信、信号和处理系统 信号用安全相关电子系统
- GB/T9124.1-2019 钢制管法兰 第1部分:PN 系列
- GB17945-2024 消防应急照明和疏散指示系统
- GB15603-2022 危险化学品仓库储存通则
- GB6819-1996 溶解乙炔
- GB/T9239-1988 刚性转子平衡品质 许用不平衡的确定
- GB/T15917.3-1995 金属镝及氧化镝化学分析方法 对氯苯基荧光酮--溴化十六烷基三甲基胺分光光度法测定钽量
- GB/T5738-1995 瓶装酒、饮料塑料周转箱
- 行业新闻
请牢记:“bzxz.net”即是“标准下载”四个汉字汉语拼音首字母与国际顶级域名“.net”的组合。 ©2025 标准下载网 www.bzxz.net 本站邮件:bzxznet@163.com
网站备案号:湘ICP备2025141790号-2
网站备案号:湘ICP备2025141790号-2