【国家标准(GB)】 信息处理 数据交换用90mm改进调频制记录的密度位为7958磁通翻转/弧度,每面80磁道的软磁盘 第1部分:尺寸,物理性能和磁性能
本网站 发布时间:
2024-07-28 13:46:33
- GB/T13719-1992
- 已作废
- 点击下载此标准
标准号:
GB/T 13719-1992
标准名称:
信息处理 数据交换用90mm改进调频制记录的密度位为7958磁通翻转/弧度,每面80磁道的软磁盘 第1部分:尺寸,物理性能和磁性能
标准类别:
国家标准(GB)
标准状态:
已作废-
发布日期:
1992-10-04 -
实施日期:
1993-06-01 -
作废日期:
2005-10-14 出版语种:
简体中文下载格式:
.rar.pdf下载大小:
511.06 KB
替代情况:
作废;采标情况:
≡ISO 8860/1-87
点击下载
标准简介:
标准下载解压密码:www.bzxz.net
本标准规定了软磁盘的尺寸、物理性能和磁性能,这样就为数据处理系统之间提供了物理交换的可能性。 GB/T 13719-1992 信息处理 数据交换用90mm改进调频制记录的密度位为7958磁通翻转/弧度,每面80磁道的软磁盘 第1部分:尺寸,物理性能和磁性能 GB/T13719-1992
部分标准内容:
中华人民共和国国家标准
信息处理数据交换用90mm改进
调频制记录的位密度为7958磁
通用转/弧度、每面80磁道的软磁盘第一部分:尺寸、物理性能和磁性能Informatlon processing--Data interchangeon 90 mm(3. 5in) tlexible disk cartridges using modifiedfrequency modulation recording at 7958 ftprad on 80 trackson each side--Part1 , Dimensional,physicaland magnetic characteristicsGB/T 13719 — 92
ISO 8860/1-1987
本标准等同采用国际标准ISO 8860/1—1987《信息处理数据交换用 90 mm(3.5 in)改进调频制记录的位密度为 7958 磁通翻转/度、每面 80 磁道的软磁盘第一部分:尺寸、物理性能和磁性能》。0 引言
GB/T13719~13720 规定了 90mm用改进调频制(MFM)记录的位密度为7958磁通翻转/弧度、每面 80 磁道的软磁盘的性能。GB/T13720规定了磁道配置、磁道格式和已记录信号的性能。GB/T13719和GB/T13720与ISO9293规定的标号系统为数据处理系统之间的全部数据交换提供了条件。
1 主题内容与适用范围
本标准规定了软磁盘的尺寸、物理性能和磁性能,这样就为数据处理系统之间提供了物理交换的可能性。
2—数性
如果90mm软磁盘达到本标准各条全部要求,该软磁盘就与GB/T13719致。3引用标准1)
GB/T 13720信息处理数据交换用90mm改进调频制记录的位密度为7958磁通翻转/度、每面80磁道的软磁盘第二部分:磁道格式注:1)下列标准文本在制订国标之前应采用冶金部标准化所的译文:ISO 683/13《热处理钢、合金钢和易切削钢第十三部分:变形不锈钢》。
下列标准文本在制订国标之前应采用中国电子技术标准化所的译文:ISO 9293《信息处理信息交换用软磁盘的盘誉和文卷结构》。
国衰技术监鲁局 1992 - 10 - 04 批准354
1993-06-01实施
4术语
本标准采用下述术语:
GB/T 13719—92
4.1记录盘:软磁盘是一种在特定的单面或双面上接受并保持磁信号的部件,它用于输入/输出和存储信息。
4.2盘毂:它是装在盘的中心,带动磁盘转动,起中心定位和基准作用的部件。它确保磁盘中心以特定的角度在驱动器转轴上定位。
4.3快门:它是软磁盘插入驱动器时就露出磁头窗口,磁盘取出时就自动邀盖磁头窗口的部件。4.4里衬:位于翼壳和磁盘之间起清洁和防止磨损作用的一种合适的材料。4.5罩壳:它是一种保护性外壳,包括快门机构和禁写窗口。4.6主标准基准软磁盘:选来作为定标基准磁场强度、信号幅度、分辨率、峰值源移和重写的基准软磁盘。把两面上的00磁道和79磁道定为基准磁道。在600r/min转速下定标基准磁道,在3001/min下定标也有效。注:由德国不伦瑞克市D-3300本德萨利衡100号物理技术研究院(PTB),Physikalisch-Technische Bundesanstalt(PTB),Bundesallee 100,D-3300 Braunschweig,Germany.F, R, 制定了 主标准。4. 7二级标准基准软磁盘,其特性是已知的,而且已标明相对于主标准基准软磁盘的诸特性。注:能够从PTB1.41实验室获得编号为RM8860的二级基准软磁盘,用它进一步校准例行校正用的软磁盘.4.8典型磁场强度:以指定的磁通翻转密度记录时,在指定磁道的平均信号幅度对记录磁场强度的曲线上,所产生的信号输出等于最大平均信号幅度的95%时的最小记录磁场强度。4.9基准磁场强度:主标准基准软磁盘的典型磁场强度。有两个基准磁场强度,每面有一个。4.10测试记录电流:在00磁道上以1f测试频率记录时,其大小相当于产生基准磁场强度电流的148%~152%的电流。有两个测试记录电流,每面有一个。4. 11标准基准幅度(SRA.):用记录测试电流记录时,从主标准基准软磁盘的基准磁避上得到的平均信号幅度。有四个SRA,每面有两个。SRA1r是用测试频率1在00磁道记录时得到的平均信号幅度。SRA2r是用测试频率2f在79磁道记录时得到的平均信号幅度。4.12平均信号幅度:整条磁道上所测得的峰-峰输出电压的算术平均值。4.13接触式,操作时,磁盘的磁表面与磁头处于实际的接触状态。4.14面:嵌入心轴的一面是0面,另一面则是1面。4.15旋转方向:往0面看,旋转方向应为逆时针。4.16索引:磁道上确定该磁道开始和终止的点。4.17格式化:在软磁盘表面上写入特有的控制信息,以此确定实际柱面和实际记录的地址。4.18初始化:在进行一般性的数据处理和使用之前,在软磁盘上写入最初需要的信息,例如,盘卷标号。
5一般说明
5.1总图
在图1~图5中:图1为0面和两个定位孔的放大的剖视图:图2为1面;图3详细地表示去掉快门后的 0 面的上半部;图 4 为带有盘毂的磁盘;图 5 为软磁盘和驱动器之间的接触面。5.2主要组成部分
软磁盘的主要组成部分为:
记录磁盘,
b、里衬,
c.罩壳。
5.3说明
GB/T 13719—92
罩壳基本上是正方形,在一面上有一个中心窗口,在两面均有一个磁头窗口和禁写窗口。里衬固定在罩壳和磁盘之间,它有两层,磁盘位于其间。磁盘有一个带有金属盘毂的中心孔。6般要求
6.1环境和运输
6.1.1测试环境
为了验证软磁盘是否符合本标准的要求,应在下列条件下进行测试和测量:温度23士2℃,
b.相对湿度:40%~60%,
测试前的适应:最少24 h。
对于9.3中规定的测试,温度和相对湿度的测量应在最接近软磁盘驱动器的周围空气中进行。对于所有的其他的测试,温度和相对湿度的测量应在最接近软磁盘的周围空气中进行。磁盘表面任一点的杂散磁场强度,包括记录磁头的集磁效应而导致的杂散磁场强度不应超过4 000 A/m
6.1.2使用环境
数据交换用的软磁盘应在下列条件下使用温度:10~60℃,
b。 相对湿度;8%~80%,
湿球温度:低于29℃。
温度和相对凝度的测量应在最接近软磁盘的周围空气中进行。建议温度的变化率不要超过20℃/h。
注:为了可靠地交换,建议读出和写入时的溢度和相对漫度不应分别处在使用条件的两个极值。在软磁盘上或其内部不得附着水分。磁盘表面上任一点的杂散磁场强度,包括记录磁头的集磁效应而导致的杂散磁场强度不应超过4000A/m。6.1.3存放环境
在存放期间,软磁盘应保持在下列条件下:a.
温度:4~53,
相对湿度:8%~90%。
在软磁盘上或其内部不得附着水分。周围的杂散磁场强度不应超过 4 000 A /m。注;软磁盘存放的温度和凝度超出使用环境时,其性能可能有所降低。这种软磁盘在使用前应在使用环境条件下进行不少于24h的适应处理。
6.1.4运输
发货人要负责采取措施,保证软磁盘在运输途中不受损伤。软磁盘应置于保护性的封装中,避免灰尘和外来物质的侵入。建议软磁盘和外层包装箱的外表面之间要有足够的间隔,使各种杂散磁场对磁盘的损害小到忽略不计。
建议不要超出如下的条件:
.温度:-40~60℃;
最大温度变化率:20℃/h;
相对湿度:8%~90%。
在软磁盘上或其内部不得附着水分。6.2材料
6.2.1外壳
GB/T 13719—92
外壳可以用任何合适的材料制成,应满足附录A(补充件)的要求。6.2.2里村
里衬的材料应能阻挡灰尘或碎屑,又不损伤磁盘。6.2.3磁盘
磁盘可由表面涂有柔性磁性材料的任何合适的材料(如双向拉伸的对苯二甲酸乙二酯)制成。6.2.4盘毂
盘毂可由任何合适的材料(如按照ISO683/13要求的8型不锈钢)制成。7 结构尺寸
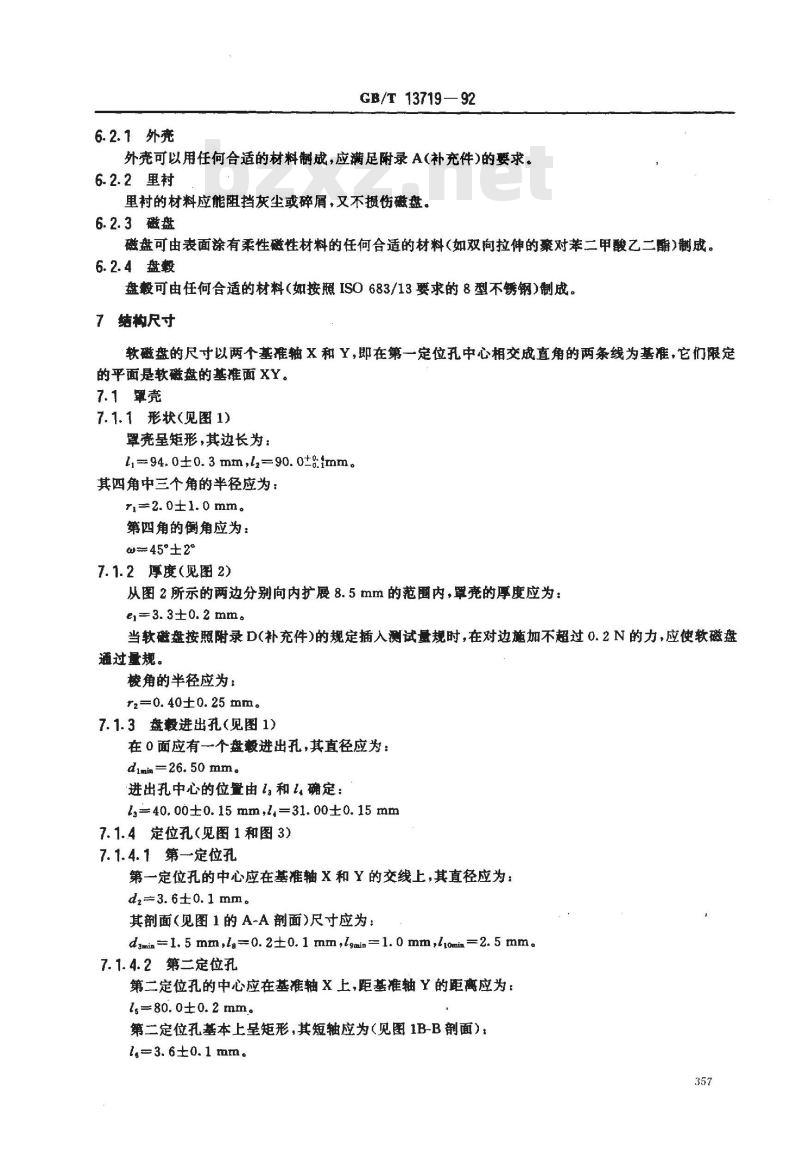
软磁盘的尺寸以两个基准轴X和Y,即在第一定位孔中心相交成直角的两条线为基准,它们限定的平面是软磁盘的基准面 XY。
7.1罩壳
7.1.1形状(见图1)
罩壳呈矩形,其边长为:
1, -- 94. 0±0. 3 mm,l2-90. 0±8:immc其四角中三个角的半径应为:
r,-2.0±1.0 mm.
第四角的角应为:
w45°±2°
7.1.2 厚度(见图 2)
从图2所示的两边分别向内扩展8.5mm的范围内,罩亮的厚度应为:e=3.3±0.2 mm.
当软磁盘按照附录D(补充件)的规定插入测试量规时,在对边施加不超过0.2N的力,应使软磁盘通过量规。
棱角的半径应为:
rz=0.40±0.25 mm。
7.1.3盘毂进出孔(见图1)
在0面应有一个盘毅进出孔,其直径应为:dimin =26. 50 mm.
进出孔中心的位置由1和1确定:1g=40.00±0.15mm,l,=31.00±0.15mm7.1.4定位孔(见图1和图3)
7.1.4.1第一定位孔
第一定位孔的中心应在基准轴X和Y的交线上,其直径应为:dz-3.6±0.1 mm。
其剖面(见图1的A-A剖面)尺寸应为:dgmin = 1. 5 mm,la=0. 2±0. 1 mm,lgmin -1. 0 mm,lyomin =2. 5 mm。7.1. 4. 2第二定位孔
第二定位孔的中心应在基准轴X上,距基准轴Y的距离应为:ls=80.0±0.2mm.
第二定位孔基本上呈矩形,其短轴应为(见图1B-B剖面)l,-3.6±0.1mm.
其长轴应为:
1,=4. 4±0.2 mm。
GB/T 13719 — 92
第二定位孔的剖面的尺寸ds、g、l、在7.1.4.1中规定。7.1.5 标签区
7.1.5.10面(见图1)
0面标签区的位置和尺寸应为:
lu=in - 3. 5 mm,l1zmx = 76. 5 mm,t14mis = 60. 0 mma7.1.5.21面(见图 2)
1.面标签区的位置和尺寸应为:l1nin = 3. 5 mm,iizmx = 76. 5 mm,l13min -- 20. 0 mm 。7.1. 6 磁头窗口(见图 3)
两个磁头窗口的位置和尺寸由同一组尺寸确定。7.1.6.1位置
磁头窗口的位置由 I1s、le和 Ia,确定:l15min 12. 3 mm,lin =11. 5 mm,l1= 35. 5±0. 2 mm。7.1.6.2尺寸
磁头窗口的宽度应为:
11s=9.00±0.20mm.
其拐角的半径应为:
rg=0.5±0.1 mm.
其上边的半径应为:
ramia =8. 85 mm.
7.1.7禁写窗口
7. 1. 7. 1位置
禁写窗口的中心应在基准轴X上,距基准轴 Y的距离应为:l1g = 67.75±0. 25 mm。
7.1.7.2尺寸
禁写窗口的尺寸应为:
t 20min = 3. 5 mm,lzmin 4. 0 mm。7.1.7.3使用
禁写窗口与驱动器的机械开关或光探测器联合使用,只有当此窗口盖上时,才能在磁盘上写入。当拔块盖上时,不能超出基准面;在3 N力的作用下,也不能低于罩壳基准面 0. 3 mm。并且当禁写窗口盖上后,用附录B(补充件)所述光学系统测量时,藜写窗口区的光透射率不应超过1%。
7.1.8罩壳快门侧边的尺寸
放置快门的罩亮侧边外形应按以下尺寸确定:122-80.0±0.2mm,lza-76.0±0.3mm,l2-68.0±0.3mm,1z5-64.50±0.35mm,126- 57.00±0.35 mm,lz=55.5±0.6 mm,12gmin=3.5 mm,t2g=17.5±0.2 mm,13o-17.00±0.15 mm,l3-15.50±0.25mm,l4s=12.50±0.25mm.a=452,β-135±2\,=45±2°7.1.9快门(见图2和图3)
当软磁盘插入驱动器时,快门就应滑动从而露出磁头窗口,并当软磁盘取出时,自动遮差磁头窗口。358
GB/T 13719—92
处于完全打开位置时的最大阻力应为1N,而在完全关闭位置时的最小阻力应为0.2N。快门滑动长度由125和12确定。
快门处于打开位置时,从其前沿到基准轴Y的距离应为:Isz==53. 75±1. 25 mm。
快门窗口的宽度应为:
133=12.0±0,2 mm。
注:要求驱动器应具备有一机械装置,该装置使软磁盘准确地插入驱动器,以便使快门滑动露出磁头密口。7.2里村
里向磁头窗口的露出量不能超过0.2mm。7.3磁盘(见图4)
7.3.1直径
磁盘的直径应为:
d,=85.8±0.2 mm。
7.3.2厚度
磁盘的厚度应为:
ez=0.080±0.008mm.
7.4盘毂(见图4)
盘毂应为一个中心部分凸起的圆盘。7.4.1尺寸
中心部分的直径应为:
d, -- 25. 00±:99 mm .
盘毂的直径应为:
demax = 31. 15 mm 。下载标准就来标准下载网
在半径r,测量时,从盘毂中心部分的表面到磁盘0面的距离应为:I3. =- 1. 36±0. 10 mm.
半径r,应为:
rmom -14 mm。
7.4.2盘毅取向孔(见图4)
盘毅有两个取向孔,第一个在盘毂的中心,第二个偏离中心。7.4.2.1第取向孔
第一取向孔呈方形,它由 135确定:135min = 4. 00 mm.
从孔的两边测量时,磁盘的旋转中心由 13确定:I3. - 1. 9955 mma
此旋转中心应在磁盘几何中心的0.5mm以内。该孔四内角的半径应为:
r,--1.0±0. 3 mm。
7.4.2.2第二取向孔
第二取向孔为矩形,各边的位置和尺寸以互相垂直的径向线A 和B确定。A 和B的位量由确定:=15°±3°。
该孔的边长应为:
Laz=8.0±0.3mm,13gmin=4.5mm.各边应分别平行于A线和B线,其距离为359
GB/T 13719-—92
Igg2.0±0.2mm,4o=10.00±0.15mm。该孔一个内角的半径应为:
r.-2.0±0.1 mm
其余三个内角的半径应为:
rg=1.0±0.3 mm。
7.5任选的装配糖(见图1和图2)罩壳允许带两个装配槽。若有两槽,则应满足下列要求:两糖的中心应在平行于基准轴 X,且在 X轴上方的一条线上,此线与 X 轴的距离为:l7.50±0.15 mm.
两者尺寸应为:
luzgin - 3. 0 mm,lus 4. 2±0. 2 mm。两者低于基准平面的深度应为:lamla =2. 0 mm.
7. 6软磁盘与驱动器间的接触面(见图 5)当软磁盘插入驱动器时,驱动器的主轴嵌人软磁盘,如图 5 所示。盘毂借助磁性吸引力紧贴在驱动器主轴上。当处于此种位置时,0面上盘毂的表面与XY面间的距离应为:laom =0. 3 mm。
除 L和 1a确定的环形区域外,罩壳 1 面里面的尺寸应为:es=1.3±0.1 mm。
环形区域和1应为:
l=22.6mm,14=21.7±0.2mm。
环形区域的厚度应为:
e4mx =2. 5 mm。
为确保磁盘的圆周不要碰到罩壳内侧边,l应是足够大。上面规定的 1的值是建议值,所以它没有公差。
7.7一致性
当以附录 A(补充件)中规定的方法检测软磁盘时,软磁盘应与柱 P, 至 P, 接触。8物理性能
8.1可燃性
制作软磁盘里村、罩壳的材料,如果用火柴点燃,它不应在静止的二氧化碳气氛中继续燃烧。8.2磁盘的线性热撒胀系数
磁盘的热膨胀系数应为(17士8)×10-/℃。8.3磁盘的线性湿影胀系数
磁盘的湿膨胀系数应为(0~~15)×10-6/%RH。8.4转矩
8.4.1起动转矩
在磁头未加载到软磁盘上时,起动转矩不应超过0.006N·m。8.4.2没有磁头加裁时的运行转矩当软磁盘以 300士3r/min 和 600士61/min 的速度使用时,转动磁盘必需的转矩应在0.0005~~0.0025N·m范围内。
9 磁性能
9.1记录区
GB/T 13719—92
在每--面上,由 42.0 mm min和 20.6mm max两个半径确定的记录区内,规定的磁性能应是一样9.2磁道几何参数
9.2.1磁道数
在磁盘的每面记录区内应有80条分离的同心圆磁道。相邻磁道中心线之间的距离应为0.187 5 mm。
得到的磁道密度是5.33道/mm。
9.2.2磁道宽度
记录磁道宽度应为:
0.115±0.008 mm
在附录C(补充件)中给出了测量有效磁道宽度的方法。9.2.3磁道位置
9.2.3.1公称位置
所有磁道中心线半径R(mm)公称值应使用下式计算:R=X-0.187 5 n
式中:n-
磁道序号,n=00~79,
对0面:X=39.5000 mm
对1面:X=38.0000mm。
9.2.3.2磁道位置公差
在测试环境条件(见6.1.1)下测量时,已记录的磁道中心线应在公称位置的土0.020mm以内。9.2.3.3读写磁头的存储线
读写磁头的存储线是平行于径向线并与其相距0.35mm(见GB/T13720的4.3条)。9.2.4磁道序号
磁道序号用两位十进字数字(每一面00~79)表示,从最外磁道(00)开始向内顺序编号。9.3功能测试
为了进行下列测试,写操作和读操作都应使用同一台驱动器,对被测软磁盘和主标准基准软磁盘都应如此。
应使用接触工作状态。
9.3.1表面测试
两个数据面的磁性能是由下面给出的测试要求确定的。9.3.1.1测试条件
磁盘应在300士3r/min或600士6r/min(见4.6)的旋转速度下测试。采用的测试频率应为:在 300 r/min 下:
1f-125000士125磁通翻转/s,2f—250000士250磁通翻转/s。在600 r/min 下:
1f=250000士250磁通翻转/s,2f-500000±500磁通翻转/s。每种性能的测试都使用所规定的频率。9. 3. 1.2典型磁场强度
测试时磁盘的典型磁场强度应在基准磁场强度的士20%以内。它在两面的 00 磁道上使用 1f 的赖率进行测量。
9.3.1.3平均信号幅度
当被测磁盘用测试记录电流记录,然后读出,并且与在相同条件下记录的主标准基准软磁盘进行比较,在两面上的平均信号幅度应为:361
GB/T 13719-92
用1f在00磁道上记录时应小于标准基准幅度SRA1s的130%,用2f在79磁道上记录时应大于标准基准幅度SRAz的80%。9.3.1.4分辨率
在两面的79磁道上用测试记录电流记录后,其比值:27 的平均信号幅度
1F的平均信号幅度
应大于主标准基准软磁盘相同比值的80%。9.3.1.5峰值藻移
在测试时,用附录E(补充件)规定的方法在软磁盘上测得的平均峰值源移应在主标准基准软磁盘的 63%~~137%范围以内。
在两面79磁道进行峰值漂移的测试。9.3.1.6重写
在00磁道上先用1f以测试记录电流记录一周,然后用2f重写一周,其比值:2f 重写后的1f 残余平均信号幅度1f起始记录后的平均信号幅度
应小于主标准基准软磁盘相同比值的 125%。在两面上用 1 ~5 kHz带宽的选赖电压表进行测试。9.3.1.7调制
调制应为:
最大平均值一最小平均值、
最大平均值十最小平均值
最大平均值是具有最大幅度的那一部分磁道的调输出电压的平均值。最小平均值是具有最小幅度的那一部分磁道的调幅输出电压的平均值。输出电压应测量峰-峰值,应在大约2000个连续磁通翻转上取平均值。
在两面的00磁道上用1f记录和在79磁道上用2f记录,其调制应小于10%。9.3.2磁道质量测试
用测试记录电流,在每一面规定位置的全部80条磁道上测试。9. 3.2.1漏脉冲
用规定的测试记录电流以2F写一条磁道。当测量基-峰值时,任何读出信号小于整条磁道上测得的峰-峰输出电压算术平均值一半的 45%即为漏脉冲。9.3.2.2胃脉冲
以2F写一条磁道,用等效于测试记录电流的域定直流抹一周。当测量基-峰值时,任何读出信号超过被测磁道2f平均信号幅度一半的20%即为冒脉冲。9.3.3拒收准则
9.3.3.1缺陷磁道
连续检测时,在磁道的相同位置上检测出一个或多个漏脉冲和或冒脉冲,该磁道即是一条缺陷磁道。连续检测的次数应由供求双方确定。9.3.3.2对磁道的要求
从供户最初得到的软磁盘应没有缺陷磁道。9.3.3.3拒收准则
不符合9.3.3.2条要求的软磁盘应予拒收。362
GB/T 13719 - 92
图10面
图21面
GB/T 13719 - 92
图30面
转方向
GB/T13719—92
带有盘毅的磁盘
图 5 磁盘与驱动面的接触面
小提示:此标准内容仅展示完整标准里的部分截取内容,若需要完整标准请到上方自行免费下载完整标准文档。
信息处理数据交换用90mm改进
调频制记录的位密度为7958磁
通用转/弧度、每面80磁道的软磁盘第一部分:尺寸、物理性能和磁性能Informatlon processing--Data interchangeon 90 mm(3. 5in) tlexible disk cartridges using modifiedfrequency modulation recording at 7958 ftprad on 80 trackson each side--Part1 , Dimensional,physicaland magnetic characteristicsGB/T 13719 — 92
ISO 8860/1-1987
本标准等同采用国际标准ISO 8860/1—1987《信息处理数据交换用 90 mm(3.5 in)改进调频制记录的位密度为 7958 磁通翻转/度、每面 80 磁道的软磁盘第一部分:尺寸、物理性能和磁性能》。0 引言
GB/T13719~13720 规定了 90mm用改进调频制(MFM)记录的位密度为7958磁通翻转/弧度、每面 80 磁道的软磁盘的性能。GB/T13720规定了磁道配置、磁道格式和已记录信号的性能。GB/T13719和GB/T13720与ISO9293规定的标号系统为数据处理系统之间的全部数据交换提供了条件。
1 主题内容与适用范围
本标准规定了软磁盘的尺寸、物理性能和磁性能,这样就为数据处理系统之间提供了物理交换的可能性。
2—数性
如果90mm软磁盘达到本标准各条全部要求,该软磁盘就与GB/T13719致。3引用标准1)
GB/T 13720信息处理数据交换用90mm改进调频制记录的位密度为7958磁通翻转/度、每面80磁道的软磁盘第二部分:磁道格式注:1)下列标准文本在制订国标之前应采用冶金部标准化所的译文:ISO 683/13《热处理钢、合金钢和易切削钢第十三部分:变形不锈钢》。
下列标准文本在制订国标之前应采用中国电子技术标准化所的译文:ISO 9293《信息处理信息交换用软磁盘的盘誉和文卷结构》。
国衰技术监鲁局 1992 - 10 - 04 批准354
1993-06-01实施
4术语
本标准采用下述术语:
GB/T 13719—92
4.1记录盘:软磁盘是一种在特定的单面或双面上接受并保持磁信号的部件,它用于输入/输出和存储信息。
4.2盘毂:它是装在盘的中心,带动磁盘转动,起中心定位和基准作用的部件。它确保磁盘中心以特定的角度在驱动器转轴上定位。
4.3快门:它是软磁盘插入驱动器时就露出磁头窗口,磁盘取出时就自动邀盖磁头窗口的部件。4.4里衬:位于翼壳和磁盘之间起清洁和防止磨损作用的一种合适的材料。4.5罩壳:它是一种保护性外壳,包括快门机构和禁写窗口。4.6主标准基准软磁盘:选来作为定标基准磁场强度、信号幅度、分辨率、峰值源移和重写的基准软磁盘。把两面上的00磁道和79磁道定为基准磁道。在600r/min转速下定标基准磁道,在3001/min下定标也有效。注:由德国不伦瑞克市D-3300本德萨利衡100号物理技术研究院(PTB),Physikalisch-Technische Bundesanstalt(PTB),Bundesallee 100,D-3300 Braunschweig,Germany.F, R, 制定了 主标准。4. 7二级标准基准软磁盘,其特性是已知的,而且已标明相对于主标准基准软磁盘的诸特性。注:能够从PTB1.41实验室获得编号为RM8860的二级基准软磁盘,用它进一步校准例行校正用的软磁盘.4.8典型磁场强度:以指定的磁通翻转密度记录时,在指定磁道的平均信号幅度对记录磁场强度的曲线上,所产生的信号输出等于最大平均信号幅度的95%时的最小记录磁场强度。4.9基准磁场强度:主标准基准软磁盘的典型磁场强度。有两个基准磁场强度,每面有一个。4.10测试记录电流:在00磁道上以1f测试频率记录时,其大小相当于产生基准磁场强度电流的148%~152%的电流。有两个测试记录电流,每面有一个。4. 11标准基准幅度(SRA.):用记录测试电流记录时,从主标准基准软磁盘的基准磁避上得到的平均信号幅度。有四个SRA,每面有两个。SRA1r是用测试频率1在00磁道记录时得到的平均信号幅度。SRA2r是用测试频率2f在79磁道记录时得到的平均信号幅度。4.12平均信号幅度:整条磁道上所测得的峰-峰输出电压的算术平均值。4.13接触式,操作时,磁盘的磁表面与磁头处于实际的接触状态。4.14面:嵌入心轴的一面是0面,另一面则是1面。4.15旋转方向:往0面看,旋转方向应为逆时针。4.16索引:磁道上确定该磁道开始和终止的点。4.17格式化:在软磁盘表面上写入特有的控制信息,以此确定实际柱面和实际记录的地址。4.18初始化:在进行一般性的数据处理和使用之前,在软磁盘上写入最初需要的信息,例如,盘卷标号。
5一般说明
5.1总图
在图1~图5中:图1为0面和两个定位孔的放大的剖视图:图2为1面;图3详细地表示去掉快门后的 0 面的上半部;图 4 为带有盘毂的磁盘;图 5 为软磁盘和驱动器之间的接触面。5.2主要组成部分
软磁盘的主要组成部分为:
记录磁盘,
b、里衬,
c.罩壳。
5.3说明
GB/T 13719—92
罩壳基本上是正方形,在一面上有一个中心窗口,在两面均有一个磁头窗口和禁写窗口。里衬固定在罩壳和磁盘之间,它有两层,磁盘位于其间。磁盘有一个带有金属盘毂的中心孔。6般要求
6.1环境和运输
6.1.1测试环境
为了验证软磁盘是否符合本标准的要求,应在下列条件下进行测试和测量:温度23士2℃,
b.相对湿度:40%~60%,
测试前的适应:最少24 h。
对于9.3中规定的测试,温度和相对湿度的测量应在最接近软磁盘驱动器的周围空气中进行。对于所有的其他的测试,温度和相对湿度的测量应在最接近软磁盘的周围空气中进行。磁盘表面任一点的杂散磁场强度,包括记录磁头的集磁效应而导致的杂散磁场强度不应超过4 000 A/m
6.1.2使用环境
数据交换用的软磁盘应在下列条件下使用温度:10~60℃,
b。 相对湿度;8%~80%,
湿球温度:低于29℃。
温度和相对凝度的测量应在最接近软磁盘的周围空气中进行。建议温度的变化率不要超过20℃/h。
注:为了可靠地交换,建议读出和写入时的溢度和相对漫度不应分别处在使用条件的两个极值。在软磁盘上或其内部不得附着水分。磁盘表面上任一点的杂散磁场强度,包括记录磁头的集磁效应而导致的杂散磁场强度不应超过4000A/m。6.1.3存放环境
在存放期间,软磁盘应保持在下列条件下:a.
温度:4~53,
相对湿度:8%~90%。
在软磁盘上或其内部不得附着水分。周围的杂散磁场强度不应超过 4 000 A /m。注;软磁盘存放的温度和凝度超出使用环境时,其性能可能有所降低。这种软磁盘在使用前应在使用环境条件下进行不少于24h的适应处理。
6.1.4运输
发货人要负责采取措施,保证软磁盘在运输途中不受损伤。软磁盘应置于保护性的封装中,避免灰尘和外来物质的侵入。建议软磁盘和外层包装箱的外表面之间要有足够的间隔,使各种杂散磁场对磁盘的损害小到忽略不计。
建议不要超出如下的条件:
.温度:-40~60℃;
最大温度变化率:20℃/h;
相对湿度:8%~90%。
在软磁盘上或其内部不得附着水分。6.2材料
6.2.1外壳
GB/T 13719—92
外壳可以用任何合适的材料制成,应满足附录A(补充件)的要求。6.2.2里村
里衬的材料应能阻挡灰尘或碎屑,又不损伤磁盘。6.2.3磁盘
磁盘可由表面涂有柔性磁性材料的任何合适的材料(如双向拉伸的对苯二甲酸乙二酯)制成。6.2.4盘毂
盘毂可由任何合适的材料(如按照ISO683/13要求的8型不锈钢)制成。7 结构尺寸
软磁盘的尺寸以两个基准轴X和Y,即在第一定位孔中心相交成直角的两条线为基准,它们限定的平面是软磁盘的基准面 XY。
7.1罩壳
7.1.1形状(见图1)
罩壳呈矩形,其边长为:
1, -- 94. 0±0. 3 mm,l2-90. 0±8:immc其四角中三个角的半径应为:
r,-2.0±1.0 mm.
第四角的角应为:
w45°±2°
7.1.2 厚度(见图 2)
从图2所示的两边分别向内扩展8.5mm的范围内,罩亮的厚度应为:e=3.3±0.2 mm.
当软磁盘按照附录D(补充件)的规定插入测试量规时,在对边施加不超过0.2N的力,应使软磁盘通过量规。
棱角的半径应为:
rz=0.40±0.25 mm。
7.1.3盘毂进出孔(见图1)
在0面应有一个盘毅进出孔,其直径应为:dimin =26. 50 mm.
进出孔中心的位置由1和1确定:1g=40.00±0.15mm,l,=31.00±0.15mm7.1.4定位孔(见图1和图3)
7.1.4.1第一定位孔
第一定位孔的中心应在基准轴X和Y的交线上,其直径应为:dz-3.6±0.1 mm。
其剖面(见图1的A-A剖面)尺寸应为:dgmin = 1. 5 mm,la=0. 2±0. 1 mm,lgmin -1. 0 mm,lyomin =2. 5 mm。7.1. 4. 2第二定位孔
第二定位孔的中心应在基准轴X上,距基准轴Y的距离应为:ls=80.0±0.2mm.
第二定位孔基本上呈矩形,其短轴应为(见图1B-B剖面)l,-3.6±0.1mm.
其长轴应为:
1,=4. 4±0.2 mm。
GB/T 13719 — 92
第二定位孔的剖面的尺寸ds、g、l、在7.1.4.1中规定。7.1.5 标签区
7.1.5.10面(见图1)
0面标签区的位置和尺寸应为:
lu=in - 3. 5 mm,l1zmx = 76. 5 mm,t14mis = 60. 0 mma7.1.5.21面(见图 2)
1.面标签区的位置和尺寸应为:l1nin = 3. 5 mm,iizmx = 76. 5 mm,l13min -- 20. 0 mm 。7.1. 6 磁头窗口(见图 3)
两个磁头窗口的位置和尺寸由同一组尺寸确定。7.1.6.1位置
磁头窗口的位置由 I1s、le和 Ia,确定:l15min 12. 3 mm,lin =11. 5 mm,l1= 35. 5±0. 2 mm。7.1.6.2尺寸
磁头窗口的宽度应为:
11s=9.00±0.20mm.
其拐角的半径应为:
rg=0.5±0.1 mm.
其上边的半径应为:
ramia =8. 85 mm.
7.1.7禁写窗口
7. 1. 7. 1位置
禁写窗口的中心应在基准轴X上,距基准轴 Y的距离应为:l1g = 67.75±0. 25 mm。
7.1.7.2尺寸
禁写窗口的尺寸应为:
t 20min = 3. 5 mm,lzmin 4. 0 mm。7.1.7.3使用
禁写窗口与驱动器的机械开关或光探测器联合使用,只有当此窗口盖上时,才能在磁盘上写入。当拔块盖上时,不能超出基准面;在3 N力的作用下,也不能低于罩壳基准面 0. 3 mm。并且当禁写窗口盖上后,用附录B(补充件)所述光学系统测量时,藜写窗口区的光透射率不应超过1%。
7.1.8罩壳快门侧边的尺寸
放置快门的罩亮侧边外形应按以下尺寸确定:122-80.0±0.2mm,lza-76.0±0.3mm,l2-68.0±0.3mm,1z5-64.50±0.35mm,126- 57.00±0.35 mm,lz=55.5±0.6 mm,12gmin=3.5 mm,t2g=17.5±0.2 mm,13o-17.00±0.15 mm,l3-15.50±0.25mm,l4s=12.50±0.25mm.a=452,β-135±2\,=45±2°7.1.9快门(见图2和图3)
当软磁盘插入驱动器时,快门就应滑动从而露出磁头窗口,并当软磁盘取出时,自动遮差磁头窗口。358
GB/T 13719—92
处于完全打开位置时的最大阻力应为1N,而在完全关闭位置时的最小阻力应为0.2N。快门滑动长度由125和12确定。
快门处于打开位置时,从其前沿到基准轴Y的距离应为:Isz==53. 75±1. 25 mm。
快门窗口的宽度应为:
133=12.0±0,2 mm。
注:要求驱动器应具备有一机械装置,该装置使软磁盘准确地插入驱动器,以便使快门滑动露出磁头密口。7.2里村
里向磁头窗口的露出量不能超过0.2mm。7.3磁盘(见图4)
7.3.1直径
磁盘的直径应为:
d,=85.8±0.2 mm。
7.3.2厚度
磁盘的厚度应为:
ez=0.080±0.008mm.
7.4盘毂(见图4)
盘毂应为一个中心部分凸起的圆盘。7.4.1尺寸
中心部分的直径应为:
d, -- 25. 00±:99 mm .
盘毂的直径应为:
demax = 31. 15 mm 。下载标准就来标准下载网
在半径r,测量时,从盘毂中心部分的表面到磁盘0面的距离应为:I3. =- 1. 36±0. 10 mm.
半径r,应为:
rmom -14 mm。
7.4.2盘毅取向孔(见图4)
盘毅有两个取向孔,第一个在盘毂的中心,第二个偏离中心。7.4.2.1第取向孔
第一取向孔呈方形,它由 135确定:135min = 4. 00 mm.
从孔的两边测量时,磁盘的旋转中心由 13确定:I3. - 1. 9955 mma
此旋转中心应在磁盘几何中心的0.5mm以内。该孔四内角的半径应为:
r,--1.0±0. 3 mm。
7.4.2.2第二取向孔
第二取向孔为矩形,各边的位置和尺寸以互相垂直的径向线A 和B确定。A 和B的位量由确定:=15°±3°。
该孔的边长应为:
Laz=8.0±0.3mm,13gmin=4.5mm.各边应分别平行于A线和B线,其距离为359
GB/T 13719-—92
Igg2.0±0.2mm,4o=10.00±0.15mm。该孔一个内角的半径应为:
r.-2.0±0.1 mm
其余三个内角的半径应为:
rg=1.0±0.3 mm。
7.5任选的装配糖(见图1和图2)罩壳允许带两个装配槽。若有两槽,则应满足下列要求:两糖的中心应在平行于基准轴 X,且在 X轴上方的一条线上,此线与 X 轴的距离为:l7.50±0.15 mm.
两者尺寸应为:
luzgin - 3. 0 mm,lus 4. 2±0. 2 mm。两者低于基准平面的深度应为:lamla =2. 0 mm.
7. 6软磁盘与驱动器间的接触面(见图 5)当软磁盘插入驱动器时,驱动器的主轴嵌人软磁盘,如图 5 所示。盘毂借助磁性吸引力紧贴在驱动器主轴上。当处于此种位置时,0面上盘毂的表面与XY面间的距离应为:laom =0. 3 mm。
除 L和 1a确定的环形区域外,罩壳 1 面里面的尺寸应为:es=1.3±0.1 mm。
环形区域和1应为:
l=22.6mm,14=21.7±0.2mm。
环形区域的厚度应为:
e4mx =2. 5 mm。
为确保磁盘的圆周不要碰到罩壳内侧边,l应是足够大。上面规定的 1的值是建议值,所以它没有公差。
7.7一致性
当以附录 A(补充件)中规定的方法检测软磁盘时,软磁盘应与柱 P, 至 P, 接触。8物理性能
8.1可燃性
制作软磁盘里村、罩壳的材料,如果用火柴点燃,它不应在静止的二氧化碳气氛中继续燃烧。8.2磁盘的线性热撒胀系数
磁盘的热膨胀系数应为(17士8)×10-/℃。8.3磁盘的线性湿影胀系数
磁盘的湿膨胀系数应为(0~~15)×10-6/%RH。8.4转矩
8.4.1起动转矩
在磁头未加载到软磁盘上时,起动转矩不应超过0.006N·m。8.4.2没有磁头加裁时的运行转矩当软磁盘以 300士3r/min 和 600士61/min 的速度使用时,转动磁盘必需的转矩应在0.0005~~0.0025N·m范围内。
9 磁性能
9.1记录区
GB/T 13719—92
在每--面上,由 42.0 mm min和 20.6mm max两个半径确定的记录区内,规定的磁性能应是一样9.2磁道几何参数
9.2.1磁道数
在磁盘的每面记录区内应有80条分离的同心圆磁道。相邻磁道中心线之间的距离应为0.187 5 mm。
得到的磁道密度是5.33道/mm。
9.2.2磁道宽度
记录磁道宽度应为:
0.115±0.008 mm
在附录C(补充件)中给出了测量有效磁道宽度的方法。9.2.3磁道位置
9.2.3.1公称位置
所有磁道中心线半径R(mm)公称值应使用下式计算:R=X-0.187 5 n
式中:n-
磁道序号,n=00~79,
对0面:X=39.5000 mm
对1面:X=38.0000mm。
9.2.3.2磁道位置公差
在测试环境条件(见6.1.1)下测量时,已记录的磁道中心线应在公称位置的土0.020mm以内。9.2.3.3读写磁头的存储线
读写磁头的存储线是平行于径向线并与其相距0.35mm(见GB/T13720的4.3条)。9.2.4磁道序号
磁道序号用两位十进字数字(每一面00~79)表示,从最外磁道(00)开始向内顺序编号。9.3功能测试
为了进行下列测试,写操作和读操作都应使用同一台驱动器,对被测软磁盘和主标准基准软磁盘都应如此。
应使用接触工作状态。
9.3.1表面测试
两个数据面的磁性能是由下面给出的测试要求确定的。9.3.1.1测试条件
磁盘应在300士3r/min或600士6r/min(见4.6)的旋转速度下测试。采用的测试频率应为:在 300 r/min 下:
1f-125000士125磁通翻转/s,2f—250000士250磁通翻转/s。在600 r/min 下:
1f=250000士250磁通翻转/s,2f-500000±500磁通翻转/s。每种性能的测试都使用所规定的频率。9. 3. 1.2典型磁场强度
测试时磁盘的典型磁场强度应在基准磁场强度的士20%以内。它在两面的 00 磁道上使用 1f 的赖率进行测量。
9.3.1.3平均信号幅度
当被测磁盘用测试记录电流记录,然后读出,并且与在相同条件下记录的主标准基准软磁盘进行比较,在两面上的平均信号幅度应为:361
GB/T 13719-92
用1f在00磁道上记录时应小于标准基准幅度SRA1s的130%,用2f在79磁道上记录时应大于标准基准幅度SRAz的80%。9.3.1.4分辨率
在两面的79磁道上用测试记录电流记录后,其比值:27 的平均信号幅度
1F的平均信号幅度
应大于主标准基准软磁盘相同比值的80%。9.3.1.5峰值藻移
在测试时,用附录E(补充件)规定的方法在软磁盘上测得的平均峰值源移应在主标准基准软磁盘的 63%~~137%范围以内。
在两面79磁道进行峰值漂移的测试。9.3.1.6重写
在00磁道上先用1f以测试记录电流记录一周,然后用2f重写一周,其比值:2f 重写后的1f 残余平均信号幅度1f起始记录后的平均信号幅度
应小于主标准基准软磁盘相同比值的 125%。在两面上用 1 ~5 kHz带宽的选赖电压表进行测试。9.3.1.7调制
调制应为:
最大平均值一最小平均值、
最大平均值十最小平均值
最大平均值是具有最大幅度的那一部分磁道的调输出电压的平均值。最小平均值是具有最小幅度的那一部分磁道的调幅输出电压的平均值。输出电压应测量峰-峰值,应在大约2000个连续磁通翻转上取平均值。
在两面的00磁道上用1f记录和在79磁道上用2f记录,其调制应小于10%。9.3.2磁道质量测试
用测试记录电流,在每一面规定位置的全部80条磁道上测试。9. 3.2.1漏脉冲
用规定的测试记录电流以2F写一条磁道。当测量基-峰值时,任何读出信号小于整条磁道上测得的峰-峰输出电压算术平均值一半的 45%即为漏脉冲。9.3.2.2胃脉冲
以2F写一条磁道,用等效于测试记录电流的域定直流抹一周。当测量基-峰值时,任何读出信号超过被测磁道2f平均信号幅度一半的20%即为冒脉冲。9.3.3拒收准则
9.3.3.1缺陷磁道
连续检测时,在磁道的相同位置上检测出一个或多个漏脉冲和或冒脉冲,该磁道即是一条缺陷磁道。连续检测的次数应由供求双方确定。9.3.3.2对磁道的要求
从供户最初得到的软磁盘应没有缺陷磁道。9.3.3.3拒收准则
不符合9.3.3.2条要求的软磁盘应予拒收。362
GB/T 13719 - 92
图10面
图21面
GB/T 13719 - 92
图30面
转方向
GB/T13719—92
带有盘毅的磁盘
图 5 磁盘与驱动面的接触面
小提示:此标准内容仅展示完整标准里的部分截取内容,若需要完整标准请到上方自行免费下载完整标准文档。
标准图片预览:





- 热门标准
- 国家标准(GB)
- GB/T8566-2022 系统与软件工程 软件生存周期过程
- GB/T30917—2014 /ISo 29941:2010 天然胶乳橡胶避孕套中可迁移亚硝胺的测定
- GB/T12777-1999 金属波纹管膨胀节通用技术条件
- GB/T29633.4-2020 南极地名 第4部分:罗马字母拼写
- GB15193.5-2003 骨髓细胞微核试验
- GB4706.3-1986 家用和类似用途电器的安全食物搅碎器及类似用途电器的特殊要求
- GB15985-1995 丝虫病诊断标准及处理原则
- GB19159-2003 车用液化石油气
- GB/T7407-1997 中国及世界主要海运贸易港口代码
- GB1913.2-1990 漂白浸渍绝缘纸
- GB14287.4-2014 电气火灾监控系统 第4部分:故障电弧探测器
- GB5237.3-2008 铝合金建筑型材 第3部分:电泳涂漆型材
- GB/T39964-2021 造纸行业能源管理体系实施指南
- GB/T43929-2024 空间用纤维光学器件测试指南
- GB29140-2024 纯碱单位产品能源消耗限额
- 行业新闻
请牢记:“bzxz.net”即是“标准下载”四个汉字汉语拼音首字母与国际顶级域名“.net”的组合。 ©2025 标准下载网 www.bzxz.net 本站邮件:bzxznet@163.com
网站备案号:湘ICP备2025141790号-2
网站备案号:湘ICP备2025141790号-2