【国家标准(GB)】 信息处理 数据交换用130mm改进调频制记录的位密度为7958磁通翻转/弧度, 道密度为3.8道/毫米的双面软磁盘 第2部分:磁道格式A
本网站 发布时间:
2024-07-28 13:48:24
- GB/T13717-1992
- 已作废
- 点击下载此标准
标准号:
GB/T 13717-1992
标准名称:
信息处理 数据交换用130mm改进调频制记录的位密度为7958磁通翻转/弧度, 道密度为3.8道/毫米的双面软磁盘 第2部分:磁道格式A
标准类别:
国家标准(GB)
标准状态:
已作废-
发布日期:
1992-10-04 -
实施日期:
1993-06-01 -
作废日期:
2005-10-14 出版语种:
简体中文下载格式:
.rar.pdf下载大小:
376.60 KB
替代情况:
作废;采标情况:
≡ISO 8378/2-86
点击下载
标准简介:
标准下载解压密码:www.bzxz.net
本标准为数据处理系统之间用作数据交换的130mm软磁盘规定了已改进调频(MFM)记录的位密度为7958磁通翻转/弧度、道密度为3.8道/mm的双面软磁盘的性能。 GB/T 13717-1992 信息处理 数据交换用130mm改进调频制记录的位密度为7958磁通翻转/弧度, 道密度为3.8道/毫米的双面软磁盘 第2部分:磁道格式A GB/T13717-1992
部分标准内容:
中华人民共和国国家标准
信息处理数据交换用130mm改进调频制记录的位密度为7958磁通羽转/弧度、道密度为3.8道/毫米的双面软磁盘第二部分:磁道格式A
Information processing--Data interchange on 130 mm(5. 25 in)flexible disk cartridges using modified frequency modulationrecording at 7 958 ftprad,3. 8 tpmm(96 tpi),0n both sides--Part 2:Track format A
GB/T13717-92
ISO 8378/2-1986
本标准等同采用国际标准IS08378/2-1986《信息处理数据交换用130mm(5.25in)改进调频制记录的位密度为7958磁通翻转/弧度、道密度为3.8道/mm(96tpi)的双面软磁盘第二部分:磁道格式A》。
0引言
GB/T13716~~13718规定了130mm用改进调频制(MFM)记录的位密度为7958磁通翻转/孤度、道密度为3.8道/mm的双面软磁盘的性能。GB/T13716规定了软磁盘的尺寸、物理性能和磁性能。这样就为数据处理系统之间提供了物理交换的可能性。
GB/T13718规定了数据交换用的另一种磁道格式。GB/T13716和GB/T13717与ISO7665规定的标号系统为数据处理系统之间的全部数据交换提供了条件。
1主题内容与适用范围
本标准为数据处理系统之间用作数据交换的130mm软磁盘规定了已记录信号的质量、磁道配置和磁道格式。
2一致性
当软磁盘达到GB/T13716和GB/T13717,或GB/T13716和GB/T13718的全部要求时,该软磁盘就与GB/T13716~~13718一致。3引用标准
GB1988信息处理信息交换用七位编码字符集GB2311信息处理七位和八位编码字符集代码扩充技术GB11383信息处理信息交换用八位代码结构和编码规则ISO 7665
信息处理
信息交换用软磁盘文卷结构和标号国家技术监督局1992-10-04批准1993-06-01实施
GB/T 13717—92
GB/T13716信息处理数据交换用130mm改进调频制记录的位密度为7958磁通翻转/弧度、道密度为3.8道/mm的双面软磁盘第一部分:尺寸、物理性能和磁性能GB/T13718信息处理数据交换用130mm改进调频制记录的位密度为7958磁通翻转/弧度、道密度为3.8道/mm的双面软磁盘第三部分:磁道格式B4磁道格式
4.1一般要求
4.1.1记录方式
4.1.1.10面00磁道
记录方式为双赖制,其每个位单元的开始是一个时钟磁通翻转。两个时钟磁通翻转之间的-个数据磁通翻转表示“1”。在4.1.12中的规定除外。4.1.1.2除0面00磁道外的所有磁道记录方式为改进调频制(MFM),其条件为:a。在每个含“1”的位单元中心写一个磁通翻转,b.在连续含“o”的位单元之间的每个单元边界写一个磁通翻转。在4.1.12中的规定除外。
4.1.2已记录的软磁盘的磁道位置公差在GB/T13716中规定的整个使用环境条件下,已记录的磁道中心线应在公称位置的土0.0425mm以内。
4.1.3记录偏离角
在写入或读出一个磁通翻转瞬间,该磁通翻转与径向可以有0°士18'的角度。注,由于可能以4.1.2和4.1.3中给出的公差极限值写入或重写磁道,一部分原来的信息可能遗留在新写入数据的某一边,读出时造成不需要的噪声。因此,有必要采用写后抹的方法来修整磁道边缘。4.1.4记录密度
4.1.4.1公称记录密度为7958磁通翻转/孤度。0面00磁道的公称位单元长度为251rad,其余所有磁道的公称位单元长度为125.7rad。4.1.4.2长项的平均位单元长度应是整个扇段上测得的位单元长度的平均值。它应在公称位单元长度的士3.5%以内。
4.1.4.3短项的平均位单元长度(相对于特定的位单元)应是其前面8个位单元长度的平均值。它应在长项平均位单元长度的土8%以内。4.1.5磁通翻转间距
磁通翻转间的瞬时间距受读写过程、记录位的顺序(脉冲拥挤效应)及其他因素的影响。翻转的位置为读出时信号峰的位置。测试用峰值读出放大器进行。4.1.5.10面00磁道的磁通翻转间距(见图1)4.1.5.1.1含有一个数据磁通翻转的两个时钟磁通翻转之间的间距或含有一个时钟磁通翻转的两个数据磁通翻转之间的间距应为公称位单元长度的90%~140%。4.1.5.1.2不含数据磁通翻转的两个时钟磁通翻转之间的间距或含有一个漏时钟磁通翻转的两个数据磁通翻转之间的间距应为公称位单元长度的60%~110%。4.1.5.1.3数据磁通翻转与其前面的时钟磁通翻转(没有短缺时)之间的间距或时钟磁通翻转与其前面的数据磁通翻转(没有短缺时)之间的间距应为公称位单元长度的45%~70%。334
45%~70%
90% ~ 140%
GB/T 13717-92
45%~70%
90 % - 140%
4.1.5.2除0面00磁道外所有磁道的磁通翻转间距(见图2)。C
60% ~110%
4.1.5.2.1连续“1”的磁通翻转之间的间距应为短项平均位单元长度的80%~120%。4.1.5.2.2两个0\之间的磁通翻转,与其前面的\1\或后面的“1\磁通翻转之间的间距应为短项平均位单元长度的130%~165%。
4.1.5.2.3在两个“1”之间只有一个\0”位单元时,两个“1\磁通翻转之间的间距应为短项平均位单元长度的185%~225%。
80% ~ 120 %
130%~165%
130%~165%
185% ~225%
4.1.6平均信号幅度
数据交换用软磁盘每一面的任何无缺陷磁道(见GB/T13716)上的平均信号幅度应小于1时的标准基准幅度 SRA1的 160%,并且大于 2 f 时的标准基准幅度 SRA2t的 40%。4.1.7字节
字节是一组8位位置的组合,用B1到B8标识,其中B8为最高有效位并首先记录。每个位置上的位应为“0”或“1”。4.1.8扇段
所有磁道都分为16个扇段。
4.1.9柱面
具有相同磁道号的一对磁道(每面各有一条磁道)。4.1.10柱面序号
柱面号用两位数字表示,它与柱面上磁道的磁道序号相同。4.1.11一条磁道的数据容量
0面00磁道的数据容量为2048个字节,除0面00磁道外所有磁道的数据容量均为4096个字节。
2十六进制记数法
用十六进制记数法代表下列字节:(00)代表(B8~B1)=00000000
(01)代表(B8~B1)= 00000001
(FF)代表(B8~B1)=11111111
(FE)*代表(B8~B1)=11111110
其中,B6、B5和B4没有时钟翻转。(FB)代表(B8~B1)=11111011
其中,B6.B5和B4没有时钟翻转。(F8)*代表(B8~B1)=11111000
其中,B6、B5和B4没有时钟翻转。(4E)代表(B8~B1)01001110
(FE)代表(B8~B1)=11111110
(FB)代表(B8~B1)=11111011
(F8)代表(B8~B1)11111000
(A1)*代表(B8~B1)=10100001
其中,B3 和 B4 之间没有边界翻转。4.1.13错误校验字符(EDC)
GB/T 13717 -- 92
两个EDC字节由硬件产生,即通过一个16位移位寄存器由相关的位(见后面对磁道每一部分的规定)串行移位产生的(见附录A(参考件))。其生成多项式为:X16 + X12+ X5 + 1
4.2第一次格式化后0面00磁道的磁道配置第一次格式化后0面00磁道应有16个能使用的扇段,磁道配置如图3所示。在格式化期间,磁盘的旋转速度(取索引到索引的平均值)应为300士6r/min。素引间腿
4.2.1索引间隙
标识符
标识符
第1扇段
数据块
数据块
数据块
数据块
·第16扇段-
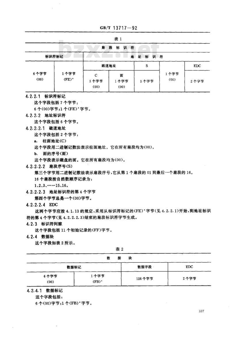
在公称记录密度下,这个字段应包括16个(FF)字节。当索引孔被检出时即开始写素引间隙。由于后来的重写,前8个字节中任何一个可能是不定的。4.2.2扇段标识符
这个字段如表1所示。
标识符标记
6个字节
1个字节
4.2.2.1标识符标记
这个字段包括7个字节:
GB/T 13717-92
扇段标识符
地址标识符
磁道地址
1个字节
6个(00)字节;1个(FE)*字节。
4.2.2.2地址标识符
这个字段包括6个字节。
4.2.2.2.1磁道地址
这个字段包括2个字节:
柱面地址(C)
1个字节
1个字节
这个字段用二进制记数法表示柱面地址。它在所有扇段均为(00)。面的序号(面)
这个字段表示磁盘的面。它在所有扇段均为(00)。4.2.2.2.2扇段序号(S)
1个字节
2个字节
第三个字节用二进制记数法表示扇段序号,它从第1个扇段的01到最后一个扇段的16。16个扇段按自然数序记录为:
1.2.3,****15.16.
4.2.2.2.3地址标识符的第4个字节第四个字节总是一个(00)字节。4. 2. 2. 2. 4 EDC
这两个字节应按4.1.13的规定,采用从标识符标记的(FE)字节(见4.2.2.1)开始,到地址标识符的第4个字节(见4.2.2.2.3)结束的扇段标识符字节生成。4.2.3标识符间曦
这个字段包括11个初始记录的(FF)字节。4.2.4数据块
这个字段如表2所示。
数据标记
6个字节
4.2.4.1数据标记
这个字段包括:
1个字节
6个(00)字节;1个(FB)*字节。
数据字段
128个字节
2个字节
4.2.4.2数据字段
GB/T 13717-92
这个字段包括128个字节。这个字段的内容(见4.4.4.2.4.2)除了正确的EDC外没有其他要求。4.2.4.3EDC
这两个字节应按4.1.13的规定,采用从数据标记的第7个字节(见4.2.4.1)开始,到数据字段的最后一个字节(见4.2.4.2)结束的数据块字节生成。4.2.5数据块间隙
这个字段包括27个初始记录的(FF)字节。数据块间隙记录在每个数据块之后,同时位于下个扇段标识符之前。最后一个数据块之后的数据块间隙位于磁道间隙之前。4.2.6磁道间隙
这个字段紧接在第16扇段的数据块间隙之后。写(FF)字节直到检出索引孔为止。除非在写入最后一个数据块间隙时就检测到索引孔,此时应没有磁道间隙。4.3第一次格式化后除0面00磁道外所有磁道的磁道配置第一次格式化后,每条磁道应有16个能使用的扇段,每条磁道的磁道配置如图4所示。在格式化期间,磁盘的旋转速度(取索引到索引的平均值)应为300士6r/min。索引间隙
4.3.1索引间隙
扇段标识符
标识符间隙
第!扇授
第1数据块
数据块间踪
最后数据块数据块间激
第 16 肩具
磁道间腺
在公称记录密度下,这个字段应包括32个(4E)字节。当索引孔被检出时即开始写索引间隙。由于后来的重写,前16个字节中任何一个可能是不定的。4.3.2扇段标识符
这个字段如表3所示。
扇段标识符
标识符标记
12个字节
3个字节
4.3.2.1标识符标记
这个字段包括16个字节:
1个字节
磁道地址
1个字节
12个(00)字节3个(A1)字节;1个(FE)字节。4.3.2.2地址标识符
1个字节
(00)或
地址标识符
1个字节
1个字节
2个字节
这个字段包括6个字节。
4.3.2.2.1磁道地址
这个字段包括2个字节:
。柱面地址(C)
GB/T 13717—92
这个字段用二进制记数法表示柱面地址,它从最外面的00柱面到最里面的77柱面顺序编号。b.面的序号(面)
这个字段表示磁盘的面。在0面,面的序号在所有磁道上均为(00)。在1面,面的序号在所有磁道上均为(01)。
4.3.2.2.2扇段序号(S)
第3个字节用二进制记数法表示扇段序号,它从第一个扇段的01到最后一个扇段的16。这些扇段按自然数顺序记录为:1、2、3、15、16。4.3.2.2.3第4个字节
第4个字节总是一个(01)字节。4.3.2.2.4 EDC
这两个字节应按4.1.13的规定,采用从标识符标记的第一个(A1)*字节(见4.3.2.1)开始,到地址标识符的第四个字节(见4.3.2.2.3)结束的扇段标识符字节生成。4.3.3标识符间
这个字段包括22个初始记录的(4E)字节。4.3.4数据块
这个字段如表4所示。
数据标
12个字节
4.3.4.1数据标记
这个字段包括:
3个字节
1个字节
12个(00)字节,3个(A1)*字节;1个(FB)字节。4.3.4.2数据字段
数据字段
256个字节
2个字节
这个字段包括256个字节。这个字段的内容(见4.4.4.2.4.2)除了正确的EDC外没有其他要求。4.3.4.3EDC
这两个字节应按4.1.13的规定,采用从数据标记的第一个(A1)\字节(见4.3.4.1)开始,到数据字段的最后一个字节(见4.3.4.2)结束的数据块字节生成。4.3.5数据块间
这个字段包括54个初始记录的(4E)字节。数据块间隙记录在每个数据块之后,同时位于下一个扇段标识符之前。最后一个数据块之后的数据块间位于磁道间隙之前。4.3.6磁道间隙
这个字段应紧接在最后一个扇段的数据块间隙之后。写(4E)字节直到检出索引孔为止。除非在写入最后一个数据块间隙时就检测到索引孔,此时应没有磁道间隙。4.4数据交换用已记录软磁盘的磁道配置4.4.1字符的表示法
字符应由七位编码字符巢(GB1988)表示,需要时由七位或八位编码的扩充(GB2311),或由八位339
编码字符集(GB11383)表示。
GB/T 13717-92
每个七位编码宇符应记录在-个字节的B7到B1的位置上,B8位应记录“0”。其关系如表5所示。
七位组合的位
字节位的位暨
每个八位编码字符应记录在
一个字节B8到B1的位置上。其关系如表6所示。表6
八位组合的位
字节位的位置
4.4.2好柱面和坏柱面
个好柱面是按照4.4.4已格式化的两条磁道。一个坏柱面是按照4.4.5已格式化的两条磁道。4.4.3对柱面的要求
在0面,00柱面应是一个好柱面,并且没有缺陷扇段。在01柱面和79柱面之间至少有 77个好柱面。
4.4.4好柱面的磁道配置
0面00磁道参考4.2条,其余磁道参考4.3条。4.4.4.1索引间隙
说明见4.2.1和4.3.1。
4.4.4.2扇段标识符
4.4.4.2.1标识符标记
说明见4.2.2.1和4.3.2.1。
4.4.4.2.2地址标识符
说明见4.2.2.2和4.3.2.2。
4.4.4.2.2.1磁道地址
这个字段包括2个字节。
柱面地址(C)
这个字段用二进制记数法表示柱面地址,它从最外面的00柱面到最里面的77柱面顺序编号。注:每一个柱面有唯一的柱面序号(见4.1.10)。这些柱面中的两个柱面仅在出现一个或两个缺陷柱面时方能使用。每一个好柱面占有唯一的柱面地址;缺陷柱面不占有柱面地址。对于好柱面的柱面地址以柱面序号的增长顺序连续地给定。
b.面的序号(面)
说明见4.2.2.2.1和4.3.2.2.1。4.4.4.2.2.2扇段序号(S)
说明见4.2.2.2.2和4.3.2.2.2。4.4.4.2.2.3第四个字节
说明见4.2.2.2.3和4.3.2.2.3。4.4.4.2.2.4EDC
说明见4.2.2.2.4和4.3.2.2.4。4.4.4.2.3标识符间隙
GB/T 13717—92
说明见4.2.3和4.3.3。由于后来的重写,这些字节可能变成不定的。4.4.4.2.4数据块
4.4.4.2.4.1数据标记
对于0面00磁道,这个字段包括:6个(00)字节,
1个字节。
第七个字节应为:
(FB)*表示该数据是有效的,而且整个数据字段可以读出;(F8)\表示该数据字段的第一个字节按照ISO7665解释。对于其余所有磁道,这个字段包括:12个(00)字节,3个(A1)字节:1个字节。第十六个字节应为:
(FB)表示该数据是有效的,而且整个数据字段可以读出;(F8)表示该数据字段的第一个字节按照ISO7665解释。4.4.4.2.4.2数据字段
这个字段包括4.2.4.2和4.3.4.2中所述的128个字节或256个字节。如果组成的字节数少于规定的字节数,则剩余部分用(00)字节填补。00 柱面的数据字段供操作系统和标号使用。4.4.4.2.4.3EDC
说明见4.2.4.3和4.3.4.3。
当扇段含有缺陷区域时,如果数据标记的最后一个字节为(F8)“或(F8),而且数据字段的第一个字符为大写字母 F,则 EDC 可能是正确的,也可能是不正确的。如果第一个字符为大写字母 D,那么 EDC应该是正确的。
在 00柱面上只允许是大写字母D。4.4.4.2.5数据块间隙
这个字段记录在每个数据块之后,同时位于下一个扇段标识符之前。最后一个数据块之后的数据块间隙位于磁道间隙之前。
它包括27个初始记录的(FF)字节(见4.2.5)或54个初始记录的(4E)字节(见4.3.5)。由于后来的重写,这些字节可能变成不定的。4.4.4.2.6磁道间隙
说明见4.2.6和4.3.6。
4.4.5坏柱面的磁道配置
4.4.5.1字段的内容
坏柱面两条磁道的这些字段应重新写入下列内容。4.4.5.1.1索引间
说明见4.2.1和4.3.1。
4.4.5.1.2扇段标识符
这个字段包括一个标识符标记和一个地址标识符。4.4.5.1.2.1标识符标记
这个字段包括16个字节:
12个(00)字节,3个(A1)*字节;1个(FE)字节。4.4.5.1.2.2地址标识符
这个字段包括6个字节:
4个(FF)字节,2个EDC字节。
GB/T13717—92
这两个EDC字节应按4.1.13的规定,采用从标识符标记的第一个(A1)\字节(见4.4.5.1.2.1)开始,到上述4个(FF)字节结束的扇段标识符字节生成。4.4.5.1.3其他字段
其余字段的内容没有规定,并且可能是不定的。4.4.5.2对磁道的要求
坏柱面的每一条磁道至少有一个扇段标识符具有4.4.5.1.2中规定的内容。如果不满足这个条件,那么这个软磁盘应予拒收。
GB/T 13717-- 92
附录A
EDC 的执行过程
(参考件)
A1图A1是可以用于生成EDC字节的移位寄存器的反馈连接示意图。操作前,先将移位寄存器的所有位都置“1”。把输入数据与寄存器的C15的存数相加(异或)以形成反馈。此反馈信号依次与C,和Cn的存数相加(异或))。移位时,异或门的输出分别送入C。、C。和C12。当最后一个数据位加完后,寄存器再按上述规定移位一次。
此时,寄存器存有EDC字节。
如在EDC字节写入时寄存器仍在移位,则用控制信号禁止异或操作。为了在读出时检测有无错误,数据位应严格按照写入时的相同方式加到移位寄存器。数据输入后,将EDC字节也当作数据送人移位寄存器。最后一次移位后,只要记录无误,移位寄存器的存数将为全“o\。
c.oc. F-
输出(写EDC
附录B
测量磁通酶转间距的步骤和设备(参考件)
B1一般说明
本附录规定了在130mm改进调频制记录的密度为7958磁通翻转/弧度的双面软磁盘上测量磁通翻转间距的步骤和设备。
B2格式免费标准下载网bzxz
被测磁盘应该由数据交换用磁盘驱动器写入。在两面的 00磁道和79磁道上进行测试。在0面00磁道上重复写入测试花样码00100000(20)和11101111(EF)。在0面79磁道、1面00磁道和79磁道上重复写入测试花样码11011011(DB)和11011100(DC)。B3测试设备
B3.1软磁盘驱动器
在整个转期间,软磁盘驱动器的平均转速应为300士3r/min。343
GB/T 13717—92
64us内的平均角速度应不超过整个旋转期间平均速度的0.5%。B3.2磁头
B3.2.1分辨率
当采用相应面校正系数已知的基准软磁盘(RM7487)和以规定的测试记录电流记录时,在每一面的79磁道上磁头的绝对分辨率应为55%~65%。磁头的谐振频率不应低于250000Hz。不能用改变磁头负载阻抗的办法改变分辨率。分辨率应该在B3.3.1中规定的放大器输出端测量。B3.2.2偏离角
在测试的驱动器中,磁头在磁盘的半径方向允许有0°士6'的间隙偏离角。B3.2.3接触
在测试时,磁头和磁盘应处于良好的接触状态。B3.3读电路
B3.3.1读放大器
读放大器从1000~~187500Hz频段里应有一个不超过土1dB的平滑响应曲线,并且不发生幅度饱和。
B3.3.2峰值读出放大器
峰值读出用一台差分和限幅放大器测量。B3.4测量时间间隔的设备
时间间隔计数器能够测量 4 μs到最短为 10 ns 的时间间隔。可以用脉冲示波器进行测量。
B4测量步骤
B4.1磁通翻转间距的测量
磁通翻转位置应该在信号读出峰值处测量。磁通翻转间距由B3.3中规定的读通道放大器测出的脉冲时间间隔来度量。B4.20面00磁道的磁通翻转间距
测量的时间间随 t 到 t 如图 B1 所示。B4.3其余所有磁道的磁通翻转间距测量的时间间隔t,到 ts如图B2所示。20
4.1.5.1.1条对应1和t
4. 1. 5. 1. 2 条对应ts 和 t
4.1.5.1.3条对应ts.tg、t和tg
小提示:此标准内容仅展示完整标准里的部分截取内容,若需要完整标准请到上方自行免费下载完整标准文档。
信息处理数据交换用130mm改进调频制记录的位密度为7958磁通羽转/弧度、道密度为3.8道/毫米的双面软磁盘第二部分:磁道格式A
Information processing--Data interchange on 130 mm(5. 25 in)flexible disk cartridges using modified frequency modulationrecording at 7 958 ftprad,3. 8 tpmm(96 tpi),0n both sides--Part 2:Track format A
GB/T13717-92
ISO 8378/2-1986
本标准等同采用国际标准IS08378/2-1986《信息处理数据交换用130mm(5.25in)改进调频制记录的位密度为7958磁通翻转/弧度、道密度为3.8道/mm(96tpi)的双面软磁盘第二部分:磁道格式A》。
0引言
GB/T13716~~13718规定了130mm用改进调频制(MFM)记录的位密度为7958磁通翻转/孤度、道密度为3.8道/mm的双面软磁盘的性能。GB/T13716规定了软磁盘的尺寸、物理性能和磁性能。这样就为数据处理系统之间提供了物理交换的可能性。
GB/T13718规定了数据交换用的另一种磁道格式。GB/T13716和GB/T13717与ISO7665规定的标号系统为数据处理系统之间的全部数据交换提供了条件。
1主题内容与适用范围
本标准为数据处理系统之间用作数据交换的130mm软磁盘规定了已记录信号的质量、磁道配置和磁道格式。
2一致性
当软磁盘达到GB/T13716和GB/T13717,或GB/T13716和GB/T13718的全部要求时,该软磁盘就与GB/T13716~~13718一致。3引用标准
GB1988信息处理信息交换用七位编码字符集GB2311信息处理七位和八位编码字符集代码扩充技术GB11383信息处理信息交换用八位代码结构和编码规则ISO 7665
信息处理
信息交换用软磁盘文卷结构和标号国家技术监督局1992-10-04批准1993-06-01实施
GB/T 13717—92
GB/T13716信息处理数据交换用130mm改进调频制记录的位密度为7958磁通翻转/弧度、道密度为3.8道/mm的双面软磁盘第一部分:尺寸、物理性能和磁性能GB/T13718信息处理数据交换用130mm改进调频制记录的位密度为7958磁通翻转/弧度、道密度为3.8道/mm的双面软磁盘第三部分:磁道格式B4磁道格式
4.1一般要求
4.1.1记录方式
4.1.1.10面00磁道
记录方式为双赖制,其每个位单元的开始是一个时钟磁通翻转。两个时钟磁通翻转之间的-个数据磁通翻转表示“1”。在4.1.12中的规定除外。4.1.1.2除0面00磁道外的所有磁道记录方式为改进调频制(MFM),其条件为:a。在每个含“1”的位单元中心写一个磁通翻转,b.在连续含“o”的位单元之间的每个单元边界写一个磁通翻转。在4.1.12中的规定除外。
4.1.2已记录的软磁盘的磁道位置公差在GB/T13716中规定的整个使用环境条件下,已记录的磁道中心线应在公称位置的土0.0425mm以内。
4.1.3记录偏离角
在写入或读出一个磁通翻转瞬间,该磁通翻转与径向可以有0°士18'的角度。注,由于可能以4.1.2和4.1.3中给出的公差极限值写入或重写磁道,一部分原来的信息可能遗留在新写入数据的某一边,读出时造成不需要的噪声。因此,有必要采用写后抹的方法来修整磁道边缘。4.1.4记录密度
4.1.4.1公称记录密度为7958磁通翻转/孤度。0面00磁道的公称位单元长度为251rad,其余所有磁道的公称位单元长度为125.7rad。4.1.4.2长项的平均位单元长度应是整个扇段上测得的位单元长度的平均值。它应在公称位单元长度的士3.5%以内。
4.1.4.3短项的平均位单元长度(相对于特定的位单元)应是其前面8个位单元长度的平均值。它应在长项平均位单元长度的土8%以内。4.1.5磁通翻转间距
磁通翻转间的瞬时间距受读写过程、记录位的顺序(脉冲拥挤效应)及其他因素的影响。翻转的位置为读出时信号峰的位置。测试用峰值读出放大器进行。4.1.5.10面00磁道的磁通翻转间距(见图1)4.1.5.1.1含有一个数据磁通翻转的两个时钟磁通翻转之间的间距或含有一个时钟磁通翻转的两个数据磁通翻转之间的间距应为公称位单元长度的90%~140%。4.1.5.1.2不含数据磁通翻转的两个时钟磁通翻转之间的间距或含有一个漏时钟磁通翻转的两个数据磁通翻转之间的间距应为公称位单元长度的60%~110%。4.1.5.1.3数据磁通翻转与其前面的时钟磁通翻转(没有短缺时)之间的间距或时钟磁通翻转与其前面的数据磁通翻转(没有短缺时)之间的间距应为公称位单元长度的45%~70%。334
45%~70%
90% ~ 140%
GB/T 13717-92
45%~70%
90 % - 140%
4.1.5.2除0面00磁道外所有磁道的磁通翻转间距(见图2)。C
60% ~110%
4.1.5.2.1连续“1”的磁通翻转之间的间距应为短项平均位单元长度的80%~120%。4.1.5.2.2两个0\之间的磁通翻转,与其前面的\1\或后面的“1\磁通翻转之间的间距应为短项平均位单元长度的130%~165%。
4.1.5.2.3在两个“1”之间只有一个\0”位单元时,两个“1\磁通翻转之间的间距应为短项平均位单元长度的185%~225%。
80% ~ 120 %
130%~165%
130%~165%
185% ~225%
4.1.6平均信号幅度
数据交换用软磁盘每一面的任何无缺陷磁道(见GB/T13716)上的平均信号幅度应小于1时的标准基准幅度 SRA1的 160%,并且大于 2 f 时的标准基准幅度 SRA2t的 40%。4.1.7字节
字节是一组8位位置的组合,用B1到B8标识,其中B8为最高有效位并首先记录。每个位置上的位应为“0”或“1”。4.1.8扇段
所有磁道都分为16个扇段。
4.1.9柱面
具有相同磁道号的一对磁道(每面各有一条磁道)。4.1.10柱面序号
柱面号用两位数字表示,它与柱面上磁道的磁道序号相同。4.1.11一条磁道的数据容量
0面00磁道的数据容量为2048个字节,除0面00磁道外所有磁道的数据容量均为4096个字节。
2十六进制记数法
用十六进制记数法代表下列字节:(00)代表(B8~B1)=00000000
(01)代表(B8~B1)= 00000001
(FF)代表(B8~B1)=11111111
(FE)*代表(B8~B1)=11111110
其中,B6、B5和B4没有时钟翻转。(FB)代表(B8~B1)=11111011
其中,B6.B5和B4没有时钟翻转。(F8)*代表(B8~B1)=11111000
其中,B6、B5和B4没有时钟翻转。(4E)代表(B8~B1)01001110
(FE)代表(B8~B1)=11111110
(FB)代表(B8~B1)=11111011
(F8)代表(B8~B1)11111000
(A1)*代表(B8~B1)=10100001
其中,B3 和 B4 之间没有边界翻转。4.1.13错误校验字符(EDC)
GB/T 13717 -- 92
两个EDC字节由硬件产生,即通过一个16位移位寄存器由相关的位(见后面对磁道每一部分的规定)串行移位产生的(见附录A(参考件))。其生成多项式为:X16 + X12+ X5 + 1
4.2第一次格式化后0面00磁道的磁道配置第一次格式化后0面00磁道应有16个能使用的扇段,磁道配置如图3所示。在格式化期间,磁盘的旋转速度(取索引到索引的平均值)应为300士6r/min。素引间腿
4.2.1索引间隙
标识符
标识符
第1扇段
数据块
数据块
数据块
数据块
·第16扇段-
在公称记录密度下,这个字段应包括16个(FF)字节。当索引孔被检出时即开始写素引间隙。由于后来的重写,前8个字节中任何一个可能是不定的。4.2.2扇段标识符
这个字段如表1所示。
标识符标记
6个字节
1个字节
4.2.2.1标识符标记
这个字段包括7个字节:
GB/T 13717-92
扇段标识符
地址标识符
磁道地址
1个字节
6个(00)字节;1个(FE)*字节。
4.2.2.2地址标识符
这个字段包括6个字节。
4.2.2.2.1磁道地址
这个字段包括2个字节:
柱面地址(C)
1个字节
1个字节
这个字段用二进制记数法表示柱面地址。它在所有扇段均为(00)。面的序号(面)
这个字段表示磁盘的面。它在所有扇段均为(00)。4.2.2.2.2扇段序号(S)
1个字节
2个字节
第三个字节用二进制记数法表示扇段序号,它从第1个扇段的01到最后一个扇段的16。16个扇段按自然数序记录为:
1.2.3,****15.16.
4.2.2.2.3地址标识符的第4个字节第四个字节总是一个(00)字节。4. 2. 2. 2. 4 EDC
这两个字节应按4.1.13的规定,采用从标识符标记的(FE)字节(见4.2.2.1)开始,到地址标识符的第4个字节(见4.2.2.2.3)结束的扇段标识符字节生成。4.2.3标识符间曦
这个字段包括11个初始记录的(FF)字节。4.2.4数据块
这个字段如表2所示。
数据标记
6个字节
4.2.4.1数据标记
这个字段包括:
1个字节
6个(00)字节;1个(FB)*字节。
数据字段
128个字节
2个字节
4.2.4.2数据字段
GB/T 13717-92
这个字段包括128个字节。这个字段的内容(见4.4.4.2.4.2)除了正确的EDC外没有其他要求。4.2.4.3EDC
这两个字节应按4.1.13的规定,采用从数据标记的第7个字节(见4.2.4.1)开始,到数据字段的最后一个字节(见4.2.4.2)结束的数据块字节生成。4.2.5数据块间隙
这个字段包括27个初始记录的(FF)字节。数据块间隙记录在每个数据块之后,同时位于下个扇段标识符之前。最后一个数据块之后的数据块间隙位于磁道间隙之前。4.2.6磁道间隙
这个字段紧接在第16扇段的数据块间隙之后。写(FF)字节直到检出索引孔为止。除非在写入最后一个数据块间隙时就检测到索引孔,此时应没有磁道间隙。4.3第一次格式化后除0面00磁道外所有磁道的磁道配置第一次格式化后,每条磁道应有16个能使用的扇段,每条磁道的磁道配置如图4所示。在格式化期间,磁盘的旋转速度(取索引到索引的平均值)应为300士6r/min。索引间隙
4.3.1索引间隙
扇段标识符
标识符间隙
第!扇授
第1数据块
数据块间踪
最后数据块数据块间激
第 16 肩具
磁道间腺
在公称记录密度下,这个字段应包括32个(4E)字节。当索引孔被检出时即开始写索引间隙。由于后来的重写,前16个字节中任何一个可能是不定的。4.3.2扇段标识符
这个字段如表3所示。
扇段标识符
标识符标记
12个字节
3个字节
4.3.2.1标识符标记
这个字段包括16个字节:
1个字节
磁道地址
1个字节
12个(00)字节3个(A1)字节;1个(FE)字节。4.3.2.2地址标识符
1个字节
(00)或
地址标识符
1个字节
1个字节
2个字节
这个字段包括6个字节。
4.3.2.2.1磁道地址
这个字段包括2个字节:
。柱面地址(C)
GB/T 13717—92
这个字段用二进制记数法表示柱面地址,它从最外面的00柱面到最里面的77柱面顺序编号。b.面的序号(面)
这个字段表示磁盘的面。在0面,面的序号在所有磁道上均为(00)。在1面,面的序号在所有磁道上均为(01)。
4.3.2.2.2扇段序号(S)
第3个字节用二进制记数法表示扇段序号,它从第一个扇段的01到最后一个扇段的16。这些扇段按自然数顺序记录为:1、2、3、15、16。4.3.2.2.3第4个字节
第4个字节总是一个(01)字节。4.3.2.2.4 EDC
这两个字节应按4.1.13的规定,采用从标识符标记的第一个(A1)*字节(见4.3.2.1)开始,到地址标识符的第四个字节(见4.3.2.2.3)结束的扇段标识符字节生成。4.3.3标识符间
这个字段包括22个初始记录的(4E)字节。4.3.4数据块
这个字段如表4所示。
数据标
12个字节
4.3.4.1数据标记
这个字段包括:
3个字节
1个字节
12个(00)字节,3个(A1)*字节;1个(FB)字节。4.3.4.2数据字段
数据字段
256个字节
2个字节
这个字段包括256个字节。这个字段的内容(见4.4.4.2.4.2)除了正确的EDC外没有其他要求。4.3.4.3EDC
这两个字节应按4.1.13的规定,采用从数据标记的第一个(A1)\字节(见4.3.4.1)开始,到数据字段的最后一个字节(见4.3.4.2)结束的数据块字节生成。4.3.5数据块间
这个字段包括54个初始记录的(4E)字节。数据块间隙记录在每个数据块之后,同时位于下一个扇段标识符之前。最后一个数据块之后的数据块间位于磁道间隙之前。4.3.6磁道间隙
这个字段应紧接在最后一个扇段的数据块间隙之后。写(4E)字节直到检出索引孔为止。除非在写入最后一个数据块间隙时就检测到索引孔,此时应没有磁道间隙。4.4数据交换用已记录软磁盘的磁道配置4.4.1字符的表示法
字符应由七位编码字符巢(GB1988)表示,需要时由七位或八位编码的扩充(GB2311),或由八位339
编码字符集(GB11383)表示。
GB/T 13717-92
每个七位编码宇符应记录在-个字节的B7到B1的位置上,B8位应记录“0”。其关系如表5所示。
七位组合的位
字节位的位暨
每个八位编码字符应记录在
一个字节B8到B1的位置上。其关系如表6所示。表6
八位组合的位
字节位的位置
4.4.2好柱面和坏柱面
个好柱面是按照4.4.4已格式化的两条磁道。一个坏柱面是按照4.4.5已格式化的两条磁道。4.4.3对柱面的要求
在0面,00柱面应是一个好柱面,并且没有缺陷扇段。在01柱面和79柱面之间至少有 77个好柱面。
4.4.4好柱面的磁道配置
0面00磁道参考4.2条,其余磁道参考4.3条。4.4.4.1索引间隙
说明见4.2.1和4.3.1。
4.4.4.2扇段标识符
4.4.4.2.1标识符标记
说明见4.2.2.1和4.3.2.1。
4.4.4.2.2地址标识符
说明见4.2.2.2和4.3.2.2。
4.4.4.2.2.1磁道地址
这个字段包括2个字节。
柱面地址(C)
这个字段用二进制记数法表示柱面地址,它从最外面的00柱面到最里面的77柱面顺序编号。注:每一个柱面有唯一的柱面序号(见4.1.10)。这些柱面中的两个柱面仅在出现一个或两个缺陷柱面时方能使用。每一个好柱面占有唯一的柱面地址;缺陷柱面不占有柱面地址。对于好柱面的柱面地址以柱面序号的增长顺序连续地给定。
b.面的序号(面)
说明见4.2.2.2.1和4.3.2.2.1。4.4.4.2.2.2扇段序号(S)
说明见4.2.2.2.2和4.3.2.2.2。4.4.4.2.2.3第四个字节
说明见4.2.2.2.3和4.3.2.2.3。4.4.4.2.2.4EDC
说明见4.2.2.2.4和4.3.2.2.4。4.4.4.2.3标识符间隙
GB/T 13717—92
说明见4.2.3和4.3.3。由于后来的重写,这些字节可能变成不定的。4.4.4.2.4数据块
4.4.4.2.4.1数据标记
对于0面00磁道,这个字段包括:6个(00)字节,
1个字节。
第七个字节应为:
(FB)*表示该数据是有效的,而且整个数据字段可以读出;(F8)\表示该数据字段的第一个字节按照ISO7665解释。对于其余所有磁道,这个字段包括:12个(00)字节,3个(A1)字节:1个字节。第十六个字节应为:
(FB)表示该数据是有效的,而且整个数据字段可以读出;(F8)表示该数据字段的第一个字节按照ISO7665解释。4.4.4.2.4.2数据字段
这个字段包括4.2.4.2和4.3.4.2中所述的128个字节或256个字节。如果组成的字节数少于规定的字节数,则剩余部分用(00)字节填补。00 柱面的数据字段供操作系统和标号使用。4.4.4.2.4.3EDC
说明见4.2.4.3和4.3.4.3。
当扇段含有缺陷区域时,如果数据标记的最后一个字节为(F8)“或(F8),而且数据字段的第一个字符为大写字母 F,则 EDC 可能是正确的,也可能是不正确的。如果第一个字符为大写字母 D,那么 EDC应该是正确的。
在 00柱面上只允许是大写字母D。4.4.4.2.5数据块间隙
这个字段记录在每个数据块之后,同时位于下一个扇段标识符之前。最后一个数据块之后的数据块间隙位于磁道间隙之前。
它包括27个初始记录的(FF)字节(见4.2.5)或54个初始记录的(4E)字节(见4.3.5)。由于后来的重写,这些字节可能变成不定的。4.4.4.2.6磁道间隙
说明见4.2.6和4.3.6。
4.4.5坏柱面的磁道配置
4.4.5.1字段的内容
坏柱面两条磁道的这些字段应重新写入下列内容。4.4.5.1.1索引间
说明见4.2.1和4.3.1。
4.4.5.1.2扇段标识符
这个字段包括一个标识符标记和一个地址标识符。4.4.5.1.2.1标识符标记
这个字段包括16个字节:
12个(00)字节,3个(A1)*字节;1个(FE)字节。4.4.5.1.2.2地址标识符
这个字段包括6个字节:
4个(FF)字节,2个EDC字节。
GB/T13717—92
这两个EDC字节应按4.1.13的规定,采用从标识符标记的第一个(A1)\字节(见4.4.5.1.2.1)开始,到上述4个(FF)字节结束的扇段标识符字节生成。4.4.5.1.3其他字段
其余字段的内容没有规定,并且可能是不定的。4.4.5.2对磁道的要求
坏柱面的每一条磁道至少有一个扇段标识符具有4.4.5.1.2中规定的内容。如果不满足这个条件,那么这个软磁盘应予拒收。
GB/T 13717-- 92
附录A
EDC 的执行过程
(参考件)
A1图A1是可以用于生成EDC字节的移位寄存器的反馈连接示意图。操作前,先将移位寄存器的所有位都置“1”。把输入数据与寄存器的C15的存数相加(异或)以形成反馈。此反馈信号依次与C,和Cn的存数相加(异或))。移位时,异或门的输出分别送入C。、C。和C12。当最后一个数据位加完后,寄存器再按上述规定移位一次。
此时,寄存器存有EDC字节。
如在EDC字节写入时寄存器仍在移位,则用控制信号禁止异或操作。为了在读出时检测有无错误,数据位应严格按照写入时的相同方式加到移位寄存器。数据输入后,将EDC字节也当作数据送人移位寄存器。最后一次移位后,只要记录无误,移位寄存器的存数将为全“o\。
c.oc. F-
输出(写EDC
附录B
测量磁通酶转间距的步骤和设备(参考件)
B1一般说明
本附录规定了在130mm改进调频制记录的密度为7958磁通翻转/弧度的双面软磁盘上测量磁通翻转间距的步骤和设备。
B2格式免费标准下载网bzxz
被测磁盘应该由数据交换用磁盘驱动器写入。在两面的 00磁道和79磁道上进行测试。在0面00磁道上重复写入测试花样码00100000(20)和11101111(EF)。在0面79磁道、1面00磁道和79磁道上重复写入测试花样码11011011(DB)和11011100(DC)。B3测试设备
B3.1软磁盘驱动器
在整个转期间,软磁盘驱动器的平均转速应为300士3r/min。343
GB/T 13717—92
64us内的平均角速度应不超过整个旋转期间平均速度的0.5%。B3.2磁头
B3.2.1分辨率
当采用相应面校正系数已知的基准软磁盘(RM7487)和以规定的测试记录电流记录时,在每一面的79磁道上磁头的绝对分辨率应为55%~65%。磁头的谐振频率不应低于250000Hz。不能用改变磁头负载阻抗的办法改变分辨率。分辨率应该在B3.3.1中规定的放大器输出端测量。B3.2.2偏离角
在测试的驱动器中,磁头在磁盘的半径方向允许有0°士6'的间隙偏离角。B3.2.3接触
在测试时,磁头和磁盘应处于良好的接触状态。B3.3读电路
B3.3.1读放大器
读放大器从1000~~187500Hz频段里应有一个不超过土1dB的平滑响应曲线,并且不发生幅度饱和。
B3.3.2峰值读出放大器
峰值读出用一台差分和限幅放大器测量。B3.4测量时间间隔的设备
时间间隔计数器能够测量 4 μs到最短为 10 ns 的时间间隔。可以用脉冲示波器进行测量。
B4测量步骤
B4.1磁通翻转间距的测量
磁通翻转位置应该在信号读出峰值处测量。磁通翻转间距由B3.3中规定的读通道放大器测出的脉冲时间间隔来度量。B4.20面00磁道的磁通翻转间距
测量的时间间随 t 到 t 如图 B1 所示。B4.3其余所有磁道的磁通翻转间距测量的时间间隔t,到 ts如图B2所示。20
4.1.5.1.1条对应1和t
4. 1. 5. 1. 2 条对应ts 和 t
4.1.5.1.3条对应ts.tg、t和tg
小提示:此标准内容仅展示完整标准里的部分截取内容,若需要完整标准请到上方自行免费下载完整标准文档。
标准图片预览:





- 热门标准
- 国家标准(GB)
- GB/T2828.1-2012 计数抽样检验程序 第1部分:按接收质量限(AQL)检索的逐批检验抽样计划
- GB/T8566-2022 系统与软件工程 软件生存周期过程
- GB/T30917—2014 /ISo 29941:2010 天然胶乳橡胶避孕套中可迁移亚硝胺的测定
- GB/T9124.1-2019 钢制管法兰 第1部分:PN 系列
- GB/T1182-2018 产品几何技术规范(GPS) 几何公差 形状、方向、位置和跳动公差标注
- GB/T12777-1999 金属波纹管膨胀节通用技术条件
- GB/T29633.4-2020 南极地名 第4部分:罗马字母拼写
- GB/T5169.15—2015 /IEC 60695-11-3;2012 电工电子产品着火危险试验第15部分:试验火焰500 W火焰装置和确认试验方法
- GB4706.3-1986 家用和类似用途电器的安全食物搅碎器及类似用途电器的特殊要求
- GB15193.5-2003 骨髓细胞微核试验
- GB15985-1995 丝虫病诊断标准及处理原则
- GB19159-2003 车用液化石油气
- GB/T7407-1997 中国及世界主要海运贸易港口代码
- GB14287.4-2014 电气火灾监控系统 第4部分:故障电弧探测器
- GB/T43929-2024 空间用纤维光学器件测试指南
- 行业新闻
请牢记:“bzxz.net”即是“标准下载”四个汉字汉语拼音首字母与国际顶级域名“.net”的组合。 ©2025 标准下载网 www.bzxz.net 本站邮件:bzxznet@163.com
网站备案号:湘ICP备2025141790号-2
网站备案号:湘ICP备2025141790号-2