- 您的位置:
- 标准下载网 >>
- 标准分类 >>
- 电子行业标准(SJ) >>
- SJ 20837-2002 仪表着陆系统选址要求
标准号:
SJ 20837-2002
标准名称:
仪表着陆系统选址要求
标准类别:
电子行业标准(SJ)
标准状态:
现行-
发布日期:
2002-10-30 -
实施日期:
2003-03-01 出版语种:
简体中文下载格式:
.rar.pdf下载大小:
473.70 KB
点击下载
标准简介:
标准下载解压密码:www.bzxz.net
本标准规定了仪表着陆系统地面设备(包括航向信标台、下滑信标台和指点信标台)的设置地点和场地环境要求。本标准适用于仪表着陆系统新建台站的选址和建设以及建台站的场地管理和环境保护。 SJ 20837-2002 仪表着陆系统选址要求 SJ20837-2002
部分标准内容:
中华人民共和国电子行业军用标准FL5825
SJ20837--2002
仪表着陆系统选址要求
Requirements for sitting of instrument landing system(ILS)2002-10-30发布
2003-03-01实施
中华人民共和国信息产业部批准前
本标准由信息产业部电子第四研究所归口。本标准起草单位:国营第七六四厂。本标准主要起草人:姜亚尚、许中兴、张满业、闫金丽。iiKAoNiKAca-
SJ20837—2002
1范围
仪表着陆系统选址要求
SJ20837—2002
本标准规定了仪表着陆系统地面设备(包括航向信标台、下滑信标台和指点信标台)的设置地点和场地环境要求。
本标准适用于仪表着陆系统新建台站的选址和建设以及已建台站的场地管理和环境保护。2术语和定义
下列术语和定义适用于本标准
跑道入口runwaythreshold
用于着陆的那部分跑道的起始端2.2跑道末端 stopendof thef
与跑道入口相对应的跑道
coursesecto
2.3航道扇区
在包含航道线的水平面内离航道线最近的调制度差为0.155的各点就迹质限定的区域。2.4仪表着陆系统mstrument landingrsatemns为飞机提供航向道,下滑适和距跑过天可的随得息的一种着陆系院绝括基新频CVHF)航向
信标台、超高频(UHE)下滑信标合和甚高频(H)指账信标台以及自莲带的蓝视系统、
指示装置,在复杂气象条件下利用该系统的仪表指示号导飞机安金进场有击。遥控和
operatioal peromtanceeategonyns2.5仪表着陆系统1类运行性能
使用仪表着陆系统在跑道能见距离不小于800(2600f)的条件下,以高的进场成功率引导飞机至60m(200ft)的决断高度。2.6决断高度decisionheight
按仪表着陆系统进场着陆时,决定复飞或继续进场的最低限定高度LEORM
2.7 ILS 基准数据点 ILS referencedath在跑道中心线与跑道入口交点垂置土方规定高度止的该点。
2.8场地保护区siteprotectionarea点
LS下滑道的直线向下延伸部分通过为保证给飞行的航空器提供稳定可靠的导航信息,在无线电导航台站辐射天线附近划定的必须加以保护的特定地面区域。
2.9下滑道glidepath
在包含跑道中心线的垂直平面内,离水平面最近的所有调制度差为0的各点的轨迹。2.10下滑角glidepathangle
仪表着陆系统平均下滑道的直线与水平面之间的角度。2.11延伸下滑道extendedglidepath下滑道直线部分向下的假想延伸线。SJ20837-2002
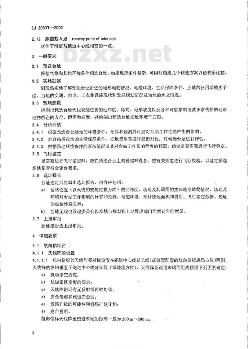
2.12跑道载入点runwaypointofintercept延伸下滑道与跑道中心线相交的一点。3一般要求
3.1预选台址
根据气象和其他环境条件预选台址。如果地形条件复杂,可同时确定几个预选方案以便权衡比较。3.2实地勘察
到现场实地了解预选台址附近的地形地物情况、电磁环境、生活保障条件、土地的征用或购买手续、当地的交通、供电、工农业设施现状和发展规划情况及当地的水文情况。3.3现场测量
应测出预选台址天线安装位置的经纬度、标高、地形坡度以及各种可能影响电波正常传播的地形地物所在的方位、距离和高度,并绘制出预选台址场地环境平面图。3.4分析评估
3.4.1根据预选台址场地的环境条件,计算和预测其可能对台站工作性能产生的影响。3.4.2对台站所在地的生活保障条件、征地费用等进行权衡对比,对候选台址进行评估。3.4.3根据场地环境条件的复杂情况及其对台站工作影响程度的预测,确定是否需要进行飞行鉴定。3.5飞行鉴定
当需要进行飞行鉴定时,应在预选台址上架设临时设备,按有关规定进行飞行校验,以鉴定预选场地是否符合建台要求。
3.6选址报告
台址选定后应写出选址报告,内容应包括:a)台站位置(以天线的安装位置为准)的经纬度,场地及其周围的实际地形地物情况、场地及环境对台站工作影响的计算和预测、电磁环境、预计征地面积和费用、飞行鉴定数据、选址的结论性意见等:
b)当地无线电管理委员会以及城市规划和土地管理部门同意建台的意见。3.7上报审批
选址报告应上报中批。
4详细要求
4.1航向信标台
4.1.1天线阵的设置
4.1.1.1航向信标的天线阵要对称设置在跑道中心线延长线(或偏置配置的航向信标进场方位)两侧,天线阵的纵轴垂直于跑道中心线延长线(或进场方位)。天线阵至跑道末端的距离根据下列因素确定:机场净空规定;
航道扇区宽度的要求;
天线阵附近有无反射或再辐射体:c)
安全考虑和跑道安全区;
设施升级的可能性和机场扩建计划;f)
建台费用。
航向信标天线阵至跑道末端的距离一般为200m~600m。2
KAoNiKAca
SJ20837-2002
当航向信标台配置于短跑道或计划扩建的跑道时,天线阵至跑道末端的距离可以大于600m。天线阵至跑道入口的最小距离为2200m。4.1.1.2当受地形条件限制或因其它原因,航向信标天线阵不能对称设置在跑道中心线延长线两侧时,可以采用偏置设置。
4.1.1.2.1偏置航向信标台天线阵的配置见图1。航向信标天线阵
350m±15
题道中心线延长线
航向航道线
LLSHON
注:指点信标台应沿航向航道线架设留偏置航问信标台的配置
4.1.1.2.2最大偏置角为3°
4.1.1.2.3天线库偏窝跑道中心线的横向距离不算超过160m4.1.1.2.4偏置航向信标合的保障条件限于仪表书陆系统的英运行性能4.1.1.3航向信标未线阵的高度应符合机场净空规定,辐射载元至仅耗者陆系统基准数据点应通视。辐射革元距最近地面的高度不应超过10m当需要架高天线时,
4.1.2场地和环境要求
4.1.2.1航向信标台的场地保护区是一个由圆和长方形合成的区域一如图之所示,圆的中心即天线阵中心,其半径为75m。长方形的长度为队天线阵开始沿跑道中心线延长线向跑道方向延伸至300㎡或跑道末端(以大者为准),宽度为120m。如巢使崩翼节可辐射的天线浑(天线辐射信号的前后场强比大于20dB),则保护区不包括图中的斜线区。4.1.2.2航向信标台机房应设置在天线阵纵轴的土30°范围内,距天线阵中心75m~90m。具体位置根据当地的地形、道路和电源等情况决定。机房高度应符合机场净空规定。4.1.2.3保护区内地表应平坦,跑道末端与天线阵之间地面纵向和横向地形坡度不应大于1%,并应平缓地过渡。
4.1.2.4在保护区内不应有树木、高杆作物、土丘、建筑物、道路、金属栅栏和架空金属线缆等。进入航向信标台的信和电源线缆穿越保护区时应埋入地下。SJ20837-—2002
天线度
300m或跑道末端
(以大者为准)
图2航向信标台场地保护区
跑道中心线延长线
4.1.2.5在设备运行期间,保护区内不应停放车辆或飞机,不应有任何地面的交通活动。4.1.2.6在航向信标天线阵前方±10°、距天线阵3000m的区域内,不应有高于15m的建筑物和高压输电线等大型反射物或再辐射体存在。4.1.2.7保护区内的杂草高度不应超过0.5m。4.2下滑信标台
4.2.1下滑信标天线的设置
4.2.1.1选择下滑信标天线类型和确定相对于跑道的安装部位根据跑道入口两侧平坦地面的大小以及天线场地的地形条件,同时考虑诸如滑行道、待机坪和停机坪的所在位置对下滑信标可能造成的干扰,选择合适的下滑信标天线类型和相对于机场跑道的安装部位。
五种典型地形条件所适用的下滑信标天线类型如下:a)
如图3(a)所示,1000m以内地形基本平坦时可选用零基准天线;在图3(b)和图3(e)所示的地形条件下,优先选用捕获效应天线,其次选用边带基准天线:
在图3(c)所示地形条件下,选用捕获效应或边带基准天线:在图3(d)所示的地形条件下,选用边带基准天线。天线
HrikAoNiKAca-
300m~1500
小于210m
300m~1500m
300m~1500m免费标准下载网bzxz
五种典型的下滑信标天线场地的地形条4.2.1.2确定下滑信标天线至跑道中心线的距离(o)
SJ20837---2002
确定下滑信标天线至跑道中心线的距离时除了要考虑天线前方要有较好的地表反射外,同时要考虑所选用下滑信标天线的安装高度。一般于滑信标天线杆顶端应不超出图所示的1:3坡度根制线,具体计算见公式
式中:
下滑信标天线室跑道中心线的
一下滑信标天线杆顶端相对其正侧芳跑道中心线的标高差,m。1:3
跑道中心
下滑信标天线
75m~200m
图4下滑信标天线杆横向坡度限制线下滑信标天线至跑道中心线的距离一般为75m~200m,最佳距离为120m。4.2.1.3确定下滑信标天线至跑道入口的距离下滑信标天线至跑道入口的距离由下列因素决定:a)下滑角:
SJ20837—2002
b)ILS基准数据点高度,15m+3m;跑道和下滑信标天线场地沿跑道纵向的地形坡度;c
d)下滑信标天线场地沿跑道横向的地形坡度。通常下滑信标天线至跑道入口的距离为200m~400m,对于特定的场地条件,下滑信标天线至跑道入口的距离可按公式(2)~公式(6)确定。4.2.1.3.1当跑道和下滑信标天线场地的地形基本水平时(见图5),可按公式(2)计算:D-H/tan 0.
式中:
D—下滑信标天线至跑道入口的距离,m;H—-基准数据点高度,m:
8-—下滑角。
下滑信标天线
基准数据点
陆方向
TETSEESSAS
图5水平跑道和场地的下滑信标天线至跑道入口的距离(2)
4.2.1.3.2当跑道和下滑信标天线场地以相同的纵向地形坡度向上或向下倾斜时(见图6),可按公式(3)计算:
D= (Hte) /tan 0-
式中:
跑道入口与跑道截入点之间的标高差,跑道入口高于跑道截入点时取正值,低于截入点时取负值,m
公式中因有D与e两个未知数,故不能真接求解。计算时应先假定一个距离D,从地形图上查出相应的e值,代入公式(3)验证能否满足要求。若不能满足要求,则要重新假定D值和查出e值,再次进行验证,直至满足要求。如果在跑道入口和跑道截入点之间纵向地形坡度是线性的,则下滑信标天线至跑道入口的距离可按公式(4)计算:
D=HI(tan -S)
式中:
S纵向地形坡度的斜率,S=elD,跑道入口高于跑道截入点时取正值,低于跑道截入点时取负值。
HKANKAca-
下滑信标天线
跑道截入点
基准数据点
延伸下滑道
图6倾斜跑道和场地的下滑
着陆方向
至跑道入口的距离
SJ20837——2002
4.2.1.3.3下滑信标天线场地沿跑道横向有地形坡度时,下滑信标天线牵跑道入自的距离:横向地形坡度的斜率为一常量,并不大于1.5%。此时地形对下滑信标天线至跑道入口的距离a)
所造成的影响可忽略不计,仍以水平地面的情况计算;b)
横向地形坡度不规则(见图滑信标天线至跑道入口的距离时必须对横向标高差进行补偿。按公式(5)计红
式中:
D=(H+a)
下滑信标天线安装地点与跑道截天学点时联正值,
下滑信标天线
简的标高差,跑道截
低于下滑信标关线安装地言时取题征m。湖道截入点
延伸下滑道
2reyey
舒于下滑信标天线安装地
着陆方向
图7场地有横向地形坡度时的下滑信标天线至跑道入口的距离4.2.1.3.4当跑道和下滑信标天线场地带有纵向地形坡度,下滑信标天线场地有横向地形坡度时(见图8),下滑信标天线至跑道入口的距离按公式(6)计算:D- (H+e+a) /tan 0.
SJ20837—2002
下滑信标天线
跑道截入点
延伸下滑道
基准数据点
着陆方向
图8跑道、场地带有纵向、横向地形坡度的下滑信标天线至跑道入口的距离4.2.2场地和环境要求
4.2.2.1下滑信标台的场地保护区如图9所示。C区
一下滑信标关线至跑道入口的距离,m;跑道入口
下滑信标天线至跑道中心线的距离,m:y——360m或距离D(以大者为准);L一900m或至机场边界或至平坦地面的终止点(以小者为准)。图9下滑信标台场地保护区
-irKAoNKAca-
著陆方向
SJ20837--2002
4.2.2.2场地保护区的“A区”,不应种植农作物,杂草的高度应不超过0.3m。纵向地形坡度应与跑道的坡度相同,横向坡度不大于土1.5%,地面应平整到设计坡度的土4cm范围内。在设备运行期间,该区内不应停放车辆和飞机,不允许有任何地面交通活动。4.2.2.3场地保护区的“B区”,地面应尽可能平坦,允许相对于理想地平面的地形凹凸高度由下式决定:
Z<0.0117D/N.
式中:
Z—地形凹凸高度允许值,m;
D—下滑信标天线至地形凹凸处的距离,N—边带天线高度的波长数。
4.2.2.4场地保护区的“C区”内不有新手10站的属
山丘等存在。该区域的地形坡度应不超过15%。(7)
架空高压输电线、堤坝、树林、4.2.2.5在“A区”“B区”和距不滑信标天线天线中心线(与跑道乎行)60m以内的“C区”内,不应有金属建筑物、撤栏、架空线缆、树木等干扰源存在。4.2.2.6为保证保护区内有良好的排水性能可沿下滑信标台一侧的跑道旁和“C区“和“A区”交
界的“C区”一侧,建筑适当炎度的排永沟。4.2.2.7下滑信标台的机房应设置在紧靠下滑信标夫线的后方,距天线杆约2m~3m处。进入机房的通信和电源线缆穿越保护医时,应埋入地下,4.3指点信标合
4.3.1指点信标天线的设置地,
4.3.1.1指点信标台作为仪表着陆系统的组成部券中心线延长线上,奎跑道入的距离为:a)外指点信标台6.500mm100m
中指点信标台1050m生150m
借标台的妻录,
,段置在跑道
外、中指点信标台偏离跑道中心线延长线应不超过75m:内指点信标台75m450m一般为305m;偏离跑道中心线延长线应不超过30m。注:对于与偏置航向信标台配合工作的指点信标台应架设在航向航道线在地面的投影线上而不在跑道中心线延INEORMT
长线上。
起作为效信标着陆设备时,其远、近指点信标台可分4.3.1.2当指点信标台和无方向信标台设置在别用作仪表着陆系统的外、中指点信标台,但识别呼号和调制频率必须符合仪表着陆系统的要求。4.3.2场地和环境要求
指点信标台的场地保护区如图10中的阴影区所示。在保护区内,地形应平坦、开阔,不应有超出以地网或天线最低单元为基准、垂直张角为20°的金属建筑物、架空线缆、树木等地物存在。0
SJ20837-—2002
图10指点信标台场地保护区
TiiKAoNiKAca=
小提示:此标准内容仅展示完整标准里的部分截取内容,若需要完整标准请到上方自行免费下载完整标准文档。
SJ20837--2002
仪表着陆系统选址要求
Requirements for sitting of instrument landing system(ILS)2002-10-30发布
2003-03-01实施
中华人民共和国信息产业部批准前
本标准由信息产业部电子第四研究所归口。本标准起草单位:国营第七六四厂。本标准主要起草人:姜亚尚、许中兴、张满业、闫金丽。iiKAoNiKAca-
SJ20837—2002
1范围
仪表着陆系统选址要求
SJ20837—2002
本标准规定了仪表着陆系统地面设备(包括航向信标台、下滑信标台和指点信标台)的设置地点和场地环境要求。
本标准适用于仪表着陆系统新建台站的选址和建设以及已建台站的场地管理和环境保护。2术语和定义
下列术语和定义适用于本标准
跑道入口runwaythreshold
用于着陆的那部分跑道的起始端2.2跑道末端 stopendof thef
与跑道入口相对应的跑道
coursesecto
2.3航道扇区
在包含航道线的水平面内离航道线最近的调制度差为0.155的各点就迹质限定的区域。2.4仪表着陆系统mstrument landingrsatemns为飞机提供航向道,下滑适和距跑过天可的随得息的一种着陆系院绝括基新频CVHF)航向
信标台、超高频(UHE)下滑信标合和甚高频(H)指账信标台以及自莲带的蓝视系统、
指示装置,在复杂气象条件下利用该系统的仪表指示号导飞机安金进场有击。遥控和
operatioal peromtanceeategonyns2.5仪表着陆系统1类运行性能
使用仪表着陆系统在跑道能见距离不小于800(2600f)的条件下,以高的进场成功率引导飞机至60m(200ft)的决断高度。2.6决断高度decisionheight
按仪表着陆系统进场着陆时,决定复飞或继续进场的最低限定高度LEORM
2.7 ILS 基准数据点 ILS referencedath在跑道中心线与跑道入口交点垂置土方规定高度止的该点。
2.8场地保护区siteprotectionarea点
LS下滑道的直线向下延伸部分通过为保证给飞行的航空器提供稳定可靠的导航信息,在无线电导航台站辐射天线附近划定的必须加以保护的特定地面区域。
2.9下滑道glidepath
在包含跑道中心线的垂直平面内,离水平面最近的所有调制度差为0的各点的轨迹。2.10下滑角glidepathangle
仪表着陆系统平均下滑道的直线与水平面之间的角度。2.11延伸下滑道extendedglidepath下滑道直线部分向下的假想延伸线。SJ20837-2002
2.12跑道载入点runwaypointofintercept延伸下滑道与跑道中心线相交的一点。3一般要求
3.1预选台址
根据气象和其他环境条件预选台址。如果地形条件复杂,可同时确定几个预选方案以便权衡比较。3.2实地勘察
到现场实地了解预选台址附近的地形地物情况、电磁环境、生活保障条件、土地的征用或购买手续、当地的交通、供电、工农业设施现状和发展规划情况及当地的水文情况。3.3现场测量
应测出预选台址天线安装位置的经纬度、标高、地形坡度以及各种可能影响电波正常传播的地形地物所在的方位、距离和高度,并绘制出预选台址场地环境平面图。3.4分析评估
3.4.1根据预选台址场地的环境条件,计算和预测其可能对台站工作性能产生的影响。3.4.2对台站所在地的生活保障条件、征地费用等进行权衡对比,对候选台址进行评估。3.4.3根据场地环境条件的复杂情况及其对台站工作影响程度的预测,确定是否需要进行飞行鉴定。3.5飞行鉴定
当需要进行飞行鉴定时,应在预选台址上架设临时设备,按有关规定进行飞行校验,以鉴定预选场地是否符合建台要求。
3.6选址报告
台址选定后应写出选址报告,内容应包括:a)台站位置(以天线的安装位置为准)的经纬度,场地及其周围的实际地形地物情况、场地及环境对台站工作影响的计算和预测、电磁环境、预计征地面积和费用、飞行鉴定数据、选址的结论性意见等:
b)当地无线电管理委员会以及城市规划和土地管理部门同意建台的意见。3.7上报审批
选址报告应上报中批。
4详细要求
4.1航向信标台
4.1.1天线阵的设置
4.1.1.1航向信标的天线阵要对称设置在跑道中心线延长线(或偏置配置的航向信标进场方位)两侧,天线阵的纵轴垂直于跑道中心线延长线(或进场方位)。天线阵至跑道末端的距离根据下列因素确定:机场净空规定;
航道扇区宽度的要求;
天线阵附近有无反射或再辐射体:c)
安全考虑和跑道安全区;
设施升级的可能性和机场扩建计划;f)
建台费用。
航向信标天线阵至跑道末端的距离一般为200m~600m。2
KAoNiKAca
SJ20837-2002
当航向信标台配置于短跑道或计划扩建的跑道时,天线阵至跑道末端的距离可以大于600m。天线阵至跑道入口的最小距离为2200m。4.1.1.2当受地形条件限制或因其它原因,航向信标天线阵不能对称设置在跑道中心线延长线两侧时,可以采用偏置设置。
4.1.1.2.1偏置航向信标台天线阵的配置见图1。航向信标天线阵
350m±15
题道中心线延长线
航向航道线
LLSHON
注:指点信标台应沿航向航道线架设留偏置航问信标台的配置
4.1.1.2.2最大偏置角为3°
4.1.1.2.3天线库偏窝跑道中心线的横向距离不算超过160m4.1.1.2.4偏置航向信标合的保障条件限于仪表书陆系统的英运行性能4.1.1.3航向信标未线阵的高度应符合机场净空规定,辐射载元至仅耗者陆系统基准数据点应通视。辐射革元距最近地面的高度不应超过10m当需要架高天线时,
4.1.2场地和环境要求
4.1.2.1航向信标台的场地保护区是一个由圆和长方形合成的区域一如图之所示,圆的中心即天线阵中心,其半径为75m。长方形的长度为队天线阵开始沿跑道中心线延长线向跑道方向延伸至300㎡或跑道末端(以大者为准),宽度为120m。如巢使崩翼节可辐射的天线浑(天线辐射信号的前后场强比大于20dB),则保护区不包括图中的斜线区。4.1.2.2航向信标台机房应设置在天线阵纵轴的土30°范围内,距天线阵中心75m~90m。具体位置根据当地的地形、道路和电源等情况决定。机房高度应符合机场净空规定。4.1.2.3保护区内地表应平坦,跑道末端与天线阵之间地面纵向和横向地形坡度不应大于1%,并应平缓地过渡。
4.1.2.4在保护区内不应有树木、高杆作物、土丘、建筑物、道路、金属栅栏和架空金属线缆等。进入航向信标台的信和电源线缆穿越保护区时应埋入地下。SJ20837-—2002
天线度
300m或跑道末端
(以大者为准)
图2航向信标台场地保护区
跑道中心线延长线
4.1.2.5在设备运行期间,保护区内不应停放车辆或飞机,不应有任何地面的交通活动。4.1.2.6在航向信标天线阵前方±10°、距天线阵3000m的区域内,不应有高于15m的建筑物和高压输电线等大型反射物或再辐射体存在。4.1.2.7保护区内的杂草高度不应超过0.5m。4.2下滑信标台
4.2.1下滑信标天线的设置
4.2.1.1选择下滑信标天线类型和确定相对于跑道的安装部位根据跑道入口两侧平坦地面的大小以及天线场地的地形条件,同时考虑诸如滑行道、待机坪和停机坪的所在位置对下滑信标可能造成的干扰,选择合适的下滑信标天线类型和相对于机场跑道的安装部位。
五种典型地形条件所适用的下滑信标天线类型如下:a)
如图3(a)所示,1000m以内地形基本平坦时可选用零基准天线;在图3(b)和图3(e)所示的地形条件下,优先选用捕获效应天线,其次选用边带基准天线:
在图3(c)所示地形条件下,选用捕获效应或边带基准天线:在图3(d)所示的地形条件下,选用边带基准天线。天线
HrikAoNiKAca-
300m~1500
小于210m
300m~1500m
300m~1500m免费标准下载网bzxz
五种典型的下滑信标天线场地的地形条4.2.1.2确定下滑信标天线至跑道中心线的距离(o)
SJ20837---2002
确定下滑信标天线至跑道中心线的距离时除了要考虑天线前方要有较好的地表反射外,同时要考虑所选用下滑信标天线的安装高度。一般于滑信标天线杆顶端应不超出图所示的1:3坡度根制线,具体计算见公式
式中:
下滑信标天线室跑道中心线的
一下滑信标天线杆顶端相对其正侧芳跑道中心线的标高差,m。1:3
跑道中心
下滑信标天线
75m~200m
图4下滑信标天线杆横向坡度限制线下滑信标天线至跑道中心线的距离一般为75m~200m,最佳距离为120m。4.2.1.3确定下滑信标天线至跑道入口的距离下滑信标天线至跑道入口的距离由下列因素决定:a)下滑角:
SJ20837—2002
b)ILS基准数据点高度,15m+3m;跑道和下滑信标天线场地沿跑道纵向的地形坡度;c
d)下滑信标天线场地沿跑道横向的地形坡度。通常下滑信标天线至跑道入口的距离为200m~400m,对于特定的场地条件,下滑信标天线至跑道入口的距离可按公式(2)~公式(6)确定。4.2.1.3.1当跑道和下滑信标天线场地的地形基本水平时(见图5),可按公式(2)计算:D-H/tan 0.
式中:
D—下滑信标天线至跑道入口的距离,m;H—-基准数据点高度,m:
8-—下滑角。
下滑信标天线
基准数据点
陆方向
TETSEESSAS
图5水平跑道和场地的下滑信标天线至跑道入口的距离(2)
4.2.1.3.2当跑道和下滑信标天线场地以相同的纵向地形坡度向上或向下倾斜时(见图6),可按公式(3)计算:
D= (Hte) /tan 0-
式中:
跑道入口与跑道截入点之间的标高差,跑道入口高于跑道截入点时取正值,低于截入点时取负值,m
公式中因有D与e两个未知数,故不能真接求解。计算时应先假定一个距离D,从地形图上查出相应的e值,代入公式(3)验证能否满足要求。若不能满足要求,则要重新假定D值和查出e值,再次进行验证,直至满足要求。如果在跑道入口和跑道截入点之间纵向地形坡度是线性的,则下滑信标天线至跑道入口的距离可按公式(4)计算:
D=HI(tan -S)
式中:
S纵向地形坡度的斜率,S=elD,跑道入口高于跑道截入点时取正值,低于跑道截入点时取负值。
HKANKAca-
下滑信标天线
跑道截入点
基准数据点
延伸下滑道
图6倾斜跑道和场地的下滑
着陆方向
至跑道入口的距离
SJ20837——2002
4.2.1.3.3下滑信标天线场地沿跑道横向有地形坡度时,下滑信标天线牵跑道入自的距离:横向地形坡度的斜率为一常量,并不大于1.5%。此时地形对下滑信标天线至跑道入口的距离a)
所造成的影响可忽略不计,仍以水平地面的情况计算;b)
横向地形坡度不规则(见图滑信标天线至跑道入口的距离时必须对横向标高差进行补偿。按公式(5)计红
式中:
D=(H+a)
下滑信标天线安装地点与跑道截天学点时联正值,
下滑信标天线
简的标高差,跑道截
低于下滑信标关线安装地言时取题征m。湖道截入点
延伸下滑道
2reyey
舒于下滑信标天线安装地
着陆方向
图7场地有横向地形坡度时的下滑信标天线至跑道入口的距离4.2.1.3.4当跑道和下滑信标天线场地带有纵向地形坡度,下滑信标天线场地有横向地形坡度时(见图8),下滑信标天线至跑道入口的距离按公式(6)计算:D- (H+e+a) /tan 0.
SJ20837—2002
下滑信标天线
跑道截入点
延伸下滑道
基准数据点
着陆方向
图8跑道、场地带有纵向、横向地形坡度的下滑信标天线至跑道入口的距离4.2.2场地和环境要求
4.2.2.1下滑信标台的场地保护区如图9所示。C区
一下滑信标关线至跑道入口的距离,m;跑道入口
下滑信标天线至跑道中心线的距离,m:y——360m或距离D(以大者为准);L一900m或至机场边界或至平坦地面的终止点(以小者为准)。图9下滑信标台场地保护区
-irKAoNKAca-
著陆方向
SJ20837--2002
4.2.2.2场地保护区的“A区”,不应种植农作物,杂草的高度应不超过0.3m。纵向地形坡度应与跑道的坡度相同,横向坡度不大于土1.5%,地面应平整到设计坡度的土4cm范围内。在设备运行期间,该区内不应停放车辆和飞机,不允许有任何地面交通活动。4.2.2.3场地保护区的“B区”,地面应尽可能平坦,允许相对于理想地平面的地形凹凸高度由下式决定:
Z<0.0117D/N.
式中:
Z—地形凹凸高度允许值,m;
D—下滑信标天线至地形凹凸处的距离,N—边带天线高度的波长数。
4.2.2.4场地保护区的“C区”内不有新手10站的属
山丘等存在。该区域的地形坡度应不超过15%。(7)
架空高压输电线、堤坝、树林、4.2.2.5在“A区”“B区”和距不滑信标天线天线中心线(与跑道乎行)60m以内的“C区”内,不应有金属建筑物、撤栏、架空线缆、树木等干扰源存在。4.2.2.6为保证保护区内有良好的排水性能可沿下滑信标台一侧的跑道旁和“C区“和“A区”交
界的“C区”一侧,建筑适当炎度的排永沟。4.2.2.7下滑信标台的机房应设置在紧靠下滑信标夫线的后方,距天线杆约2m~3m处。进入机房的通信和电源线缆穿越保护医时,应埋入地下,4.3指点信标合
4.3.1指点信标天线的设置地,
4.3.1.1指点信标台作为仪表着陆系统的组成部券中心线延长线上,奎跑道入的距离为:a)外指点信标台6.500mm100m
中指点信标台1050m生150m
借标台的妻录,
,段置在跑道
外、中指点信标台偏离跑道中心线延长线应不超过75m:内指点信标台75m450m一般为305m;偏离跑道中心线延长线应不超过30m。注:对于与偏置航向信标台配合工作的指点信标台应架设在航向航道线在地面的投影线上而不在跑道中心线延INEORMT
长线上。
起作为效信标着陆设备时,其远、近指点信标台可分4.3.1.2当指点信标台和无方向信标台设置在别用作仪表着陆系统的外、中指点信标台,但识别呼号和调制频率必须符合仪表着陆系统的要求。4.3.2场地和环境要求
指点信标台的场地保护区如图10中的阴影区所示。在保护区内,地形应平坦、开阔,不应有超出以地网或天线最低单元为基准、垂直张角为20°的金属建筑物、架空线缆、树木等地物存在。0
SJ20837-—2002
图10指点信标台场地保护区
TiiKAoNiKAca=
小提示:此标准内容仅展示完整标准里的部分截取内容,若需要完整标准请到上方自行免费下载完整标准文档。
标准图片预览:





- 其它标准
- 热门标准
- 电子行业标准(SJ)
- SJ50681.65-1994 TNC系列(接半硬电缆)插孔接触件法兰安装2级射频同轴插座连接器详细规范
- SJ/T11247-2001 永磁铁氧体瓦形磁体公差及外形缺陷
- SJ995-75 双动冲床引伸模 落料凹模 引伸凹模
- SJ50599/10-2006 系列Ⅰ JY27466卡口连接压接式接触件墙式法兰安装固定电连接器(T类)详细规范
- SJ20792-2000 微通道板光电倍增管测试方法
- SJ1807-1981 2CC120(122、124)~2CC420(422、424)型硅调谐变容二极管
- SJ1736-1981 通信用送话器电声试验方法
- SJ20398-1994 机载雷达用栅控行波管钛泵电源通用规范
- SJ/T10586.3-1994 DW-217型电子玻璃技术数据
- SJ/T10783-1996 电子器件详细规范 半导体集成电路CD7176CP伴音中频放大电路(可供认证用)
- SJ1553-1980 测温型负温度系数热敏电阻器总技术条件
- SJ1805-1981 2CC126型硅调频变容二极管
- SJ3004.7-1988 组合冲模 异形刃口
- SJ3234-1989 电子材料真空放气性能的动态测试方法
- SJ/T1146-1993 电容器用有机薄膜体积电阻率试验方法
- 行业新闻
请牢记:“bzxz.net”即是“标准下载”四个汉字汉语拼音首字母与国际顶级域名“.net”的组合。 ©2025 标准下载网 www.bzxz.net 本站邮件:bzxznet@163.com
网站备案号:湘ICP备2025141790号-2
网站备案号:湘ICP备2025141790号-2