- 您的位置:
- 标准下载网 >>
- 标准分类 >>
- 机械行业标准(JB) >>
- JB/T 7500-1994 低温化学热处理工艺方法选择通则
标准号:
JB/T 7500-1994
标准名称:
低温化学热处理工艺方法选择通则
标准类别:
机械行业标准(JB)
英文名称:
General rules for selection of low temperature chemical heat treatment process标准状态:
已作废-
发布日期:
1994-10-25 -
实施日期:
1995-10-01 -
作废日期:
2007-09-01 出版语种:
简体中文下载格式:
.rar.pdf下载大小:
180.23 KB
替代情况:
被JB/T 7500-2007替代
点击下载
标准简介:
标准下载解压密码:www.bzxz.net
本标准规定了低温化学热处理工艺方法选择的一般通则。 JB/T 7500-1994 低温化学热处理工艺方法选择通则 JB/T7500-1994
部分标准内容:
中华人民共和国机械行业标准
JB/T7500—94
低温化学热处理工艺方法
选择通则
1994-10-25发布
中华人民共和国机械工业部
1995-10-01实施
中华人民共和国机械行业标准
低温化学热处理工艺方法
选择通则
1主题内容与适用范围
本标准规定了低温化学热处理工艺方法选择的一般通则。JB/T 750094
本标准适用于碳素钢、合金结构钢、工模具钢、不锈钢和铸铁等材料制成的工件的气体渗氮、离子渗氮、气体氮碳共渗、盐浴硫氮碳共渗及电解渗硫等低温化学热处理工艺方法的选择。2引用标准
GB7232
GB8121
JB4155
JB/T6956
ZBJ36006
ZB/TJ36018
3术语
金属热处理工艺术语
热处理工艺材料名词术语
气体氨碳共渗工艺
离子渗氮
钢的气体渗氮处理
盐浴硫氮碳共渗
3.1低温化学热处理
将钢铁工件置于低于Ac,温度的活性介质中保温,渗入一种或儿种元索以改变表层化学成分、组织和性能的热处理工艺。
3.2咬合
摩擦副在摩擦力作用下,其两个擦伤表面出现粘合,摩擦副的相对运动受阻的现象。3.3咬死
因咬合面导致摩擦表面“冷焊”,表面产生严重粘着或转移使相对运动停止的现象。3.4接触疲劳
材料在循环接触应力作用下,产生局部永久性累积损伤,经一定循环次数后,接触表面发生麻点、浅层或深层剩落的过程。
3.5弯曲疲劳
工件在脉冲或交变弯曲应力作用下萌生裂纹,因裂纹扩展而导致断裂的过程。3.6粘着磨损
在摩擦副相对运动中,接触表层发生塑性变形,表面的氧化膜被破坏,从拉毛、擦伤发展到材料由一表面转移至另一表面所导致的磨损。4选择工艺方法的一般原则
4.1根据工件的服役条件、失效形式与港层的特性选择工艺4.1.1用碳素结构钢或低合金结构钢制造的低速或轻载荷下工作,但有耐磨要求的工件,在成品状态选用气体氮碳共渗或盐浴硫氮碳共渗,低合金结构钢工件,亦可采用离子渗氮机械工业部1994-10-25批准
1995-10-01实施
JB/T7500-94
4.1.2承受重载荷并要求耐磨性与抗疲劳性高的工件,应果用离子渗氮或气体渗氮。4.1.3承受中等弯曲、扭转和一定冲击载荷,且工作表面承受磨损的轴类工件,应采用气体氮碳共渗、盐浴硫筑碳其渡或离子漆等(碳素结构钢工件除外)4.1.4承受很高的弯曲、扭转和一定冲击载荷,工作面易磨损的工件(如大马力柴油机曲轴);承受很高的弯曲、扭转和一定冲击载荷,转速高,精度高的工件(如坐标镜床主轴等)应采用气体渗氮或离子渗氮。4.1.5用含铬、钼、钒的合金结构钢制造的承受高接触载荷和弯曲应力,且要求变形小的工件(如大模数重载齿轮齿轴等)采用深层离子渗氮或气体渗氮。4.1.6要求减障摩、自润滑性能高的工件,应选用盐浴硫氮碳共渗。4.1.7单纯要求耐蚀性好的工件,可用碳素钢制造并进行抗蚀渗氮,但化合物层应以相为主,且致密区厚度在10μm以上。
4.1.8承受较轻与中等载荷,以粘着磨损为主要失效形式的工件,应采用盐浴硫氮碳共渗或气体氮碳共渗。
4.1.9以粘着磨损为主要失效形式的模具(如高精度冷冲模、冷挤模、拉伸模、塑料及非铁金属成型模等)和刀具(回火温度低的碳素工具钢、低合金工具钢冷作模具除外),应选用盐浴硫氢碳共渗或气体氢碳共渗:以热磨损与冷热疲劳为主要失效形式的模具(如铜合金挤压模与压铸模等)应采用离子渗氮或气体渗鼠。
4.1.10低温电解渗瓷主要用于经过渗碳,率火:渗效;整体或表面泽火以及调质的工件,达到降低表面率擦系数,提高抗擦伤、抗咬合能力的目的。4.1.11五种低温化学热处理渗层性能的对比见表1。几种典型工件(如齿轮、轴类、冷热模具等)的适用工艺参见附录A(参考件)、附录B(参考件)、附录C(参考件)。
五种低温化学热处理渗层性能对比工艺名称
气体渗点
离子渗氮
盐搭荫氮碳共渗
气体氮碳共渗
低湿电解涉硫
工艺名称
气体谦鼠
离子渗氢
盐浴硫氨碳共涉
气体氢碳共渗
低温电解渗镜
满摩、抗咬合
及自润清性能
抗膦粒
磨损性能
李曲疲劳
接触疫劳
表面硬度HV0.1(不低于)
碳素结构钢
4.2根据工件的材料及技术要求选择工艺4.2.1
合金结构钢
冲击疲劳
合金工具钢
冷热疫劳
抗粘着
磨报性能
抗咬合性能
优良,不耐磨
沙层深度
般0.3~0.5.特殊0.5~0.7
般0.2~0.4,特殊0.4~0.8
碳素钢工件,不应选用气体渗氮(抗蚀渗氮除外)或离子渗氮,应采用气体氮碳共渗或盐浴硫氮碳共渗。
JB/T 7500—94
4.2.2铸铁工件,回火温度低于520℃的弹赞钢等工件,应选用气体氮碳共渗或离子渗氮。4.2.3形状复杂件,有深孔、小孔、细狭缝或百孔的需硬化工件,不应选用离子渗氮。4.2.4需要局部渗或局部防渗的工件,不应选用盐浴硫氮碳共渗。4.2.5要求有效硬化层深度大于0.35mm的工件应选用离子渗鼠或气体渗氮;要求渗层较浅的工件选用盐浴硫氮碳共渗或气体氮碳共渗,也可选用离子渗氮。4.3根据工件的尺寸和生产批量选择工艺4.3.1工件尺寸较大且批量生产,应用气体渗氮或离子渗氮。4.3.2品种单一且大批量生产,可选用气体氢碳共渗;工件大小不一,品种多,宜采用盐浴硫氮碳共渗。4.4根据综合经济效益选择工艺
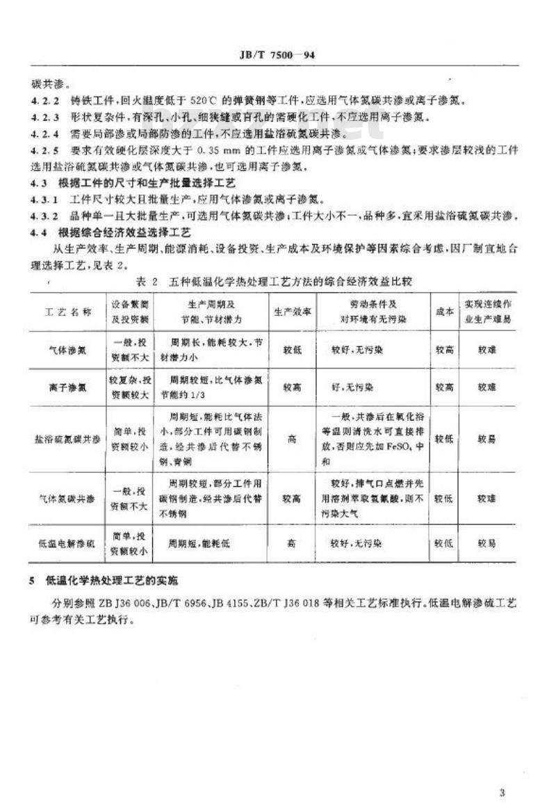
从生产效率、生产周期、能源消耗、设备投资、生产成本及环境保护等因索综合考虑,因厂制直地合理选择工艺,见表2.
表2五种低温化学热处理工艺方法的综合经济效益比较工艺名称
气体净氧
离子渗氮
盐潜硫氨碳共渗
气体鼠碳共涉
低盗电解修疏
设备紫商
及投资额
一般,投
资懿不大
较复杂,投
资额较大
简单,投
资额较小
一般·投
资额不大
简单,投
资额较小
生产周期及
节能、节材潜力
周期长,能耗较大,节
材潜力小
周期较短,比气体渗氮
节能约1/3
周期短·能耗比气体法
小,部分工件可用碳钢制
造,经共渗后代替不锈
钢、青钢
周期较短,部分工件用
碳钢制造,经共渗唇代替
不锈钢
周期短,能耗低
低温化学热处理工艺的实施
生产效率
劳动件及
对环境有无污染
较好,无污染
好,无污染
般,共渗后在氧化浴
等温则清饶水可直接排
放,否则应先加FeSO,中
较好,排气口点燃并先
用溶剂萃取氢氧酸,则不
冯染大气
较好,无污染
实现连续作
业生产难易
分别参照ZBJ36006JB/T6956、JB4155、ZB/TJ36018等相关工艺标准执行。低温电解渗硫工艺可参考有关工艺执行。
JB/T7500-94
附录A
适用于齿轮的低温化学热处理工艺(参考件)
适用于齿轮的低温化学热处理工艺见表A1。表A1
模效范围
齿轮负荷
低负荷齿轮
中负荷齿轮
500~1000
高负荷齿轮
碳素结构钢、合金
结构钢、不锈钢等
合金结构钢
合金结构钢
渗层主要性能
渗层组织
表层以。
相为主
表层以
睡层深度
化合物为主
表层以
化合物为主
推荐的工艺
盐浴疏氮碳共渗,气
体氮碳共渗,气体或离
子渗氮等
高于渗氮:深层高子
诊氮,气体涉岛
深层离子渗氮
附录B
适用于轴类工件的低温化学热处理工艺(参考件)
适用于轴类工件的低温化学热处理工艺见表B1.B1
工件名称
拖拉机曲轴
大功率机车及
船用集油机曲轴
镗床与机床
传动轴
齿轮轴
能量调节杆
失效形式
疫劳、
疲劳、
磨损。
吸死、
磨损、疲劳
QT600-3
38CrMoAl
40CrNiMo
35CrNi3W
38CrMoA1
38CrwVA1
38CrMoAi
40CrNiMa
渗层主要性能
表面硬度HV0.1
≥900
500~600
齿轮达到的疲劳强度极限
接够疫劳极限
600~1200
1200~1500
修层深度mm
0.15~0.20
0. 25~0.35
0. 4~0. 6
0. 4~0. 6
膏曲疫劳极限
200~250
250~330
推荐的工艺
气体氮碳共渗:
盐潜硫鼠碳共渗
离子涉氮
气体隐
气体渗鼠
离子渗
离子诊乱
气体高碳共渗
盐浴疏氨碳共渗
盐浴础氨暖共渗
JB/T7500—94
附录C
适用于模具的低温化学热处理工艺(参考件)
适用于模具的低温化学热处理工艺见表C1。表C1
模具类别
高精度冷冲模
拉伸模(不锈钢、
钛等金属加工用)
铝(或锌)合金挤
压模及压铸模
塑料成型模
附加说明:
主要失效形式
冲击疲劳
粘着旁摄
粘着磨
冷热疫劳
粘着磨损
粘着磨损
Cr12Mo
Cr12MoV
W6Mo5Cr4V2
W18Cr4V
Cr12Mo
Cr12MoV
W6Mo5Cr4V2
W18Cr4V
4Cr5MoViSi下载标准就来标准下载网
3Cr2W8
40Cr,45钢
渗层主要性能
表面硬度HV0.1
≥1000
≥900
本标准由全国势处理标准化技术委员会提出并归口。渗层深度mm
0.08~0.12.化合物
层深≤5pm
0.080.12.化合物
层深5~10μm
0.15.化合物
层深>8j4m
0.20~0.25,化合
物层深>8pm
推荐的工艺
气体氮碳共修
盐溶硫氮碳共渗
盐浴疏系碳共滤
气体氮碳共漆
高子涉氮
盐溶硫氮碳共渗
气体氮碳共渗
盐浴疏氨碳共渗
气体氨碳共涉
本标准电机械工业部武汉材料保护研究所负责起章,郑州机械研究所与北京机电研究所参加起草本标准主要起草人部振声、胡以正、陈秀玉、终晓辉、林峰。
小提示:此标准内容仅展示完整标准里的部分截取内容,若需要完整标准请到上方自行免费下载完整标准文档。
JB/T7500—94
低温化学热处理工艺方法
选择通则
1994-10-25发布
中华人民共和国机械工业部
1995-10-01实施
中华人民共和国机械行业标准
低温化学热处理工艺方法
选择通则
1主题内容与适用范围
本标准规定了低温化学热处理工艺方法选择的一般通则。JB/T 750094
本标准适用于碳素钢、合金结构钢、工模具钢、不锈钢和铸铁等材料制成的工件的气体渗氮、离子渗氮、气体氮碳共渗、盐浴硫氮碳共渗及电解渗硫等低温化学热处理工艺方法的选择。2引用标准
GB7232
GB8121
JB4155
JB/T6956
ZBJ36006
ZB/TJ36018
3术语
金属热处理工艺术语
热处理工艺材料名词术语
气体氨碳共渗工艺
离子渗氮
钢的气体渗氮处理
盐浴硫氮碳共渗
3.1低温化学热处理
将钢铁工件置于低于Ac,温度的活性介质中保温,渗入一种或儿种元索以改变表层化学成分、组织和性能的热处理工艺。
3.2咬合
摩擦副在摩擦力作用下,其两个擦伤表面出现粘合,摩擦副的相对运动受阻的现象。3.3咬死
因咬合面导致摩擦表面“冷焊”,表面产生严重粘着或转移使相对运动停止的现象。3.4接触疲劳
材料在循环接触应力作用下,产生局部永久性累积损伤,经一定循环次数后,接触表面发生麻点、浅层或深层剩落的过程。
3.5弯曲疲劳
工件在脉冲或交变弯曲应力作用下萌生裂纹,因裂纹扩展而导致断裂的过程。3.6粘着磨损
在摩擦副相对运动中,接触表层发生塑性变形,表面的氧化膜被破坏,从拉毛、擦伤发展到材料由一表面转移至另一表面所导致的磨损。4选择工艺方法的一般原则
4.1根据工件的服役条件、失效形式与港层的特性选择工艺4.1.1用碳素结构钢或低合金结构钢制造的低速或轻载荷下工作,但有耐磨要求的工件,在成品状态选用气体氮碳共渗或盐浴硫氮碳共渗,低合金结构钢工件,亦可采用离子渗氮机械工业部1994-10-25批准
1995-10-01实施
JB/T7500-94
4.1.2承受重载荷并要求耐磨性与抗疲劳性高的工件,应果用离子渗氮或气体渗氮。4.1.3承受中等弯曲、扭转和一定冲击载荷,且工作表面承受磨损的轴类工件,应采用气体氮碳共渗、盐浴硫筑碳其渡或离子漆等(碳素结构钢工件除外)4.1.4承受很高的弯曲、扭转和一定冲击载荷,工作面易磨损的工件(如大马力柴油机曲轴);承受很高的弯曲、扭转和一定冲击载荷,转速高,精度高的工件(如坐标镜床主轴等)应采用气体渗氮或离子渗氮。4.1.5用含铬、钼、钒的合金结构钢制造的承受高接触载荷和弯曲应力,且要求变形小的工件(如大模数重载齿轮齿轴等)采用深层离子渗氮或气体渗氮。4.1.6要求减障摩、自润滑性能高的工件,应选用盐浴硫氮碳共渗。4.1.7单纯要求耐蚀性好的工件,可用碳素钢制造并进行抗蚀渗氮,但化合物层应以相为主,且致密区厚度在10μm以上。
4.1.8承受较轻与中等载荷,以粘着磨损为主要失效形式的工件,应采用盐浴硫氮碳共渗或气体氮碳共渗。
4.1.9以粘着磨损为主要失效形式的模具(如高精度冷冲模、冷挤模、拉伸模、塑料及非铁金属成型模等)和刀具(回火温度低的碳素工具钢、低合金工具钢冷作模具除外),应选用盐浴硫氢碳共渗或气体氢碳共渗:以热磨损与冷热疲劳为主要失效形式的模具(如铜合金挤压模与压铸模等)应采用离子渗氮或气体渗鼠。
4.1.10低温电解渗瓷主要用于经过渗碳,率火:渗效;整体或表面泽火以及调质的工件,达到降低表面率擦系数,提高抗擦伤、抗咬合能力的目的。4.1.11五种低温化学热处理渗层性能的对比见表1。几种典型工件(如齿轮、轴类、冷热模具等)的适用工艺参见附录A(参考件)、附录B(参考件)、附录C(参考件)。
五种低温化学热处理渗层性能对比工艺名称
气体渗点
离子渗氮
盐搭荫氮碳共渗
气体氮碳共渗
低湿电解涉硫
工艺名称
气体谦鼠
离子渗氢
盐浴硫氨碳共涉
气体氢碳共渗
低温电解渗镜
满摩、抗咬合
及自润清性能
抗膦粒
磨损性能
李曲疲劳
接触疫劳
表面硬度HV0.1(不低于)
碳素结构钢
4.2根据工件的材料及技术要求选择工艺4.2.1
合金结构钢
冲击疲劳
合金工具钢
冷热疫劳
抗粘着
磨报性能
抗咬合性能
优良,不耐磨
沙层深度
般0.3~0.5.特殊0.5~0.7
般0.2~0.4,特殊0.4~0.8
碳素钢工件,不应选用气体渗氮(抗蚀渗氮除外)或离子渗氮,应采用气体氮碳共渗或盐浴硫氮碳共渗。
JB/T 7500—94
4.2.2铸铁工件,回火温度低于520℃的弹赞钢等工件,应选用气体氮碳共渗或离子渗氮。4.2.3形状复杂件,有深孔、小孔、细狭缝或百孔的需硬化工件,不应选用离子渗氮。4.2.4需要局部渗或局部防渗的工件,不应选用盐浴硫氮碳共渗。4.2.5要求有效硬化层深度大于0.35mm的工件应选用离子渗鼠或气体渗氮;要求渗层较浅的工件选用盐浴硫氮碳共渗或气体氮碳共渗,也可选用离子渗氮。4.3根据工件的尺寸和生产批量选择工艺4.3.1工件尺寸较大且批量生产,应用气体渗氮或离子渗氮。4.3.2品种单一且大批量生产,可选用气体氢碳共渗;工件大小不一,品种多,宜采用盐浴硫氮碳共渗。4.4根据综合经济效益选择工艺
从生产效率、生产周期、能源消耗、设备投资、生产成本及环境保护等因索综合考虑,因厂制直地合理选择工艺,见表2.
表2五种低温化学热处理工艺方法的综合经济效益比较工艺名称
气体净氧
离子渗氮
盐潜硫氨碳共渗
气体鼠碳共涉
低盗电解修疏
设备紫商
及投资额
一般,投
资懿不大
较复杂,投
资额较大
简单,投
资额较小
一般·投
资额不大
简单,投
资额较小
生产周期及
节能、节材潜力
周期长,能耗较大,节
材潜力小
周期较短,比气体渗氮
节能约1/3
周期短·能耗比气体法
小,部分工件可用碳钢制
造,经共渗后代替不锈
钢、青钢
周期较短,部分工件用
碳钢制造,经共渗唇代替
不锈钢
周期短,能耗低
低温化学热处理工艺的实施
生产效率
劳动件及
对环境有无污染
较好,无污染
好,无污染
般,共渗后在氧化浴
等温则清饶水可直接排
放,否则应先加FeSO,中
较好,排气口点燃并先
用溶剂萃取氢氧酸,则不
冯染大气
较好,无污染
实现连续作
业生产难易
分别参照ZBJ36006JB/T6956、JB4155、ZB/TJ36018等相关工艺标准执行。低温电解渗硫工艺可参考有关工艺执行。
JB/T7500-94
附录A
适用于齿轮的低温化学热处理工艺(参考件)
适用于齿轮的低温化学热处理工艺见表A1。表A1
模效范围
齿轮负荷
低负荷齿轮
中负荷齿轮
500~1000
高负荷齿轮
碳素结构钢、合金
结构钢、不锈钢等
合金结构钢
合金结构钢
渗层主要性能
渗层组织
表层以。
相为主
表层以
睡层深度
化合物为主
表层以
化合物为主
推荐的工艺
盐浴疏氮碳共渗,气
体氮碳共渗,气体或离
子渗氮等
高于渗氮:深层高子
诊氮,气体涉岛
深层离子渗氮
附录B
适用于轴类工件的低温化学热处理工艺(参考件)
适用于轴类工件的低温化学热处理工艺见表B1.B1
工件名称
拖拉机曲轴
大功率机车及
船用集油机曲轴
镗床与机床
传动轴
齿轮轴
能量调节杆
失效形式
疫劳、
疲劳、
磨损。
吸死、
磨损、疲劳
QT600-3
38CrMoAl
40CrNiMo
35CrNi3W
38CrMoA1
38CrwVA1
38CrMoAi
40CrNiMa
渗层主要性能
表面硬度HV0.1
≥900
500~600
齿轮达到的疲劳强度极限
接够疫劳极限
600~1200
1200~1500
修层深度mm
0.15~0.20
0. 25~0.35
0. 4~0. 6
0. 4~0. 6
膏曲疫劳极限
200~250
250~330
推荐的工艺
气体氮碳共渗:
盐潜硫鼠碳共渗
离子涉氮
气体隐
气体渗鼠
离子渗
离子诊乱
气体高碳共渗
盐浴疏氨碳共渗
盐浴础氨暖共渗
JB/T7500—94
附录C
适用于模具的低温化学热处理工艺(参考件)
适用于模具的低温化学热处理工艺见表C1。表C1
模具类别
高精度冷冲模
拉伸模(不锈钢、
钛等金属加工用)
铝(或锌)合金挤
压模及压铸模
塑料成型模
附加说明:
主要失效形式
冲击疲劳
粘着旁摄
粘着磨
冷热疫劳
粘着磨损
粘着磨损
Cr12Mo
Cr12MoV
W6Mo5Cr4V2
W18Cr4V
Cr12Mo
Cr12MoV
W6Mo5Cr4V2
W18Cr4V
4Cr5MoViSi下载标准就来标准下载网
3Cr2W8
40Cr,45钢
渗层主要性能
表面硬度HV0.1
≥1000
≥900
本标准由全国势处理标准化技术委员会提出并归口。渗层深度mm
0.08~0.12.化合物
层深≤5pm
0.080.12.化合物
层深5~10μm
0.15.化合物
层深>8j4m
0.20~0.25,化合
物层深>8pm
推荐的工艺
气体氮碳共修
盐溶硫氮碳共渗
盐浴疏系碳共滤
气体氮碳共漆
高子涉氮
盐溶硫氮碳共渗
气体氮碳共渗
盐浴疏氨碳共渗
气体氨碳共涉
本标准电机械工业部武汉材料保护研究所负责起章,郑州机械研究所与北京机电研究所参加起草本标准主要起草人部振声、胡以正、陈秀玉、终晓辉、林峰。
小提示:此标准内容仅展示完整标准里的部分截取内容,若需要完整标准请到上方自行免费下载完整标准文档。
标准图片预览:





- 其它标准
- 热门标准
- 机械行业标准(JB)
- JB/T9396-1999 环块磨损试验机 技术条件
- JB/T7422.2-1999 立式内圆珩磨机 精度检验
- JB/T7665-1995 通用机械噪声声功率级现场测定 声强法
- JB/T7732.1-1995 地膜覆盖机 技术条件
- JB/T9272-1999 氨压力表
- JB/T7273.8-1994 背面波纹手轮
- JB/T5810-1991 电机磁极线圈及磁场绕组匝间绝缘试验规范
- JB/T450-1992 PN16.0~32.0MPa锻造角式高压阀门、管件、紧固件 技术条件
- JB/T6664.2-1993 自吸泵 技术条件
- JB/T8368.1-1996 电锤钻
- JB/T9014.7-1999 连续输送设备 散粒物料 堆积角的测定
- JB/T9541-1999 家用换气扇用电动机 通用技术条件
- JB/T9991-1999 电镀金刚石铰刀
- JB/T10352-2002 YFB系列粉尘防爆型三相异步电动机(机座号63~355)技术条件
- JB/T10438-2004 额定电压450/750V及以下交联聚氯乙烯绝缘电线和电缆
- 行业新闻
请牢记:“bzxz.net”即是“标准下载”四个汉字汉语拼音首字母与国际顶级域名“.net”的组合。 ©2025 标准下载网 www.bzxz.net 本站邮件:bzxznet@163.com
网站备案号:湘ICP备2025141790号-2
网站备案号:湘ICP备2025141790号-2