- 您的位置:
- 标准下载网 >>
- 标准分类 >>
- 其他行业标准 >>
- FZ/T 54126-2020低熔点涤纶/涤纶复合牵伸丝
标准号:
FZ/T 54126-2020
标准名称:
低熔点涤纶/涤纶复合牵伸丝
标准类别:
其他行业标准
英文名称:
Low melt point polyester/polyester bicomponent draw yarns标准状态:
现行-
发布日期:
2020-12-09 -
实施日期:
2021-04-01 出版语种:
简体中文下载格式:
.pdf .zip下载大小:
1.93 MB
点击下载
标准简介:
本标准规定了低熔点涤纶/涤纶复合牵伸丝的术语和定义、产品标识、技术要求、试验方法、检验规则和标志、包装、运输、贮存的要求。
本标准适用于总线密度50 dtex~167 dtex,单丝线密度2.1 dtex~7.0dtex,以低熔点涤纶为皮层,以涤纶为芯层的本色低熔点涤纶/涤纶复合牵伸丝,其他类型的低熔点涤纶/涤纶复合牵伸丝可参照执行。
部分标准内容:
ICS59.060.20
中华人民共和国纺织行业标准
FZ/T54126—2020
低熔点涤纶/涤纶复合牵伸丝
Lowmelt point polyester/polyester bicomponent drawyarns2020-12-09发布
中华人民共和国工业和信息化部2021-04-01实施
本标准按照GB/T1.1一2009给出的规则起草。本标准由中国纺织工业联合会提出并归口。FZ/T54126—2020
本标准起草单位:厦门翔鹭化纤股份有限公司、扬州富威尔复合材料有限公司、苏州扬昇纺织科技有限公司、凯泰特种纤维科技有限公司、绍兴九洲化纤有限公司、浙江古纤道股份有限公司、辽宁际华新材料制造有限公司、无锡金通高纤股份有限公司、新凤鸣集团股份有限公司、浙江桐昆新材料研究院有限公司、浙江昊能科技有限公司、上海市纺织工业技术监督所、中国化学纤维工业协会、上海纺织集团检测标准有限公司。
本标准主要起草人:张冬贵、田艳艳、朱兴荣、杨新华、许志强、查全亮、李蓉、路敏、丁天、李国平、钟琪芬、郭桥生、刘玲玲、吴文静、石云。I
1范围
低熔点涤纶/涤纶复合牵伸丝
FZ/T54126—2020
本标准规定了低熔点涤纶/涤纶复合牵伸丝的术语和定义、产品标识、技术要求、试验方法、检验规则和标志、包装、运输、贮存的要求。本标准适用于总线密度为50dtex~167dtex,单丝线密度为2.1dtex~7.0dtex,以低熔点涤纶为皮层,以涤纶为芯层的本色低熔点涤纶/涤纶复合牵伸丝,其他类型的低熔点涤纶/涤纶复合牵伸丝可参照执行。
2规范性引用文件
下列文件对于本文件的应用是必不可少的。凡是注日期的引用文件,仅注日期的版本适用于本文件。凡是不注日期的引用文件,其最新版本(包括所有的修改单)适用于本文件。GB/T2828.1-2012计数抽样检验程序第1部分:按接收质量限(AQL)检索的逐批检验抽样计划
GB/T3291.1
GB/T3291.3
纺织材料性能和试验术语
第1部分:纤维和纱线
纺织材料性能和试验术语货
第3部分:通用
GB/T4146(所有部分)
纺织品化学纤维
GB/T6502
化学纤维
长丝取样方法
GB/T6504—2017
GB/T6505—2017
化学纤维含油率试验方法
化学纤维长丝热收缩率试验方法(处理后)GB/T8170—2008
数值修约规则与极限数值的表示和判定GB/T14343
GB/T14344
FZ/T50038
3术语和定义
化学纤维
圭长丝线密度试验方法
化学纤维
长丝拉伸性能试验方法
低熔点聚酯(PET)复合纤维粘结温度试验方法GB/T3291.1、GB/T3291.3、GB/T4146(所有部分)界定的以及下列术语和定义适用于本文件。3.1
粘结温度
bondingtemperature
纤维经过一定诱导结晶处理后的熔融峰温度。4产品标识
4.1产品规格以总线密度(dtex)、单丝根数(f)表示。例如:总线密度52dtex,单丝根数为24根的低熔点涤纶/涤纶复合牵伸丝,其产品规格为52dtex/24f。4.2产品标识应包含:产品名称、产品规格、批号等信息,可以有效区分。1
FZ/T54126—2020
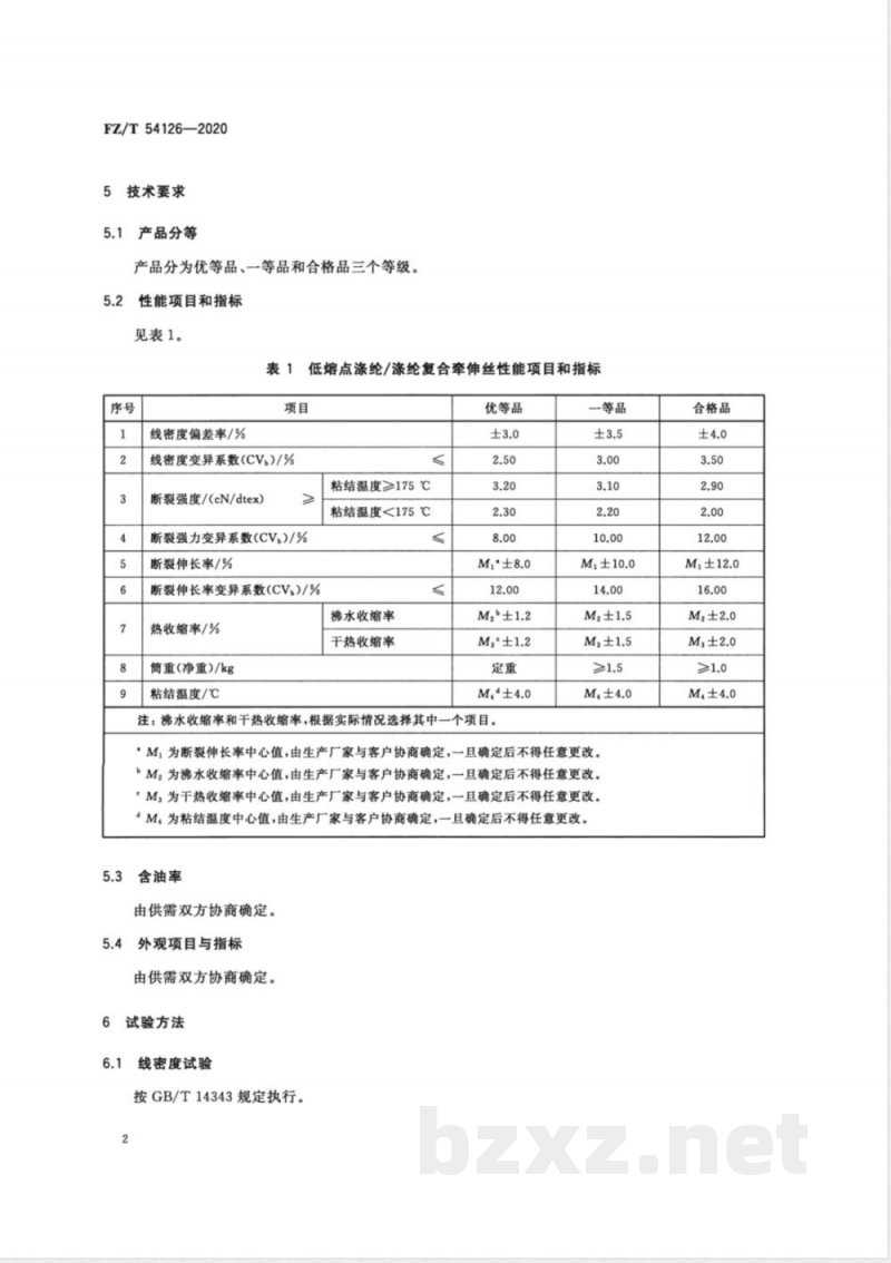
技术要求
产品分等
产品分为优等品、一等品和合格品三个等级。5.2
性能项目和指标
见表1。
线密度偏差率/%
低熔点涤纶/涤纶复合牵伸丝性能项目和指标项目
线密度变异系数(CV)/%
断裂强度/(cN/dtex)
断裂强力变异系数(CV)/%
断裂伸长率/%
断裂伸长率变异系数(CV.)/%
热收缩率/%
简重(净重)/kg
粘结温度/℃
粘结温度≥175℃
粘结温度<175℃
沸水收缩率
干热收缩率
优等品
M,±1.2
注:沸水收缩率和干热收缩率,根据实际情况选择其中一个项目。一等品
M,为断裂伸长率中心值,由生产厂家与客户协商确定,一旦确定后不得任意更改。M,为沸水收缩率中心值,由生产厂家与客户协商确定,一旦确定后不得任意更改。“M,为干热收缩率中心值,由生产厂家与客户协商确定,一旦确定后不得任意更改。dM。为粘结温度中心值,由生产厂家与客户协商确定,一旦确定后不得任意更改。5.3
含油率
由供需双方协商确定。
外观项目与指标
由供需双方协商确定。免费标准bzxz.net
试验方法
线密度试验
按GB/T14343规定执行。
合格品
6.2拉伸性能试验
按GB/T14344规定执行。
6.3沸水收缩率试验
按GB/T6505—2017规定执行。
6.4干热收缩率试验
FZ/T54126—2020
按GB/T6505一2017的7.2.2的单根法规定执行。推荐测试温度为85℃,时间为15min。6.5筒重试验
用检定分度值小于等于卷装质量0.1%的磅秤、电子秤等衡器称取卷装的质量,扣除已知的皮质量,该净质量即为筒重,精确至筒重质量的0.5%,并记录。6.6粘结温度试验
按FZ/T50038规定执行。
6.7含油率试验
按GB/T6504一2017中附录C快速挤压法规定执行。6.8外观检验
6.8.1设备
可采用移动光源、固定光源或分级台进行外观检验:移动光源:要求照度大于或等于6001x,无强烈的其他干扰光源;注:移动光源根据实际情况选用,可以是充电灯或手电或其他能达到照度要求的任意一种。以平行排列的两支40W普通荧光灯,悬挂于离地面高度为180cm~200cm处,丝车在正下方能轻松观察到卷装上面积≥0.5cm2的淡黄色油污为宜;分级台:黑色台面,高度为75cm~80cm。上面平行挂二支D65高显色荧光灯(或40W普通荧光灯),周围环境应无其他散射光和反射光。被观察点的照度大于或等于6001x。6.8.2
检验步骤
6.8.2.1仔细观察卷装的二个端面和一个柱表面。6.8.2.2
2对每个被检卷装进行外观检验,并记录。7检验规则
检验类型
检验类型分为型式检验和出厂检验。当出现下列情况之一时须进行型式检验:规定的周期性检验时;
正式生产过程中,生产设计、工艺或原料有变化,可能影响产品质量时:c)
出广检验的结果与上次型式检验有较大差异时;生产装置检修,恢复生产时;
FZ/T54126—2020
e)国家检验机构要求进行型式检验时。7.2检验项目
7.2.1表1中项目均为型式检验项目,表1中序号1~8为出厂检验项目。7.2.2外观检验项目按5.4规定。7.3组批规定
每批产品必须是原料、工艺条件和产品规格相同,同一规格产品原则上以分机台型号连续生产量分为一批。
7.4取样规定
7.4.1表1中各项目试验的实验室样品按GB/T6502规定取样。其中筒重试验,宜逐筒取样。7.4.2外观检验逐筒检验。
7.5判定规则
7.5.1性能项目的测定值或计算值按GB/T8170一2008中4.3.3修约值比较法与表1的性能指标的极限数值比较,评定等级。
7.5.2外观检验按5.4规定,逐筒评定等级7.5.3
产品综合等级的评定,以检验批中表1性能指标和外观指标最低项的等级定为该批产品的等级。
复验规则
7.6.1通则
一批产品到收货方3个月内,作为验收或对品质有异议时可提请复验。若该批产品的数量使用了三分之一以上时,不得申请复验。但如果收货方可以出示相关证据证明该批产品确实影响到后加工产品的品质,并造成严重损失时,应分析原因,明确双方责任、协商处理。7.6.2
检验项目
同7.2。
组批规定
按原生产批号组批,但生产日期间隔超过90天的产品不能按同一批号组批。7.6.4取样规定
7.6.4.1表1中除筒重外的性能项目的实验室样品,按GB/T6502规定取样。7.6.4.2筒重、外观为抽样检验。根据批量按GB/T2828.1一2012表1中一般检验水平Ⅱ规定确定样本大小(字码)。
7.6.5复验结果的评定
7.6.5.1表1中除筒重外的性能项目的测定值或计算值按GB/T8170一2008中4.3.3修约值比较法与表1的性能指标的极限数值比较,评定等级。2简重、外观项目按7.6.4.2样本大小,根据GB/T2828.1一2012表2-A中正常检验一次抽样方7.6.5.2
FZ/T54126—2020
案AQL值为4.0,确定接收数Ac和拒收数Re,并按供需双方合同指标评定,当不合格的卷装数8标志、包装、运输、贮存
8.1标志
包装箱上应标明产品名称、规格、等级、批号、净重、毛重、卷装个数、包装日期、产品标准编号、商标、生产企业名称、详细地址等相关信息和防潮、小心轻放等警示标志。8.2包装
8.2.1每个卷装都应套一个塑料袋后放人包装箱。包装箱内对有支撑的卷装应定位固定,无支撑的卷装应保证其不受损伤。
8.2.2每个包装箱内的卷装大小宜均匀。不同品种、规格、批号、等级要分别装箱,严禁混装。8.2.3每批产品应附品质检验单。8.3运输
运输过程中避免损坏包装箱、受潮、曝晒。8.4购存
包装箱按批堆放,贮存在干燥、清洁、通风、且无日光直晒的场所。5
小提示:此标准内容仅展示完整标准里的部分截取内容,若需要完整标准请到上方自行免费下载完整标准文档。
中华人民共和国纺织行业标准
FZ/T54126—2020
低熔点涤纶/涤纶复合牵伸丝
Lowmelt point polyester/polyester bicomponent drawyarns2020-12-09发布
中华人民共和国工业和信息化部2021-04-01实施
本标准按照GB/T1.1一2009给出的规则起草。本标准由中国纺织工业联合会提出并归口。FZ/T54126—2020
本标准起草单位:厦门翔鹭化纤股份有限公司、扬州富威尔复合材料有限公司、苏州扬昇纺织科技有限公司、凯泰特种纤维科技有限公司、绍兴九洲化纤有限公司、浙江古纤道股份有限公司、辽宁际华新材料制造有限公司、无锡金通高纤股份有限公司、新凤鸣集团股份有限公司、浙江桐昆新材料研究院有限公司、浙江昊能科技有限公司、上海市纺织工业技术监督所、中国化学纤维工业协会、上海纺织集团检测标准有限公司。
本标准主要起草人:张冬贵、田艳艳、朱兴荣、杨新华、许志强、查全亮、李蓉、路敏、丁天、李国平、钟琪芬、郭桥生、刘玲玲、吴文静、石云。I
1范围
低熔点涤纶/涤纶复合牵伸丝
FZ/T54126—2020
本标准规定了低熔点涤纶/涤纶复合牵伸丝的术语和定义、产品标识、技术要求、试验方法、检验规则和标志、包装、运输、贮存的要求。本标准适用于总线密度为50dtex~167dtex,单丝线密度为2.1dtex~7.0dtex,以低熔点涤纶为皮层,以涤纶为芯层的本色低熔点涤纶/涤纶复合牵伸丝,其他类型的低熔点涤纶/涤纶复合牵伸丝可参照执行。
2规范性引用文件
下列文件对于本文件的应用是必不可少的。凡是注日期的引用文件,仅注日期的版本适用于本文件。凡是不注日期的引用文件,其最新版本(包括所有的修改单)适用于本文件。GB/T2828.1-2012计数抽样检验程序第1部分:按接收质量限(AQL)检索的逐批检验抽样计划
GB/T3291.1
GB/T3291.3
纺织材料性能和试验术语
第1部分:纤维和纱线
纺织材料性能和试验术语货
第3部分:通用
GB/T4146(所有部分)
纺织品化学纤维
GB/T6502
化学纤维
长丝取样方法
GB/T6504—2017
GB/T6505—2017
化学纤维含油率试验方法
化学纤维长丝热收缩率试验方法(处理后)GB/T8170—2008
数值修约规则与极限数值的表示和判定GB/T14343
GB/T14344
FZ/T50038
3术语和定义
化学纤维
圭长丝线密度试验方法
化学纤维
长丝拉伸性能试验方法
低熔点聚酯(PET)复合纤维粘结温度试验方法GB/T3291.1、GB/T3291.3、GB/T4146(所有部分)界定的以及下列术语和定义适用于本文件。3.1
粘结温度
bondingtemperature
纤维经过一定诱导结晶处理后的熔融峰温度。4产品标识
4.1产品规格以总线密度(dtex)、单丝根数(f)表示。例如:总线密度52dtex,单丝根数为24根的低熔点涤纶/涤纶复合牵伸丝,其产品规格为52dtex/24f。4.2产品标识应包含:产品名称、产品规格、批号等信息,可以有效区分。1
FZ/T54126—2020
技术要求
产品分等
产品分为优等品、一等品和合格品三个等级。5.2
性能项目和指标
见表1。
线密度偏差率/%
低熔点涤纶/涤纶复合牵伸丝性能项目和指标项目
线密度变异系数(CV)/%
断裂强度/(cN/dtex)
断裂强力变异系数(CV)/%
断裂伸长率/%
断裂伸长率变异系数(CV.)/%
热收缩率/%
简重(净重)/kg
粘结温度/℃
粘结温度≥175℃
粘结温度<175℃
沸水收缩率
干热收缩率
优等品
M,±1.2
注:沸水收缩率和干热收缩率,根据实际情况选择其中一个项目。一等品
M,为断裂伸长率中心值,由生产厂家与客户协商确定,一旦确定后不得任意更改。M,为沸水收缩率中心值,由生产厂家与客户协商确定,一旦确定后不得任意更改。“M,为干热收缩率中心值,由生产厂家与客户协商确定,一旦确定后不得任意更改。dM。为粘结温度中心值,由生产厂家与客户协商确定,一旦确定后不得任意更改。5.3
含油率
由供需双方协商确定。
外观项目与指标
由供需双方协商确定。免费标准bzxz.net
试验方法
线密度试验
按GB/T14343规定执行。
合格品
6.2拉伸性能试验
按GB/T14344规定执行。
6.3沸水收缩率试验
按GB/T6505—2017规定执行。
6.4干热收缩率试验
FZ/T54126—2020
按GB/T6505一2017的7.2.2的单根法规定执行。推荐测试温度为85℃,时间为15min。6.5筒重试验
用检定分度值小于等于卷装质量0.1%的磅秤、电子秤等衡器称取卷装的质量,扣除已知的皮质量,该净质量即为筒重,精确至筒重质量的0.5%,并记录。6.6粘结温度试验
按FZ/T50038规定执行。
6.7含油率试验
按GB/T6504一2017中附录C快速挤压法规定执行。6.8外观检验
6.8.1设备
可采用移动光源、固定光源或分级台进行外观检验:移动光源:要求照度大于或等于6001x,无强烈的其他干扰光源;注:移动光源根据实际情况选用,可以是充电灯或手电或其他能达到照度要求的任意一种。以平行排列的两支40W普通荧光灯,悬挂于离地面高度为180cm~200cm处,丝车在正下方能轻松观察到卷装上面积≥0.5cm2的淡黄色油污为宜;分级台:黑色台面,高度为75cm~80cm。上面平行挂二支D65高显色荧光灯(或40W普通荧光灯),周围环境应无其他散射光和反射光。被观察点的照度大于或等于6001x。6.8.2
检验步骤
6.8.2.1仔细观察卷装的二个端面和一个柱表面。6.8.2.2
2对每个被检卷装进行外观检验,并记录。7检验规则
检验类型
检验类型分为型式检验和出厂检验。当出现下列情况之一时须进行型式检验:规定的周期性检验时;
正式生产过程中,生产设计、工艺或原料有变化,可能影响产品质量时:c)
出广检验的结果与上次型式检验有较大差异时;生产装置检修,恢复生产时;
FZ/T54126—2020
e)国家检验机构要求进行型式检验时。7.2检验项目
7.2.1表1中项目均为型式检验项目,表1中序号1~8为出厂检验项目。7.2.2外观检验项目按5.4规定。7.3组批规定
每批产品必须是原料、工艺条件和产品规格相同,同一规格产品原则上以分机台型号连续生产量分为一批。
7.4取样规定
7.4.1表1中各项目试验的实验室样品按GB/T6502规定取样。其中筒重试验,宜逐筒取样。7.4.2外观检验逐筒检验。
7.5判定规则
7.5.1性能项目的测定值或计算值按GB/T8170一2008中4.3.3修约值比较法与表1的性能指标的极限数值比较,评定等级。
7.5.2外观检验按5.4规定,逐筒评定等级7.5.3
产品综合等级的评定,以检验批中表1性能指标和外观指标最低项的等级定为该批产品的等级。
复验规则
7.6.1通则
一批产品到收货方3个月内,作为验收或对品质有异议时可提请复验。若该批产品的数量使用了三分之一以上时,不得申请复验。但如果收货方可以出示相关证据证明该批产品确实影响到后加工产品的品质,并造成严重损失时,应分析原因,明确双方责任、协商处理。7.6.2
检验项目
同7.2。
组批规定
按原生产批号组批,但生产日期间隔超过90天的产品不能按同一批号组批。7.6.4取样规定
7.6.4.1表1中除筒重外的性能项目的实验室样品,按GB/T6502规定取样。7.6.4.2筒重、外观为抽样检验。根据批量按GB/T2828.1一2012表1中一般检验水平Ⅱ规定确定样本大小(字码)。
7.6.5复验结果的评定
7.6.5.1表1中除筒重外的性能项目的测定值或计算值按GB/T8170一2008中4.3.3修约值比较法与表1的性能指标的极限数值比较,评定等级。2简重、外观项目按7.6.4.2样本大小,根据GB/T2828.1一2012表2-A中正常检验一次抽样方7.6.5.2
FZ/T54126—2020
案AQL值为4.0,确定接收数Ac和拒收数Re,并按供需双方合同指标评定,当不合格的卷装数
8.1标志
包装箱上应标明产品名称、规格、等级、批号、净重、毛重、卷装个数、包装日期、产品标准编号、商标、生产企业名称、详细地址等相关信息和防潮、小心轻放等警示标志。8.2包装
8.2.1每个卷装都应套一个塑料袋后放人包装箱。包装箱内对有支撑的卷装应定位固定,无支撑的卷装应保证其不受损伤。
8.2.2每个包装箱内的卷装大小宜均匀。不同品种、规格、批号、等级要分别装箱,严禁混装。8.2.3每批产品应附品质检验单。8.3运输
运输过程中避免损坏包装箱、受潮、曝晒。8.4购存
包装箱按批堆放,贮存在干燥、清洁、通风、且无日光直晒的场所。5
小提示:此标准内容仅展示完整标准里的部分截取内容,若需要完整标准请到上方自行免费下载完整标准文档。
标准图片预览:





- 其它标准
- 热门标准
- 其他行业标准
- FZ/T54085-2016 阻燃涤纶低弹丝
- FZ/T54087-2016 粘合活化型涤纶工业长丝
- FZ/T54089-2016 有色锦纶6弹力丝
- FZ/T54088-2016 锦纶6全牵伸单丝
- FZ/T54080-2015 有光异形锦纶66弹力丝
- FZ/T92036-2017 弹簧加压摇架
- YS/T433-2016 银精矿
- FZ/T54082-2015 锦纶6膨体长丝(BCF)
- QB/T4698-2014 家用和类似用途软水机
- QB/T4207-2011 一字槽螺钉旋具头
- FZ/T61002-2019 化纤仿毛毛毯
- FZ/T62036-2017 乳胶枕、垫
- JB/T4212.6-2014 内六角圆柱头螺钉冷镦模 第6部分:凹模
- NB/T31048.1-2014 风力发电机用绕组线 第1部分 一般规定
- T/CMAJY047-2021 加油机在线监督管理规范
- 行业新闻
请牢记:“bzxz.net”即是“标准下载”四个汉字汉语拼音首字母与国际顶级域名“.net”的组合。 ©2025 标准下载网 www.bzxz.net 本站邮件:bzxznet@163.com
网站备案号:湘ICP备2025141790号-2
网站备案号:湘ICP备2025141790号-2