- 您的位置:
- 标准下载网 >>
- 标准分类 >>
- 其他行业标准 >>
- FZ/T 54131-2021弹性涤纶牵伸丝/涤纶预取向丝空气变形丝(EDY/POY ATY)
标准号:
FZ/T 54131-2021
标准名称:
弹性涤纶牵伸丝/涤纶预取向丝空气变形丝(EDY/POY ATY)
标准类别:
其他行业标准
英文名称:
Poly(ethylene terephthalate) elastic drawn/partially oriented air-textured yarn(EDY/POY ATY)标准状态:
现行-
发布日期:
2021-08-21 -
实施日期:
2022-02-01 出版语种:
简体中文下载格式:
.pdf .zip
点击下载
标准简介:
本文件规定了弹性涤纶牵伸丝/涤纶预取向丝空气变形丝(EDY/POY ATY)的术语和定义、产品标识、技术要求、试验方法、检验规则、标志、包装、运输和贮存的要求。
本文件适用于总线密度88.0 dtex~330.0 dtex、单丝线密度1.0 dtex~5.0 dtex、本色、半消光、圆形截面的弹性涤纶牵伸丝/涤纶预取向丝空气变形丝(EDY/POY ATY)。其它规格、类型的弹性涤纶牵伸丝/涤纶预取向丝空气变形丝可参照使用。
部分标准内容:
ICS59.060.20
CCSW52
中华人民共和国纺织行业标准
FZ/T54131—2021
弹性涤纶牵伸丝/涤纶预取向丝空气变形丝(EDY/POYATY)
Poly(ethyleneterephthalate)elasticdrawn/partially orientedair-texturedyarn(EDY/POYATY)2021-08-21发布
中华人民共和国工业和信息化部2022-02-01实施
FZ/T54131-2021
本文件按照GB/T1.1一2020《标准化工作导则第1部分:标准化文件的结构和起草规则》的规定起草。
请注意本文件的某些内容可能涉及专利。本文件的发布机构不承担识别专利的责任。本文件由中国纺织工业联合会提出并归口。本文件起草单位:南通永盛汇维仕纤维新材料有限公司、杭州永盛高纤股份有限公司、桐昆集团浙江恒腾差别化纤维有限公司、新凤鸣集团股份有限公司、荣盛石化股份有限公司、上海市纺织工业技术监督所、中国化学纤维工业协会。本文件主要起草人:赵继东、陶志均、陈亚洲、许惠康、郑永伟、卢庆丰、李红杰、杨涛、李伟慧。1范围
弹性涤纶牵伸丝/涤纶预取向丝空气变形丝(EDY/POYATY)
FZ/T54131—2021
本文件规定了弹性涤纶牵伸丝/涤纶预取向丝空气变形丝(EDY/POYATY)的术语和定义、产品标识、技术要求、试验方法、检验规则、标志、包装、运输和贮存的要求。本文件适用于总线密度为88.0dtex~330.0dtex、单丝线密度为1.0dtex~5.0dtex,本色、半消光、圆形截面的弹性涤纶牵伸丝/涤纶预取向丝空气变形丝(EDY/POYATY)。其他规格、类型的弹性涤纶牵伸丝/涤纶预取向丝空气变形丝可参照使用。2规范性引用文件
下列文件中的内容通过文中的规范性引用而构成本文件必不可少的条款。其中,注日期的引用文件,仅该日期对应的版本适用于本文件;不注日期的引用文件,其最新版本(包括所有的修改单)适用于本文件。
GB/T250纺织品色牢度试验评定变色用灰色样卡GB/T2828.1一2012计数抽样检验程序第1部分:按接收质量限(AQL)检索的逐批检验抽样计划
GB/T3291.1
GB/T3291.3
纺织材料性能和试验术语第1部分:纤维和纱线纺织
纺织材料性能和试验术语第3部分:通用GB/T4146(所有部分)
纺织品化学纤维
GB/T6502
2化学纤维
长丝取样方法
GB/T6504
GB/T6505
GB/T6506
GB/T6508
化学纤维含油率试验方法
化学纤维
长丝热收缩率试验方法(处理后)合成纤维
变形丝卷缩性能试验方法
涤纶长丝染色均匀度试验方法
GB/T8170一2008数值修约规则与极限数值的表示和判定GB/T14343
GB/T14344
FZ/T50001
3术语和定义
化学纤维长丝线密度试验方法
化学纤维
长丝拉伸性能试验方法
合成纤维长丝网络度试验方法
GB/T3291.1、GB/T3291.3和GB/T4146(所有部分)界定的以及下列术语和定义适用于本文件。3.1
空气变形丝air-texturedyarn
空气变形又称喷气变形,是指利用压缩空气喷射处理长丝,以获得蓬松等特性的加工方法,其产品为空气变形丝,简称ATY。
FZ/T54131—2021
弹性涤纶牵伸丝/涤纶预取向丝空气变形丝(EDY/POYATY)Poly(ethyleneterephthalate)elasticdrawn/partially oriented air-textured yarn(EDY/POY ATY)弹性涤纶牵伸丝和涤纶预取向丝通过空气变形工艺生产的空气变形丝,简称EDY/POYATY。4产品标识
4.1产品规格以总线密度和总单丝根数表示。示例:55dtex/24f的弹性涤纶牵伸丝和55dtex/36f的涤纶预取向丝的空气变形丝,其产品规格表示为110dtex/60fEDY/POYATY.
2产品标识应包含:产品规格、产品名称、批号等信息,可以有效区分。4.2
5技术要求
产品分等
产品分为优等品、一等品、合格品3个等级。性能项目和指标
按表1。
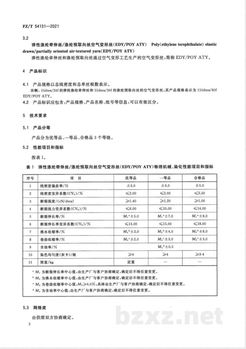
弹性涤纶牵伸丝/涤纶预取向丝空气变形丝(EDY/POYATY)物理机械、染化性能项目和指标项目
线密度偏差率/%
线密度变异系数(CV)/%
断裂强度/(cN/dtex)
断裂强力变异系数(CVe)/%
断裂伸长率/%
断裂伸长率变异系数(CV,)/%
沸水收缩率/%
卷曲收缩率/%
含油率/%
染色均匀度(灰卡)/级
简重/kg
优等品
·M,为断裂伸长率中心值,由生产厂与客户协商确定,确定后不得任意变更。一等品
Ms°±3.0
M,为沸水收缩率中心值,由生产厂与客户协商确定,确定后不得任意变更。“Ms为卷曲收缩率中心值,Ms≥4.0%,具体由生产厂与客户协商确定,确定后不得任意变更。dM。为含油率中心值,由生产厂与客户协商确定,确定后不得任意变更。5.3
网络度
由供需双方协商确定。
合格品
M,b±6.0
Ms°±3.0
≥3-4
5.4外观检验项目和指标
由供需双方根据后道产品的要求协商确定,必要时纳人商业合同。6试验方法
线密度试验
线密度偏差率、线密度变异系数按GB/T14343规定执行。6.2拉伸性能试验
FZ/T54131—2021
断裂强度、断裂强力变异系数(CV,)、断裂伸长率、断裂伸长率变异系数(CV)按GB/T14344规定执行。
6.3热收缩率试验
沸水收缩率按GB/T6505规定执行。仲裁时采用绞丝法。6.4卷缩性能试验
卷曲收缩率按GB/T6506规定执行。6.5含油率
按GB/T6504规定执行。
6.6染色均匀度
按GB/T6508规定执行。
6.7筒重
筒重试验用适宜称量范围的磅秤、电子秤等衡器称取卷装的质量,扣除已知的皮质量,该净质量即为筒重,精确至0.5%,并记录。6.8网络度
按FZ/T50001规定执行。免费标准下载网bzxz
6.9外观检验
6.9.1设备
可采用移动光源、固定光源或分级台进行外观检验。移动光源:要求照度大于或等于6001x,无强烈的其他干扰光源。注:移动光源根据实际情况选用,可以是充电灯或手电或其他能达到照度要求的任意一种。固定光源:以平行排列的两支40W普通荧光灯,悬挂于离地高度为180cm~200cm的空中,丝车在正下方能轻松观察到卷装上面积≥0.5cm的淡黄色油污为宜。分级台:黑色台面,高度为75cm~80cm,上面平行挂二支40W的D65高显色荧光灯(或40W普通荧光灯),周围环境应无其他散射光和反射光,被观察点的照度大于或等于6001x。3
FZ/T54131-2021
6.9.2检验步骤
仔细观察卷装的2个端面和1个柱表面。2对每个被检卷装进行外观检验,并记录。6.9.2.2
7检验规则
7.1检验项目
7.1.1表1中所规定的项目均为考核项目。7.1.2外观检验项目按5.4规定。7.2组批规定
在一定范围内采用周期性取样组成检验批号。一个生产批可由一个检验批组成,也可由很多检验批组成。
7.3取样规定
7.3.1表1中各性能项目试验的实验室样品按GB/T6502规定取样。其中染色均匀度和筒重试验逐筒取样。
7.3.2外观检验逐简取样。
7.4检验结果评定
7.4.1表1中性能项目的测定值或计算值按GB/T8170一2008中4.3.3修约值比较法与表1指标的极限数值比较,评定等级。其中,染色均匀度根据染色极差(含同一段袜带内的深浅条纹)按GB/T250评级后,按GB/T8170一2008中4.3.2全数值比较法与表2性能指标的极限数值比较,评定等级。7.4.2外观检验按5.4条规定,逐筒逐项评定等级。7.4.3产品综合等级的评定,以检验批中物理机械和染化性能指标、外观指标各项中的最低项的等级定为该批产品的等级。
7.5复验规则
7.5.1通则
一批产品到收货方3个月内,作为验收或对质量有异议时可提请复验。若该批产品的数量使用了三分之一以上时,不得申请复验。但如果收货方可以出示相关证据证明该批产品确实影响到后加工产品的质量,并造成严重损失时,应分析原因,明确双方责任、协商处理。7.5.2检验项目
同7.1条。
组批规定
按原生产批组批,但生产日期相差超过90天的产品不能按同一批号组批。7.5.4取样规定
7.5.4.1表1中除筒重外的性能项目的实验室样品按GB/T6502规定取样。4
FZ/T54131—2021
7.5.4.2筒重、外观为抽样检验。根据批量范围按GB/T2828.1一2012表1中般检查水平Ⅱ规定,确定样本大小(字码)。
7.5.5复验结果的评定
7.5.5.1表1中除筒重、染色均匀度外的性能项目的测定值或计算值按GB/T8170一2008中4.3.3修约值比较法与表1性能指标的极限数值比较,评定等级。染色均匀度项目的测定值按GB/T81702008中4.3.2全数值比较法与表2性能指标的极限数值比较,评定等级。7.5.5.2筒重和外观项目按7.5.4.2样本大小根据GB/T2828.1一2012表2-A中正常检查一次抽样方案AQL值为4.0,确定合格判定数Ac和不合格判定数Re,并按供需双方合同指标评定,当不合格的卷装数≤Ac时判为原等级,当不合格的卷装数≥Re时,判为不符合原等级。7.5.5.3产品综合等级的评定,按7.4.3评定,高于或等于原等级则判为符合,低于原等级则判为不符合。
标志、包装、运输和贮存
8.1标志
包装箱上应标明产品名称、规格、等级、批号、净重、毛重、卷装个数、生产日期、产品标准编号、商标、生产企业名称、详细地址等相关信息和防潮、小心轻放等警示标志。8.2包装
8.2.1每个卷装套一个塑料袋后放入包装箱。以保证卷装不受损伤。8.2.2每个包装箱内的卷装大小尽量均匀。不同品种、规格、批号、等级要分别装箱,严禁混装。8.2.3每批产品应附质量检验单。8.3运输
运输过程中避免损坏包装箱和受潮。8.4购存
包装箱按批堆放,贮存在干燥、清洁、通风且无日光直晒的场所。5
FZ/T54131-2021
码上扫一扫正版服务到
中华人民共和国纺织
行业标准
弹性涤纶牵伸丝/涤纶预取向丝空气变形丝(EDY/POYATY)
FZ/T54131—2021
中国标准出版社出版发行
北京市朝阳区和平里西街甲2号(100029)北京市西城区三里河北街16号(100045)网址www.spc.net.cn
3发行中心:(010)51780238
总编室:(010)68533533
读者服务部:(010)68523946
中国标准出版社秦皇岛印刷厂印刷各地新华书店经销
开本880×12301/16
5字数14千字
印张0.75
2022年1月第一次印刷
2022年1月第一版
书号:155066·2-36466)
定价16.00元
告由本社发行中心调换
如有印装差错
版权专有侵权必究
举报电话:(010)68510107
小提示:此标准内容仅展示完整标准里的部分截取内容,若需要完整标准请到上方自行免费下载完整标准文档。
CCSW52
中华人民共和国纺织行业标准
FZ/T54131—2021
弹性涤纶牵伸丝/涤纶预取向丝空气变形丝(EDY/POYATY)
Poly(ethyleneterephthalate)elasticdrawn/partially orientedair-texturedyarn(EDY/POYATY)2021-08-21发布
中华人民共和国工业和信息化部2022-02-01实施
FZ/T54131-2021
本文件按照GB/T1.1一2020《标准化工作导则第1部分:标准化文件的结构和起草规则》的规定起草。
请注意本文件的某些内容可能涉及专利。本文件的发布机构不承担识别专利的责任。本文件由中国纺织工业联合会提出并归口。本文件起草单位:南通永盛汇维仕纤维新材料有限公司、杭州永盛高纤股份有限公司、桐昆集团浙江恒腾差别化纤维有限公司、新凤鸣集团股份有限公司、荣盛石化股份有限公司、上海市纺织工业技术监督所、中国化学纤维工业协会。本文件主要起草人:赵继东、陶志均、陈亚洲、许惠康、郑永伟、卢庆丰、李红杰、杨涛、李伟慧。1范围
弹性涤纶牵伸丝/涤纶预取向丝空气变形丝(EDY/POYATY)
FZ/T54131—2021
本文件规定了弹性涤纶牵伸丝/涤纶预取向丝空气变形丝(EDY/POYATY)的术语和定义、产品标识、技术要求、试验方法、检验规则、标志、包装、运输和贮存的要求。本文件适用于总线密度为88.0dtex~330.0dtex、单丝线密度为1.0dtex~5.0dtex,本色、半消光、圆形截面的弹性涤纶牵伸丝/涤纶预取向丝空气变形丝(EDY/POYATY)。其他规格、类型的弹性涤纶牵伸丝/涤纶预取向丝空气变形丝可参照使用。2规范性引用文件
下列文件中的内容通过文中的规范性引用而构成本文件必不可少的条款。其中,注日期的引用文件,仅该日期对应的版本适用于本文件;不注日期的引用文件,其最新版本(包括所有的修改单)适用于本文件。
GB/T250纺织品色牢度试验评定变色用灰色样卡GB/T2828.1一2012计数抽样检验程序第1部分:按接收质量限(AQL)检索的逐批检验抽样计划
GB/T3291.1
GB/T3291.3
纺织材料性能和试验术语第1部分:纤维和纱线纺织
纺织材料性能和试验术语第3部分:通用GB/T4146(所有部分)
纺织品化学纤维
GB/T6502
2化学纤维
长丝取样方法
GB/T6504
GB/T6505
GB/T6506
GB/T6508
化学纤维含油率试验方法
化学纤维
长丝热收缩率试验方法(处理后)合成纤维
变形丝卷缩性能试验方法
涤纶长丝染色均匀度试验方法
GB/T8170一2008数值修约规则与极限数值的表示和判定GB/T14343
GB/T14344
FZ/T50001
3术语和定义
化学纤维长丝线密度试验方法
化学纤维
长丝拉伸性能试验方法
合成纤维长丝网络度试验方法
GB/T3291.1、GB/T3291.3和GB/T4146(所有部分)界定的以及下列术语和定义适用于本文件。3.1
空气变形丝air-texturedyarn
空气变形又称喷气变形,是指利用压缩空气喷射处理长丝,以获得蓬松等特性的加工方法,其产品为空气变形丝,简称ATY。
FZ/T54131—2021
弹性涤纶牵伸丝/涤纶预取向丝空气变形丝(EDY/POYATY)Poly(ethyleneterephthalate)elasticdrawn/partially oriented air-textured yarn(EDY/POY ATY)弹性涤纶牵伸丝和涤纶预取向丝通过空气变形工艺生产的空气变形丝,简称EDY/POYATY。4产品标识
4.1产品规格以总线密度和总单丝根数表示。示例:55dtex/24f的弹性涤纶牵伸丝和55dtex/36f的涤纶预取向丝的空气变形丝,其产品规格表示为110dtex/60fEDY/POYATY.
2产品标识应包含:产品规格、产品名称、批号等信息,可以有效区分。4.2
5技术要求
产品分等
产品分为优等品、一等品、合格品3个等级。性能项目和指标
按表1。
弹性涤纶牵伸丝/涤纶预取向丝空气变形丝(EDY/POYATY)物理机械、染化性能项目和指标项目
线密度偏差率/%
线密度变异系数(CV)/%
断裂强度/(cN/dtex)
断裂强力变异系数(CVe)/%
断裂伸长率/%
断裂伸长率变异系数(CV,)/%
沸水收缩率/%
卷曲收缩率/%
含油率/%
染色均匀度(灰卡)/级
简重/kg
优等品
·M,为断裂伸长率中心值,由生产厂与客户协商确定,确定后不得任意变更。一等品
Ms°±3.0
M,为沸水收缩率中心值,由生产厂与客户协商确定,确定后不得任意变更。“Ms为卷曲收缩率中心值,Ms≥4.0%,具体由生产厂与客户协商确定,确定后不得任意变更。dM。为含油率中心值,由生产厂与客户协商确定,确定后不得任意变更。5.3
网络度
由供需双方协商确定。
合格品
M,b±6.0
Ms°±3.0
≥3-4
5.4外观检验项目和指标
由供需双方根据后道产品的要求协商确定,必要时纳人商业合同。6试验方法
线密度试验
线密度偏差率、线密度变异系数按GB/T14343规定执行。6.2拉伸性能试验
FZ/T54131—2021
断裂强度、断裂强力变异系数(CV,)、断裂伸长率、断裂伸长率变异系数(CV)按GB/T14344规定执行。
6.3热收缩率试验
沸水收缩率按GB/T6505规定执行。仲裁时采用绞丝法。6.4卷缩性能试验
卷曲收缩率按GB/T6506规定执行。6.5含油率
按GB/T6504规定执行。
6.6染色均匀度
按GB/T6508规定执行。
6.7筒重
筒重试验用适宜称量范围的磅秤、电子秤等衡器称取卷装的质量,扣除已知的皮质量,该净质量即为筒重,精确至0.5%,并记录。6.8网络度
按FZ/T50001规定执行。免费标准下载网bzxz
6.9外观检验
6.9.1设备
可采用移动光源、固定光源或分级台进行外观检验。移动光源:要求照度大于或等于6001x,无强烈的其他干扰光源。注:移动光源根据实际情况选用,可以是充电灯或手电或其他能达到照度要求的任意一种。固定光源:以平行排列的两支40W普通荧光灯,悬挂于离地高度为180cm~200cm的空中,丝车在正下方能轻松观察到卷装上面积≥0.5cm的淡黄色油污为宜。分级台:黑色台面,高度为75cm~80cm,上面平行挂二支40W的D65高显色荧光灯(或40W普通荧光灯),周围环境应无其他散射光和反射光,被观察点的照度大于或等于6001x。3
FZ/T54131-2021
6.9.2检验步骤
仔细观察卷装的2个端面和1个柱表面。2对每个被检卷装进行外观检验,并记录。6.9.2.2
7检验规则
7.1检验项目
7.1.1表1中所规定的项目均为考核项目。7.1.2外观检验项目按5.4规定。7.2组批规定
在一定范围内采用周期性取样组成检验批号。一个生产批可由一个检验批组成,也可由很多检验批组成。
7.3取样规定
7.3.1表1中各性能项目试验的实验室样品按GB/T6502规定取样。其中染色均匀度和筒重试验逐筒取样。
7.3.2外观检验逐简取样。
7.4检验结果评定
7.4.1表1中性能项目的测定值或计算值按GB/T8170一2008中4.3.3修约值比较法与表1指标的极限数值比较,评定等级。其中,染色均匀度根据染色极差(含同一段袜带内的深浅条纹)按GB/T250评级后,按GB/T8170一2008中4.3.2全数值比较法与表2性能指标的极限数值比较,评定等级。7.4.2外观检验按5.4条规定,逐筒逐项评定等级。7.4.3产品综合等级的评定,以检验批中物理机械和染化性能指标、外观指标各项中的最低项的等级定为该批产品的等级。
7.5复验规则
7.5.1通则
一批产品到收货方3个月内,作为验收或对质量有异议时可提请复验。若该批产品的数量使用了三分之一以上时,不得申请复验。但如果收货方可以出示相关证据证明该批产品确实影响到后加工产品的质量,并造成严重损失时,应分析原因,明确双方责任、协商处理。7.5.2检验项目
同7.1条。
组批规定
按原生产批组批,但生产日期相差超过90天的产品不能按同一批号组批。7.5.4取样规定
7.5.4.1表1中除筒重外的性能项目的实验室样品按GB/T6502规定取样。4
FZ/T54131—2021
7.5.4.2筒重、外观为抽样检验。根据批量范围按GB/T2828.1一2012表1中般检查水平Ⅱ规定,确定样本大小(字码)。
7.5.5复验结果的评定
7.5.5.1表1中除筒重、染色均匀度外的性能项目的测定值或计算值按GB/T8170一2008中4.3.3修约值比较法与表1性能指标的极限数值比较,评定等级。染色均匀度项目的测定值按GB/T81702008中4.3.2全数值比较法与表2性能指标的极限数值比较,评定等级。7.5.5.2筒重和外观项目按7.5.4.2样本大小根据GB/T2828.1一2012表2-A中正常检查一次抽样方案AQL值为4.0,确定合格判定数Ac和不合格判定数Re,并按供需双方合同指标评定,当不合格的卷装数≤Ac时判为原等级,当不合格的卷装数≥Re时,判为不符合原等级。7.5.5.3产品综合等级的评定,按7.4.3评定,高于或等于原等级则判为符合,低于原等级则判为不符合。
标志、包装、运输和贮存
8.1标志
包装箱上应标明产品名称、规格、等级、批号、净重、毛重、卷装个数、生产日期、产品标准编号、商标、生产企业名称、详细地址等相关信息和防潮、小心轻放等警示标志。8.2包装
8.2.1每个卷装套一个塑料袋后放入包装箱。以保证卷装不受损伤。8.2.2每个包装箱内的卷装大小尽量均匀。不同品种、规格、批号、等级要分别装箱,严禁混装。8.2.3每批产品应附质量检验单。8.3运输
运输过程中避免损坏包装箱和受潮。8.4购存
包装箱按批堆放,贮存在干燥、清洁、通风且无日光直晒的场所。5
FZ/T54131-2021
码上扫一扫正版服务到
中华人民共和国纺织
行业标准
弹性涤纶牵伸丝/涤纶预取向丝空气变形丝(EDY/POYATY)
FZ/T54131—2021
中国标准出版社出版发行
北京市朝阳区和平里西街甲2号(100029)北京市西城区三里河北街16号(100045)网址www.spc.net.cn
3发行中心:(010)51780238
总编室:(010)68533533
读者服务部:(010)68523946
中国标准出版社秦皇岛印刷厂印刷各地新华书店经销
开本880×12301/16
5字数14千字
印张0.75
2022年1月第一次印刷
2022年1月第一版
书号:155066·2-36466)
定价16.00元
告由本社发行中心调换
如有印装差错
版权专有侵权必究
举报电话:(010)68510107
小提示:此标准内容仅展示完整标准里的部分截取内容,若需要完整标准请到上方自行免费下载完整标准文档。
标准图片预览:





- 其它标准
- 热门标准
- 其他行业标准
- FZ/T54085-2016 阻燃涤纶低弹丝
- FZ/T54087-2016 粘合活化型涤纶工业长丝
- FZ/T54089-2016 有色锦纶6弹力丝
- FZ/T54088-2016 锦纶6全牵伸单丝
- FZ/T54080-2015 有光异形锦纶66弹力丝
- FZ/T92036-2017 弹簧加压摇架
- YS/T433-2016 银精矿
- FZ/T54082-2015 锦纶6膨体长丝(BCF)
- QB/T4698-2014 家用和类似用途软水机
- QB/T4207-2011 一字槽螺钉旋具头
- FZ/T61002-2019 化纤仿毛毛毯
- FZ/T62036-2017 乳胶枕、垫
- JB/T4212.6-2014 内六角圆柱头螺钉冷镦模 第6部分:凹模
- NB/T31048.1-2014 风力发电机用绕组线 第1部分 一般规定
- T/CMAJY047-2021 加油机在线监督管理规范
- 行业新闻
请牢记:“bzxz.net”即是“标准下载”四个汉字汉语拼音首字母与国际顶级域名“.net”的组合。 ©2025 标准下载网 www.bzxz.net 本站邮件:bzxznet@163.com
网站备案号:湘ICP备2025141790号-2
网站备案号:湘ICP备2025141790号-2