- 您的位置:
- 标准下载网 >>
- 标准分类 >>
- 其他行业标准 >>
- FZ/T 54129-2020有色超高分子量聚乙烯长丝
标准号:
FZ/T 54129-2020
标准名称:
有色超高分子量聚乙烯长丝
标准类别:
其他行业标准
英文名称:
Spun-dyed ultra-high molecular weight polyethylene (UHMWPE) filament yarns标准状态:
现行-
发布日期:
2020-12-09 -
实施日期:
2021-04-01 出版语种:
简体中文下载格式:
.pdf .zip
点击下载
标准简介:
本标准规定了有色超高分子量聚乙烯长丝的术语和定义、产品标识、技术要求、试验方法、检验规则和标志、包装、运输、贮存的要求。
本标准适用于在原液制备过程中加入颜料制得的、线密度15.0 dtex~2666.0 dtex的有色超高分子量聚乙烯长丝。
其他有色超高分子量聚乙烯长丝可参照使用。
部分标准内容:
ICS.59.060.20
中华人民共和国纺织行业标准
FZ/T54129—2020
有色超高分子量聚乙烯长丝
Spun-dyed ultra-high molecular weight polyethylene (UHMWPE)filament yarns
2020-12-09发布
中华人民共和国工业和信息化部发布
2021-04-01实施
本标准按照GB/T1.1一2009给出的规则起草。本标准由中国纺织工业联合会提出并归口。FZ/T54129—2020
本标准起草单位:中国石化仪征化纤有限责任公司、北京同益中新材料科技股份有限公司、上海斯瑞科技有限公司、江苏九九久科技有限公司、浙江金昊新材料有限公司、无锡金通高纤股份有限公司、江苏神鹤科技发展有限公司、江苏锵尼玛新材料股份有限公司、山东金冠网具有限公司、江苏新视界先进功能纤维创新中心有限公司、上海市纺织工业技术监督所、中国化学纤维工业协会、上海纺织集团检测标准有限公司。
本标准主要起草人:曾晓玲、阮洋、郭长明、许海霞、周新基、张家地、刘熙锋、王新鹏、沈文东、任立超、周强、刘玲玲、靳高岭、施诞婷。1范围
有色超高分子量聚乙烯长丝
FZ/T54129—2020
本标准规定了有色超高分子量聚乙烯长丝的术语和定义、产品标识、技术要求、试验方法、检验规则和标志、包装、运输、贮存的要求。本标准适用于在原液制备过程中加入颜料制得的、线密度为15.0dtex~2666.0dtex的有色超高分子量聚乙烯长丝。其他有色超高分子量聚乙烯长丝可参照使用。2规范性引用文件
下列文件对于本文件的应用是必不可少的。凡是注日期的引用文件,仅注日期的版本适用于本文件。凡是不注日期的引用文件,其最新版本(包括所有的修改单)适用于本文件。GB/T2828.1-2012计数抽样检验程序计划
GB/T3920—2008
GB/T3921—2008
纺织品
纺织品
GB/T4146(所有部分)
GB/T5714—2019
色牢度试验
色牢度试验
第1部分:按接收质量限(AQL)检索的逐批检验抽样耐摩擦色牢度
耐皂洗色牢度
纺织品化学纤维
纺织品色牢度试验
耐海水色牢度
GB/T6502
化学纤维长丝取样方法
GB/T8170—2008
GB/T8427—2019
GB/T14343—2008
GB/T19975—2005
FZ/T54027
3术语和定义
数值修约规则与极限数值的表示和判定纺织品色牢度试验耐人造光色牢度:氙弧化学纤维长丝线密度试验方法
高强化纤长丝拉伸性能试验方法超高分子量聚乙烯长丝
GB/T4146(所有部分)和FZ/T54027中界定的术语和定义适用于本文件。4产品标识
4.1产品规格以线密度(dtex)和单丝根数(f)表示。例如:线密度为444dtex,单丝根数为230,其产品规格表示为:444dtex/230f。
产品标识可包含:产品规格、产品名称、颜色、批号等信息,可以有效区分。5技术要求
5.1产品分等
产品分为优等品、一等品、合格品三个等级。1
FZ/T54129—2020
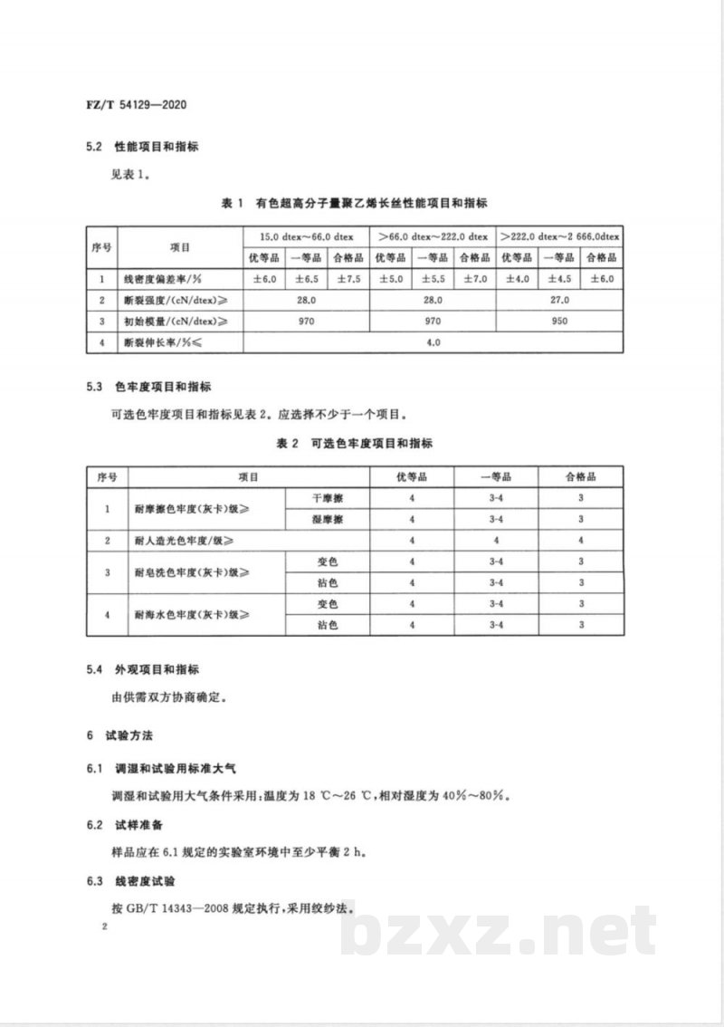
性能项目和指标
见表1。
线密度偏差率/%
有色超高分子量聚乙烯长丝性能项目和指标15.0 dtex~66.0 dtex
优等品
断裂强度/(cN/dtex)
初始模量/(cN/dtex)≥
断裂伸长率/%≤
色牢度项目和指标
一等品
合格品
>66.0 dtex~222.0 dtex
优等品
可选色牢度项目和指标见表2。应选择不少于一个项目。表2
耐摩擦色牢度(灰卡)级》bZxz.net
耐人造光色牢度/级≥
耐皂洗色牢度(灰卡)级≥
耐海水色牢度(灰卡)级》
外观项目和指标
由供需双方协商确定。
试验方法
调湿和试验用标准大气
一等品
可选色牢度项目和指标
优等品
干摩擦
湿摩擦
合格品
>222.0dtex~2666.0dtex
优等品
一等品
调湿和试验用大气条件采用:温度为18℃~26℃,相对湿度为40%~80%。试样准备
样品应在6.1规定的实验室环境中至少平衡2h。线密度试验
按GB/T14343—2008规定执行,采用绞纱法。一等品
合格品
合格品
6.4拉伸性能试验
FZ/T54129—2020
断裂强度、初始模量、断裂伸长率按GB/T19975一2005规定执行,纤维不加捻。初始模量为强度-应变曲线上最大斜率时的正切模量。6.5色牢度试验
6.5.1耐摩擦色牢度
按GB/T3920—2008规定执行。
试样制备参照GB/T3920一2008的5.2规定,将长丝沿纸板长度的方向平行缠绕于尺寸不小于50mm×140mm的纸板上,使长丝在纸板上均匀地铺成一层,用于摩擦色牢度的测试。6.5.2耐人造光色牢度
按GB/T8427—2019中方法3规定执行。3耐皂洗色牢度
按GB/T3921一2008规定执行,采用多纤维贴衬,试验条件按7.2C(3)方法。取约等于贴衬织物总质量一半的长丝,参照GB/T3921一2008的6.2中的方法(a)制备试样,用于耐皂洗试验。
将耐皂洗试验前和耐皂洗试验干燥后的长丝,分别沿纸板长度的方向平行缠绕于尺寸不小于30mmX30mm的纸板上,使长丝在纸板上均匀地铺成一层,用于变色的评级。6.5.4耐海水色牢度
按GB/T5714一2019规定执行,采用多纤维贴衬。取约等于贴衬织物总质量一半的长丝,参照GB/T5714一2019的5.2中的方法(a)制备试样,用于耐海水试验。
将耐海水试验前和耐海水试验干燥后的长丝,分别沿纸板长度的方向平行缠绕于尺寸不小于30mmX30mm的纸板上,使长丝在纸板上均匀地铺成一层,用于变色的评级。6.6
外观检验
6.6.1检验条件和设备
6.6.1.1条件
工作点的照度大于或等于6001x,周围环境应无其他散射光和反射光。6.6.1.2设备
6.6.1.2.1月
照度表。
6.6.1.2.2分级台(车)。
2检验步骤
6.6.2.1用照度表测定被观察点的照度。6.6.2.2在分级装置上转动一周观察筒子的两个端面和一个柱面,按5.4确定外观项目和要求进行检验。
FZ/T54129—2020
6.6.2.3记录结果。
7检验规则
7.1检验类型
检验类型分为型式检验和出厂检验。当下列情况之一时,应进行型式检验:规定的周期性检验时;
当生产设计、工艺、设备或原辅料等有变化,可能影响产品质量时;b)
出厂检验的结果与上次型式检验有较大差异时;c)
生产装置检修,恢复生产时;
国家检验机构要求进行型式检验时。2检验项目
表1中的项目均为型式检验项目,表2中由供需双方协商选择的项目为型式检验项目。7.2.2表1中的项目均为出厂检验项目。7.2.3外观项目按5.4规定。
7.3组批规定
每批产品必须是原料、色系、工艺条件和产品规格相同,同一规格产品原则上以分机台型号连续生产量分为一批。
7.4取样规定
7.4.1表1中各性能项目的实验室样品按GB/T6502规定取样。7.4.2色牢度项目,在同一颜色批号中,抽取至少一个卷装,作为实验室样品。7.4.3外观项目,逐筒检验。
7.5判定规则
7.5.1性能项目的测定值或计算值按GB/T81702008中修约值比较法与表1性能指标的极限数值比较,评定等级。
7.5.2色牢度项目的测定值按GB/T8170一2008中全数值比较法与表2性能指标的极限数值比较,评定等级。
7.5.3外观检验按5.4规定,逐筒评定等级。7.5.4产品综合等级的评定,以检验批中性能指标、色牢度指标和外观指标中最低项的等级定为该批产品的等级。
7.6复验规则
7.6.1通则
一批产品到收货方3个月内,作为验收或对品质有异议时可提请复验。若该批产品的数量使用了三分之一以上时,不得申请复验。但如果收货方可以出示相关证据证明该批产品确实影响到后加工产品的品质,并造成严重损失时,应分析原因,明确双方责任、协商处理。7.6.2检验项目
同7.2。
7.6.3组批规定
按原生产批号组批。
7.6.4取样规定
7.6.4.1性能项目的实验室样品,按GB/T6502规定取样。2色牢度项目,在同一颜色批号中,抽取至少一个卷装,作为实验室样品。7.6.4.2
FZ/T54129—2020
3外观为抽样检验。根据批量按GB/T2828.1一2012表1中一般检查水平Ⅱ规定确定样本大小(字码)。
7.6.5复验结果的评定
7.6.5.1性能项目的测定值或计算值按GB/T8170—2008中修约值比较法与表1性能指标的极限数值比较,评定等级。
7.6.5.2色牢度项目的测定值按GB/T8170一2008中全数值比较法与表2性能指标的极限数值比较,评定等级。
7.6.5.3外观检验项目,按7.6.4.3样本大小,根据GB/T2828.1一2012表2-A中正常检查一次抽样方案AQL值为4.0,确定合格判定数Ac和不合格判定数Re,并按供需双方合同指标评定,当不合格的卷装数≤Ac时为原等级,当不合格的卷装数≥Re时,则判为不符合原等级。7.6.5.4产品综合等级的评定,按7.5.4规定,高于或等于原等级则判为符合,低于原等级则判为不符合。
8标志、包装、运输、贮存
8.1标志
包装箱上应标明产品名称、规格、等级、批号、净重、毛重、卷装个数、包装日期、产品标准编号、商标、生产企业名称、详细地址等相关信息和防潮、小心轻放等警示标志。8.2包装
8.2.1每个卷装都应套一个塑料袋后放人包装箱。包装箱内对有支撑的卷装应定位固定,无支撑的卷装应保证其不受损伤。
8.2.2每个包装箱内的卷装大小宜均匀。不同品种、规格、批号、等级要分别装箱,严禁混装。8.2.3每批产品应附品质检验单。8.3运输
运输过程中避免损坏包装箱、受潮、曝晒。8.4购存
包装箱按批堆放,贮存在干燥、清洁、通风且无日光直晒的场所。5
小提示:此标准内容仅展示完整标准里的部分截取内容,若需要完整标准请到上方自行免费下载完整标准文档。
中华人民共和国纺织行业标准
FZ/T54129—2020
有色超高分子量聚乙烯长丝
Spun-dyed ultra-high molecular weight polyethylene (UHMWPE)filament yarns
2020-12-09发布
中华人民共和国工业和信息化部发布
2021-04-01实施
本标准按照GB/T1.1一2009给出的规则起草。本标准由中国纺织工业联合会提出并归口。FZ/T54129—2020
本标准起草单位:中国石化仪征化纤有限责任公司、北京同益中新材料科技股份有限公司、上海斯瑞科技有限公司、江苏九九久科技有限公司、浙江金昊新材料有限公司、无锡金通高纤股份有限公司、江苏神鹤科技发展有限公司、江苏锵尼玛新材料股份有限公司、山东金冠网具有限公司、江苏新视界先进功能纤维创新中心有限公司、上海市纺织工业技术监督所、中国化学纤维工业协会、上海纺织集团检测标准有限公司。
本标准主要起草人:曾晓玲、阮洋、郭长明、许海霞、周新基、张家地、刘熙锋、王新鹏、沈文东、任立超、周强、刘玲玲、靳高岭、施诞婷。1范围
有色超高分子量聚乙烯长丝
FZ/T54129—2020
本标准规定了有色超高分子量聚乙烯长丝的术语和定义、产品标识、技术要求、试验方法、检验规则和标志、包装、运输、贮存的要求。本标准适用于在原液制备过程中加入颜料制得的、线密度为15.0dtex~2666.0dtex的有色超高分子量聚乙烯长丝。其他有色超高分子量聚乙烯长丝可参照使用。2规范性引用文件
下列文件对于本文件的应用是必不可少的。凡是注日期的引用文件,仅注日期的版本适用于本文件。凡是不注日期的引用文件,其最新版本(包括所有的修改单)适用于本文件。GB/T2828.1-2012计数抽样检验程序计划
GB/T3920—2008
GB/T3921—2008
纺织品
纺织品
GB/T4146(所有部分)
GB/T5714—2019
色牢度试验
色牢度试验
第1部分:按接收质量限(AQL)检索的逐批检验抽样耐摩擦色牢度
耐皂洗色牢度
纺织品化学纤维
纺织品色牢度试验
耐海水色牢度
GB/T6502
化学纤维长丝取样方法
GB/T8170—2008
GB/T8427—2019
GB/T14343—2008
GB/T19975—2005
FZ/T54027
3术语和定义
数值修约规则与极限数值的表示和判定纺织品色牢度试验耐人造光色牢度:氙弧化学纤维长丝线密度试验方法
高强化纤长丝拉伸性能试验方法超高分子量聚乙烯长丝
GB/T4146(所有部分)和FZ/T54027中界定的术语和定义适用于本文件。4产品标识
4.1产品规格以线密度(dtex)和单丝根数(f)表示。例如:线密度为444dtex,单丝根数为230,其产品规格表示为:444dtex/230f。
产品标识可包含:产品规格、产品名称、颜色、批号等信息,可以有效区分。5技术要求
5.1产品分等
产品分为优等品、一等品、合格品三个等级。1
FZ/T54129—2020
性能项目和指标
见表1。
线密度偏差率/%
有色超高分子量聚乙烯长丝性能项目和指标15.0 dtex~66.0 dtex
优等品
断裂强度/(cN/dtex)
初始模量/(cN/dtex)≥
断裂伸长率/%≤
色牢度项目和指标
一等品
合格品
>66.0 dtex~222.0 dtex
优等品
可选色牢度项目和指标见表2。应选择不少于一个项目。表2
耐摩擦色牢度(灰卡)级》bZxz.net
耐人造光色牢度/级≥
耐皂洗色牢度(灰卡)级≥
耐海水色牢度(灰卡)级》
外观项目和指标
由供需双方协商确定。
试验方法
调湿和试验用标准大气
一等品
可选色牢度项目和指标
优等品
干摩擦
湿摩擦
合格品
>222.0dtex~2666.0dtex
优等品
一等品
调湿和试验用大气条件采用:温度为18℃~26℃,相对湿度为40%~80%。试样准备
样品应在6.1规定的实验室环境中至少平衡2h。线密度试验
按GB/T14343—2008规定执行,采用绞纱法。一等品
合格品
合格品
6.4拉伸性能试验
FZ/T54129—2020
断裂强度、初始模量、断裂伸长率按GB/T19975一2005规定执行,纤维不加捻。初始模量为强度-应变曲线上最大斜率时的正切模量。6.5色牢度试验
6.5.1耐摩擦色牢度
按GB/T3920—2008规定执行。
试样制备参照GB/T3920一2008的5.2规定,将长丝沿纸板长度的方向平行缠绕于尺寸不小于50mm×140mm的纸板上,使长丝在纸板上均匀地铺成一层,用于摩擦色牢度的测试。6.5.2耐人造光色牢度
按GB/T8427—2019中方法3规定执行。3耐皂洗色牢度
按GB/T3921一2008规定执行,采用多纤维贴衬,试验条件按7.2C(3)方法。取约等于贴衬织物总质量一半的长丝,参照GB/T3921一2008的6.2中的方法(a)制备试样,用于耐皂洗试验。
将耐皂洗试验前和耐皂洗试验干燥后的长丝,分别沿纸板长度的方向平行缠绕于尺寸不小于30mmX30mm的纸板上,使长丝在纸板上均匀地铺成一层,用于变色的评级。6.5.4耐海水色牢度
按GB/T5714一2019规定执行,采用多纤维贴衬。取约等于贴衬织物总质量一半的长丝,参照GB/T5714一2019的5.2中的方法(a)制备试样,用于耐海水试验。
将耐海水试验前和耐海水试验干燥后的长丝,分别沿纸板长度的方向平行缠绕于尺寸不小于30mmX30mm的纸板上,使长丝在纸板上均匀地铺成一层,用于变色的评级。6.6
外观检验
6.6.1检验条件和设备
6.6.1.1条件
工作点的照度大于或等于6001x,周围环境应无其他散射光和反射光。6.6.1.2设备
6.6.1.2.1月
照度表。
6.6.1.2.2分级台(车)。
2检验步骤
6.6.2.1用照度表测定被观察点的照度。6.6.2.2在分级装置上转动一周观察筒子的两个端面和一个柱面,按5.4确定外观项目和要求进行检验。
FZ/T54129—2020
6.6.2.3记录结果。
7检验规则
7.1检验类型
检验类型分为型式检验和出厂检验。当下列情况之一时,应进行型式检验:规定的周期性检验时;
当生产设计、工艺、设备或原辅料等有变化,可能影响产品质量时;b)
出厂检验的结果与上次型式检验有较大差异时;c)
生产装置检修,恢复生产时;
国家检验机构要求进行型式检验时。2检验项目
表1中的项目均为型式检验项目,表2中由供需双方协商选择的项目为型式检验项目。7.2.2表1中的项目均为出厂检验项目。7.2.3外观项目按5.4规定。
7.3组批规定
每批产品必须是原料、色系、工艺条件和产品规格相同,同一规格产品原则上以分机台型号连续生产量分为一批。
7.4取样规定
7.4.1表1中各性能项目的实验室样品按GB/T6502规定取样。7.4.2色牢度项目,在同一颜色批号中,抽取至少一个卷装,作为实验室样品。7.4.3外观项目,逐筒检验。
7.5判定规则
7.5.1性能项目的测定值或计算值按GB/T81702008中修约值比较法与表1性能指标的极限数值比较,评定等级。
7.5.2色牢度项目的测定值按GB/T8170一2008中全数值比较法与表2性能指标的极限数值比较,评定等级。
7.5.3外观检验按5.4规定,逐筒评定等级。7.5.4产品综合等级的评定,以检验批中性能指标、色牢度指标和外观指标中最低项的等级定为该批产品的等级。
7.6复验规则
7.6.1通则
一批产品到收货方3个月内,作为验收或对品质有异议时可提请复验。若该批产品的数量使用了三分之一以上时,不得申请复验。但如果收货方可以出示相关证据证明该批产品确实影响到后加工产品的品质,并造成严重损失时,应分析原因,明确双方责任、协商处理。7.6.2检验项目
同7.2。
7.6.3组批规定
按原生产批号组批。
7.6.4取样规定
7.6.4.1性能项目的实验室样品,按GB/T6502规定取样。2色牢度项目,在同一颜色批号中,抽取至少一个卷装,作为实验室样品。7.6.4.2
FZ/T54129—2020
3外观为抽样检验。根据批量按GB/T2828.1一2012表1中一般检查水平Ⅱ规定确定样本大小(字码)。
7.6.5复验结果的评定
7.6.5.1性能项目的测定值或计算值按GB/T8170—2008中修约值比较法与表1性能指标的极限数值比较,评定等级。
7.6.5.2色牢度项目的测定值按GB/T8170一2008中全数值比较法与表2性能指标的极限数值比较,评定等级。
7.6.5.3外观检验项目,按7.6.4.3样本大小,根据GB/T2828.1一2012表2-A中正常检查一次抽样方案AQL值为4.0,确定合格判定数Ac和不合格判定数Re,并按供需双方合同指标评定,当不合格的卷装数≤Ac时为原等级,当不合格的卷装数≥Re时,则判为不符合原等级。7.6.5.4产品综合等级的评定,按7.5.4规定,高于或等于原等级则判为符合,低于原等级则判为不符合。
8标志、包装、运输、贮存
8.1标志
包装箱上应标明产品名称、规格、等级、批号、净重、毛重、卷装个数、包装日期、产品标准编号、商标、生产企业名称、详细地址等相关信息和防潮、小心轻放等警示标志。8.2包装
8.2.1每个卷装都应套一个塑料袋后放人包装箱。包装箱内对有支撑的卷装应定位固定,无支撑的卷装应保证其不受损伤。
8.2.2每个包装箱内的卷装大小宜均匀。不同品种、规格、批号、等级要分别装箱,严禁混装。8.2.3每批产品应附品质检验单。8.3运输
运输过程中避免损坏包装箱、受潮、曝晒。8.4购存
包装箱按批堆放,贮存在干燥、清洁、通风且无日光直晒的场所。5
小提示:此标准内容仅展示完整标准里的部分截取内容,若需要完整标准请到上方自行免费下载完整标准文档。
标准图片预览:





- 其它标准
- 热门标准
- 其他行业标准
- FZ/T54085-2016 阻燃涤纶低弹丝
- FZ/T54087-2016 粘合活化型涤纶工业长丝
- FZ/T54089-2016 有色锦纶6弹力丝
- FZ/T54088-2016 锦纶6全牵伸单丝
- FZ/T54080-2015 有光异形锦纶66弹力丝
- FZ/T92036-2017 弹簧加压摇架
- YS/T433-2016 银精矿
- FZ/T54082-2015 锦纶6膨体长丝(BCF)
- QB/T4698-2014 家用和类似用途软水机
- QB/T4207-2011 一字槽螺钉旋具头
- FZ/T61002-2019 化纤仿毛毛毯
- FZ/T62036-2017 乳胶枕、垫
- JB/T4212.6-2014 内六角圆柱头螺钉冷镦模 第6部分:凹模
- NB/T31048.1-2014 风力发电机用绕组线 第1部分 一般规定
- T/CMAJY047-2021 加油机在线监督管理规范
- 行业新闻
请牢记:“bzxz.net”即是“标准下载”四个汉字汉语拼音首字母与国际顶级域名“.net”的组合。 ©2025 标准下载网 www.bzxz.net 本站邮件:bzxznet@163.com
网站备案号:湘ICP备2025141790号-2
网站备案号:湘ICP备2025141790号-2