- 您的位置:
- 标准下载网 >>
- 标准分类 >>
- 其他行业标准 >>
- QB/T 4270-2011商用电热开水器
标准号:
QB/T 4270-2011
标准名称:
商用电热开水器
标准类别:
其他行业标准
英文名称:
Commercial electric water boiler标准状态:
已作废-
发布日期:
2011-12-20 -
实施日期:
2012-07-01 -
作废日期:
2024-02-01 出版语种:
简体中文下载格式:
.pdf .zip
标准ICS号:
家用和商用设备、文娱、体育>>厨房设备>>97.040.50厨房小器具中标分类号:
轻工、文化与生活用品>>家用电器、日用机具>>Y63家用电热器具
替代情况:
被QB/T 4270-2023代替
点击下载
标准简介:
本标准规定了商用电热开水器的术语和定义、分类和命名、技术要求、试验方法、检验规则、标志、包装、运输、贮存等。
本标准适用于公共场所(如学校、医院、工厂、机场等)供给沸水的器具,其额定电压单相器具不超过250V,其他器具不超过480V。对于储水式开水器,其额定容积应不小于10L;对于连续式开水器,其额定制水量应不小于25L/h。
部分标准内容:
ICS97.040.50
分类号:Y63
备案号:34992-2012
中华人民共和国轻工行业标准
QB/T4270-2011
商用电热开水器
Commercial electric water boiler2011-12-20发布
中华人民共和国工业和信息化部2012-07~01实施
本标准由中国轻工业联合会提出。前言
本标准由全国家用电器标准化技术委员会(SAC/TC46)归口。QB/T4270-2011
本标准起草单位:佛山市质量计量监督检测中心、中山汉诺威电器有限公司、广东碧丽饮水设备有限公司、青岛吉之美电子有限公司、佛山市汉尔普电气科技有限公司、佛山市顺德区南方电器有限公司、佛山市顺德区陈村镇恒达厨具设备厂、佛山市顺德区正腾电器有限公司。本标准主要起草人:王春露、李旭辉、陈苏、巫宗权、王媛媛、周守国、华春亮、植永鸿、劳可竟,董鹏程。
1范围
商用电热开水器
QB/T4270-2011
本标准规定了商用电热开水器(以下简称“开水器”)的术语和定义、分类和命名、要求、试验方法、检验规则及标志、包装、运输、贮存。本标准适用于公共场所(如学校、医院、工厂、机场等)供给沸水的器具,其额定电压单相器具不超过250V,其他器具不超过480V。对于储水式开水器,其额定容积应不小于10L;对于连续式开水器,其额定制水量应不小于25L/h。
利用其他能源形式的器具,其电气部分也在本标准范围之内。本标准不适用于:
一专为工业用途而设计的器具;一具有电极加热器的器具;
一在有腐蚀性或爆炸性气体(尘埃、蒸汽或气体)等特殊条件的地方使用的器具。2规范性引用文件
下列文件对于本文件的应用是必不可少的。凡是注日期的引用文件,仅注日期的版本适用于本文件。凡是不注日期的引用文件,其最新版本(包括所有的修改单)适用于本文件。GB4706.1家用和类似用途电器的安全第1部分:通用要求GB4706.36一1997家用和类似用途电器的安全商用电开水器和液体加热器的特殊要求GB5296.2消费品使用说明第2部分:家用和类似用途电器GB9684-1988不锈钢食具容器卫生标准GB/T17219一1998生活饮用水输配水设备及防护材料的安全性评价标准3术语和定义
GB4706.1和GB4706.361997界定的以及下列术语和定义适用于本文件。3.1
储水式开水器
storagewaterboiler
将储存于容器中的水加热至沸点的开水器。3.2
continuousflowwaterboiler
连续式开水器
当水流过器具时产生沸水的开水器。3.3
额定容积ratedvolume
制造厂标称的开水器最大容积,单位为升(L)。3.4
ratedvolumeofboilingwater
额定制水量
制造厂标称的每小时产生沸水的量,单位为升每小时(L/h)。3.5
残留水量volumeofresidualwaterQB/T4270-2011
储水式开水器按使用说明规定的放水方式打开放水阀放水至不再有水放出时,开水器所残留的水量。
4分类和命名
4.1器具分类
按结构和功能方式分为储水式开水器和连续式开水器。4.2型号命名方法
设计序号或特征代码
规格代号
分类代号
商用电热开水器产品代号
其中,分类代号中“C”表示储水式开水器;“L”表示连续式开水器。规格代号,用器具的额定功率(kW)表示。设计序号或特征代码,厂家可根据需要自行设置。示例:SK-C-4-A表示额定功率为4kW的储水式开水器,设计序号或特征代码为A。5要求
5.1安全
应符合GB4706.1和GB4706.36一1997的要求。5.2使用环境
器具在下述条件下应能正常工作:室内或类似室内环境;
环境温度5℃~40℃,最大相对湿度90%;海拔高度不超过800m;
电源:额定电压土10%、额定频率土1Hz。-水源水压:50kPa~600kPa。
5.3外观及结构
5.3.1开水器的金属制件(不锈钢除外)表面应进行防锈处理。注:可采用电镀、涂漆、瓷或其他有效的防锈蚀处理方式。5.3.2自动进水的开水器设计时应有防溢水措施。5.3.3对可能更换的元件,如开关、温控器等设计时应考虑安装在便于操作、更换和安全的位置。5.3.4应能识别开水出水口和其他出水口,识别标志不应置于可拆卸部件上,如果使用颜色,则红色标识开水。
5.4与水接触部件的卫生
5.4.1不锈钢材料制品应符合GB9684一1988中2.1的材料要求。5.4.2其他与水直接接触的部件和防护材料,应符合GB/T17219一1998第3章的规定。5.5性能
5.5.1容积偏差和制水量偏差
对于储水式开水器,实际容积与额定容积的偏差为土10%。对于连续式开水器,实际制水量不应小于额定制水量的90%5.5.2残留水
对于储水式开水器,残留水量不应超过额定容积的0.5%和0.25L中的较小值。5.5.3产生沸水的温度
QB/T4270-2011
标称适用海拔为800m及以下的器具,其产生沸水的温度应不低于98℃。标称适用海拔为800m以上的器具,其产生沸水的温度应不低于标称适用海拔高度下水的物理沸点。5.5.4保温性能
对于储水式开水器,加热至保温状态后其温度下降不应大于9K。其保温性能等级见表A.1。5.5.5.热效率
开水器的热效率不应小于85%。其热效率等级见表A.2。5.5.6使用寿命
开水器的累计工作时间不应小于3000h。其使用寿命等级见表A.3。6试验方法
6.1安全
安全试验按照GB4706.1和GB4706.36一1997的规定进行。6.2试验的一般要求
6.2.1试验条件
除另有规定外,试验在器具额定电压和额定频率下进行。相对湿度:45%~75%;
大气压力:96kPa~106kPa;
环境温度:(23土2)℃,且试验室内无明显气流及热辐射影响:—器具使用自来水作为加热工质,试验用水的温度为(23土1)℃,试验水压为200kPa~300kPa。6.2.2试验仪器、仪表
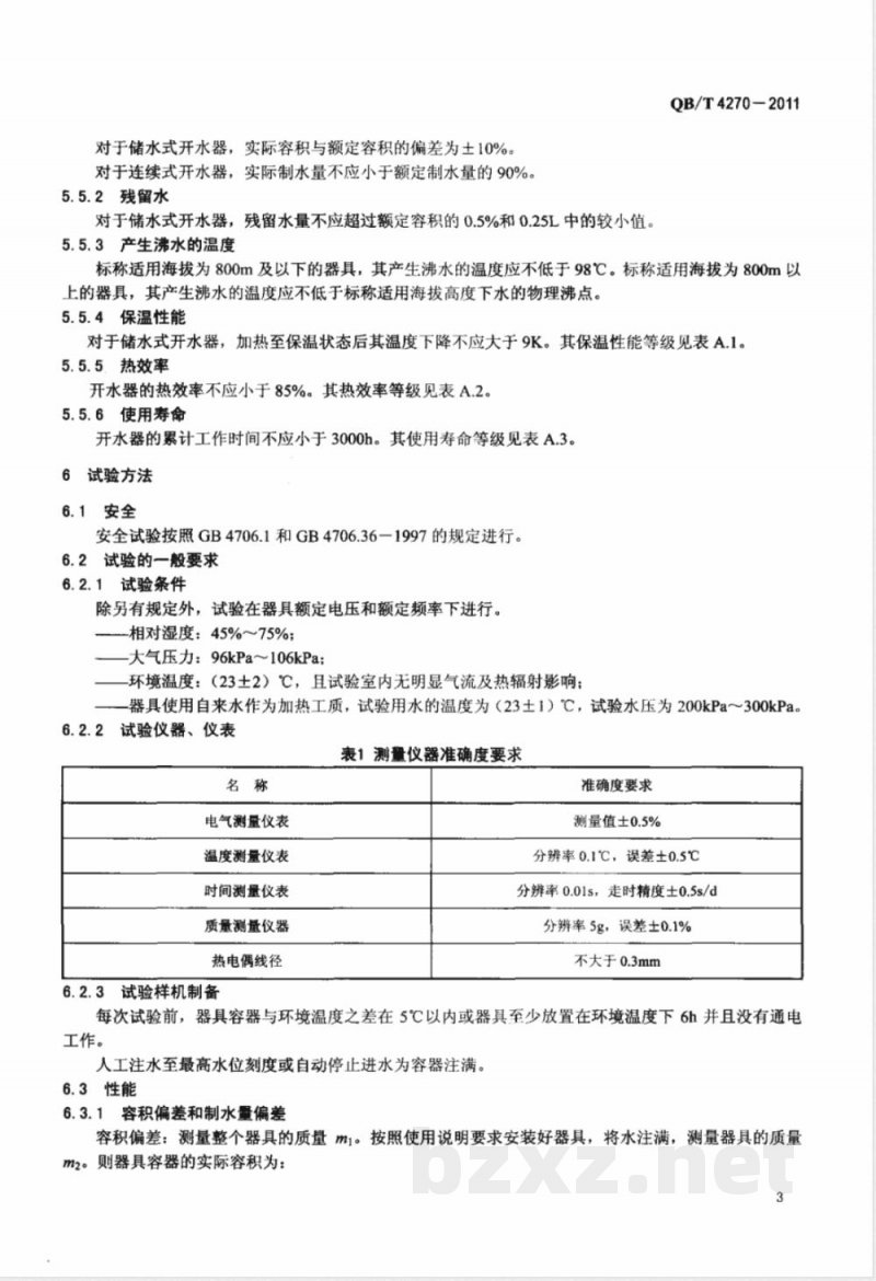
表1测量仪器准确度要求此内容来自标准下载网
电气测量仪表
温度测量仪表
时间测量仪表
质量测量仪器
热电偶线径
6.2.3试验样机制备
准确度要求
测量值土0.5%
分辨率0.1℃,误差±0.5℃
分辨率0.01s,走时精度土0.5s/d分辨率5g,误差±0.1%
不大于0.3mm
每次试验前,器具容器与环境温度之差在5℃以内或器具至少放置在环境温度下6h并且没有通电工作。
人工注水至最高水位刻度或自动停止进水为容器注满。6.3性能
6.3.1容积偏差和制水量偏差
容积偏差:测量整个器具的质量m1。按照使用说明要求安装好器具,将水注满,测量器具的质量m2。则器具容器的实际容积为:3
QB/T4270-2011
式中:
器具的实际容积,单位为升(L);注满水后器具的质量,单位为千克(kg);器具的质量,单位为千克(kg):-水的密度,取1kg/L。
容积偏差为:
式中:
f—容积偏差;
V,-Vz×100%
一器具的额定容积,单位为升(L)。(1)
制水量偏差:器具在额定电压下工作,工作至稳定(放水>10s)后,测出每小时放出沸水质量m3,则实际制水量为:
式中:
实际制水量,单位为升每小时(L/h);每小时放出沸水的质量,单位为千克每小时(kg/h)。制水量偏差为:
式中:
一制水量偏差;
V×100%
额定制水量,单位为升每小时(L/h)。6.3.2残留水量
储水式开水器正常安装状态下,按照器具的使用说明,将容器注满水,切断水源,打开排水阀当水流尽时,测量器具内剩余水的质量m4。则残留水量为:V, =
式中:
残留水量,单位为升(L);
剩余水质量,单位为千克(kg)。6.3.3沸水温度
储水式开水器:器具按正常条件工作,将热电偶布置在容器加热区内用于提供沸水的出水口下方5mm~15mm处(见图1),且离容器边壁至少10mm。4
冷水区
5mm~15mm
解热区
5mm15mm
注:图中“*”符号处为热电偶放置位置。加热区与保温区
mm~15mm
图1储水式开水器沸水温度和保温性能热电偶放置位置QB/T4270-2011
连续式开水器:器具按正常条件工作,将热电偶布置在出水口内5mm15mm处(见图2),放水10s后,记录开水流出过程中的最低水温,连续测量3次。加热区
5mm~[5mm
注:图中“*”符号处为热电偶放置位置。图2连续式开水器沸水温度和热效率热电偶放置位置6.3.4保温性能
器具按正常条件工作,将热电偶布置在容器保温区内用于提供沸水的出水口下方5mm15mm处(见图1),且离容器边壁至少10mm,接通水源及电源,开水器加热至保温状态时断电,待水温下降至90℃时开始计时,记录1h后的温差作为保温温度。6.3.5热效率
储水式开水器:将三条热电偶分别均匀布置于容器纵轴线上,距离底部和水面10mm的范围内(见图3),且离发热元件至少50mm。容器注满水后断开水源,记录容器中水的质量为m,并记下初始水温Ti,然后接通电源,当三处水温均达到90℃时,立即断开电源,记录这一过程的耗电量E和三处的最高水温的平均值T2。
QB/T4270-2011
注:图中“*”符号处为热电偶放置位置。auoi
图3储水式开水器热效率热电偶放置位重连续式开水器:器具按正常条件工作,将热电偶布置在出水口内5mm~15mm处(见图2),记录进水温度T1,开水器按正常程序工作至稳定状态,放水10s后,开始测温,每5s应至少测量一次,最终出水水温取平均值T2,出水量应不少于10L,出水质量为m,记录这一过程的耗电量E。按公式(6)计算热效率:
式中:
热效率,%:
9×100%
q = 1.16×10-3 ×m(T, -T)
一水吸收的能量,单位为千瓦时(kW-h);E—耗电量,单位为千瓦时(kW-h);m—水的质量,单位为干克(kg);T2—-—试验结束时水的平均温度,单位为摄氏度(℃);一水的初始温度,单位为摄氏度(℃)。Ti
6.3.6使用寿命
储水式开水器:器具在额定电压下,装入额定容量的水,加热至水沸腾,然后打开放水阀直至将水放尽,重新注水,再启动工作为一个工作循环。连续式开水器:接通水源和电源,开水器按正常程序工作1h,冷却0.5h到室温(允许采用强追冷却),再重新启动工作为一个工作循环。以上循环的累计工作时间应符合5.5.6的要求。试验后,器具应能满足安全要求,并能正常工作,开启顺畅,无明显裂痕。7检验规则
7.1出厂检验
在生产过程的末端对器具进行的100%的检验。出厂检验的项目至少应包括标志、泄漏电流、电气强度、接地电阻(适用时)。出厂检验的方法可参照GB4706.36一1997,结合生产状况以及强制性产品认证的相关规则由企业6
自行规定。
出厂检验的结果应全部合格。
7.2型式检验
7.2.1当出现下列条件之一时,应进行型式检验。a)新产品投产前:
b)老产品转移生产场地时:
QB/T4270-2011
c)正式生产后,如设计、材料、工艺、结构有较大的改变可能影响器具合格性时;d)正常批量生产时(每年一次);e)器具停产达到半年后恢复生产时:f)国家质量监督检验机构提出进行型式检验要求时。7.2.2型式检验的项目应包括GB4706.36一1997、本标准第5章及8.1规定的适用项目。除新产品外,型式检验的样品应从出厂检验合格的产品中抽取,抽取数量由企业自行决定。8标志、包装、运输、贮存
8.1标志
8.1.1除GB4706.36一1997第7章、GB5296.2规定的适用内容外,产品标签上应标注额定容积或额定制水量,且使用说明:
一应标注能使器具正常工作的适用海拔高度范围:一应有对最大水量和最小水量的说明;应对型号命名方法做出解释。
8.1.2器具的质量等级可标注在器具上的标志上或使用说明中。质量等级应单项标注。质量等级的标注应避免与其他标志混淆。
8.2包装
包装应确保将器具送达用户时完好无损,能正常工作。8.3运输
运输器具所采用的方式,应不会导致器具因震动和碰撞而损坏。8.4购存
器具应在干燥、通风良好、无腐蚀性气体的仓库中贮存。7
QB/T4270—2011
保温性能
保温性能分为三级,见表A.1。
A.2热效率
热效率分为三级,见表A.2。
使用寿命
使用寿命分为三级,见表A.3。
附录A
(规范性附录)
主要性能的分级要求
保温性能等级
表A.2热效率等级
表A.3使用寿命等级
温度下降/K
热效率/%
累计工作时间/h
≥8000
≥5000
≥3000
QB/T 4270-2011
人民共和国
轻工行业标准
商用电热开水器
QB/T4270-2011
中国轻工业出版社出版发行
地址:北京东长安街6号
邮政编码:100740
发行电话:(010)65241695
网址:http://www.chlip.com.cn/E-mail:club@chlip.com.cn
轻工业标准化编辑出版委员会编辑地址:北京西城区下斜街29号
邮政编码:100053
电话:(010)68049923
版权所有侵权必究
书号:155019·3740
印数:1-200册
定价:16.00元
小提示:此标准内容仅展示完整标准里的部分截取内容,若需要完整标准请到上方自行免费下载完整标准文档。
分类号:Y63
备案号:34992-2012
中华人民共和国轻工行业标准
QB/T4270-2011
商用电热开水器
Commercial electric water boiler2011-12-20发布
中华人民共和国工业和信息化部2012-07~01实施
本标准由中国轻工业联合会提出。前言
本标准由全国家用电器标准化技术委员会(SAC/TC46)归口。QB/T4270-2011
本标准起草单位:佛山市质量计量监督检测中心、中山汉诺威电器有限公司、广东碧丽饮水设备有限公司、青岛吉之美电子有限公司、佛山市汉尔普电气科技有限公司、佛山市顺德区南方电器有限公司、佛山市顺德区陈村镇恒达厨具设备厂、佛山市顺德区正腾电器有限公司。本标准主要起草人:王春露、李旭辉、陈苏、巫宗权、王媛媛、周守国、华春亮、植永鸿、劳可竟,董鹏程。
1范围
商用电热开水器
QB/T4270-2011
本标准规定了商用电热开水器(以下简称“开水器”)的术语和定义、分类和命名、要求、试验方法、检验规则及标志、包装、运输、贮存。本标准适用于公共场所(如学校、医院、工厂、机场等)供给沸水的器具,其额定电压单相器具不超过250V,其他器具不超过480V。对于储水式开水器,其额定容积应不小于10L;对于连续式开水器,其额定制水量应不小于25L/h。
利用其他能源形式的器具,其电气部分也在本标准范围之内。本标准不适用于:
一专为工业用途而设计的器具;一具有电极加热器的器具;
一在有腐蚀性或爆炸性气体(尘埃、蒸汽或气体)等特殊条件的地方使用的器具。2规范性引用文件
下列文件对于本文件的应用是必不可少的。凡是注日期的引用文件,仅注日期的版本适用于本文件。凡是不注日期的引用文件,其最新版本(包括所有的修改单)适用于本文件。GB4706.1家用和类似用途电器的安全第1部分:通用要求GB4706.36一1997家用和类似用途电器的安全商用电开水器和液体加热器的特殊要求GB5296.2消费品使用说明第2部分:家用和类似用途电器GB9684-1988不锈钢食具容器卫生标准GB/T17219一1998生活饮用水输配水设备及防护材料的安全性评价标准3术语和定义
GB4706.1和GB4706.361997界定的以及下列术语和定义适用于本文件。3.1
储水式开水器
storagewaterboiler
将储存于容器中的水加热至沸点的开水器。3.2
continuousflowwaterboiler
连续式开水器
当水流过器具时产生沸水的开水器。3.3
额定容积ratedvolume
制造厂标称的开水器最大容积,单位为升(L)。3.4
ratedvolumeofboilingwater
额定制水量
制造厂标称的每小时产生沸水的量,单位为升每小时(L/h)。3.5
残留水量volumeofresidualwaterQB/T4270-2011
储水式开水器按使用说明规定的放水方式打开放水阀放水至不再有水放出时,开水器所残留的水量。
4分类和命名
4.1器具分类
按结构和功能方式分为储水式开水器和连续式开水器。4.2型号命名方法
设计序号或特征代码
规格代号
分类代号
商用电热开水器产品代号
其中,分类代号中“C”表示储水式开水器;“L”表示连续式开水器。规格代号,用器具的额定功率(kW)表示。设计序号或特征代码,厂家可根据需要自行设置。示例:SK-C-4-A表示额定功率为4kW的储水式开水器,设计序号或特征代码为A。5要求
5.1安全
应符合GB4706.1和GB4706.36一1997的要求。5.2使用环境
器具在下述条件下应能正常工作:室内或类似室内环境;
环境温度5℃~40℃,最大相对湿度90%;海拔高度不超过800m;
电源:额定电压土10%、额定频率土1Hz。-水源水压:50kPa~600kPa。
5.3外观及结构
5.3.1开水器的金属制件(不锈钢除外)表面应进行防锈处理。注:可采用电镀、涂漆、瓷或其他有效的防锈蚀处理方式。5.3.2自动进水的开水器设计时应有防溢水措施。5.3.3对可能更换的元件,如开关、温控器等设计时应考虑安装在便于操作、更换和安全的位置。5.3.4应能识别开水出水口和其他出水口,识别标志不应置于可拆卸部件上,如果使用颜色,则红色标识开水。
5.4与水接触部件的卫生
5.4.1不锈钢材料制品应符合GB9684一1988中2.1的材料要求。5.4.2其他与水直接接触的部件和防护材料,应符合GB/T17219一1998第3章的规定。5.5性能
5.5.1容积偏差和制水量偏差
对于储水式开水器,实际容积与额定容积的偏差为土10%。对于连续式开水器,实际制水量不应小于额定制水量的90%5.5.2残留水
对于储水式开水器,残留水量不应超过额定容积的0.5%和0.25L中的较小值。5.5.3产生沸水的温度
QB/T4270-2011
标称适用海拔为800m及以下的器具,其产生沸水的温度应不低于98℃。标称适用海拔为800m以上的器具,其产生沸水的温度应不低于标称适用海拔高度下水的物理沸点。5.5.4保温性能
对于储水式开水器,加热至保温状态后其温度下降不应大于9K。其保温性能等级见表A.1。5.5.5.热效率
开水器的热效率不应小于85%。其热效率等级见表A.2。5.5.6使用寿命
开水器的累计工作时间不应小于3000h。其使用寿命等级见表A.3。6试验方法
6.1安全
安全试验按照GB4706.1和GB4706.36一1997的规定进行。6.2试验的一般要求
6.2.1试验条件
除另有规定外,试验在器具额定电压和额定频率下进行。相对湿度:45%~75%;
大气压力:96kPa~106kPa;
环境温度:(23土2)℃,且试验室内无明显气流及热辐射影响:—器具使用自来水作为加热工质,试验用水的温度为(23土1)℃,试验水压为200kPa~300kPa。6.2.2试验仪器、仪表
表1测量仪器准确度要求此内容来自标准下载网
电气测量仪表
温度测量仪表
时间测量仪表
质量测量仪器
热电偶线径
6.2.3试验样机制备
准确度要求
测量值土0.5%
分辨率0.1℃,误差±0.5℃
分辨率0.01s,走时精度土0.5s/d分辨率5g,误差±0.1%
不大于0.3mm
每次试验前,器具容器与环境温度之差在5℃以内或器具至少放置在环境温度下6h并且没有通电工作。
人工注水至最高水位刻度或自动停止进水为容器注满。6.3性能
6.3.1容积偏差和制水量偏差
容积偏差:测量整个器具的质量m1。按照使用说明要求安装好器具,将水注满,测量器具的质量m2。则器具容器的实际容积为:3
QB/T4270-2011
式中:
器具的实际容积,单位为升(L);注满水后器具的质量,单位为千克(kg);器具的质量,单位为千克(kg):-水的密度,取1kg/L。
容积偏差为:
式中:
f—容积偏差;
V,-Vz×100%
一器具的额定容积,单位为升(L)。(1)
制水量偏差:器具在额定电压下工作,工作至稳定(放水>10s)后,测出每小时放出沸水质量m3,则实际制水量为:
式中:
实际制水量,单位为升每小时(L/h);每小时放出沸水的质量,单位为千克每小时(kg/h)。制水量偏差为:
式中:
一制水量偏差;
V×100%
额定制水量,单位为升每小时(L/h)。6.3.2残留水量
储水式开水器正常安装状态下,按照器具的使用说明,将容器注满水,切断水源,打开排水阀当水流尽时,测量器具内剩余水的质量m4。则残留水量为:V, =
式中:
残留水量,单位为升(L);
剩余水质量,单位为千克(kg)。6.3.3沸水温度
储水式开水器:器具按正常条件工作,将热电偶布置在容器加热区内用于提供沸水的出水口下方5mm~15mm处(见图1),且离容器边壁至少10mm。4
冷水区
5mm~15mm
解热区
5mm15mm
注:图中“*”符号处为热电偶放置位置。加热区与保温区
mm~15mm
图1储水式开水器沸水温度和保温性能热电偶放置位置QB/T4270-2011
连续式开水器:器具按正常条件工作,将热电偶布置在出水口内5mm15mm处(见图2),放水10s后,记录开水流出过程中的最低水温,连续测量3次。加热区
5mm~[5mm
注:图中“*”符号处为热电偶放置位置。图2连续式开水器沸水温度和热效率热电偶放置位置6.3.4保温性能
器具按正常条件工作,将热电偶布置在容器保温区内用于提供沸水的出水口下方5mm15mm处(见图1),且离容器边壁至少10mm,接通水源及电源,开水器加热至保温状态时断电,待水温下降至90℃时开始计时,记录1h后的温差作为保温温度。6.3.5热效率
储水式开水器:将三条热电偶分别均匀布置于容器纵轴线上,距离底部和水面10mm的范围内(见图3),且离发热元件至少50mm。容器注满水后断开水源,记录容器中水的质量为m,并记下初始水温Ti,然后接通电源,当三处水温均达到90℃时,立即断开电源,记录这一过程的耗电量E和三处的最高水温的平均值T2。
QB/T4270-2011
注:图中“*”符号处为热电偶放置位置。auoi
图3储水式开水器热效率热电偶放置位重连续式开水器:器具按正常条件工作,将热电偶布置在出水口内5mm~15mm处(见图2),记录进水温度T1,开水器按正常程序工作至稳定状态,放水10s后,开始测温,每5s应至少测量一次,最终出水水温取平均值T2,出水量应不少于10L,出水质量为m,记录这一过程的耗电量E。按公式(6)计算热效率:
式中:
热效率,%:
9×100%
q = 1.16×10-3 ×m(T, -T)
一水吸收的能量,单位为千瓦时(kW-h);E—耗电量,单位为千瓦时(kW-h);m—水的质量,单位为干克(kg);T2—-—试验结束时水的平均温度,单位为摄氏度(℃);一水的初始温度,单位为摄氏度(℃)。Ti
6.3.6使用寿命
储水式开水器:器具在额定电压下,装入额定容量的水,加热至水沸腾,然后打开放水阀直至将水放尽,重新注水,再启动工作为一个工作循环。连续式开水器:接通水源和电源,开水器按正常程序工作1h,冷却0.5h到室温(允许采用强追冷却),再重新启动工作为一个工作循环。以上循环的累计工作时间应符合5.5.6的要求。试验后,器具应能满足安全要求,并能正常工作,开启顺畅,无明显裂痕。7检验规则
7.1出厂检验
在生产过程的末端对器具进行的100%的检验。出厂检验的项目至少应包括标志、泄漏电流、电气强度、接地电阻(适用时)。出厂检验的方法可参照GB4706.36一1997,结合生产状况以及强制性产品认证的相关规则由企业6
自行规定。
出厂检验的结果应全部合格。
7.2型式检验
7.2.1当出现下列条件之一时,应进行型式检验。a)新产品投产前:
b)老产品转移生产场地时:
QB/T4270-2011
c)正式生产后,如设计、材料、工艺、结构有较大的改变可能影响器具合格性时;d)正常批量生产时(每年一次);e)器具停产达到半年后恢复生产时:f)国家质量监督检验机构提出进行型式检验要求时。7.2.2型式检验的项目应包括GB4706.36一1997、本标准第5章及8.1规定的适用项目。除新产品外,型式检验的样品应从出厂检验合格的产品中抽取,抽取数量由企业自行决定。8标志、包装、运输、贮存
8.1标志
8.1.1除GB4706.36一1997第7章、GB5296.2规定的适用内容外,产品标签上应标注额定容积或额定制水量,且使用说明:
一应标注能使器具正常工作的适用海拔高度范围:一应有对最大水量和最小水量的说明;应对型号命名方法做出解释。
8.1.2器具的质量等级可标注在器具上的标志上或使用说明中。质量等级应单项标注。质量等级的标注应避免与其他标志混淆。
8.2包装
包装应确保将器具送达用户时完好无损,能正常工作。8.3运输
运输器具所采用的方式,应不会导致器具因震动和碰撞而损坏。8.4购存
器具应在干燥、通风良好、无腐蚀性气体的仓库中贮存。7
QB/T4270—2011
保温性能
保温性能分为三级,见表A.1。
A.2热效率
热效率分为三级,见表A.2。
使用寿命
使用寿命分为三级,见表A.3。
附录A
(规范性附录)
主要性能的分级要求
保温性能等级
表A.2热效率等级
表A.3使用寿命等级
温度下降/K
热效率/%
累计工作时间/h
≥8000
≥5000
≥3000
QB/T 4270-2011
人民共和国
轻工行业标准
商用电热开水器
QB/T4270-2011
中国轻工业出版社出版发行
地址:北京东长安街6号
邮政编码:100740
发行电话:(010)65241695
网址:http://www.chlip.com.cn/E-mail:club@chlip.com.cn
轻工业标准化编辑出版委员会编辑地址:北京西城区下斜街29号
邮政编码:100053
电话:(010)68049923
版权所有侵权必究
书号:155019·3740
印数:1-200册
定价:16.00元
小提示:此标准内容仅展示完整标准里的部分截取内容,若需要完整标准请到上方自行免费下载完整标准文档。
标准图片预览:





- 其它标准
- 热门标准
- 其他行业标准
- FZ/T72006-2017 割圈法针织人造毛皮
- QB/T2289.4-2012 园艺工具 剪枝剪
- DGJ32J16-2014 住宅工程质量通病控制标准
- JB/T8974-2011 TAW系列增安型无刷励磁同步电动机技术条件
- FZ/T74006-2017 自行车骑行服
- YB/T190.12-2014 连铸保护渣 三氧化二硼含量的测定 电感耦合等离子体原子发射光谱法
- CECS:7094 建筑安装工程金属熔化焊焊缝射线照相检测标准CECS70:94
- HG/T4544-2013 对苯二酚生产废液回收再利用生产碳酸锰的方法
- QB/T2164-2013 家用和类似用途风扇型PTCR发热器
- JB/T11127-2010 印刷机械 光敏光聚合型直接制版冲版机
- QB/T4639-2014 δ-十二内酯
- YS/T661-2016 电池级氟化锂
- YS/T1035-2015 铝电解质中碳含量的测定 红外吸收光谱法
- QX/T546-2020 空间高能粒子辐射效应术语
- FZ/T95021-2014 热定形机导轨
- 行业新闻
请牢记:“bzxz.net”即是“标准下载”四个汉字汉语拼音首字母与国际顶级域名“.net”的组合。 ©2025 标准下载网 www.bzxz.net 本站邮件:bzxznet@163.com
网站备案号:湘ICP备2025141790号-2
网站备案号:湘ICP备2025141790号-2