- 您的位置:
- 标准下载网 >>
- 标准分类 >>
- 其他行业标准 >>
- FZ/T 63018-2013本色粘胶长丝绣花线
标准号:
FZ/T 63018-2013
标准名称:
本色粘胶长丝绣花线
标准类别:
其他行业标准
英文名称:
Viscose filament grey embroidery thread标准状态:
已作废-
发布日期:
2013-10-17 -
实施日期:
2014-03-01 -
作废日期:
2024-07-01 出版语种:
简体中文下载格式:
.pdf .zip
替代情况:
被FZ/T 63002-2023代替
点击下载
标准简介:
本标准规定了本色粘胶长丝绣花线的术语和定义、要求、分等规定、试验方法、验收规则、标志、包装、运输和贮存。
本标准适用于线密度在1000dtex以内的本色粘胶长丝绣花线。
本标准按照GB/T1.1—2009给出的规则起草。
本标准由中国纺织工业联合会提出。
本标准由全国家用纺织品标准化技术委员会线带分技术委员会(SAC/TC302/SC2)归口。
本标准起草单位:宜宾海丝特纤维有限责任公司、上海市纺织工业技术监督所、浙江竞宏纺织股份有限公司。
本标准主要起草人:邓传东、李荣玲、王憬义、梁玲君、张志红。
下列文件对于本文件的应用是必不可少的。凡是注日期的引用文件,仅注日期的版本适用于本文件。凡是不注日期的引用文件,其最新版本(包括所有的修改单)适用于本文件。
GB/T3916 纺织品 卷装纱 单根纱线断裂强力和断裂伸长率的测定
GB/T4743—2009 纺织品 卷装纱 绞纱法线密度的测定
GB/T4856 针棉织品包装
GB5296.4 消费品使用说明 第4部分:纺织品和服装
GB/T13758 粘胶长丝
GB/T14345 化学纤维 长丝捻度试验方法
部分标准内容:
中华人民共和国纺织行业标准
FZ/T63018—2013
本色粘胶长丝绣花线
Viscosefilamentgrey embroiderythread2013-10-17发布
中华人民共和国工业和信息化部2014-03-01实施
本标准按照GB/T1.1-2009给出的规则起草。本标准由中国纺织工业联合会提出。FZ/T63018-2013
本标准由全国家用纺织品标准化技术委员会线带分技术委员会(SAC/TC302/SC2)归口。本标准起草单位:宜宾海丝特纤维有限责任公司、上海市纺织工业技术监督所、浙江竞宏纺织股份有限公司。
本标准主要起草人:邓传东、李荣玲、王憬义、梁玲君、张志红。1范围
本色粘胶长丝绣花线
FZ/T63018—2013
本标准规定了本色粘胶长丝绣花线的术语和定义、要求、分等规定、试验方法、验收规则、标志、包装、运输和贮存。
本标准适用于线密度在1000dtex以内的本色粘胶长丝绣花线。2规范性引用文件
下列文件对于本文件的应用是必不可少的。凡是注日期的引用文件,仅注日期的版本适用于本文件。凡是不注日期的引用文件,其最新版本(包括所有的修改单)适用于本文件。GB/T3916纺织品卷装纱单根纱线断裂强力和断裂伸长率的测定GB/T4743--2009纺织品卷装纱绞纱法线密度的测定GB/T4856针棉织品包装
GB5296.4消费品使用说明第4部分:纺织品和服装GB/T13758
3粘胶长丝
5化学纤维+
GB/T14345
长丝捻度试验方法
3术语和定义
GB/T13758界定的以及下列术语和定义适用于本文件。3.1
本色粘胶长丝绣花线viscosefilamentgreyembroiderythread用两根或两根以上的粘胶长丝经过初抢、并合、复抢制成的未经过练染的绣花线4要求
4.1项目
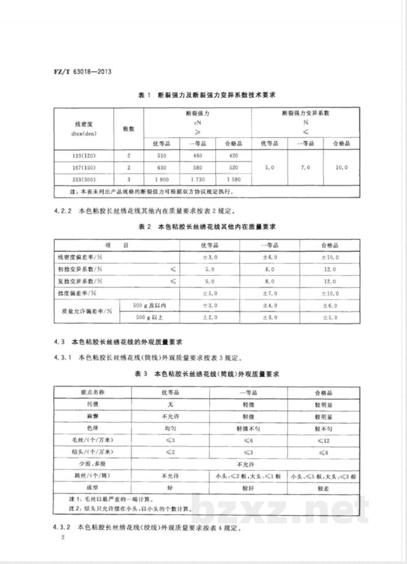
本色粘胶长丝绣花线的要求分为内在质量和外观质量。内在质量包括断裂强力、断裂强力变异系数、线密度偏差率、质量允许偏差率、初抢变异系数、复抢变异系数、捻度偏差率七项。外观质量分筒装线外观质量(包括污渍、麻解、色泽、毛丝、结头、少股、多股、跳丝、成型)和绞装线外观质量(包括污渍、麻解、色泽、毛丝、结头、断线、少股、多股、松紧圈)。4.2本色粘胶长丝绣花线的内在质量要求4.2.1断裂强力及断裂强力变异系数要求按表1规定。FZ/T63018—2013
线密度
dtex(den)
133(120)
167(150)
333(300)
断裂强力及断裂强力变异系数技术要求断裂强力
合格品免费标准bzxz.net
优等品
一等品
注:本表未列出产品规格的断裂强力可根据双方协议规定执行。4.2.2
本色粘胶长丝绣花线其他内在质量要求按表2规定。表2
线密度偏差率/%
初捻变异系数/%
复抢变异系数/%
抢度偏差率/%
质量允许偏差率/%
优等品
本色粘胶长丝绣花线其他内在质量要求优等品
500g及以内
500g以上
本色粘胶长丝绣花线的外观质量要求4.3.1
本色粘胶长丝绣花线(筒线)外观质量要求按表3规定。表3
掀点名称
毛丝/(个/万米)
结头/(个/万米)
少股、多股
跳丝/(个/筒)
一等品
本色粘胶长丝绣花线(筒线)外观质要求优等品
不允许
不允许
注1:毛丝以最严重的一端计算。注2:结头只允许摆在小头,以小头的个数计算。4.3.2
一等品
轻微不勾
不允许
小头:≤2根,大头:≤1根
本色粘胶长丝绣花线(绞线)外观质量要求按表4规定。断裂强力变异系数
一等品
合格品
合格品
合格品
较明显
较明显
较不匀
小头:≤5根,大头:≤3根
疵点名称
毛丝/个/万米)
结头/(个/万米)
断线/(根/万米)
少股、多股
松紧圈
分等规定
表4本色粘胶长丝绣花线(绞线)外观质量要求优等品
不允许
不允许
不允许
一等品
轻微不匀
不允许
不充允许
5.1本色粘胶长丝绣花线成品质量分为优等品、一等品和合格品。5.2评定规定
FZ/T63018—2013
合格品
较明显
较明显
较不匀
明显,但不影响开线使用
5.2.1本色粘胶长丝绣花线内在质量按批评定,并以其中最低的--项评等;外观质量按筒(或绞)评定,以其中最低的一项评等。
5.2.2本色粘胶长丝绣花线最终等级由内在质量等级与外观质量等级进行综合评定,按最低的一项评定。
试验方法
试验条件
各项试验应在各方法标准规定的标准条件下进行。6.2取样
内在质量每批抽取试样数量及试验次数的规定见表5。表5内在质量每批抽取试样数量及试验次数的规定项目
线密度
断裂强力、断裂强力变异系数
线密度试验
每批取样数量
筒(绞)
按GB/T4743一2009中程序3执行,线密度偏差率按式(1)计算。总试验次数
FZ/T63018—2013
式中:
T-T×100%
D.线密度偏差率,%;
T,一一本色粘胶长丝绣花线的实际线密度,单位为特克斯(tex);-本色粘胶长丝绣花线的公称线密度,单位为特克斯(tex)。T。
6.4单纱断裂强力和单纱断裂强力变异系数试验按GB/T3916规定执行。
捻度试验
按GB/T14345规定执行。
质量试验
6.6.1在确定公定质量时,应进行实际回潮率的试验,然后计算公定回潮率时的质量6.6.2从成品线中随机剪取不少于3个试样,每个试样不少于50g,烘箱烘燥温度(105士2)℃,将试样烘干至恒重,即每隔10min的前后两次称量差异不超过后一次称量的0.1%。6.6.3
回潮率按式(2)计算,计算结果修约到小数点后2位。W=ml=m2×100%
式中:
回潮率,%;
本色粘胶长丝绣花线烘前质量,单位为克(g);本色粘胶长丝绣花线烘后干燥质量,单位为克(g)。根据实际回潮率按式(3)换算成公定质量,计算结果修约到小数点后1位。m。=m,×(100+W。)/(100+W,)
式中:
试样公定质量,单位为克(g);试样在取样时的实际净质量,单位为克(g);公定回潮率,%;
实际回潮率,%。
6.7外观质量检验
本色粘胶长丝绣花线外观指标为全数检验。检验外观疵点时应逐筒(绞)进行检验。·(2)
·(3)
外观质量检验条件:工作点的照度大于或等于4001x,周围环境应无其他散射光和反射光。绞线检验:将绞线放于检丝架上,充分展开,循环移动绞线不少于三圈,然后内外翻转按此方法6.7.3
检验内圈。检验时目光与绞线的距离以最易观察到疵点为宜。6.7.4简线检验:将筒线拿于手中,对照外观疵点项目分别从小头、大头、侧面逐项评定外观等级。检验时目光与筒线的距离以最易观察到疵点为宜。7
验收规则
7.1内在质量验收
按4.2进行验收,验收方法按6.1~6.6规定执行,若收货方对内在质量项目进行抽验,其结果达不4
FZ/T63018—2013
到标准规定时,可由双方共同重新抽取相同数量的产品进行复验,复验结果为该批产品的最终结果。7.2外观质量验收
7.2.1外观质量按4.3进行验收,验收方法按6.7规定执行。7.2.2外观质量验收抽样数量按表6规定。表6
外观质量验收抽样数量规定
每批数量
(最小包装)
取样数量
(最小包装)
50及以下
51~100
101~500
501~1000
1001~2000
2001及以上
7.2.3外观质量不符品等率在5%及以内者,其不符品等的产品应当调换。如不符品等率超过5%不超过7%允许复验一次,如复验后又超过5%,则该批成品应重新整理,经复验合格方可出厂。如不符品等率超过7%,作退货处理。
标志、包装、运输和贮存
8.1标志、包装
包装标识按GB5296.4相关要求执行。8.1.1
8.1.2包装要求应符合GB/T4856规定。8.1.3本色粘胶长丝绣花线的公定回潮率为13.0%。8.2运输、购存
在运输、贮存、保管过程中,应有严密遮盖,不能受雨、受潮、曝晒和高温,以防变质。本色粘胶长丝绣花线应堆放在干燥仓库,并做好通风散湿工作,以防受潮。8.2.2
FZ/T63018-2013
打印H期:2014年1月21日F009
中华人民共和国纺织
行业标准
本色粘胶长丝绣花线
FZ/T630182013
中国标准出版社出版发行
北京市朝阳区和平里西街甲2号(100013)北京市西城区三里河北街16号(100045)网址www.spc.net.cn
总编室:(010)64275323
发行中心:(010)51780235
读者服务部:(010)68523946
中国标准出版社秦皇岛印刷厂印刷各地新华书店经销
开本880×12301/16
印张0.75
字数12千字
2014年1月第一次印刷
2014年1月第一版
书号:155066·2-26266)
定价16.00元
告由本社发行中心调换
如有印装差错
版权专有
侵权必究
举报电话:(010)68510107
小提示:此标准内容仅展示完整标准里的部分截取内容,若需要完整标准请到上方自行免费下载完整标准文档。
标准图片预览:





- 其它标准
- 上一篇: FZ/T 63013-2021涤纶长丝织带
- 下一篇: FZ/T 63019-2013丝绒带
- 热门标准
- 其他行业标准
- FZ/T72006-2017 割圈法针织人造毛皮
- QB/T2289.4-2012 园艺工具 剪枝剪
- FZ/T13028-2013 聚苯硫醚纤维(中长型)本色布
- FZ/T95012-2019 单层拉幅定形机
- JB/T8974-2011 TAW系列增安型无刷励磁同步电动机技术条件
- JB/T11127-2010 印刷机械 光敏光聚合型直接制版冲版机
- YS/T661-2016 电池级氟化锂
- FZ/T93103-2018 纺纱器
- QX/T546-2020 空间高能粒子辐射效应术语
- JB/T20034-2004 药用漩涡振动式筛分机
- CECS:7094 建筑安装工程金属熔化焊焊缝射线照相检测标准CECS70:94
- DGTJ08-104-2014 城市轨道交通专用无线通信系统技术规范
- HG/T4544-2013 对苯二酚生产废液回收再利用生产碳酸锰的方法
- JB/T8973-2011 增安型无刷励磁同步电动机防爆技术要求
- QB/T4308-2012 双脂肪酸乙酯基羟乙基甲基硫酸甲酯铵
- 行业新闻
网站备案号:湘ICP备2025141790号-2