- 您的位置:
- 标准下载网 >>
- 标准分类 >>
- 其他行业标准 >>
- FZ/T 63019-2013丝绒带
标准号:
FZ/T 63019-2013
标准名称:
丝绒带
标准类别:
其他行业标准
英文名称:
Velvet ribbon标准状态:
现行-
发布日期:
2013-10-17 -
实施日期:
2014-03-01 出版语种:
简体中文下载格式:
.pdf .zip
点击下载
标准简介:
本标准规定了丝绒带的术语和定义、产品分类及规格、要求、分等规定、试验方法、检验规则、包装标志、运输贮存。
本标准适用于本标准适用于织带机生产的以锦纶或涤纶为原料宽度范围2 mm~100 mm之间的丝绒带。
弹性丝绒带可参照执行。
本标准按照GB/T1.1—2009给出的规则起草。
本标准由中国纺织工业联合会提出。
本标准由全国家用纺织品标准化技术委员会线带分技术委员会(SAC/TC302/SC2)归口。
本标准起草单位:义乌实信织带有限公司、上海市纺织工业技术监督所、上海宽紧带厂。
本标准主要起草人:陈樟田、贺美娣、宋玲玲、宋翠鸿、楼云银。
下列文件对于本文件的应用是必不可少的。凡是注日期的引用文件,仅注日期的版本适用于本文件。凡是不注日期的引用文件,其最新版本(包括所有的修改单)适用于本文件。
GB/T250 纺织品 色牢度试验 评定变色用灰色样卡
GB/T251 纺织品 色牢度试验 评定沾色用灰色样卡
GB/T2828.1—2003 计数抽样检验程序 第1部分:按接收质量(AQL)检索的逐批检验抽样计划
GB/T2910.7 纺织品 定量化学分析 第7部分:聚酰胺纤维与某些其他纤维混合物(甲酸法)
GB/T2910.24 纺织品 定量化学分析 第24部分:聚酯纤维与某些其他纤维的混合物(苯酚/四氯乙烷法)
GB/T3820—1997 纺织品和纺织制品厚度的测定
GB/T3920 纺织品 色牢度试验 耐摩擦色牢度
GB/T3921—2008 纺织品 色牢度试验 耐皂洗色牢度
GB5296.4 消费品使用说明 第4部分:纺织品和服装
GB/T8427—2008 纺织品 色牢度试验 耐人造光色牢度:氙弧
GB/T8628 纺织品 测定尺寸变化的试验中织物试样和服装的准备、标记及测量
GB/T8629—2001 纺织品 试验用家庭洗涤和干燥程序
GB/T8630 纺织品 洗涤和干燥后尺寸变化的测定
GB18401 国家纺织产品基本安全技术规范
GB/T24250 机织物 疵点的描述 术语
FZ/T01053 纺织品 纤维含量的标识
FZ/T60021—2010 织带产品物理机械性能试验方法
部分标准内容:
中华人民共和国纺织行业标准
FZ/T63019-2013
丝绒带
Velvet ribbon
2013-10-17发布
中华人民共和国工业和信息化部发布
2014-03-01实施
本标准按照GB/T1.1--2009给出的规则起草。本标准由中国纺织工业联合会提出。FZ/T63019-—2013
本标准由全国家用纺织品标准化技术委员会线带分技术委员会(SAC/TC302/SC2)归口。本标准起草单位:义乌实信织带有限公司、上海市纺织工业技术监督所、上海宽紧带厂。本标主要起草人:陈樟田、贺美娣、宋玲玲、宋翠鸿、楼云银、范围
FZ/T63019-2013
本标准规定了丝绒带的术语和定义、产品分类及规格、要求、分等规定、试验方法、检验规则、包装标志,运输存。
本标准适用于织带机生产的以锦纶或漆纶为原料宽度范围2联m~100mm之间的丝绒带。弹性丝绒带可参照执行。
2规范性引用文件
下列文件对于本文件的应用是必不可少的。凡悬注日期的引用文件,仅注日期的版本适用于本文件。凡是不注日期的引用文件,其最新版本(包括所有的修改单)适用于本文件。GB/T250纺织品色牢度试验评定变色用灰色样卡GB/T251纺织品色牢度试验评定沾色用灰色样卡GB/T2828.1--2003计数抽样检验程序第1部分:按接收质量(AQL)检索的逐批检验抽样计
GB/T2910.7纺织品定量化学分析第7部分:聚酰胺纤维与某些其他纤维混合物(甲酸法)GB/T2910.24纺织品定化学分析第24部分:聚酯纤维与某些其他纤维的混合物(苯酚/四氯乙烷法)
GB/T3820~1997纺织品和纺织制品厚度的测定GB/T3920纺织品色牢度试验对摩热色牢度GB/T3921--2008纺织品色牢度试验耐皂洗色牢度GB5296.4消费品使用说明第4部分:纺织品和服装GB/T8427--2008纺织品色牢度试验耐人造光色牢度:鼠弧GB/T8628纺织品测定尺寸变化的试验中织物试样和服装的准备、标记及测量GB/T8629-2001纺织品试验用家庭洗涤和于燥程序GB/T8630纺织品洗漆和干燥后尺寸变化的测定国家纺织产品基本安全技术规范GB18401
机织物疵点的描述术语
GB/T24250
FZ/T01053纺织品纤维含量的标识FZ/T60021-2010织带产品物理机械性能试验方法3术语和定义
GB/T24250界定的以及下列术语和定义适用于本文件。3.1
丝绒带veivet ribhon
以锦纶或涤纶等为原料,通过织造割绒、印染整理加工,形成表面翼有绒毛的织带。3.2
牙边 toothed selvedge
织物边缘呈起伏波浪状。
FZ/T63019—2013
pressedpile
局部性绒毛与大部分绒毛排列不一致。4产品分类及规格
4.1产品按组织可分为普通丝绒带和花式丝绒带,按生产工艺分单面丝绒带和双面丝绒带。4.2产品规格:宽度从2mm~100mm,长度按客户要求。5要求
5.1要求内容
要求分为内在质量、外观质量。内在质量要求包括长度偏差率、宽度偏差(率)、厚度偏差、纬密偏差率、色牢度、水洗尺寸变化率、纤维含量偏差率及安全性能八项指标;外观质量要求包括局部性疵点、色差、结头三项。
内在质量
内在质量要求按表1规定。
表1内在质量要求
长度偏差率/%
宽度偏差(率)
30mm以下
30mm及以上
厚度偏差/mm
纬密偏差率/%
耐皂洗
耐靡擦
水洗尺寸变化率/%
变色/沾色
纤维含量偏差率/%
优等品
3-4/3-4
注:深、浅色程度按GB/T250标准,5级为深色,2级及以下为浅色。,纬密为一梭口纬纱来回算一纬。b耐光色牢度、水洗尺寸变化率考核服装、家纺、鞋幅用途的产品。2
一等品
3—4/3—4
4(浅色3)
按FZ/T01053执行
合格品
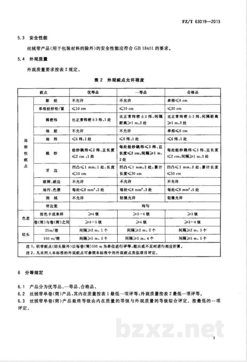
5.3安全性能
丝绒带产品(用于包装材料的除外)的安全性能应符合GB18401的要求。5.4外观质量
外观质量要求按表2规定。
表 2外观疵点允许程度
单根经纱松/紧
稀密纬
破洞、破边
油污、色渍
带边宽
按色卡或来样
卷(簡)与卷(筒)之间
25tm/番
100m/简
不允许
优等品
比正常纬密士3纬,1处
不充许
6纬,1处
经纱跳纬≤2纬、耳长度
2cm1处
凹凸≤1mm,1处,长度
不允许
每处≤8mm,2处
不允许
≥4-5级
间隔≥2m,1个
间隔≥5m,3个
不允许
≤10cm
FZ/T63019-2013
合格品
单根6cm
≤20cm
比正常纬密土3纬,间隔
距离≥1m,2处
不充许
≤6纬,1处
每处经纱跪纬≤3纬、且
长度≤2cm,间隔≥1m,
凸≤1mm,2处,计
长度20cm
不允许
每处≤8mm,3处
轻微允许
≥3-4级
≥4级
间摇≥2m,2个
间隔≥5m,4个
比正常纬密士3纬,间隔距离
≥1 m,3处
单根≤6cm
≤6纬,1处
每处经纱跳纬≥3纬、且长度
≤2cm间隔≥1m,3处
四凸≤1mm,2处,累计长度
不允许
每处≤8mm,5处
轻徽允许
≥3级
间隔≥2m,3个
间隔≥5m,5个
注1:织带窥点(结头除外)以每卷(简)100m为单位进行评等,超出或不足时进行相应折算。注2:凡未列人本标准的外观凝点可参照本标准中的外观瘫点类似项目评定。6分等规定
6.1产品分为优等品、等品、合格品。6.2丝绒带单卷(筒)产品,其内在质量按表1最低项评等;外观质盘按表2最低一项评等。6.3丝绒带单卷(简)产品最终等级由内在质量的等级与外观质量的等级综合评定。按最低的一项评定。
FZ/T63019—2013
7试验方法
试验条件
各项试验应在各方法标准规定的标准条件下进行。7.2长度、宽度试验方法
按FZ/T60021—2010中第5章规定执行。7.3厚度试验方法
按GB/T3820—1997规定,其中:压脚面积(500士5)mm2,加压压力(0.5士0.01)kPa。7.4纬密试验方法
按FZ/T60021—2010中第6章规定执行。7.5耐皂洗色牢度试验方法
按GB/T3921一2008规定执行,锦纶采用单纤维贴衬,试验条件为A(1),涤纶采用单纤维贴衬,试验条件为C(3)。
7.6耐摩擦色牢度试验方法
按GB/T3920规定执行。
7.7耐光色牢度试验方法
按GB/T8427—2008中方法3规定执行。7.8水洗尺寸变化率试验方法
按GB/T8628、GB/T8629-2001采用4A程序洗涤和干燥程序A、GB/T8630的规定执行。7.9纤维含量偏差试验方法
按GB/T2910.7、GB/T2910.24规定执行。7.10外观质量检验
外观质量检验条件
采用室内北向自然光源,如光源不足,光照度低于6001x时,可用近似40W正常青光日光灯在(70士10)cm距离间补足照度,色差检验采用D65标准光源。7.10.2外观质量检验规定
7.10.2.1织带疵点长度以瘫点最大长度量计。7.10.2.2外观质量检验中,色差按GB/T250评定,色渍的深度按GB/T251评定,其余内容按目测评定。
8检验规测
8.1取样规定
FZ/T63019—2013
8.1.1同一品种、原料、规格及同一工艺生产的产品作为-个检验批,各项指标检测样本均应从检验批中随机抽取。
8.1.2内在质量按检验批随机抽样,抽样数及试验次数规定见表3。表3内在质量检验每批抽取试样数量及试验次数的规定项
水洗尺寸变化率
耐皂洗色牢度
耐摩擦色牢度
耐光色牢度
卷(简)
总试验次数
8.1.3外观质量抽样数量按照GB/T2828.12003正常-次抽样方案,-般检验水平I,接收质量限(AQL)为4.0规定抽样,具体抽样方案见表4。表4
外观质量检验抽样方案
批量范围N
91~280
281~500
501~1200
1201~3200
3201~10000
样本大小n
注1:卷(简)约定长度为100m。注2:当批量范围小于样本量时,全数检验。8.2验收结果的判定
8.2.1内在质量批的验收
接收数 Ac
单位为卷(简)
拒收数Re
内在质量批按5.2、5.3进行验收,验收方法按7.1~7.9执行,检验结果以全批抽验样品合格作为全批合格。
FZ/T63019-~2013
8.2.2外观质量批的验收
外观质最批按5.4进行验收,结果判定按表4执行,不合格数小于或等于Ac,则判检验批合格;不合格数大于或等手Re,则判检验批不合格。8.2.3综合质量批的验收
综合质量批判定按内在质量抽样检验和外观质量抽样检验中最低品等评定。8.3复验
8.3.1如供需双方对检验结果或质量有异议时,在规定期限内,可由双方重新抽取相同数量的产品进行复验。
8.3.2复验结果的判定同8.2。bzxz.net
8.3.3复验以次为准,凡判定合格的应作全批合格,判定不合格的应作全批不合格。9包装标志、运输贮存
9.1包装标志
包装标志应按GB5296.4相关要求执行。9.1.1
9.1.2内包装依据不同长度打成卷,用塑料袋按卷(筒)进行封装,外包装纸箱产品质量要合格,箱底箱盖封口严密、牢固。
9.2运输贮存
9.2.1产品应按批堆放,雄放不宜过高,禁止倒置、侧压,以免产品受损。楚存、运输时应防潮、防霉、防高温。
9.2.2交货后,如因运输、贮存、保管不善,以致产品质受到影响或发生质变时,应由责任方负责。10其他
用户对本标准有特殊要求,供需双方另定协议。6
FZ/T63019-2013
F2IT63019-2013-丝线带
155066226273
中华人民共和国纺织
行业标准
FZ/T63019—2013
中国标准出版社出版发行
北京市朝阳区和平里西街甲2号(100013)北京市西城区三里河北街16号(100045)网址www.spc.net.cn
总编室:(010)64275323
发行中心:(010)51780235
读者服务部:(010)68523946
中国标准出版社秦皇岛印刷厂印刷各地新华书店经销
开本880×12301/16
印张0.75
字数14千字
2014年1月第一版
反2014年1月第一次印刷
书号:155066·2-26273
3定价
加有印装差错
由本社发行中心调换
版权专有侵权必究
举报电话:010)68510107
BZ002105361
AMB:16.00
小提示:此标准内容仅展示完整标准里的部分截取内容,若需要完整标准请到上方自行免费下载完整标准文档。
标准图片预览:





- 其它标准
- 热门标准
- 其他行业标准
- FZ/T72006-2017 割圈法针织人造毛皮
- QB/T2289.4-2012 园艺工具 剪枝剪
- FZ/T13028-2013 聚苯硫醚纤维(中长型)本色布
- FZ/T95012-2019 单层拉幅定形机
- JB/T8974-2011 TAW系列增安型无刷励磁同步电动机技术条件
- JB/T11127-2010 印刷机械 光敏光聚合型直接制版冲版机
- YS/T661-2016 电池级氟化锂
- FZ/T93103-2018 纺纱器
- QX/T546-2020 空间高能粒子辐射效应术语
- JB/T20034-2004 药用漩涡振动式筛分机
- CECS:7094 建筑安装工程金属熔化焊焊缝射线照相检测标准CECS70:94
- DGTJ08-104-2014 城市轨道交通专用无线通信系统技术规范
- HG/T4544-2013 对苯二酚生产废液回收再利用生产碳酸锰的方法
- JB/T8973-2011 增安型无刷励磁同步电动机防爆技术要求
- QB/T4308-2012 双脂肪酸乙酯基羟乙基甲基硫酸甲酯铵
- 行业新闻
网站备案号:湘ICP备2025141790号-2