- 您的位置:
- 标准下载网 >>
- 标准分类 >>
- 其他行业标准 >>
- YS/T 528-2013铝包镍复合粉
标准号:
YS/T 528-2013
标准名称:
铝包镍复合粉
标准类别:
其他行业标准
英文名称:
Aluminum—coated nickel composite powder标准状态:
现行-
发布日期:
2013-10-17 -
实施日期:
2014-03-01 出版语种:
简体中文下载格式:
.pdf .zip
标准ICS号:
冶金>>77.160粉末冶金中标分类号:
冶金>>粉末冶金>>H71金属与合金粉末
替代情况:
替代YS/T 528-2006;
起草人:
刘海飞、万伟伟、周恒、于月光、任先京、章德铭、蔡一湘、谭立新起草单位:
北京矿冶研究总院、广州有色金属研究院归口单位:
全国有色金属标准化技术委员会(SAC/TC 243)发布部门:
中华人民共和国工业和信息化部主管部门:
全国有色金属标准化技术委员会(SAC/TC 243)相关标签:
复合
点击下载
标准简介:
本标准规定了铝包镍复合粉的要求、试验方法、检验规则及标志、包装、运输、贮存、质量证明书和合同(或订货单)内容。
本标准适用于供火焰喷涂和等离子喷涂用铝包镍复合粉。
本标准按照GB/T1.1—2009给出的规则起草。
本标准代替YS/T528—2006《铝包镍复合粉》。本标准与YS/T528—2006相比,主要变动如下:
———修改了牌号表示方法;
———增加了一种细粒度粉末牌号;
———修改了粒度及其范围;
———删去粘附状况及放热反应的要求及试验方法;
———修改了每一批次产品组批数量;
———修改了取样规则;
———增加了合同(或订货单)内容。
本标准由全国有色金属标准化技术委员会(SAC/TC243)归口。
本标准起草单位:北京矿冶研究总院、广州有色金属研究院。
本标准主要起草人:刘海飞、万伟伟、周恒、于月光、任先京、章德铭、蔡一湘、谭立新。
本标准所代替标准的历次版本发布情况为:
———YS/T528—2006。
下列文件对于本文件的应用是必不可少的。凡是注日期的引用文件,仅注日期的版本适用于本文件。凡是不注日期的引用文件,其最新版本(包括所有的修改单)适用于本文件。
GB/T1479.1 金属粉末 松装密度的测定 第1部分:漏斗法
GB/T1480 金属粉末 干筛分法测定粒度
GB/T1482 金属粉末 流动性的测定 标准漏斗法(霍尔流速计)
GB/T3653.4 硼铁 铝含量的测定 EDTA 滴定法
GB/T5158.3 金属粉末 还原法测定氧含量 第3部分:可被氢还原的氧
GB/T5314 粉末冶金用粉末 取样方法
GB/T21931.1 镍、镍铁和镍合金 碳含量的测定 高频燃烧红外吸收法
GB/T21931.2 镍、镍铁和镍合金 硫含量的测定 高频燃烧红外吸收法
部分标准内容:
中华人民共和国有色金属行业标准YS/T528—2013
代替YS/T528-2006
铝包镍复合粉
Aluminum-coatednickelcompositepowder2013-10-17发布
中华人民共和国工业和信息化部发布
2014-03-01实施
本标准按照GB/T1.1-2009给出的规则起草。YS/T528—2013
本标准代替YS/T528一2006《铝包镍复合粉》。本标准与YS/T528—2006相比,主要变动如下:修改了牌号表示方法;
-增加了一种细粒度粉末牌号;
修改了粒度及其范围;
删去粘附状况及放热反应的要求及试验方法;修改了每一批次产品组批数量;修改了取样规则;
-增加了合同(或订货单)内容。免费标准下载网bzxz
本标准由全国有色金属标准化技术委员会(SAC/TC243)归口。本标准起草单位:北京矿冶研究总院、广州有色金属研究院。本标准主要起草人:刘海飞、万伟伟、周恒、于月光、任先京、章德铭、蔡一湘、谭立新。本标准所代替标准的历次版本发布情况为:YS/T528—2006
1范围
铝包镍复合粉
YS/T528—2013
本标准规定了铝包镍复合粉的要求、试验方法、检验规则及标志、包装、运输、贮存、质量证明书和合同(或订货单)内容。
本标准适用于供火熔喷涂和等离子喷涂用铝包镍复合粉。2规范性引用文件
下列文件对于本文件的应用是必不可少的。凡是注日期的引用文件,仅注日期的版本适用于本文件。凡是不注日期的引用文件,其最新版本(包括所有的修改单)适用于本文件。GB/T1479.1金属粉末松装密度的测定第1部分:漏斗法GB/T1480
金属粉末千筛分法测定粒度
2金属粉末流动性的测定标准漏斗法(霍尔流速计)GB/T1482
GB/T3653.4
GB/T5158.3
GB/T5314
硼铁铝含量的测定EDTA滴定法
金属粉末还原法测定氧含量第3部分:可被氢还原的氧粉末冶金用粉末取样方法
GB/T21931.1
GB/T21931.2
3要求
3.1产品分类
3.1.1牌号
镍、镍铁和镍合金碳含量的测定高频燃烧红外吸收法镍、镍铁和镍合金
硫含量的测定
高频燃烧红外吸收法
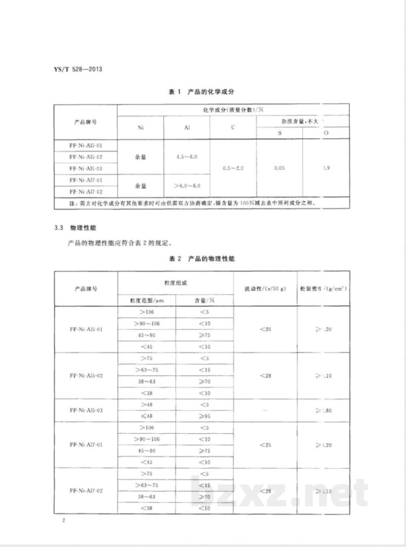
产品根据化学成分及粒度范围分为FF-Ni-A15-01、FF-Ni-A15-02、FF-Ni-AI5-03、FF-Ni-A17-01、FF-Ni-A17-02五个牌号。
2牌号表示规则
产品的牌号以FF-Ni-AI×-0X表示,其中:FF表示复合粉;
Ni表示被包覆成分为镍;
AIX表示包覆成分为铝及其含量;0X表示产品粒度规格编号。
3.2化学成分
产品的化学成分应符合表1的规定。YS/T528-2013
产品牌号
FF-Ni-A15-01
FF-Ni-A15-02
FF-Ni-A1503
FF-Ni-A17-01
FF-Ni-A17-02
表1产品的化学成分
化学成分(质量分数)/%
杂质含量,不大
注;需方对化学成分有其他要求时可由供需双方协商确定,镍含量为100%减去表中所列成分之和。3.3
物理性能
产品的物理性能应符合表2的规定。表2产品的物理性能
产品牌号
FF-Ni-A15-01
FF-Ni-A15-02
FF-Ni-A15-03
FF-Ni-A17-01
FF-Ni-A17-02
粒度组成
粒度范围/μm
>90~106
>63~75
>90~106
>63~75
含量/%
流动性/(s/50g)
松装密表/(g/cm)
3.4外观质量
产品外观应呈灰色或青灰色,无目视可见的夹杂物。4试验方法
4.1化学成分
产品中铝含量的分析方法按GB/T3653.4的规定进行。产品中碳含量的分析方法按GB/T21931.1的规定进行。产品中硫含量的分析方法按GB/T21931.2的规定进行。产品中氧含量的分析方法按GB/T5158.3的规定进行。物理性能
产品粒度组成的测定按GB/T1480的规定进行。产品松装密度的测定按GB/T1479.1的规定进行。产品流动性的测定按GB/T1482的规定进行。4.3外观质量
产品外观质量用目视检验。
5检验规则
5.1检查和验收
YS/T528-2013
产品应由供方进行检验,保证产品质量符合本标准及合同(或订货单)的规定,并填写质量证明书。
需方应对收到的产品按本标准的规定进行检验,如检验结果与本标准及合同(或订货单)的规定不符时,应在收到产品之日起60d内向供方提出,由供需双方协商解决。如需仲裁,仲裁取样在需方由供需双方共同进行。
5.2组批
产品应成批提交验收,每批产品由同一生产工艺制取的、同一牌号、同一规格的粉末混合组成。每批重量不超过1t。
5.3检验项目及取样
产品检验项目及取样应符合表3的规定。表3产品的检验项目及取样规定
检验项目
化学成分
物理性能
外观质量
取样规定
按GB/T5314规定进行
要求的章条号
试验方法的章条号
YS/T528—2013
检验结果判定
化学成分检验不合格,则在该批产品中另取双倍试样对该不合格项进行重复检验,若重复检验5.4.1
仍有结果不合格时,则判该批产品为不合格。5.4.2物理性能检验不合格,则在该批产品中另取双倍试样对该不合格项进行重复检验,若重复检验仍有结果不合格时,则判该批产品为不合格。5.4.3
外观质量检验不合格,判该批产品为不合格6
标志、包装、运输、存和质量证明书6.1标志
包装容器表面应标明:供方名称、产品名称、牌号、批号、重量及“防潮”字样或标志6.2包装
产品用密闭的塑料容器(桶)密封包装,分1kg、2kg、5kg、10kg四种。6.3运输
产品运输时,应防止受潮。
6.4贮存
产品应存放在干燥、通风和无腐蚀性环境处,防止氧化,6.5
质量证明书
每批产品应附有质量证明书,其中注明:a)
供方名称、地址;
产品名称和牌号;
产品批号;
净重和数量;
各项检验结果和供方技术监督部门印记;本标准编号;
生产日期。
合同(或订货单)内容
订购本标准所列产品的合同(或订货单)应包括下列内容:a)
产品名称;
牌号:
重量;
本标准编号;
其他。
YS/T528—2013
YS/T528-2013
打印H期:2014年4月9HF009A
中华人民共和国有色金写
行业标准
铝包镍复合粉
YS/T528—2013
中国标准出版社出版发行
北京市朝阳区和平里西街甲2号()0013)北京市西城区三里河北街16号(10045)网址www.spc.net.cn
总编室:(010)64275323
发行中心:(0
:))51780235
读者服务部:(010)68523946
中国标准出版社秦皇岛印刷厂1刷各地新华书店经销
开本880×12301/16
2014年3月第一版
印张0.75
字数10千字
2014年3月第-次印刷
书号:155066·2-26739
如有印装差错
定价1600元
由本社发行中心调换
版权专有侵权必究
举报电话:(010)6851010
小提示:此标准内容仅展示完整标准里的部分截取内容,若需要完整标准请到上方自行免费下载完整标准文档。
标准图片预览:





- 其它标准
- 热门标准
- 其他行业标准
- QB/T2289.4-2012 园艺工具 剪枝剪
- JB/T11313-2012 电袋复合除尘器用旁路阀
- SH/T3022-2011 石油化工设备和管道涂料防腐蚀设计规范
- FZ/T14020-2020 涂料染色水洗棉布
- JB/T9678-2012 盘形悬式绝缘子用钢化玻璃绝缘件外观质量
- YS/T349.4-2010 硫化钴精矿化学分析方法 第4部分:二氧化硅量的测定 氟硅酸钾容量法
- QJLPK0001S-2016 吉林普康农业有限公司 胚芽米
- QB/T1097-2010 钢制文件柜
- QB/T1586.2-2010 箱包五金配件 箱走轮
- YB/T027-2009 SY型高刚度轧钢机
- FZ/T72025-2019 西裤用针织面料
- FZ/T14052-2021 锦纶与涤纶交织印染布
- YS/T953.3-2014 火法冶炼镍基体料化学分析方法 第3部分:磷量的测定 铋磷钼蓝分光光度法
- QDLBG0001S-2016 吉林绿波中药药业有限公司 桦褐孔菌茶
- JB/T5332.4-2011 额定电压3.6/6kV及以下电动潜油泵电缆 第4部分:电动潜油泵圆形电力电缆
- 行业新闻
网站备案号:湘ICP备2025141790号-2