- 您的位置:
- 标准下载网 >>
- 标准分类 >>
- 其他行业标准 >>
- YS/T 822-2012镍铬-碳化铬复合粉末
标准号:
YS/T 822-2012
标准名称:
镍铬-碳化铬复合粉末
标准类别:
其他行业标准
英文名称:
NiCr-Cr3C2 composite powders标准状态:
现行-
发布日期:
2012-11-07 -
实施日期:
2013-03-01 出版语种:
简体中文下载格式:
.pdf .zip
标准ICS号:
冶金>>77.160粉末冶金中标分类号:
冶金>>粉末冶金>>H71金属与合金粉末
点击下载
标准简介:
本标准规定了镍铬-碳化铬复合粉末的要求、试验方法、检验规则及标志、包装、运输、贮存、质量证明书和合同(或订货单)内容。
本标准适用于热喷涂用制粒-烧结法生产的镍铬-碳化铬复合粉末。
本标准按照GB/T1.1—2009给出的规则起草。
本标准由全国有色金属标准化技术委员会(SAC/TC243)归口。
本标准起草单位:北京矿冶研究总院、西安宝德粉末冶金有限责任公司、中国有色金属工业标准计量质量研究所。
本标准主要起草人:万伟伟、于月光、任先京、李振铎、周恒、董领峰、杨晓剑、张宪铭、张江峰。
下列文件对于本文件的应用是必不可少的。凡是注日期的引用文件,仅注日期的版本适用于本文件。凡是不注日期的引用文件,其最新版本(包括所有的修改单)适用于本文件。
GB/T223.5 钢铁 酸溶硅和全硅含量的测定 还原型硅钼酸盐分光光度法
GB/T223.25 钢铁及合金化学分析方法 丁二酮肟重量法测定镍量
GB/T1479.1 金属粉末 松装密度的测定 第1部分:漏斗法
GB/T1480 金属粉末粒度组成的测定 干筛分法
GB/T1482 金属粉末 流动性的测定 标准漏斗法(霍尔流速计)
GB/T5314 粉末冶金用粉末 取样方法
GB/T8647.9 镍化学分析方法 碳量的测定 高频感应炉燃烧红外吸收法
GB/T19077.1 粒度分析 激光衍射法 第1部分:通则
YS/T539.6 镍基合金粉化学分析方法 第6部分:铁量的测定 三氯化钛-重铬酸钾滴定法
部分标准内容:
镍铬-碳化铬复合粉末
NiCr-Cr3C2 compositepowders
2012-11-07发布
中华人民共和国工业和信息化部发布
2013-03-01实施
中华人民共和国有色金属
行业标准
镍铬-碳化铬复合粉末
YS/T822—2012
中国标准出版社出版发行
北京市朝阳区和平里西街甲2号(100013)北京市西城区三里河北街16号(100045)网址www.spc.net.cn
发行中心:(010)51780235
总编室:(010)64275323
读者服务部:(010)68523946
中国标准出版社秦皇岛印刷厂印刷各地新华书店经销
开本880×1230
2013年2月第一版
印张0.5
字数8千字
2013年2月第一次印刷
书号:155066·2-24566定价
由本社发行中心调换
如有印装差错
版权专有侵权必究
举报电话:(010)68510107
本标准按照GB/T1.1一2009给出的规则起草。本标准由全国有色金属标准化技术委员会(SAC/TC243)归口。YS/T822-2012
本标准起草单位:北京矿冶研究总院、西安宝德粉末冶金有限责任公司、中国有色金属工业标准计量质量研究所。
本标准主要起草人:万伟伟、于月光、任先京、李振铎、周恒、董领峰、杨晓剑、张宪铭、张江峰。1范围
镍铬-碳化铬复合粉末
YS/T822—2012
本标准规定了镍铬-碳化铬复合粉末的要求、试验方法、检验规则及标志、包装、运输、贮存、质量证明书和合同(或订货单)内容。
本标准适用于热喷涂用制粒-烧结法生产的镍铬-碳化铬复合粉末。2规范性引用文件
下列文件对于本文件的应用是必不可少的。凡是注日期的引用文件,仅注日期的版本适用于本文件。凡是不注日期的引用文件,其最新版本(包括所有的修改单)适用于本文件。GB/T223.5钢铁酸溶硅和全硅含量的测定还原型硅酸盐分光光度法钢铁及合金化学分析方法丁二酮重量法测定镍量GB/T223.254
GB/T1479.1全
金属粉末松装密度的测定第1部分:漏斗法金属粉末粒度组成的测定干筛分法GB/T1480
GB/T1482
GB/T5314
金属粉末流动性的测定标准漏斗法(霍尔流速计)粉末冶金用粉末取样方法
GB/T8647.9镍化学分析方法碳量的测定高频感应炉燃烧红外吸收法粒度分析激光衍射法第1部分:通则GB/T19077.1
YS/T539.6
3要求
3.1产品分类
镍基合金粉化学分析方法第6部分:铁量的测定三氯化钛-重铬酸钾滴定法
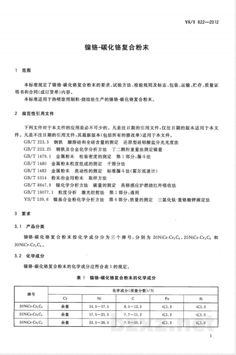
镍铬-碳化铬复合粉末按化学成分分为三个牌号,分别为20NiCr-CrsC2、25NiCr-Cr:C2和30NiCr-Cr3 C2 。
3.2化学成分
镍铬-碳化铬复合粉末的化学成分应符合表1的规定。镍铬-碳化铬复合粉末的化学成分表1争
20NiCr-Cr:C2
25NiCr-Cr:C2
30NiCr-Cr:C2
14.5~17.5
17.5~21.5
22.5~26.5
化学成分(质量分数)/%
8.5~12.5
YS/T 822—2012
3.3物理性能
镍铬-碳化铬复合粉末的物理性能应符合表2的规定。表2镍铬-碳化铬复合粉末物理性能牌号
20NiCr-CrgC2
25NiCr-CrsC2
30NiCr-Cr:C2
10~45
粒度组成
注:粉末其他粒度规格可由供需双方协商规定,3.4
外观质量
松装密度
镍铬-碳化铬复合粉末外观呈深灰色或灰色,无目视可见的外来夹杂物。4试验方法
粉末中镍含量的分析方法按GB/T223.25的规定进行。4.1
粉末中碳含量的分析方法按GB/T8647.9的规定进行。4.2
粉末中硅含量的分析方法按GB/T223.5的规定进行。4.3
粉末中铁含量的分析方法按YS/T539.6的规定进行。4.4
粉末的粒度组成的测定按GB/T1480和GB/T19077.1的规定进行。4.5
粉末的松装密度的测定按GB/T1479.1的规定进行。4.6
粉末的流动性的测定按GB/T1482的规定进行。粉末的外观质量用目视检测。
检验规则
5.1检查和验收
流动性
5.1.1产品应由供方进行检验,保证产品质量符合本标准及合同(或订货单)的规定,并填写质量证明书。
5.1.2需方应对收到的产品按本标准的规定进行检验,如检验结果与本标准及合同(或订货单)的规定不符时,应在收到产品之日起60d内向供方提出,由供需双方协商解决。如需仲裁,仲裁取样在需方由供需双方共同进行bZxz.net
5.2组批
YS/T 822—2012
产品应成批提交验收,每批产品由同一生产工艺制取的、同一牌号的粉末混合组成。每批重量不超过1t。
5.3检验项目及取样
产品检验项目及取样应符合表3的规定。表3产品的检验项目及取样
检验项目
化学成分
物理性能
外观质量
5.4检验结果判定
取样规定
按GB/T5314规定进行
按GB/T5314规定进行
按GB/T5314规定进行
要求的章条号
试验方法的章条号
4.1、4.2、4.3、4.4
4.5、4.6、4.7
5.4.1化学成分检验不合格,则在该批产品中另取双倍试样对该不合格项进行重复试验,若重复试验结果仍有一项不符合本标准规定时,则判该批产品为不合格。5.4.2物理性能检验不合格,则在该批产品中另取双倍试样对该不合格项进行重复试验,若重复试验结果仍有一项不符合本标准规定时,则判该批产品为不合格。5.4.3外观质量检验不合格,判该批产品不合格。标志、包装、运输、贮存和质量证明书6
6.1标志
包装表面应标明:供方名称、产品名称、牌号、批号、重量及“防潮”字样的标志。6.2包装
产品用密闭的塑料容器密封包装,分1kg、2kg、5kg、10kg四种。必要时,可将包装件置于木箱内,然后将其四周固紧。
6.3运输
产品运输时,应防止受潮。
6.4贮存
产品应存放在干燥、通风和无酸碱气氛处,严防氧化。6.5质量证明书
每批产品应附有质量证明书,其中注明:供方名称、地址、电话、传真;a
b)产品名称和牌号;
c)产品批号;
YS/T822—2012
净重和数量;
各项检验结果和供方技术监督部门印记:本标准编号;
出厂日期。
合同(或订货单)内容
订购本标准所列产品的合同(或订货单)应包括下列内容:a)产品名称;
牌号;
重量;
d)本标准编号;
其他。
YS/T 822-2012
打印日期:2013年4月8日F009A
版权专有侵权必究
书号:155066·2-24566
定价:
小提示:此标准内容仅展示完整标准里的部分截取内容,若需要完整标准请到上方自行免费下载完整标准文档。
标准图片预览:





- 其它标准
- 上一篇: YS/T 798-2012镍钴锰酸锂
- 下一篇: YS/T 889-2013粉末冶金用再生镍粉
- 热门标准
- 其他行业标准
- JB/T11313-2012 电袋复合除尘器用旁路阀
- SH/T3022-2011 石油化工设备和管道涂料防腐蚀设计规范
- FZ/T14020-2020 涂料染色水洗棉布
- QB/T2289.4-2012 园艺工具 剪枝剪
- QJLPK0001S-2016 吉林普康农业有限公司 胚芽米
- QB/T1097-2010 钢制文件柜
- QB/T1586.2-2010 箱包五金配件 箱走轮
- YB/T027-2009 SY型高刚度轧钢机
- JB/T9678-2012 盘形悬式绝缘子用钢化玻璃绝缘件外观质量
- FZ/T14052-2021 锦纶与涤纶交织印染布
- YS/T349.4-2010 硫化钴精矿化学分析方法 第4部分:二氧化硅量的测定 氟硅酸钾容量法
- FZ/T72013-2022 服用经编间隔织物
- QDLBG0001S-2016 吉林绿波中药药业有限公司 桦褐孔菌茶
- JB/T5332.4-2011 额定电压3.6/6kV及以下电动潜油泵电缆 第4部分:电动潜油泵圆形电力电缆
- JB/T11122-2010 印刷机械 局部上光机
- 行业新闻
网站备案号:湘ICP备2025141790号-2