【其他行业标准】 镍、钴、锰三元素氢氧化物化学分析方法 第4部分:铁、钙、镁、铜、锌、硅、铝、钠量的测定 电感耦合等离子体原子发射光谱法
- YS/T928.4-2013
- 现行
- 点击下载此标准
标准号:
YS/T 928.4-2013
标准名称:
镍、钴、锰三元素氢氧化物化学分析方法 第4部分:铁、钙、镁、铜、锌、硅、铝、钠量的测定 电感耦合等离子体原子发射光谱法
标准类别:
其他行业标准
英文名称:
Methods for chemical analysis of nickel cobalt manganese composite hydrogenoxide—Part 4: Determination of iron,calcium,magnesium,copper,zinc,silicon,aluminium,sodium contents—Inductively coupled plasma atomic emission spectromertric标准状态:
现行-
发布日期:
2013-10-17 -
实施日期:
2014-03-01 出版语种:
简体中文下载格式:
.pdf .zip
标准ICS号:
冶金>>有色金属>>77.120.60铅、锌、锡及其合金中标分类号:
冶金>>金属化学分析方法>>H13重金属极其合金分析方法
点击下载
标准简介:
YS/T928的本部分规定了镍、钴、锰三元素氢氧化物中铁、钙、镁、铜、锌、硅、铝、钠量的测定方法。
本部分适用于镍、钴、锰三元素氢氧化物中铁、钙、镁、铜、锌、硅、铝、钠量的测定。
YS/T928《镍、钴、锰三元素氢氧化物化学分析方法》共包括以下6个部分:
———第1部分:氯离子量的测定 氯化银比浊法;
———第2部分:镍量的测定 丁二酮肟重量法;
———第3部分:镍、钴、锰量的测定 电感耦合等离子体原子发射光谱法;
———第4部分:铁、钙、镁、铜、锌、硅、铝、钠量的测定 电感耦合等离子体原子发射光谱法;
———第5部分:铅量的测定 电感耦合等离子体质谱法;
———第6部分:硫酸根离子量的测定 离子色谱法。
本部分为YS/T928的第4部分。
本部分按照GB/T1.1-2009给出的规则起草。
本标准由全国有色金属标准化技术委员会(SAC/TC243)归口。
本标准负责起草单位:金川集团有限公司、佛山市邦普循环科技有限公司、北京矿冶研究总院。
本部分起草单位:金川集团有限公司、佛山市邦普循环科技有限公司。
本部分参加起草单位:浙江华友钴业股份有限公司、天津市茂联科技有限公司、中信国安盟固利电源技术有限公司。
本部分主要起草人:郭培庆、李长东、秦芳林、余海军、邱平、吴亚辉、谢柏华、张萍、潘海云、任兴庭。
部分标准内容:
中华人民共和国有色金属行业标准YS/T928.4—-2013
镍、钴、锰三元素氢氧化物化学分析方法第4部分:铁、钙、镁、铜、锌、硅、铝、钠量的测定
电感耦合等离子体原子
发射光谱法
Methods for chemical analysis of nickel cobalt manganese composite hydrogenoxide-Part 4: Determination of iron,calcium,magnesium,copper,zinc,silicon,aluminium,sodium contents--
Inductively coupled plasma atomic emission spectromertric2013-10-17发布
中华人民共和国工业和信息化部发布
2014-03-01实施
YS/T928《镍、钴、锰三元素氢氧化物化学分析方法》共包括以下6个部分:第1部分:氯离子量的测定氯化银比浊法;第2部分:镍量的测定丁二酮重量法;第3部分:镍、钻、锰量的测定电感耦合等离子体原子发射光谱法;YS/T928.4—2013
第4部分:铁、钙、镁、铜、锌、硅、铝、钠量的测定电感耦合等离子体原子发射光谱法;第5部分:铅量的测定电感耦合等离子体质谱法;---第6部分:硫酸根离子量的测定离子色谱法本部分为YS/T928的第4部分。
本部分按照GB/T1.1-2009给出的规则起草。本标准由全国有色金属标准化技术委员会(SAC/TC243)归口。本标准负责起草单位:金川集团有限公司、佛山市邦普循环科技有限公司、北京矿冶研究总院。本部分起草单位:金川集团有限公司、佛山市邦普循环科技有限公司。本部分参加起草单位:浙江华友钻业股份有限公司、天津市茂联科技有限公司、中信国安盟固利电源技术有限公司。
本部分主要起草人:郭培庆、李长东、秦芳林、余海军、邱平、吴亚辉、谢柏华、张萍、潘海云、任兴庭。I
1范围
镍、钴、锰三元素氢氧化物化学分析方法第4部分:铁、钙、镁、铜、锌、硅、铝、钠量的测定
电感耦合等离子体原子
发射光谱法
YS/T928.4—2013
YS/T928的本部分规定了镍、钴、锰三元素氢氧化物中铁、钙、镁、铜、锌、硅、铝、钠量的测定方法。本部分适用于镍、钴、锰三元素氢氧化物中铁、钙、镁、铜、锌、硅、铝、钠量的测定。测定范围见表1。表1
测定范围
方法提要
测定范围(w)/%
0.002~0.10
0.004~0.10
0.002~0.10
0.002~0.10
0.0020.10
0.004~0.10
0.002~0.10
0.005~0.10
试料用盐酸溶解,采用电感耦合等离子体原子发射光谱仪直接测定,按工作曲线法计算各元素的浓度。以质量分数表示测定结果。3试剂
本部分所用试剂均为优级纯,在分析中仅使用电阻率不小于18.2MQ·cm的纯水。盐酸(p=1.19g/mL)。
3.2硝酸(p=1.42g/mL)。
3.3盐酸(1+1)。
3.4硝酸(1+1)。
3.5铝标准贮存溶液:称取0.2000g纯铝(wAl≥99.99%),置于300mL烧杯中,缓慢加人30mL盐酸(3.3),盖上表皿,低温溶解,冷却,用水洗涤表Ⅲ及杯壁,移人1000mL容量瓶中,用水稀释至刻度,混匀。此溶液1mL含200ug铝。
3.6镁标准贮存溶液:称取0.3316g经烘干的氧化镁(wMzo≥99.99%),置于300mL烧杯中,缓慢加YS/T928.4—2013
人30mL盐酸(3.3),盖上表Ⅲ,低温溶解,冷却,用水洗涤表皿及杯壁,移入1000mL容量瓶中,用水稀释至刻度,混匀。此溶液1mL含200μg镁。3.7钙标准贮存溶液:称取0.2800g经烘干的氧化钙(wcao≥99.99%),置于300mL烧杯中,缓慢加入30mL盐酸(3.3),盖上表皿,低温溶解,冷却,用水洗涤表血及杯壁,移入1000mL容量瓶中,用水稀释至刻度,混匀。此溶液1mL含200μg钙。3.8铜标准贮存溶液:称取0.2000g纯铜(wca≥99.99%),置于300mL烧杯中,缓慢加人30mL硝酸(3.4),盖上表Ⅲ,低温溶解,驱出氮的氧化物,取下,冷却,用水洗涤表皿及杯壁,移入1000mL容量瓶中,用水稀释至刻度,混匀。此溶液1mL含200μg铜。3.9铁标准贮存溶液:称取0.2000g纯铁(wFe≥99.99%),置于300mL烧杯中,缓慢加入30mL盐酸(3.3),盖上表皿,低温溶解,取下,冷却,用水洗涤表Ⅲ及杯壁,移人1000mL容量瓶中,用水稀释至刻度,混匀。此溶液1mL含200μg铁。3.10锌标准贮存溶液:称取0.2000g纯锌(wz≥99.99%),置于300mL烧杯中,缓慢加人30mL硝酸(3.4),盖上表皿,低温溶解,驱出氮的氧化物,取下,冷却,用水洗涤表Ⅲ及杯壁,移人1000mL容量瓶中,用水稀释至刻度,混匀。此溶液1mL含200μg锌。3.11钠标准贮存溶液:称取0.5084g经110℃烘干后的高纯氯化钠,置于300mL烧杯中,缓慢加人100mL水,盖上表ⅢL,低温溶解,冷却,用水洗涤表血及杯壁,移人1000mL容量瓶中,用水稀释至刻度,混匀,并立即移人干燥塑料瓶中。此溶液1mL含200ug钠。3.12硅标准贮存溶液:称取0.4279g二氧化硅(wso,≥99.99%),置于铂埚中,加入3g无水碳酸钠,混匀,加盖,移人400℃马弗炉中,升温至900℃,熔融1h,取出,冷却。用水洗涤外壁,置于400mL四氟乙烯塑料烧杯中,加人100mL热水,低温溶解,冷却,移入1000mL容量瓶中,用水稀释至刻度,混匀,并立即移人干燥塑料瓶中。此溶液1mL含200μg硅。3.13铝、镁、钙、铜、铁、锌标准溶液:准确移取10.00mL标准贮存溶液(3.5、3.6、3.7、3.8、3.9、3.10)置于200mL容量瓶中,用水稀释至刻度,混匀,此溶液1mL含10μg铝、镁、钙、铜、铁、锌。3.14钠标准溶液:准确移取10.00mL标准贮存溶液(3.11)置于200mL容量瓶中,用水稀释至刻度,混匀,并立即移人干燥塑料瓶中。此溶液1mL含10μg钠。3.15硅标准溶液:准确移取10.00mL标准贮存溶液(3.12)置于200mL容量瓶中,用水稀释至刻度,混匀,并立即移人干燥塑料瓶中。此溶液1mL含10μg硅。4
电感耦合等离子体原子发射光谱仪,各元素谱线见表2,测钠元素的仪器工作参数见表3,测其他元素的仪器工作参数见表4。
波长/nm
波长/nm
RF发生器功率/
元素谱线
表3测钠元素时的仪器工作参数
雾化气压力/
辅助气流量/
(L/min)
CID积分时间(紫外)/
CID积分时间(可见区)/
RF发生器功率/
雾化气压力/此内容来自标准下载网
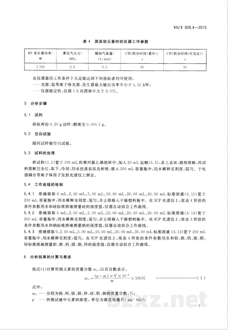
表4测其他元素时的仪器工作参数辅助气流量/
(L/min)
CID积分时间(紫外)/
在仪器最佳工作条件下凡是能达到下列指标者均可使用:光源:氩等离子体光源,发生器最大输出功率不小于1.35kW;仪器稳定性:仪器1h内漂移不大于2.0%。5分析步骤
5.1试料
称取两份0.20g试样,精确至0.0001g。5.2空白试验
随同试样做空白试验。
5.3试料的处理
YS/T928.4—2013
CID积分时间(可见区)/
将试料(5.1)置于100mL的聚四氟乙烯烧杯中,加人20mL盐酸(3.3),盖上表皿,微热溶解,待试料溶解完全后,取下,冷却,用水洗涤表血及杯壁,移人200mL容量瓶中,用水稀释至刻度,混匀。于电感耦合等离子体原子发射光谱仪上测定。5.4工作曲线的绘制
5.4.1准确移取0mL、2.00mL、5.00mL、10.00mL、20.00mL、30.00mL标准溶液(3.15)置于200mL容量瓶中,用水稀释至刻度,混匀,并立即移人干燥塑料瓶中。在ICP光谱仪上,按表4所给的条件参数用水和硅标准溶液测量硅的强度值,仪器自动拟合工作曲线。5.4.2准确移取0mL、2.00mL、5.00mL、10.00mL、20.00mL、30.00mL标准溶液(3.14)置于200mL容量瓶中,用水稀释至刻度,混匀,并立即移人干燥塑料瓶中。在ICP光谱仪上,按表3所给的条件参数用水和钠标准溶液测量钠的强度值,仪器自动拟合工作曲线。5.4.3准确移取0、2.00mL、5.00mL、10.00mL、20.00mL、30.00mL标准溶液(3.13)置于200mL容量瓶中,用水稀释至刻度,混匀。在ICP光谱仪上,按表4所给的条件参数用水和铝、铁、钙、镁、铜、锌标准溶液测量铝、铁、钙、镁、铜、锌的强度值,仪器自动拟合工作曲线。6分析结果的计算与表述
按式(1)计算所测元素的质量分数wr,以百分数表示。w (e=)×V×10×100%
式中:
分别为铁、钙、镁、铜、锌、硅、铝、钠的质量分数,%;所测试液中元素的浓度,单位为微克每毫升(g/mL);(1)
YS/T928.4-2013
所测空白试液中元素的浓度,单位为微克每毫升(μg/mL);试液的总体积,单位为毫升(mL);试料的质量,单位为克(g)。
结果保留两位有效数字。
精密度
重复性
在重复性条件下获得两次独立测试结果的测定值,在表5给出的平均值范围内,两个测试结果的绝对差值不超过重复性限(r),超过重复性限(r)的情况不超过5%,重复性限(r)按表5数据采用线性内插法和外延法求得。
重复性限(r)/%
2lMg /%
重复性限(r)/%
重复性限(r)/%
重复性限(r)/%
重复性限(r)/%
WAl /%
重复性限(r)/%
重复性限(r)/%
zuina /%
重复性限(r)/%
再现性
重复性限
在再现性条件下获得的两次独立测试结果的绝对差值不大于再现性限(R),超过再现性限(R)的情况不超过5%,再现性限(R)按表6数据采用线性内插法和外延法求得。表6
再现性限
再现性限(R)/%
再现性限(R)/%
再现性限(R)/%
再现性限(R)/%
wizn / %
再现性限(R)/%
再现性限(R)/%
再现性限(R)/%
e%a/ %
再现性限(R)/%
试验报告
试验报告应包括以下内容:
试样;
使用的标准;
分析结果及其表示;
与基本分析步骤的差异;
测定中观察到的异常现象;
试验日期。
表6(续)
YS/T928.4-—2013
YS/T928.4-2013
打印H期:2014年3月11HF009A
中华人民共和国有色金属
行业标准
镍、钴、锰三元素氢氧化物化学分析方法第4部分:铁、钙、镁、铜、锌、硅、铝、钠量的测定电感耦合等离子体原子发射光谱法
YS/T928.4--2013
中国标准出版社出版发行
北京市朝阳区和平里西街甲2号(100013)北京市西城区三里河北街16号(100045)网址www.spc.net.cn
发行中心:(010)51780235
总编室:(010)64275323
读者服务部:(010)68523946
中国标准出版社秦皇岛印刷厂印刷各地新华书店经销
开本880×12301/16
2014年2月第一版
印张0.75字数12千字
2014年2月第一次印刷
书号:155066·2-26593定价16.00元由本社发行中心调换
如有印装差错
版权专有侵权必究
举报电话:(010)68510107
小提示:此标准内容仅展示完整标准里的部分截取内容,若需要完整标准请到上方自行免费下载完整标准文档。
标准图片预览:





- 热门标准
- 其他行业标准
- QXHS0004S-2016 西峡县华洋食品有限公司 香菇粉制品
- JB/T11222-2011 低速汽车 钢板弹簧可靠性试验方法
- QB/T4181-2011 古琴
- QB/T2513-2013 电光源用玻壳通用技术条件
- QTJJ0002S-2016 通化金江酒业有限责任公司 人参酒
- FZ/T12058-2017 筒子染色涤纶低弹丝
- YS/T1050.8-2015 铅锑精矿化学分析方法 第8部分:金量和银量的测定 火试金法
- QNGB0003S-2016 南阳市广寿保健品有限责任公司 乌梢蛇木瓜酒
- YS/T524-2011 合成白钨
- YS/T794-2012 钛种板
- YS/T740-2010 氧化铝工业废水苛性碱度测定方法
- JB/T5331-2011 潜油电机用特种聚酰亚胺薄膜绕包铜圆线
- DGJ08-1997-2002 膜结构技术规程(附条文说明)
- CAS125-2005 在用机动车排放检测用油加注规范
- JB/T11265-2012 燃气余热锅炉烟气脱硝技术装备
- 行业新闻
网站备案号:湘ICP备2025141790号-2