- 您的位置:
- 标准下载网 >>
- 标准分类 >>
- 其他行业标准 >>
- JB/T 9015-2011带式输送机用逆止器
标准号:
JB/T 9015-2011
标准名称:
带式输送机用逆止器
标准类别:
其他行业标准
英文名称:
Backstop for belt conveyer标准状态:
现行-
发布日期:
2011-12-20 -
实施日期:
2012-04-01 出版语种:
简体中文下载格式:
.pdf .zip
替代情况:
替代JB/T 9015-1999
部分标准内容:
ICS53.040.20
备案号:34915—2012
中华人民共和国机械行业标准
JB/T 9015—2011
代替JB/T9015—1999
带式输送机用逆止器
Backstopforbeltconveyer
2011-12-20 发布
2012-04-01实施
中华人民共和国工业和信息化部发布前言
2规范性引用文件
3型式、基本参数和尺寸
3.1型式.
3.2基本参数
3.3外形和主要安装尺寸.
4技术要求
5试验方法..
自由运转试验
逆止性能试验.
5.3阻力矩测试
5.4温升测试,
5.5最小非接触转速测试,
5.6寿命试验
6检验规则.
6.1出厂检验..
6.2型式试验..
7标志、包装和贮存
附录A(资料性附录)逆止器标记A.1非接触式逆止器标记方法
A.2接触式逆止器标记方法
图1非接触式逆止器外形图
图2接触式逆止器外形图..
JB/T9015—2011
JB/T9015-2011
本标准按照GB/T1.12009给出的规则起草。本标准代替JB/T9015-1999《带式输送机用逆止器》,与JB/T90151999相比主要技术变化如下:增加了对接触式逆止器的要求(见3.1、3.2.1.2等);一删除了1999年版“3术语”;
修改了对逆止器工作环境温度的要求(本版的4.1,1999年版的5.1);删除了对最大重量的规定(1999年版的表1);修改了对逆止器包装的要求(本版的7.2,1999年版的8.2);一删除了1999年版“6质量保证期”;将产品型号(1999年版的4.2)改为标记示例列入“资料性附录”(见附录A)中。本标准由中国机械工业联合会提出。本标准由全国连续搬运机械标准化技术委员会(SAC/TC331)归口。本标准负责起草单位:四川省自贡运输机械集团有限公司。本标准参加起草单位:北京新兴超越离合器有限公司、浙江宇龙机械有限公司。本标准主要起草人:龚欣荣、徐文彬、孔炜、戴美银。本标准所代替标准的历次版本发布情况:JB/T9015-1999。
1范围
带式输送机用逆止器
JB/T9015—2011
本标准规定了带式输送机用逆止器的型式、基本参数、尺寸、技术要求、试验方法、检验规则、标志、包装和贮存。
本标准适用于带式输送机用的非接触式逆止器和接触式逆止器(以下简称逆止器)。2规范性引用文件
下列文件对于本文件的应用是必不可少的。凡是注日期的引用文件,仅注日期的版本适用于本文件。凡是不注日期的引用文件,其最新版本(包括所有的修改单)适用于本文件。GB/T13306标牌
GB/T13384机电产品包装通用技术条件3型式、基本参数和尺寸
3.1型式
按逆止器内圈旋转时楔块与外圈的接触形式分为非接触式逆止器和接触式逆止器两种型式。逆止器的型号及其标记方法参见附录A。3.2基本参数
3.2.1额定逆止力矩
3.2.1.1非接触式逆止器的额定逆止力矩应符合表1的规定。表1
额定逆止力矩
单位为牛米
1000、1600、2500、4000、6300、8000、10000、12500、16000、20000、250003.2.1.2接触式逆止器的额定逆止力矩应符合表2的规定。表2
额定逆止力矩
内圈最高转速
单位为牛米
10000、16000、25000、40000、63000、100000、160000、200000、250000、315000、500 000、710000
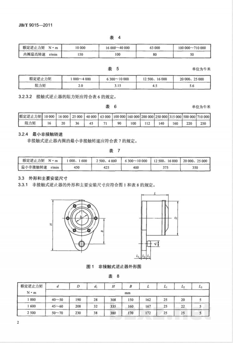
3.2.2.1非接触式逆止器的内圈最高转速应符合表3的规定。表3
额定逆止力矩N·m
内圈最高转速
≤12500
3.2.2.2接触式逆止器的内圈最高转速应符合表4的规定。3.2.3阻力矩
3.2.3.1非接触式逆止器的阻力矩应符合表5的规定。>12500
JB/T9015—2011
额定逆止力矩
内圈最高转速r/min
额定逆止力矩
阻力矩
1000~4000
16000~40000
6300~10000
接触式逆止器的阻力矩应符合表6的规定。表
额定逆止力矩
阻力矩
最小非接触转速
63 000
12500、16000
100000~710000
单位为牛米
20000、25000
单位为牛米
10000016000020000025000031500050000071000090
非接触式逆止器内圈的最小非接触转速应符合表7的规定。表7
额定逆止力矩
最小非接触转速
1000、1600
3.3外形和主要安装尺寸
2500、4000
630010000
12500、16000
3.3.1非接触式逆止器的外形和主要安装尺寸应符合图1和表8的规定。H
图1非接触式逆止器外形图
额定逆止力矩
20 000、25 000
额定逆止力矩
10:000
16 000
20 000
80~100
90~110
100~130
110~140
120~150
130~160
表8(续)
接触式逆止器的外形和主要安装尺寸应符合图2和表9的规定。3.3.2
额定逆止力矩
63 000
100 000
160000
200000
250000Www.bzxZ.net
315000
500000
710000
90~110
100~130
120~160
160~200
160~220
180~250
200~270
230~300
250~320
250~320
320~420
350~450
接触式逆止器外形图
JB/T9015—2011
JB/T9015—2011
4技术要求
4.1逆止器工作环境温度为-25C~40℃。4.2逆止器内圈最高转速不应大于3.2.2的规定。4.3逆止器承受的最大逆止力矩不应小于3.2.1的规定。4.4逆止器运行时阻力矩应小于3.2.3的规定。4.5逆止器在正常工作情况下其温升应低于30℃。4.6非接触式逆止器的最小非接触转速不应大于3.2.4的规定。4.7在额定逆止力矩作用下,逆止器经过10’次逆止,其楔块、内圈、外圈表面不应出现裂纹、塑性变形和点蚀。
4.8逆止器的主要零件工作表面热处理硬度应符合表10的规定。表10
零件名称
硬度HRC
4.9逆止器装配后,内圈转动方向应与转向指示牌箭头指示方向一致。外園
4.10逆止器外露表面应涂层底漆,两层面漆;油漆干膜厚度不应小于75μm。内圈端面面漆为红色,其余外表面面漆颜色为乳黄色,也可根据用户要求采用其他面漆颜色,5试验方法
5.1自由运转试验
将被测逆止器安装在试验台上,电动机带动逆止器内圈以最高转速旋转0.5h,检查逆止器外壳温升有无异常现象。
5.2逆止性能试验
将被测逆止器安装在试验台上,在额定逆止力矩作用下,进行100次逆止,检查工作是否可靠,有无异常现象。
5.3阻力矩测试
将被测逆止器安装在试验台上,使逆止器内圈以最高转速旋转,测定防转臂支撑点处的阻力F。按公式(1)计算逆止器的阻力矩:M=FBsin..
式中:
M一阻力矩,单位为牛米(N·m);:(1)
F在与逆止器内孔轴心线垂直的平面内,在防转背支撑点处测得的阻力,单位为牛(N);B一防转臂支撑点至逆止器内孔中心的距离,单位为米(m);の在测定平面内阻力F与防转臂支撑点至逆止器内孔中心连线的夹角。5.4温升测试
将被测逆止器安装在试验台上,使逆止器内圈以最高转速旋转,每隔15min测量逆止器外壳表面温度和环境温度,直至热平衡(连续三次测量温度相同),最终外壳温度与环境温度之差为逆止器温升。5.5最小非接触转速测试
将逆止器的楔块装配部件安装在无级调速的试验台上,电动机带动楔块装配部件旋转,测定楔块与外圈脱离接触时逆止器内圈的最低转速。5.6寿命试验
将被测逆止器安装在试验台上,在额定逆止力矩作用下,进行10’次逆止试验后,检查楔块、内圈、4
外圈表面是否出现裂纹、塑性变形和点蚀等缺陷。6检验规则
6.1出厂检验
6.1.1逆止器应经制造厂质量监督检验部门检验合格后方能出厂。6.1.2逆止器出厂检验项目:
a)外观检验;
b)自由运转检验;
c)逆止性能检验。
6.2型式试验
6.2.1有下列情况之一时,应进行型式试验a)新产品或老产品转厂生产的试制定型鉴定;b)正式生产后,如结构、材料、工艺有较大改变,可能影响产品性能时;c)批量生产时,每两年随机抽1台进行试验;d)产品停产达一年以上后恢复生产时;e)出厂检验结果与上次型式试验有较大差异时:f)国家质量监督检验机构提出型式试验要求时。型式试验项目如下:
a)出厂检验项目;
b)阻力矩检验;
c)温升检验;
d)最小非接触转速检验;
e)寿命检验。
7标志、包装和贮存
JB/T9015—-2011
7.1每台逆止器应在明显位置固定产品标牌,在端面固定旋向指示牌。标牌的尺寸应符合GB/T13306的规定。产品标牌内容应包括:a)产品名称;
b)型号规格;
c)出厂编号:
d)制造日期和制造厂名。
7.2逆止器的包装应符合GB/T13384的规定。单台发货的逆止器应包装发运,包装时内圈内孔和销轴应涂防锈油脂。随主机出厂的逆止器应符合主机包装要求。7.3逆止器的随行文件包括产品合格证、使用说明书和装箱单。随行文件应装入塑料袋密封后放包装箱内。
7.4逆止器的贮存应有防潮措施。5
JB/T9015—2011
A.1非接触式逆止器标记方法
NF O-
标记示例:
附录A
(资料性附录)
逆止器标记
内圈孔径代号,单位为毫米(mm)额定逆止力矩代号,额定逆止力矩的1/100,单位为牛米(N·m)内圈旋转方向代号:正对逆止器转向指示牌看,内圈沿顺时针方向旋转为S;内圈沿逆时针方向旋转为N非接触式逆止器代号
额定逆止力矩为2500N·m,内圈孔径为65mm,内圈沿顺时针方向旋转的非接触式逆止器,其标记为:逆止器
NFS25-65JB/T9015-2011
A.2接触式逆止器标记方法
NJOO-O
内圈孔径代号,单位为毫米(mm)额定逆止力矩代号,额定逆止力矩的1/100,单位为牛米(N·m)内圈旋转方向代号:正对逆止器转向指示牌看,内圈沿顺时针方向旋转为S;内圈沿逆时针方向旋转为N接触式逆止器代号
标记示例:
额定逆止力矩为25000N·m,内圈孔径为140mm,内圈沿逆时针方向旋转的接触式逆止器,其标记为:逆止器NJN250-140JB/T9015-20116
JB/T9015-2011
中华人民共和国
机械行业标准
带式输送机用逆止器
JB/T90152011
机械工业出版社出版发行
北京市百万庄大街22号
邮政编码:100037
210mm×297mm·0.75印张·17千字2012年5月第1版第1次印刷
定价:15.00元
书号:15111·10535
网址:http://www.cmpbook.com(010)88379778
编辑部电话:
直销中心电话:
(010)88379693
小提示:此标准内容仅展示完整标准里的部分截取内容,若需要完整标准请到上方自行免费下载完整标准文档。
备案号:34915—2012
中华人民共和国机械行业标准
JB/T 9015—2011
代替JB/T9015—1999
带式输送机用逆止器
Backstopforbeltconveyer
2011-12-20 发布
2012-04-01实施
中华人民共和国工业和信息化部发布前言
2规范性引用文件
3型式、基本参数和尺寸
3.1型式.
3.2基本参数
3.3外形和主要安装尺寸.
4技术要求
5试验方法..
自由运转试验
逆止性能试验.
5.3阻力矩测试
5.4温升测试,
5.5最小非接触转速测试,
5.6寿命试验
6检验规则.
6.1出厂检验..
6.2型式试验..
7标志、包装和贮存
附录A(资料性附录)逆止器标记A.1非接触式逆止器标记方法
A.2接触式逆止器标记方法
图1非接触式逆止器外形图
图2接触式逆止器外形图..
JB/T9015—2011
JB/T9015-2011
本标准按照GB/T1.12009给出的规则起草。本标准代替JB/T9015-1999《带式输送机用逆止器》,与JB/T90151999相比主要技术变化如下:增加了对接触式逆止器的要求(见3.1、3.2.1.2等);一删除了1999年版“3术语”;
修改了对逆止器工作环境温度的要求(本版的4.1,1999年版的5.1);删除了对最大重量的规定(1999年版的表1);修改了对逆止器包装的要求(本版的7.2,1999年版的8.2);一删除了1999年版“6质量保证期”;将产品型号(1999年版的4.2)改为标记示例列入“资料性附录”(见附录A)中。本标准由中国机械工业联合会提出。本标准由全国连续搬运机械标准化技术委员会(SAC/TC331)归口。本标准负责起草单位:四川省自贡运输机械集团有限公司。本标准参加起草单位:北京新兴超越离合器有限公司、浙江宇龙机械有限公司。本标准主要起草人:龚欣荣、徐文彬、孔炜、戴美银。本标准所代替标准的历次版本发布情况:JB/T9015-1999。
1范围
带式输送机用逆止器
JB/T9015—2011
本标准规定了带式输送机用逆止器的型式、基本参数、尺寸、技术要求、试验方法、检验规则、标志、包装和贮存。
本标准适用于带式输送机用的非接触式逆止器和接触式逆止器(以下简称逆止器)。2规范性引用文件
下列文件对于本文件的应用是必不可少的。凡是注日期的引用文件,仅注日期的版本适用于本文件。凡是不注日期的引用文件,其最新版本(包括所有的修改单)适用于本文件。GB/T13306标牌
GB/T13384机电产品包装通用技术条件3型式、基本参数和尺寸
3.1型式
按逆止器内圈旋转时楔块与外圈的接触形式分为非接触式逆止器和接触式逆止器两种型式。逆止器的型号及其标记方法参见附录A。3.2基本参数
3.2.1额定逆止力矩
3.2.1.1非接触式逆止器的额定逆止力矩应符合表1的规定。表1
额定逆止力矩
单位为牛米
1000、1600、2500、4000、6300、8000、10000、12500、16000、20000、250003.2.1.2接触式逆止器的额定逆止力矩应符合表2的规定。表2
额定逆止力矩
内圈最高转速
单位为牛米
10000、16000、25000、40000、63000、100000、160000、200000、250000、315000、500 000、710000
3.2.2.1非接触式逆止器的内圈最高转速应符合表3的规定。表3
额定逆止力矩N·m
内圈最高转速
≤12500
3.2.2.2接触式逆止器的内圈最高转速应符合表4的规定。3.2.3阻力矩
3.2.3.1非接触式逆止器的阻力矩应符合表5的规定。>12500
JB/T9015—2011
额定逆止力矩
内圈最高转速r/min
额定逆止力矩
阻力矩
1000~4000
16000~40000
6300~10000
接触式逆止器的阻力矩应符合表6的规定。表
额定逆止力矩
阻力矩
最小非接触转速
63 000
12500、16000
100000~710000
单位为牛米
20000、25000
单位为牛米
10000016000020000025000031500050000071000090
非接触式逆止器内圈的最小非接触转速应符合表7的规定。表7
额定逆止力矩
最小非接触转速
1000、1600
3.3外形和主要安装尺寸
2500、4000
630010000
12500、16000
3.3.1非接触式逆止器的外形和主要安装尺寸应符合图1和表8的规定。H
图1非接触式逆止器外形图
额定逆止力矩
20 000、25 000
额定逆止力矩
10:000
16 000
20 000
80~100
90~110
100~130
110~140
120~150
130~160
表8(续)
接触式逆止器的外形和主要安装尺寸应符合图2和表9的规定。3.3.2
额定逆止力矩
63 000
100 000
160000
200000
250000Www.bzxZ.net
315000
500000
710000
90~110
100~130
120~160
160~200
160~220
180~250
200~270
230~300
250~320
250~320
320~420
350~450
接触式逆止器外形图
JB/T9015—2011
JB/T9015—2011
4技术要求
4.1逆止器工作环境温度为-25C~40℃。4.2逆止器内圈最高转速不应大于3.2.2的规定。4.3逆止器承受的最大逆止力矩不应小于3.2.1的规定。4.4逆止器运行时阻力矩应小于3.2.3的规定。4.5逆止器在正常工作情况下其温升应低于30℃。4.6非接触式逆止器的最小非接触转速不应大于3.2.4的规定。4.7在额定逆止力矩作用下,逆止器经过10’次逆止,其楔块、内圈、外圈表面不应出现裂纹、塑性变形和点蚀。
4.8逆止器的主要零件工作表面热处理硬度应符合表10的规定。表10
零件名称
硬度HRC
4.9逆止器装配后,内圈转动方向应与转向指示牌箭头指示方向一致。外園
4.10逆止器外露表面应涂层底漆,两层面漆;油漆干膜厚度不应小于75μm。内圈端面面漆为红色,其余外表面面漆颜色为乳黄色,也可根据用户要求采用其他面漆颜色,5试验方法
5.1自由运转试验
将被测逆止器安装在试验台上,电动机带动逆止器内圈以最高转速旋转0.5h,检查逆止器外壳温升有无异常现象。
5.2逆止性能试验
将被测逆止器安装在试验台上,在额定逆止力矩作用下,进行100次逆止,检查工作是否可靠,有无异常现象。
5.3阻力矩测试
将被测逆止器安装在试验台上,使逆止器内圈以最高转速旋转,测定防转臂支撑点处的阻力F。按公式(1)计算逆止器的阻力矩:M=FBsin..
式中:
M一阻力矩,单位为牛米(N·m);:(1)
F在与逆止器内孔轴心线垂直的平面内,在防转背支撑点处测得的阻力,单位为牛(N);B一防转臂支撑点至逆止器内孔中心的距离,单位为米(m);の在测定平面内阻力F与防转臂支撑点至逆止器内孔中心连线的夹角。5.4温升测试
将被测逆止器安装在试验台上,使逆止器内圈以最高转速旋转,每隔15min测量逆止器外壳表面温度和环境温度,直至热平衡(连续三次测量温度相同),最终外壳温度与环境温度之差为逆止器温升。5.5最小非接触转速测试
将逆止器的楔块装配部件安装在无级调速的试验台上,电动机带动楔块装配部件旋转,测定楔块与外圈脱离接触时逆止器内圈的最低转速。5.6寿命试验
将被测逆止器安装在试验台上,在额定逆止力矩作用下,进行10’次逆止试验后,检查楔块、内圈、4
外圈表面是否出现裂纹、塑性变形和点蚀等缺陷。6检验规则
6.1出厂检验
6.1.1逆止器应经制造厂质量监督检验部门检验合格后方能出厂。6.1.2逆止器出厂检验项目:
a)外观检验;
b)自由运转检验;
c)逆止性能检验。
6.2型式试验
6.2.1有下列情况之一时,应进行型式试验a)新产品或老产品转厂生产的试制定型鉴定;b)正式生产后,如结构、材料、工艺有较大改变,可能影响产品性能时;c)批量生产时,每两年随机抽1台进行试验;d)产品停产达一年以上后恢复生产时;e)出厂检验结果与上次型式试验有较大差异时:f)国家质量监督检验机构提出型式试验要求时。型式试验项目如下:
a)出厂检验项目;
b)阻力矩检验;
c)温升检验;
d)最小非接触转速检验;
e)寿命检验。
7标志、包装和贮存
JB/T9015—-2011
7.1每台逆止器应在明显位置固定产品标牌,在端面固定旋向指示牌。标牌的尺寸应符合GB/T13306的规定。产品标牌内容应包括:a)产品名称;
b)型号规格;
c)出厂编号:
d)制造日期和制造厂名。
7.2逆止器的包装应符合GB/T13384的规定。单台发货的逆止器应包装发运,包装时内圈内孔和销轴应涂防锈油脂。随主机出厂的逆止器应符合主机包装要求。7.3逆止器的随行文件包括产品合格证、使用说明书和装箱单。随行文件应装入塑料袋密封后放包装箱内。
7.4逆止器的贮存应有防潮措施。5
JB/T9015—2011
A.1非接触式逆止器标记方法
NF O-
标记示例:
附录A
(资料性附录)
逆止器标记
内圈孔径代号,单位为毫米(mm)额定逆止力矩代号,额定逆止力矩的1/100,单位为牛米(N·m)内圈旋转方向代号:正对逆止器转向指示牌看,内圈沿顺时针方向旋转为S;内圈沿逆时针方向旋转为N非接触式逆止器代号
额定逆止力矩为2500N·m,内圈孔径为65mm,内圈沿顺时针方向旋转的非接触式逆止器,其标记为:逆止器
NFS25-65JB/T9015-2011
A.2接触式逆止器标记方法
NJOO-O
内圈孔径代号,单位为毫米(mm)额定逆止力矩代号,额定逆止力矩的1/100,单位为牛米(N·m)内圈旋转方向代号:正对逆止器转向指示牌看,内圈沿顺时针方向旋转为S;内圈沿逆时针方向旋转为N接触式逆止器代号
标记示例:
额定逆止力矩为25000N·m,内圈孔径为140mm,内圈沿逆时针方向旋转的接触式逆止器,其标记为:逆止器NJN250-140JB/T9015-20116
JB/T9015-2011
中华人民共和国
机械行业标准
带式输送机用逆止器
JB/T90152011
机械工业出版社出版发行
北京市百万庄大街22号
邮政编码:100037
210mm×297mm·0.75印张·17千字2012年5月第1版第1次印刷
定价:15.00元
书号:15111·10535
网址:http://www.cmpbook.com(010)88379778
编辑部电话:
直销中心电话:
(010)88379693
小提示:此标准内容仅展示完整标准里的部分截取内容,若需要完整标准请到上方自行免费下载完整标准文档。
标准图片预览:





- 其它标准
- 热门标准
- 其他行业标准
- YS/T26-2016 硅片边缘轮廓检验方法
- CB/T4170-2011 船用灯光信号断续器
- CNAS-EL-07:2014 纺织检测领域认可能力范围表述说明
- TSGZ7002-2004 特种设备检验检测机构鉴定评审细则
- QXHS0004S-2016 西峡县华洋食品有限公司 香菇粉制品
- QB/T4181-2011 古琴
- QB/T1744-2013 电热毯、电热垫及类似柔性发热器具用非织造针刺毯
- QB/T2513-2013 电光源用玻壳通用技术条件
- FZ/T12058-2017 筒子染色涤纶低弹丝
- QNGB0003S-2016 南阳市广寿保健品有限责任公司 乌梢蛇木瓜酒
- JB/T11222-2011 低速汽车 钢板弹簧可靠性试验方法
- JB/T11128-2010 印刷机械 玻璃印刷机
- QTJJ0002S-2016 通化金江酒业有限责任公司 人参酒
- YS/T740-2010 氧化铝工业废水苛性碱度测定方法
- HAF0405-1988 安全导则 核电厂调试和运行期间的质量保证(附编写说明)
- 行业新闻
请牢记:“bzxz.net”即是“标准下载”四个汉字汉语拼音首字母与国际顶级域名“.net”的组合。 ©2025 标准下载网 www.bzxz.net 本站邮件:bzxznet@163.com
网站备案号:湘ICP备2025141790号-2
网站备案号:湘ICP备2025141790号-2