- 您的位置:
- 标准下载网 >>
- 标准分类 >>
- 其他行业标准 >>
- YB/T 5342-2015磷铁 硫含量的测定 燃烧中和滴定法
标准号:
YB/T 5342-2015
标准名称:
磷铁 硫含量的测定 燃烧中和滴定法
标准类别:
其他行业标准
英文名称:
Ferrophosphorus. Determination of sulfur content. The combustion-neutralization titration method标准状态:
现行-
发布日期:
2015-04-30 -
实施日期:
2015-10-01 出版语种:
简体中文下载格式:
.pdf .zip
标准ICS号:
冶金>>77.100铁合金中标分类号:
冶金>>金属化学分析方法>>H11钢铁与铁合金分析方法
替代情况:
替代YB/T 5342-2006
点击下载
标准简介:
本标准规定了燃烧中和滴定法测定硫含量的方法。本标准适用于磷铁中硫含量的测定。测定范围(质量分数):0.010 %~0.600 %。
本标准按照GB/T 1.1-2009给出的规则起草。
本标准代替YB/T 5342-2006《磷铁化学分析方法 燃烧中和滴定法测定硫量》。
本标准与YB/T 5342-2006比较,主要技术内容修改如下:
——增加测定范围下限修改为0.010%~0.600%;
——氢氧化钠标准滴定溶液由一种浓度改为两种浓度;
——增加了使用高温炉对瓷舟进行预处理的方法;
——删除了滴定时使用的参比液;
——氧气流速700mL/min~900mL/min时的反应时间改为5min;
——删除了用吸收液洗涤干燥管及连接部位的管道的操作。
本标准由中国钢铁工业协会提出。
本标准由全国生铁及铁合金标准化技术委员会(SAC/TC 318)归口。
本标准起草单位:武汉钢铁(集团)公司、冶金工业信息标准研究院。
本标准主要起草人:余卫华、谭谦、张穗忠、陈士华、陈自斌、李江文、文斌、闻向东、吴立新。
本标准所代替标准的历次版本发布情况为:
——YB/T 5342-2006。
下列文件对于本文件的应用是必不可少的,凡是注日期的引用文件,仅注日期的版本适用于本文件。凡是不注日期的引用文件,其最新版本(包括所有的修改单)适用于本文件。
GB/T 4010 铁合金化学分析用试样的采取和制备
部分标准内容:
中华人民共和国黑色冶金行业标准YB/T5342—2015
代替YB/T5342—2006
硫含量的测定
燃烧中和滴定法
FerrophosphorusDetermination of sulfur contentThecombustion-neutralization titration method2015-04-30发布
中华人民共和国工业和信息化部2015-10-01实施
本标准按照GB/T1.1一2009给出的规则起草。本标准代替YB/T5342一2006《磷铁化学分析方法燃烧中和滴定法测定硫量》。本标准与YB/T5342一—2006比较,主要技术内容修改如下:增加测定范围下限修改为0.010%~0.600%;氢氧化钠标准滴定溶液由一种浓度改为两种浓度;增加了使用高温炉对瓷舟进行预处理的方法;删除了滴定时使用的参比液;
氧气流速700mL/min~900mL/min时的反应时间改为5min;删除了用吸收液洗涤干燥管及连接部位的管道的操作。本标准由中国钢铁工业协会提出。本标准由全国生铁及铁合金标准化技术委员会(SAC/TC318)归口。本标准起草单位:武汉钢铁(集团)公司、冶金工业信息标准研究院。YB/T5342—2015
本标准主要起草人:余卫华、谭谦、张穗忠、陈士华、陈自斌、李江文、文斌、闻向东、吴立新。本标准所代替标准的历次版本发布情况为:-YB/T5342—2006。
磷铁硫含量的测定燃烧中和滴定法YB/T5342—2015
警告一一使用本标准的人员应有正规实验室工作实践经验。本标准未指出所有可能的安全问题。使用者有责任采取适当的安全和健康措施,并保证符合国家有关法规规定的条件。1范围
本标准规定了燃烧中和滴定法测定硫含量的方法。本标准适用于磷铁中硫含量的测定。测定范围(质量分数):0.010%~0.600%。2规范性引用文件
下列文件对于本文件的应用是必不可少的。凡是注日期的引用文件,仅所注日期的版本适用于本文件。凡是不注日期的引用文件,其最新版本(包括所有的修改单)适用于本文件。GB/T4010铁合金化学分析用试样的采取和制备3原理
试样在氧气流中燃烧,将硫氧化为二氧化硫。吸收于过氧化氢溶液中使其成为硫酸,用氢氧化钠标准滴定溶液滴定。
4试剂及材料
分析中除另有说明外,仅使用认可的分析纯试剂。本标准中所用水均为煮沸驱尽二氧化碳并已冷却的蒸馏水。
4.1氧气,纯度大于99.5%。
4.2高温燃烧管,Φ×L:(20mm~24mm)×600mm4.3瓷舟,预先在1400℃的高温燃烧管中通氧灼烧5min,或者在1200℃高温马弗炉中灼烧4h,冷却后贮于盛有碱石棉(或碱石灰)和无水氯化钙的未涂抹油脂的干燥器中。4.4纯铁,纯度大于99.8%,硫含量小于0.0020%,粒度0.8mm~1.68mm。硅胶、活性氧化铝或者无水高氯酸镁。4.5
碱石灰或氢氧化钠,粒状。
铬酸饱和硫酸溶液,于硫酸(p1.84g/mL)中加人重铬酸钾或三氧化铬使其饱和,使用上部清液。4.7
吸收液,移取3.5mL过氧化氢(30%),用水稀释至1000mL,混匀。混合指示剂,称取0.1250g甲基红和0.0830g次甲基蓝,用无水乙醇溶解并稀释至100mL。4.9
4.10氨基磺酸标准滴定溶液,c(NHzSO,H)=0.002mol/L称取约0.1000g(精确至0.1mg)预先在真空硫酸干燥器中干燥约48h、纯度大于99.90%的氨基磺酸(NHzSOH)于300mL烧杯中,用30mL水使之完全溶解,移入500mL棕色容量瓶中,用水稀释至刻度,混匀。
4.11氢氧化钠标准滴定溶液1,c(NaOH)=0.010mol/L。4.11.1配制
称取0.4000g氢氧化钠溶解于1000mL水中,加人1mL新配制的氢氧化钡饱和溶液,混匀,隔绝二氧化碳放置2d~3d,使用时取上部澄清液。4.11.2标定
移取50.00mL氨基磺酸标准滴定溶液(见4.10)于250mL锥形瓶中,加人100mL水,加入10滴溴1
YB/T5342—2015
百里香酚蓝指示剂(0.1%),立即用氢氧化钠标准滴定溶液(见4.11.1)滴定至溶液由黄色变为纯蓝色并保持30s不变色为终点。
4.11.3用120mL蒸馏水按4.11.2进行空白试验。按式(1)计算氢氧化钠标准滴定溶液的浓度:1000×m×f×00
97.093X(V-V。)
式中:
氢氧化钠标准滴定溶液的物质的量浓度,单位为摩尔每升(mol/L);m
氨基磺酸的称取量,单位为克(g);氨基磺酸的纯度,用质量百分数表示;Vo
空白试验所消耗的氢氧化钠标准滴定溶液的体积,单位为毫升(mL);Vi
标定时所消耗的氢氧化钠标准滴定溶液的体积,单位为毫升(mL);分取氨基磺酸标准滴定溶液的体积,单位为毫升(mL);V
氨基磺酸的摩尔质量,单位为克每摩尔(g/mol)。97.093
4.12氢氧化钠标准滴定溶液2,c(NaOH)=0.005mol/L。(1)
称取0.2000g氢氧化钠,按照4.11.1进行溶液配制,按照4.11.2和4.11.3进行标定、计算。用氢氧化钠标准滴定溶液(见4.12)代替氢氧化钠标准配制溶液(见4.11.1),氨基磺酸标准滴定溶液(见4.10)分取量改为20.00mL。
5仪器及设备
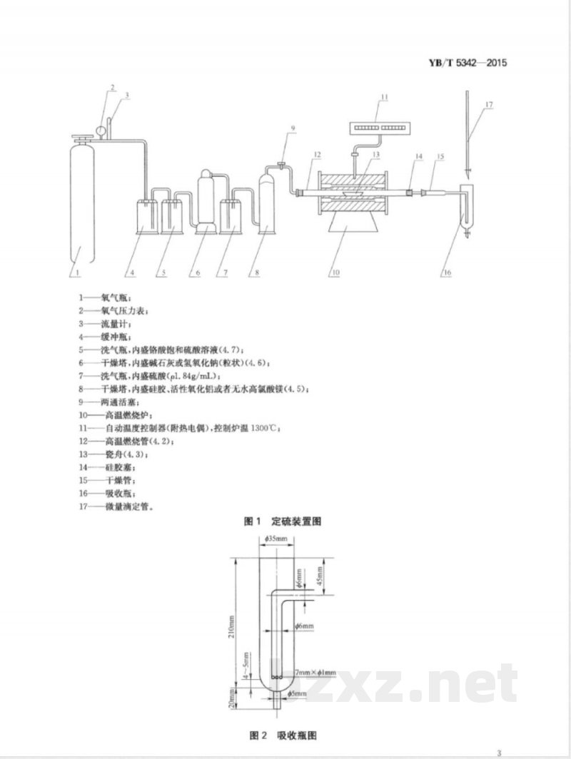
5.1定硫装置见图1。
5.2吸收瓶见图2。
6取样和制样
分析用实验室样品应按GB/T4010进行取样和制样,粒度应小于0.088mm。7分析步骤
7.1试料量
称取0.50g试料,精确至0.0001g。7.2测量次数
需要进行两次独立测量,取平均值作为最终分析结果。7.3分析准备
7.3.1将定硫装置(见5.1)各部分连接,并检查气密性,加热高温燃烧管(12),使管内温度达到1300℃。7.3.2将预先盛有1.00g纯铁(见4.4)的瓷舟(见4.3)按7.4反复进行空白试验至空白值稳定为止。7.4测定
7.4.1移取40mL吸收液(见4.8)于吸收瓶(16)中,加人5滴混合指示剂(见4.9),以700mL/min~900mL/min的流速通氧约5min,以赶尽溶液中二氧化碳。此时溶液如呈红紫色,则滴加氢氧化钠溶液(见4.11或4.12)至溶液为亮绿色。7.4.2将试料(见7.1)置于瓷舟(见4.3)中,再覆盖1.00g纯铁(见4.4),然后推入高温燃烧管(12)的中心高温部位,塞紧硅胶塞(14)密封。7.4.3以200mL/min的流速通入氧气使试料燃烧5min,再提高氧气流速至700mL/min~900mL/min使试料燃烧5min,生成的二氧化硫被导人吸收瓶(16)中吸收。用氢氧化钠标准滴定溶液滴定至溶液由红紫色变为亮绿色,最后以1000mL/min~1200mL/min的氧气(见4.1)流速,由两通活塞(9)控制间歇2
氧气瓶;
氧气压力表;
流量计;
缓冲瓶;
洗气瓶,内盛铬酸饱和硫酸溶液(4.7);干燥塔,内盛碱石灰或氢氧化钠(粒状)(4.6);洗气瓶,内盛硫酸(pl.84g/mL);干燥塔,内盛硅胶、活性氧化铝或者无水高氯酸镁(4.5);两通活塞;
高温燃烧炉;
自动温度控制器(附热电偶),控制炉温1300℃;高温燃烧管(4,.2);
瓷舟(4.3);
硅胶塞;
干燥管;
吸收瓶;
微量滴定管。
图1定硫装置图
7mm×1mm
图2吸收瓶图
YB/T5342—2015
YB/T5342—2015
通氧5min,如溶液呈红紫色,继续以氢氧化钠标准滴定溶液(见4.11或4.12)滴定至亮绿色注:如果试料中硫的质量分数大于0.3%,采用浓度为0.010mol/L的氢氧化钠标准滴定溶液(见4.11)进行滴定。如果试料中硫的质量分数小于等于0.3%,采用浓度为0.005mol/L的氢氧化钠标准滴定溶液(见4.12)进行滴定。8
结果计算
按式(2)计算硫的质量分数:
S% = -X 16. 03 ×100
mo×1000
式中:
允许差
滴定试料溶液时所消耗的氢氧化钠标准滴定溶液的体积,单位为毫升(mL);滴定空白试验溶液时所消耗的氢氧化钠标准滴定溶液的体积,单位为毫升(mL);氢氧化钠标准滴定溶液的物质的量浓度,单位为摩尔每升(mol/L);试料量,单位为克(g);
硫的摩尔质量,单位为克每摩尔(g/mol)。两个独立结果之间的差值应不大于表1所列允许差。表1允许差
硫含量
0.010~0.015
>0.015~0.025
>0.025~0.045
>0.045~0.070
>0.070~0.120
>0.120~0.250bZxz.net
>0.250~0.400
>0.400~0.600
试验报告
试验报告应包括下列信息:
何操作。
测试实验室名称和地址;
试验报告发布日期:
本标准的编号;
遵守本标准的程度;
试样本身必要的详细说明;
分析结果及其表示;
允许差
%(质量分数)
测定过程中存在的任何异常现象和本标准中没有规定的可能对试样的分析结果产生影响的任155024-0747
中华人民共和国黑色冶金
行业标准
失硫含量的测定
燃烧中和滴定法
YB/T5342—2015
冶金工业出版社出版发行
北京北河沿大街嵩祝院北巷39号邮政编码:100009
北京七彩京通数码快印有限公司印刷各地新华书店经销
开本880×1230
2015年9月第一版
印张0.75
字数14千字
2015年9月第一次印刷
统一书号:155024·0747
定价:25.00元
小提示:此标准内容仅展示完整标准里的部分截取内容,若需要完整标准请到上方自行免费下载完整标准文档。
标准图片预览:





- 热门标准
- 其他行业标准
- YS/T26-2016 硅片边缘轮廓检验方法
- CB/T4170-2011 船用灯光信号断续器
- CNAS-EL-07:2014 纺织检测领域认可能力范围表述说明
- TSGZ7002-2004 特种设备检验检测机构鉴定评审细则
- QXHS0004S-2016 西峡县华洋食品有限公司 香菇粉制品
- JB/T8505-2011 铜石墨电触头材料化学分析方法
- QB/T4181-2011 古琴
- QB/T1744-2013 电热毯、电热垫及类似柔性发热器具用非织造针刺毯
- QB/T2513-2013 电光源用玻壳通用技术条件
- FZ/T12058-2017 筒子染色涤纶低弹丝
- QNGB0003S-2016 南阳市广寿保健品有限责任公司 乌梢蛇木瓜酒
- QTJJ0002S-2016 通化金江酒业有限责任公司 人参酒
- JB/T11222-2011 低速汽车 钢板弹簧可靠性试验方法
- JB/T11128-2010 印刷机械 玻璃印刷机
- YS/T740-2010 氧化铝工业废水苛性碱度测定方法
- 行业新闻
网站备案号:湘ICP备2025141790号-2