- 您的位置:
- 标准下载网 >>
- 标准分类 >>
- 其他行业标准 >>
- FZ/T 72020-2014针织横机领
标准号:
FZ/T 72020-2014
标准名称:
针织横机领
标准类别:
其他行业标准
英文名称:
Flat knitted collar标准状态:
现行-
发布日期:
2014-10-14 -
实施日期:
2015-04-01 出版语种:
简体中文下载格式:
.pdf .zip
起草人:
陈加亮、庄炳灿、戴建辉、刘会平、庄东芸、杨树娟、李红起草单位:
福建省纤维检验局、泉州劲超针织实业有限公司、福建泉州匹克体育用品有限公司、湖南省常宁市帝棉纺织制衣有限公司、新尚领(福建)服饰科技有限公司、宁波申洲针织有限公司、中国针织工业协会归口单位:
全国纺织品标准化技术委员会针织品分技术委员会(SAC/TC 209/SC 6)提出单位:
中国纺织工业联合会发布部门:
中华人民共和国工业和信息化部主管部门:
全国纺织品标准化技术委员会针织品分技术委员会(SAC/TC 209/SC 6)相关标签:
针织
点击下载
标准简介:
本标准规定了针织横机领的规格、要求、试验、判定规则、产品使用说明、包装、运输、贮存。
本标准适用于鉴定以纺织纤维为主要原材料经针织横机生产的针织领的品质。横机生产的针织袖口、针织下摆产品可参照执行。
本标准按照GB/T1.1—2009给出的规则起草。
本标准由中国纺织工业联合会提出。
本标准由全国纺织品标准化技术委员会针织品分技术委员会(SAC/TC209/SC6)归口。
本标准起草单位:福建省纤维检验局、泉州劲超针织实业有限公司、福建泉州匹克体育用品有限公司、湖南省常宁市帝棉纺织制衣有限公司、新尚领(福建)服饰科技有限公司、宁波申洲针织有限公司、中国针织工业协会。
本标准主要起草人:陈加亮、庄炳灿、戴建辉、刘会平、庄东芸、杨树娟、李红。
下列文件对于本文件的应用是必不可少的。凡是注日期的引用文件,仅注日期的版本适用于本文件。凡是不注日期的引用文件,其最新版本(包括所有的修改单)适用于本文件。
GB/T250 纺织品 色牢度试验 评定变色用灰色样卡
GB/T2910(所有部分) 纺织品 定量化学分析
GB/T2912.1 纺织品 甲醛的测定 第1部分:游离和水解的甲醛(水萃取法)
GB/T3819 纺织品 织物折痕回复性的测定 回复角法
GB/T3920 纺织品 色牢度试验 耐摩擦色牢度
GB/T3921—2008 纺织品 色牢度试验 耐皂洗色牢度
GB/T3922 纺织品耐汗渍色牢度试验方法
GB/T4802.3 纺织品 织物起毛起球性能的测定 第3部分:起球箱法
GB/T4856 针棉织品包装
GB5296.4 消费品使用说明 第4部分:纺织品和服装
GB/T5713 纺织品 色牢度试验 耐水色牢度
GB/T6529 纺织品 调湿和试验用标准大气
GB/T7573 纺织品 水萃取液pH 值的测定
GB/T8170 数值修约规则与极限数值的表示和判定
GB/T8427—2008 纺织品 色牢度试验 耐人造光色牢度:氙弧
GB/T8629—2001 纺织品 试验用家庭洗涤和干燥程序
GB9994 纺织材料公定回潮率
GB/T14576 纺织品 色牢度试验 耐光、汗复合色牢度
GB/T17592 纺织品 禁用偶氮染料的测定
GB18401 国家纺织产品基本安全技术规范
GB/T29862 纺织品 纤维含量的标识
FZ/T01057(所有部分) 纺织纤维鉴别试验方法
FZ/T01095 纺织品 氨纶产品纤维含量的试验方法
FZ/T70006 针织物拉伸弹性回复率试验方法
GSB16-2159 针织产品标准深度样卡(1/12)
部分标准内容:
中华人民共和国纺织行业标准
FZ/T72020—2014
针织横机领
Flatknittedcollar
2014-10-14发布
中华人民共和国工业和信息化部发布
2015-04-01实施
本标准按照GB/T1.1一2009给出的规则起草。本标准由中国纺织工业联合会提出。FZ/T72020—2014
本标准由全国纺织品标准化技术委员会针织品分技术委员会(SAC/TC209/SC6)归口。本标准起草单位:福建省纤维检验局、泉州劲超针织实业有限公司、福建泉州匹克体育用品有限公司、湖南省常宁市帝棉纺织制衣有限公司、新尚领(福建)服饰科技有限公司、宁波申洲针织有限公司、中国针织工业协会。
本标准主要起草人:陈加亮、庄炳灿、戴建辉、刘会平、庄东芸、杨树娟、李红。1范围
针织横机领
FZ/T72020—2014
本标准规定了针织横机领的规格、要求、试验、判定规则、产品使用说明、包装、运输、贮存。本标准适用于鉴定以纺织纤维为主要原材料经针织横机生产的针织领的品质。横机生产的针织袖口、针织下摆产品可参照执行。2规范性引用文件
下列文件对于本文件的应用是必不可少的。凡是注日期的引用文件,仅注日期的版本适用于本文件。凡是不注日期的引用文件,其最新版本(包括所有的修改单)适用于本文件。GB/T250纺织品色牢度试验评定变色用灰色样卡GB/T2910(所有部分)纺织品定量化学分析GB/T2912.1纺织品甲醛的测定第1部分:游离和水解的甲醛(水萃取法)GB/T3819
GB/T3920
纺织品织物折痕回复性的测定回复角法纺织品色牢度试验耐摩擦色牢度GB/T3921一2008纺织品色牢度试验耐皂洗色牢度GB/T3922
GB/T4802.3
GB/T4856
GB/T5713
GB/T6529
GB/T7573
GB/T8170
GB/T8427
纺织品耐汗渍色牢度试验方法
纺织品织物起毛起球性能的测定第3部分:起球箱法
针棉织品包装
第4部分:纺织品和服装
消费品使用说明
纺织品
纺织品
纺织品
色牢度试验耐水色牢度
调湿和试验用标准大气
水萃取液pH值的测定
数值修约规则与极限数值的表示和判定-2008
GB/T8629-
—2001
GB9994
纺织品色牢度试验耐人造光色牢度:氙弧纺织品试验用家庭洗涤和干燥程序纺织材料公定回潮率
GB/T14576
GB/T17592
GB18401
纺织品
色牢度试验耐光、汗复合色牢度纺织品禁用偶氮染料的测定
国家纺织产品基本安全技术规范GB/T29862
纺织品纤维含量的标识
FZ/T01057(所有部分)纺织纤维鉴别试验方法FZ/T01095纺织品氨纶产品纤维含量的试验方法FZ/T70006针织物拉伸弹性回复率试验方法GSB16-2159
3规格
针织产品标准深度样卡(1/12)
针织横机领的规格表示方法:长度×宽度,其中长度、宽度均以厘米为单位。1
FZ/T72020—2014
4要求
要求内容
要求分为内在质量和外观质量两个方面,内在质量包括PH值,甲醛含量,异味,可分解致癌芳香胺染料,纤维含量,起球,拉伸弹性回复率,折痕回复角,耐皂洗色牢度,耐汗渍色牢度,耐水色牢度,耐摩擦色牢度,耐光色牢度,耐光、汗复合色牢度,水洗尺寸变化率,洗后外观质量等指标;外观质量包括规格尺寸偏差、表面疵点等指标。
4.2分等规定
针织横机领分为优等品、一等品、合格品。4.2.2
内在质量按批评等。外观质量按件评等。两者结合以最低等级定等。4.2.3
内在质量各项指标,以试验结果最低一项作为该批产品的评等依据。4.2.4
在同一件产品上发现属于不同品等的外观质量问题时,按最低等疵点评定。4.3
内在质量要求
内在质量要求见表1。
表1内在质量要求
甲醛含量/(mg/kg)
可分解致癌芳香胺染料/(mg/kg)纤维含量/%
起球/级
拉伸弹性回复率/%
折痕回复角(直向)/(°)
耐皂洗色牢度/级
耐汗渍色牢度/级
耐水色牢度/级
耐摩擦色牢度/级
聚酯纤维含量≥50%
优等品
一等品
按GB18401规定执行
按GB/T29862规定执行
合格品
耐光色牢度/级
耐光、汗复合色牢度/级
水洗尺寸变化率/%
洗后外观质量
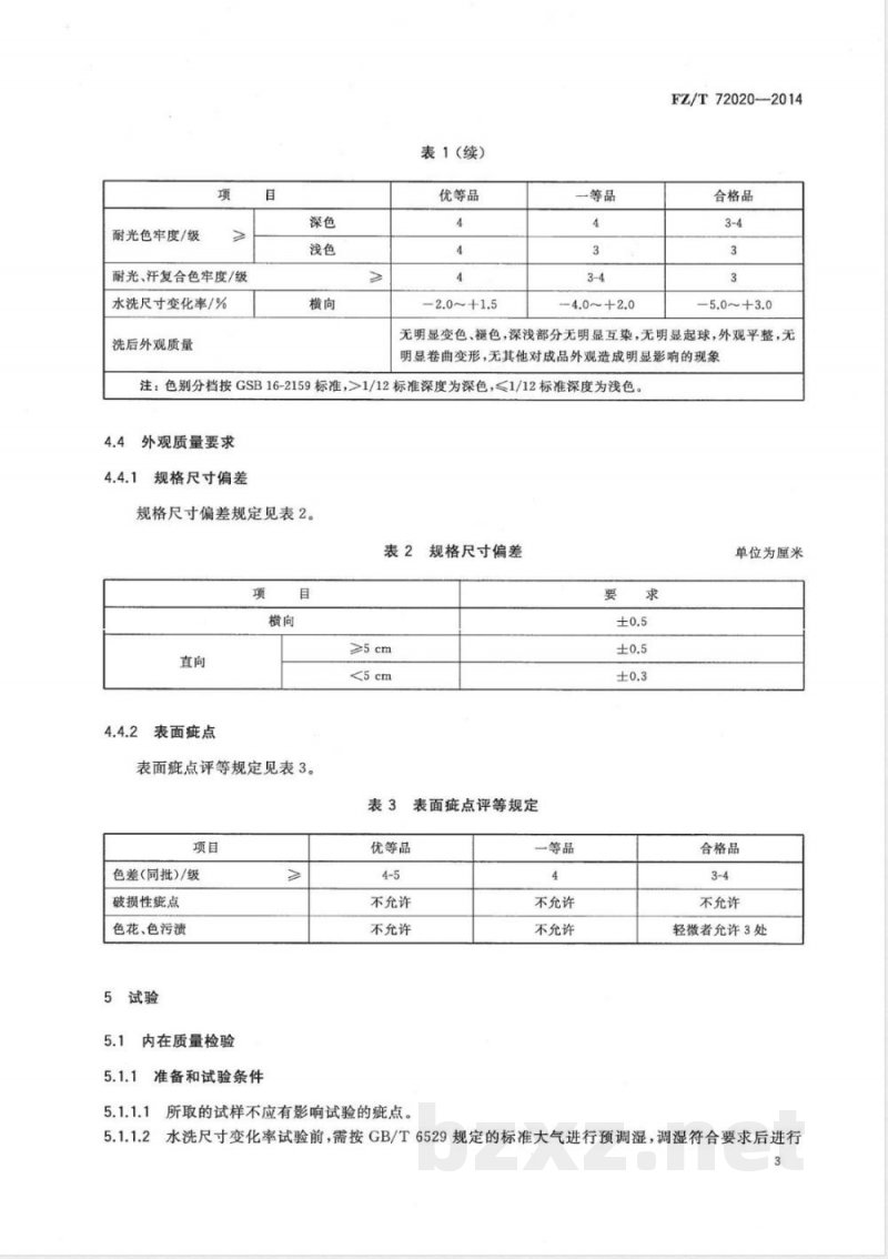
表1(续)
优等品
一等品
FZ/T72020-2014
合格品
—5.0~+3.0
无明显变色、褪色,深浅部分无明显互染,无明显起球,外观平整,无明显卷曲变形,无其他对成品外观造成明显影响的现象注:色别分档按GSB16-2159标准,>1/12标准深度为深色,≤1/12标准深度为浅色。4.4
外观质量要求
规格尺寸偏差
规格尺寸偏差规定见表2。
表2规格尺寸偏差
4.4.2表面症点
表面症点评等规定见表3。免费标准下载网bzxz
色差(同批)/级
破损性症点
色花、色污渍
5试验
内在质量检验
准备和试验条件
≥5cm
表3表面疵点评等规定
优等品
不允许
不允许
所取的试样不应有影响试验的疵点。一等品
不允许
不允许
单位为厘米
合格品
不允许
轻微者允许3处
水洗尺寸变化率试验前,需按GB/T6529规定的标准大气进行预调湿,调湿符合要求后进行3
FZ/T72020—2014
试验。
5.1.2试验方法
pH值试验
按GB/T7573规定执行。
5.1.2.2甲醛含量试验
按GB/T2912.1规定执行。
5.1.2.3异味试验
按GB18401规定执行。
5.1.2.4可分解致癌芳香胺染料试验按GB/T17592规定执行。
5.1.2.5纤维含量试验
按FZ/T01057、GB/T2910、FZ/T01095规定执行。结合公定回潮率计算,公定回潮率按GB9994规定执行。
5.1.2.6.起球试验
按GB/T4802.3规定执行,翻滚14400次。测试试样的正面,横向与试样缝迹平行。当试样的直向小于125mm时,将两块试样并列缝合在一起再取样,缝迹两侧的试样直向长度应相同。5.1.2.7拉伸弹性回复率试验
按FZ/T70006中的“定力反复拉伸时弹性回复率和塑性变形率的测定”规定执行,定负荷值15N,预加张力1N,反复拉伸3次,试样有效尺寸10cm×5cm。5.1.2.8折痕回复角试验
按GB/T3819规定执行。采用垂直法测试织物正面的直向。5.1.2.9耐皂洗色牢度试验
按GB/T3921-2008规定执行,采用方法A(1)。5.1.2.10耐汗渍色牢度试验
按GB/T3922规定执行。
5.1.2.11耐水色牢度试验
按GB/T5713规定执行。
耐摩擦色牢度试验
按GB/T3920执行。只做横向。
5.1.2.13耐光色牢度试验
按GB/T8427—2008规定执行,采用方法3。5.1.2.14耐光、汗复合色牢度试验按GB/T14576规定执行。
5.1.2.15水洗尺寸变化率试验
FZ/T72020—2014
5.1.2.15.1按GB/T8629一2001中的5A程序洗涤,洗涤3件,摊平晾干,测量横向的水洗尺寸变化率。
5.1.2.15.2计算横向的水洗尺寸变化率,以负号(一)表示尺寸收缩,以正号(十)表示尺寸伸长。以3件试样的平均值作为试验结果,当3件试样结果正负号不同时,分别计算,并以2件相同符号的结果平均值作为试验结果。按GB/T8170修约至一位小数。A
式中:
横向水洗尺寸变化率,%;
横向水洗后尺寸的平均值(精确至0.1cm),单位为厘米(cm);一横向水洗前尺寸的平均值(精确至0.1cm),单位为厘米(cm)。5.1.2.16洗后外观质量试验
按GB/T8629—2001的5A程序执行,洗涤件数3件,连续洗涤3次,在第次洗涤前加人标准洗涤剂,摊平晾干,采用目测评定质量。5.2外观质量检验
5.2.1一般采用灯光检验,用40W白光日光灯一支,上面加灯罩,灯罩与检验台面中心垂直距离为80cm±5cm。
5.2.2如在室内利用自然光,光源射人方向为北向左(或右)上角,不能使阳光直射产品。5.2.3检验时应将产品平摊在检验台上,台面铺白布一层,检验人员的视线应正视平摊产品的表面,目光与产品中间距离为35cm以上。5.2.4测量部位及规定
5.2.4.1测量部位见图1。
说明:
横向(长度);
直向(宽度)。
图1测量部位示意图
FZ/T72020—2014
尺寸测量规定见表4。
横向(长度)
直向(宽度)
5.2.5试验方法
色差试验按GB/T250规定执行。
6判定规则
6.1组批
表4尺寸测量规定
按同一品种、同一规格、同一色别的产品作为检验批。6.2抽样
测量方法
在左、右两边1/2处水平横量
在上、下两边1/2处垂直测量
6.2.1外观质量按批分品种、色别随机采样1%~3%,但不得少于20件。6.2.2内在质量按批分品种、色别随机采样10件20件,不足时可增加件数。6.3内在质量
6.3.1水洗后外观质量逐件评定,两件及以上符合要求判定该批产品合格,反之为不合格。6.3.2内在质量按4.3要求,有项不符合,则判定该批产品不合格。其中,色牢度项目不符合则按色别判定该批产品不合格。
6.4外观质量
外观质量按品种、色别、规格尺寸计算不符品等率。凡不符品等率在5%以内者,判定该批产品合格;不符品等率在5%及以上者,判定该批产品不合格。6.5复验
6.5.1任何一方对所检验的结果有异议时,均可要求复验。6.5.2复验结果按6.3、6.4规定执行,判定以复验结果为准。7产品使用说明、包装、运输、贮存7.1
产品使用说明按GB5296.4规定执行。7.2
包装按GB/T4856或协议规定执行。产品的运输应防潮、防火、防污染。7.3
7.4产品应存放在阴凉、通风、干燥、清洁的库房内,并防蛙、防霉。FZ/T72020-2014
打印日期:2015年2月5日F007
中华人民共和国纺织
行业标准
针织横机领
FZ/T72020-2014
中国标准出版社出版发行
北京市朝阳区和平里西街甲2号(100029)北京市西城区三里河北街16号(100045)网址www.spc.net.cn
总编室:(010)64275323发行中心:(010)51780235读者服务部:(010)68523946
中国标准出版社秦皇岛印刷厂印刷各地新华书店经销
开本880×12301/16印张0.75字数13千字2015年1月第一版2015年1月第一次印刷书号:155066·2-28026
由本社发行中心调换
如有印装差错
版权专有侵权必究
举报电话:(010)68510107
小提示:此标准内容仅展示完整标准里的部分截取内容,若需要完整标准请到上方自行免费下载完整标准文档。
标准图片预览:





- 其它标准
- 上一篇: YS/T 249-201125号黑药
- 下一篇: FZ/T 73002-2016针织帽
- 热门标准
- 其他行业标准
- YS/T26-2016 硅片边缘轮廓检验方法
- TSGZ7002-2004 特种设备检验检测机构鉴定评审细则
- QB/T4181-2011 古琴
- QXHS0004S-2016 西峡县华洋食品有限公司 香菇粉制品
- JB/T8505-2011 铜石墨电触头材料化学分析方法
- QB/T1744-2013 电热毯、电热垫及类似柔性发热器具用非织造针刺毯
- QB/T2513-2013 电光源用玻壳通用技术条件
- CB/T4170-2011 船用灯光信号断续器
- FZ/T12058-2017 筒子染色涤纶低弹丝
- JB/T5332.2-2011 额定电压3.6/6kV及以下电动潜油泵电缆 第2部分:电动潜油泵引接电缆
- QNGB0003S-2016 南阳市广寿保健品有限责任公司 乌梢蛇木瓜酒
- CNAS-EL-07:2014 纺织检测领域认可能力范围表述说明
- QTJJ0002S-2016 通化金江酒业有限责任公司 人参酒
- YS/T740-2010 氧化铝工业废水苛性碱度测定方法
- DGJ08-1997-2002 膜结构技术规程(附条文说明)
- 行业新闻
网站备案号:湘ICP备2025141790号-2