- 您的位置:
- 标准下载网 >>
- 标准分类 >>
- 其他行业标准 >>
- YS/T 358.4-2011钽铁、铌铁精矿化学分析方法 第4部分:三氧化钨量的测定 硫氰酸盐分光光度法

【其他行业标准】 钽铁、铌铁精矿化学分析方法 第4部分:三氧化钨量的测定 硫氰酸盐分光光度法
本网站 发布时间:
2025-10-22 11:44:11
- YS/T358.4-2011
- 现行
- 点击下载此标准
标准号:
YS/T 358.4-2011
标准名称:
钽铁、铌铁精矿化学分析方法 第4部分:三氧化钨量的测定 硫氰酸盐分光光度法
标准类别:
其他行业标准
英文名称:
Methods for chemical analysis of tantalite,columbite concentrate—Part 4:Determination of tungsten trioxide content—Thiocyanate spectrophotometric method标准状态:
现行-
发布日期:
2011-12-20 -
实施日期:
2012-07-01 出版语种:
简体中文下载格式:
.pdf .zip
替代情况:
替代YS/T 358-1994

部分标准内容:
ICS73.060
中华人民共和国有色金属行业标准YS/T358.4—2011
代替YS/T358-1994
铁、锯铁精矿化学分析方法
第4部分:三氧化钨量的测定
硫氰酸盐分光光度法
Methods for chemical analysis.of tantalite,columbite concentratePart 4:Determination of tungsten trioxide content-Thiocyanatespectrophotometricmethod2011-12-20发布
中华人民共和国工业和信息化部发布
2012-07-01实施
YS/T358《钼铁、锐铁精矿化学分析方法》包括12个部分:一第1部分:、铌量的测定纸上色层重量法;一第2部分:二氧化钛量的测定
双安替啉甲烷分光光度法;
一第3部分:二氧化硅量的测定
硅钼蓝分光光度法和重量法;
一第4部分:三氧化钨量的测定
硫氰酸盐分光光度法;
第5部分:铀的测定电感耦合等离子体发射光谱法;电感耦合等离子体发射光谱法;第6部分:氧化针量的测定
第7部分:铁量的测定电感耦合等离子体发射光谱法;第8部分:亚铁量的测定重铬酸钾滴定法;第9部分:量的测定电感耦合等离子体发射光谱法;第10部分:锡量的测定碘酸钾滴定法;一第11部分:锰量的测定原子吸收光谱法;一第12部分:湿存水量的测定重量法。本部分为YS/T358的第4部分。
YS/T358.4—2011
本部分代替YS/T358—1994《铁、锯铁精矿化学分析方法》(原YB874一76)第五部分《三氧化钨量的测定(硫氰酸盐比色法)》。本部分与YS/T358—1994第五部分相比主要变化如下:增加了检测下限;
试样盘由0.10g~0.50g改为0.15g~0.50g-增加了精密度条款;
对文本格式进行了修改,增加了质量保证和控制条款。本部分由全国有色金属标准化技术委员会(SAC/TC243)归口。本部分起草单位:赣州有色冶金研究所、九江钼有限责任公司、宜春钼锯矿、从化钼铌冶炼厂。本部分主要起草人:刘柏禄、刘鸿、黎英、宣宏建、王家榕、黄双、邓延安。本部分所代替标准的历次版本发布情况为:-YB874—76、YS/T358—1994。
1范围
钼铁、锯铁精矿化学分析方法
第4部分:三氧化钨量的测定
硫氰酸盐分光光度法
本方法规定了钼铁、锯铁精矿中三氧化钨含量的测定方法。YS/T 358.4—2011
本方法适用于钼铁、锯铁精矿中三氧化钨量的测定。测定范围为0.10%~10.00%。2方法提要
试料以过氧化钠熔融,用水没出,使钨以钨酸钠形式进人溶液中,而与主体钼、锯及钛、铁、锰、铜、铋、钙等分离。在一定盐酸溶液中,用三氯化钛将钨还原成五价,然后与硫氰酸盐生成黄色络合物,于分光光度计波长420nm处测量其吸光度。3试剂
3.1过氧化钠。
3.2氢氧化钠溶液(30g/L)。
3.3草酸溶液(100g/L)。
3.4硫氰酸钾溶液(250g/L)。
3.5三氯化钛溶液:移取2mL三化钛溶液(150g/L)于1000mL容量瓶中,用盐酸(2+1)定容,混匀。(用时现配)。
3.6三氧化钨标准溶液:称取0.1000g三氧化钨[w(WO)≥99.95%,预先在750℃灼烧1h]置于250mL烧杯中,加入10g氢氧化钠、约100mL水,微热至溶解完全,冷却,移入1000mL容量瓶中,用水稀释至刻度,混匀,贮存于塑料瓶中。此溶液1mL相当于100μg三氧化钨。4仪器
分光光度计。
5试样
5.1试样粒度小于0.074mm。
5.2试样预先在105℃~110℃烘2h,置于干燥器中冷却至室温。6分析步骤
6.1试料
按表1称取试样(5),精确至0.0001g。1
YS/T358.4—2011
三氧化钨的质量分数/%
0.10~1.00
>1.00~10.00
6.2测定次数
独立进行两次测定,取其平均值。6.3空白试验
随同试料做空白试验。
6.4测定
表1称样量及分取体积
试样量/g
分取体积/mL
6.4.1将试料(6.1)置于30mL铁中,加人4g过氧化钠(3.1),加热脱水,摇动使试料散开,置于750℃~800℃马弗炉中熔融10min,取出冷却。用热水浸取,并洗净,溶液呈绿色或紫色时,加儿滴无水乙醇(或少许过氧化钠)使其褪色,加热煮沸,冷却,用水定容于100mL容量瓶中,混匀,干过滤。
6.4.2按表1移取滤液(6.4.1)于25mL容量瓶中,加2mL草酸溶液(3.3),用氢氧化钠溶液(3.2)补至10mL,准确加入2mL硫鐵酸钾溶液(3.4),摇匀,然后用三氯化钛溶液(3.5)稀至刻度,混匀,放置15min~20min,用1cm比色皿,于分光光度计波长420nm处,以随行空白为参比测定其吸光度。从工作曲线上查出相应的三氧化钨量。6.5工作曲线的绘制
确吸取0mL、0.50mL、1.00mL、1.50mL、2.00mL、2.50mL三氧化钨标准溶液(3.6)于一系列25mL容量瓶中,加2mL草酸溶液(3.3),用氢氧化钠溶液(3.2)补至10mL,准确加人2mL硫氮酸钾溶液(3.4),混匀,然后用三氯化钛溶液(3.5)稀刻度,混匀,放置15min~20min,用1cm比色Ⅲ,于分光光度计波长420nm处,以试剂空白为参比测定吸光度。以三氧化钨含量为横坐标,吸光度为纵坐标绘制工作曲线。
7分析结果的计算
三氧化钨含量以三氧化钨的质量分数w(WO,)计,数值以%表示,按公式(1)计算:w(WO,)_m, V。×10~6
式中:
自工作曲线上查得的三氧化钨量,单位为微克(μg);V。——溶液的总体积,单位为毫升(mL);V,—移取溶液的体积,单位为毫升(mL);试样的质量,单位为克(g)。
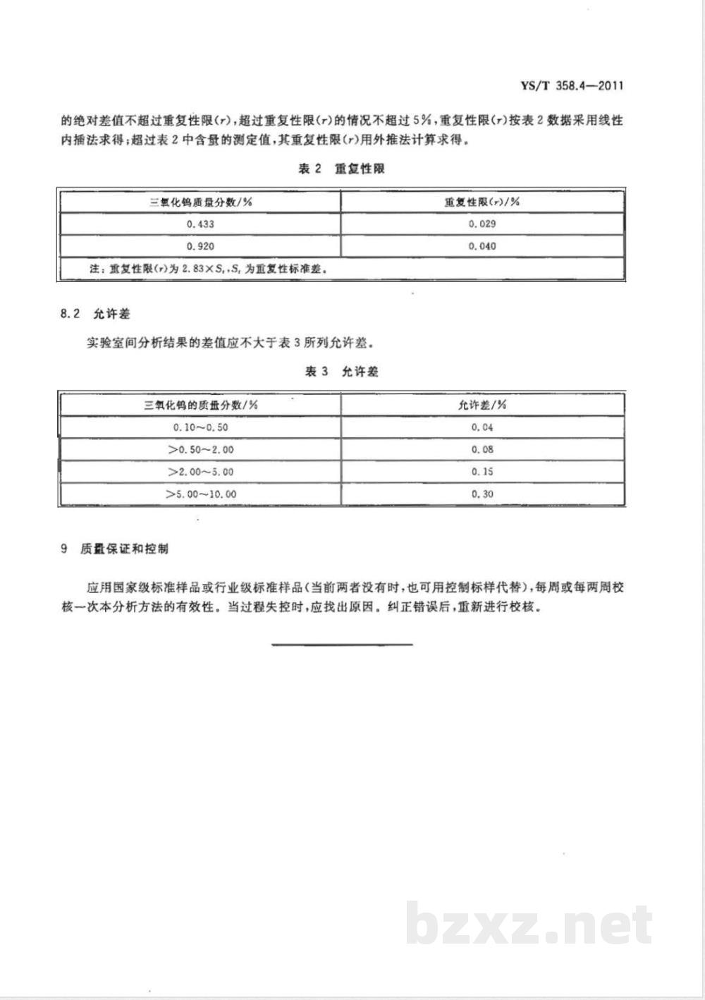
8精密度
8.1重复性
(1)
在重复性条件下获得的两次独立测试结果的测定值,在以下给出的平均值范围内,这两个测试结果2
YS/T358.4—2011
的绝对差值不超过重复性限(r),超过重复性限(r)的情况不超过5%,重复性限()按表2数据采用线性内插法求得;超过表2中含量的测定值,其重复性限(r)用外推法计算求得。重复性限
三氧化钨质量分数/%
注:重复性限()为2.83×S,S,为重复性标准差。8.2允许差
实验室间分析结果的差值应不大于表3所列允许差。表3充许差
三氧化钨的质盘分数/%
0.10~0.50
>0.50~2.00
>2.00~5.00
>5.00~10.00
质量保证和控制
重复性限(\)/%
允许差/%
应用国家级标准样品或行业级标准样品(当前两者没有时,也可用控制标样代替),每周或每两周校核一次本分析方法的有效性。当过程失控时,应找出原因。纠正错误后,重新进行校核。YS/T358.4-2011
打印日期:2012年7月18日F009
中华人民共和国有色金
行业标准
铁、锯铁精矿化学分析方法
第4部分:三氧化钨量的测定
硫氰酸盐分光光度法
YS/T358.4—2011
中国标准出版社出版发行
北京市朝阳区和平里西街甲2号(100013)北京市西城区三里河北街16号(100045)网址www.spc.net.cn
发行中心:(010)51780235bzxz.net
总编室:(010)64275323
读者服务部:(010)68523946
中国标准出版社泰皇岛印刷厂印刷各地新华书店经销
开本880×12301/16印张0.5字数7千字反2012年6月第一次印刷
2012年6月第一版
书号:155066·2-23589定价14.00元由本社发行中心调换
如有印装差错
版权专有侵权必究
举报电话:(010)68510107
小提示:此标准内容仅展示完整标准里的部分截取内容,若需要完整标准请到上方自行免费下载完整标准文档。
中华人民共和国有色金属行业标准YS/T358.4—2011
代替YS/T358-1994
铁、锯铁精矿化学分析方法
第4部分:三氧化钨量的测定
硫氰酸盐分光光度法
Methods for chemical analysis.of tantalite,columbite concentratePart 4:Determination of tungsten trioxide content-Thiocyanatespectrophotometricmethod2011-12-20发布
中华人民共和国工业和信息化部发布
2012-07-01实施
YS/T358《钼铁、锐铁精矿化学分析方法》包括12个部分:一第1部分:、铌量的测定纸上色层重量法;一第2部分:二氧化钛量的测定
双安替啉甲烷分光光度法;
一第3部分:二氧化硅量的测定
硅钼蓝分光光度法和重量法;
一第4部分:三氧化钨量的测定
硫氰酸盐分光光度法;
第5部分:铀的测定电感耦合等离子体发射光谱法;电感耦合等离子体发射光谱法;第6部分:氧化针量的测定
第7部分:铁量的测定电感耦合等离子体发射光谱法;第8部分:亚铁量的测定重铬酸钾滴定法;第9部分:量的测定电感耦合等离子体发射光谱法;第10部分:锡量的测定碘酸钾滴定法;一第11部分:锰量的测定原子吸收光谱法;一第12部分:湿存水量的测定重量法。本部分为YS/T358的第4部分。
YS/T358.4—2011
本部分代替YS/T358—1994《铁、锯铁精矿化学分析方法》(原YB874一76)第五部分《三氧化钨量的测定(硫氰酸盐比色法)》。本部分与YS/T358—1994第五部分相比主要变化如下:增加了检测下限;
试样盘由0.10g~0.50g改为0.15g~0.50g-增加了精密度条款;
对文本格式进行了修改,增加了质量保证和控制条款。本部分由全国有色金属标准化技术委员会(SAC/TC243)归口。本部分起草单位:赣州有色冶金研究所、九江钼有限责任公司、宜春钼锯矿、从化钼铌冶炼厂。本部分主要起草人:刘柏禄、刘鸿、黎英、宣宏建、王家榕、黄双、邓延安。本部分所代替标准的历次版本发布情况为:-YB874—76、YS/T358—1994。
1范围
钼铁、锯铁精矿化学分析方法
第4部分:三氧化钨量的测定
硫氰酸盐分光光度法
本方法规定了钼铁、锯铁精矿中三氧化钨含量的测定方法。YS/T 358.4—2011
本方法适用于钼铁、锯铁精矿中三氧化钨量的测定。测定范围为0.10%~10.00%。2方法提要
试料以过氧化钠熔融,用水没出,使钨以钨酸钠形式进人溶液中,而与主体钼、锯及钛、铁、锰、铜、铋、钙等分离。在一定盐酸溶液中,用三氯化钛将钨还原成五价,然后与硫氰酸盐生成黄色络合物,于分光光度计波长420nm处测量其吸光度。3试剂
3.1过氧化钠。
3.2氢氧化钠溶液(30g/L)。
3.3草酸溶液(100g/L)。
3.4硫氰酸钾溶液(250g/L)。
3.5三氯化钛溶液:移取2mL三化钛溶液(150g/L)于1000mL容量瓶中,用盐酸(2+1)定容,混匀。(用时现配)。
3.6三氧化钨标准溶液:称取0.1000g三氧化钨[w(WO)≥99.95%,预先在750℃灼烧1h]置于250mL烧杯中,加入10g氢氧化钠、约100mL水,微热至溶解完全,冷却,移入1000mL容量瓶中,用水稀释至刻度,混匀,贮存于塑料瓶中。此溶液1mL相当于100μg三氧化钨。4仪器
分光光度计。
5试样
5.1试样粒度小于0.074mm。
5.2试样预先在105℃~110℃烘2h,置于干燥器中冷却至室温。6分析步骤
6.1试料
按表1称取试样(5),精确至0.0001g。1
YS/T358.4—2011
三氧化钨的质量分数/%
0.10~1.00
>1.00~10.00
6.2测定次数
独立进行两次测定,取其平均值。6.3空白试验
随同试料做空白试验。
6.4测定
表1称样量及分取体积
试样量/g
分取体积/mL
6.4.1将试料(6.1)置于30mL铁中,加人4g过氧化钠(3.1),加热脱水,摇动使试料散开,置于750℃~800℃马弗炉中熔融10min,取出冷却。用热水浸取,并洗净,溶液呈绿色或紫色时,加儿滴无水乙醇(或少许过氧化钠)使其褪色,加热煮沸,冷却,用水定容于100mL容量瓶中,混匀,干过滤。
6.4.2按表1移取滤液(6.4.1)于25mL容量瓶中,加2mL草酸溶液(3.3),用氢氧化钠溶液(3.2)补至10mL,准确加入2mL硫鐵酸钾溶液(3.4),摇匀,然后用三氯化钛溶液(3.5)稀至刻度,混匀,放置15min~20min,用1cm比色皿,于分光光度计波长420nm处,以随行空白为参比测定其吸光度。从工作曲线上查出相应的三氧化钨量。6.5工作曲线的绘制
确吸取0mL、0.50mL、1.00mL、1.50mL、2.00mL、2.50mL三氧化钨标准溶液(3.6)于一系列25mL容量瓶中,加2mL草酸溶液(3.3),用氢氧化钠溶液(3.2)补至10mL,准确加人2mL硫氮酸钾溶液(3.4),混匀,然后用三氯化钛溶液(3.5)稀刻度,混匀,放置15min~20min,用1cm比色Ⅲ,于分光光度计波长420nm处,以试剂空白为参比测定吸光度。以三氧化钨含量为横坐标,吸光度为纵坐标绘制工作曲线。
7分析结果的计算
三氧化钨含量以三氧化钨的质量分数w(WO,)计,数值以%表示,按公式(1)计算:w(WO,)_m, V。×10~6
式中:
自工作曲线上查得的三氧化钨量,单位为微克(μg);V。——溶液的总体积,单位为毫升(mL);V,—移取溶液的体积,单位为毫升(mL);试样的质量,单位为克(g)。
8精密度
8.1重复性
(1)
在重复性条件下获得的两次独立测试结果的测定值,在以下给出的平均值范围内,这两个测试结果2
YS/T358.4—2011
的绝对差值不超过重复性限(r),超过重复性限(r)的情况不超过5%,重复性限()按表2数据采用线性内插法求得;超过表2中含量的测定值,其重复性限(r)用外推法计算求得。重复性限
三氧化钨质量分数/%
注:重复性限()为2.83×S,S,为重复性标准差。8.2允许差
实验室间分析结果的差值应不大于表3所列允许差。表3充许差
三氧化钨的质盘分数/%
0.10~0.50
>0.50~2.00
>2.00~5.00
>5.00~10.00
质量保证和控制
重复性限(\)/%
允许差/%
应用国家级标准样品或行业级标准样品(当前两者没有时,也可用控制标样代替),每周或每两周校核一次本分析方法的有效性。当过程失控时,应找出原因。纠正错误后,重新进行校核。YS/T358.4-2011
打印日期:2012年7月18日F009
中华人民共和国有色金
行业标准
铁、锯铁精矿化学分析方法
第4部分:三氧化钨量的测定
硫氰酸盐分光光度法
YS/T358.4—2011
中国标准出版社出版发行
北京市朝阳区和平里西街甲2号(100013)北京市西城区三里河北街16号(100045)网址www.spc.net.cn
发行中心:(010)51780235bzxz.net
总编室:(010)64275323
读者服务部:(010)68523946
中国标准出版社泰皇岛印刷厂印刷各地新华书店经销
开本880×12301/16印张0.5字数7千字反2012年6月第一次印刷
2012年6月第一版
书号:155066·2-23589定价14.00元由本社发行中心调换
如有印装差错
版权专有侵权必究
举报电话:(010)68510107
小提示:此标准内容仅展示完整标准里的部分截取内容,若需要完整标准请到上方自行免费下载完整标准文档。

标准图片预览:





- 热门标准
- 其他行业标准
- QJMS0005S-2016 焦作市米奇食品饮料有限公司 果汁饮料
- YS/T254.7-2011 铍精矿、绿柱石化学分析方法 第7部分:水分量的测定 重量法
- YS/T1105-2016 半导体封装用键合银丝
- FZ/T64060-2016 双轴向经编针织粘合衬
- QMYJHZ0001-2016 建宏中天(北京)农业科技有限公司 混合果粒
- QB/T2025-2013 平版印铁油墨
- Q/GDW1876—2013 多功能测控装置技术规范
- YS/T824-2012 钛合金用铝锡中间合金
- YS/T358.1-2011 钽铁、铌铁精矿化学分析方法 第1部分:钽、铌量的测定 纸上色层重量法
- FZ/T64041-2014 熔喷纤网非织造粘合衬
- 沪S/T306-2000 上海市建筑产品推荐性通用图集 44 SHF管道吊挂系统安装图
- 04SG309 钢筋焊接网混凝土楼板与剪力墙构造
- GJB845.2-1991 潜艇核动力装置质量保证安全规定质量保证大纲的制定
- CB/T4190-2011 伸缩型舷梯
- FZ/T93106-2019 上销
- 行业新闻
请牢记:“bzxz.net”即是“标准下载”四个汉字汉语拼音首字母与国际顶级域名“.net”的组合。 ©2025 标准下载网 www.bzxz.net 本站邮件:bzxznet@163.com
网站备案号:湘ICP备2025141790号-2
网站备案号:湘ICP备2025141790号-2