- 您的位置:
- 标准下载网 >>
- 标准分类 >>
- 其他行业标准 >>
- YS/T 893-2013电子薄膜用高纯钛溅射靶材
标准号:
YS/T 893-2013
标准名称:
电子薄膜用高纯钛溅射靶材
标准类别:
其他行业标准
英文名称:
High-purity sputtering titanium target used in electronic film标准状态:
现行-
发布日期:
2013-10-17 -
实施日期:
2014-03-01 出版语种:
简体中文下载格式:
.pdf .zip
标准ICS号:
冶金>>有色金属产品>>77.150.50钛产品中标分类号:
冶金>>有色金属及其合金产品>>H64稀有轻金属及其合金

点击下载
标准简介:
本标准规定了电子薄膜用高纯钛溅射靶材的要求、试验方法、检验规则和标志、包装、运输、贮存及质量证明与合同(订单)等内容。
本标准适用于电子薄膜制造用的各类钛溅射靶材。
本标准按照GB/T1.1—2009给出的规则起草。
本标准由全国有色金属标准化技术委员(SAC/TC243)归口。
本标准起草单位:有研亿金新材料股份有限公司、宁波江丰电子材料有限公司。
本标准主要起草人:何金江、董亭义、袁海军、罗俊锋、滕海涛、喻洁、贺昕、钱红兵、周辰、刘丹、陆灵芝、王学泽、熊晓东。
下列文件对于本文件的应用是必不可少的。凡是注日期的引用文件,仅注日期的版本适用于本文件。凡是不注日期的引用文件,其最新版本(包括所有的修改单)适用于本文件。
GB/T1031 产品几何技术规范(GPS) 表面结构 轮廓法 表面粗糙度参数及其数值
GB/T4698.7 海绵钛、钛及钛合金化学分析方法 氧量、氮量的测定
GB/T4698.14 海绵钛、钛及钛合金化学分析方法 碳量的测定
GB/T4698.15 海绵钛、钛及钛合金化学分析方法 氢量的测定
GB/T6394 金属平均晶粒度测定方法
GJB1580A 变形金属超声检验方法
YS/T837 溅射靶材-背板结合质量超声波检验方法
YS/T891 高纯钛化学分析方法 痕量杂质元素的测定 辉光放电质谱法
YS/T892 高纯钛化学分析方法 痕量杂质元素的测定 电感耦合等离子体质谱法

部分标准内容:
中华人民共和国有色金属行业标准YS/T893—2013
电子薄膜用高纯钛溅射靶材
High-purity sputtering titanium target used in electronic film2013-10-17发布
中华人民共和国工业和信息化部发布
2014-03-01实施
本标准按照GB/T1.1
2009给出的规则起草
本标准由全国有色金属标准化技术委员(SAC/TC243)归口。本标准起草单位:有研亿金新材料股份有限公司、宁波江丰电子材料有限公司。YS/T 8932013
本标准主要起草人:何金江、董亭义、袁海军、罗俊锋、滕海涛、喻洁、贺听、钱红兵、周辰、刘丹、陆灵芝、王学泽、熊晓东。
1范围
电子薄膜用高纯钛溅射靶材
YS/T893—2013
本标准规定了电子薄膜用高纯钛溅射靶材的要求、试验方法、检验规和标悲、包装、运输、存及质量证明与合同(订单)等内容。本棕准适用于电子薄膜制造用的各类钛溅射靶材。2规范性引用文件
下列文件对于本文件的应用是必不可少的。凡是注日期的引用文件,仪注日期的版本适用于本文件。凡是不注日期的引用文件,其最新版本(包括所有的修改单)适用于本文件。GB/T1031产品几何技术规范(GPS)表面结构轮廊法表面粗糙度参数及其数值GB/T4698.7
海绵钛、钛及钛合金化学分析方法氧量、氮量的测定GB/T4698.14
GB/T4698.15免费标准bzxz.net
GB/T6394
GJB1580A
YS/T837
YS/T891
YS/T892
3术语和定义
海绵钛、钛及钛合金化学分析方法碳量的测定海绵钛、钛及钛合金化学分析方法氢量的测定金属平均晶粒度测定方法
变形金属超声检验方法
溅射靶材-背板结合质量超声波检验方法高纯钛化学分析方法痕量杂质元素的测定辉光放电质谱法
高纯钛化学分析方法
痕量杂质元素的测定
电感糖耦合等离子体质谱法
下列术语和定义适用于本文件。3.1
靶材target
在溅射沉积技术中的阴极部分。该阴极材料在带正电荷的阳离子撞击下以分子、原子或离子的形式脱离阴极而在阳极表面沉积。3.2
靶坏targetblank
阴极上用作溅射材料的部分。
背板backingplate
用来支撑或固定靶材的部分。靶坏与背板可以通过焊接(如钎焊、扩散焊等)、机械复合、粘接等方式连接。
4要求
4.1产品分类
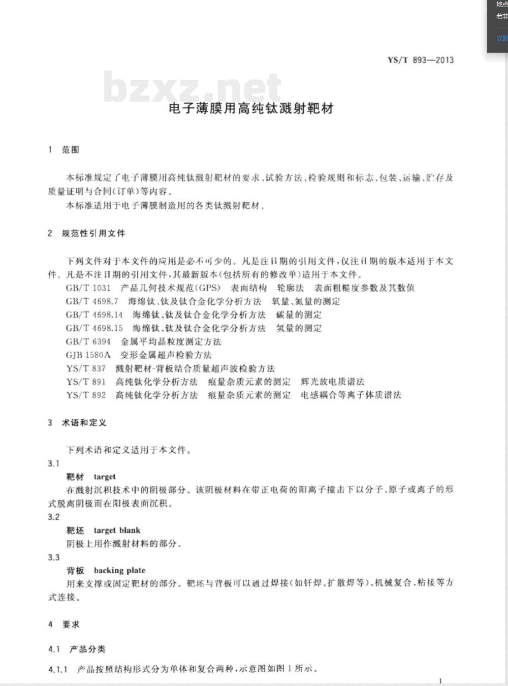
产品按照结构形式分为单体和复合两种,示意图如图1所示。4.1.1
YS/T893—2013
按照形状分类主要为圆形、矩形和异型(如三角形等)。靶材的背板可包括铜及铜合金、铝及铝合金等靶还一
烊接层一
化学成分
复合靶材
靶材结构示意图
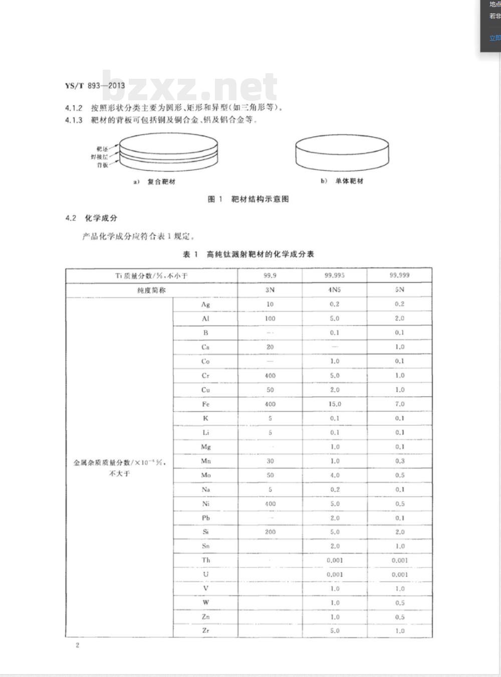
产品化学成分应符合表1规定
Ti质量分数/%.不小于
纯度简称
金属杂质质量分数/×10-*%,
不大于
高纯钛溅射靶材的化学成分表
单体靶材
杂质总质量分数/×10-5%,不大于c
气体元素质量分数/×10%,
不大于
表1(续)
注:钛的质量分数为100%减去表中金属杂质实测质量分数总和的余量(不含C、N、O、S、H)。4.3
晶粒尺寸
YS/T893—2013
钛溅射靶材的晶粒尺寸应符合表2规定,并且晶粒分布均匀。需方如有特殊要求时,由供需双方商定,并在订货单(或合同)中注明。表2
内部质量
纯度简称
钛溅射靶材晶粒尺寸要求
晶粒要求
平均值/μm
≤500
最大值/μm
≤1000
≤100
≤100
钛溅射靶材内部不应有夹杂和气孔等缺陷。需方如有特殊要求时,由供需双方商定4.5
焊接质量
钛溅射靶材的焊接分为钎焊和扩散焊。焊接质量应符合表3的规定,需方如有特殊要求时,由供需双方商定。
焊接质量要求
焊接方式
扩散焊
尺寸与允许偏差
焊接结合率
≥95%
≥98%
钛溅射靶材尺寸一般由需方提供图纸,经双方确认后,方可生产4.7
表面粗糙度
单个未焊合间隙面积/总面积
钛溅射靶材表面粗糙度应符合图样要求。图样无要求时,Ra值应不大于1.6μm。需方如有特殊要求时,由供需双方商定,并在订货单(或合同)中注明。地点
YS/T893—2013
外观质量
钛溅射靶材表面应清洁光滑,无指痕、油污、锈蚀、颗粒附加物和其他沾污。5试验方法
5.1产品化学成分可以生产靶坏的钛锭化学成分检验结果为依据。纯度为99.9%的高纯钛中金属杂质元素按YS/T892进行检验;纯度为99.995%和99.999%的高纯钛中金属杂质元素按YS/T891进行检验。气体元素C.N、O、H分别按照GB/T4698.7、GB/T4698.14、GB/T4698.15进行检验,元素S采用红外碳硫分析仪进行检验。
晶粒尺寸检验按照GB/T6394规定进行观察、评定和确认。5.2
内部质量检验按GJB1580A规定进行。5.3
焊接质量检验按YS/T837规定进行。5.4
产品外形尺寸及其允许偏差应用相应精度的测量工具进行测量。5.5
表面粗糙度由粗糙度测量仪检测按照GB/T1031规定进行。5.6
外观质量用目视检查,如发现异常现象,在10倍放大镜条件下进行目视检查。检验规则
检验和验收
产品应由供方检验部门进行检验,保证产品质量符合本标准(或订货合同)的规定,并填写质量证明书。
2需方应对收到的产品按本标准的规定进行检验。如检验结果与本标准(或订货合同)的规定不6.1.2
符时,应在收到产品之日起1个月内向供方提出,由供需双方协商解决。如需仲裁,仲裁取样应由供需双方在需方场所共同进行。
产品应成批提交验收。每批应由同一投料批、同种纯度和规格的产品组成。6.3检验项目、取样规定
产品应进行成分、晶粒尺寸、内部质量、焊接质量、尺寸及允许偏差、表面粗糙度、外观质量检验。表4检测项目、取样位置及数量
检验项目
化学成分
品粒尺寸
内部质量
焊接质量
尺寸及允许偏差
表通粗糙度
外观质量
取样规定
铸锭冒口下
焊接前整体
焊接后整体
取样数量
1个样品/锭
2个样品/批
1件/批
要求的章条号
检验的章条号
YS/T893—2013
6.3.2在生产过程中.为了不破坏靶的整体性,品粒尺寸的检测在钛溅射靶材焊接前进行。取样位置如图2所示。
样品2
6.4检验结果判定
圆形靶坏
图2钛溅射靶材坏分析取样示意图6.4.1化学成分检验不合格时,则判该锭生产的靶材不合格样品2
样品1
b)矩形靶坏
6.4.2品粒尺寸抽检若有---件不合格时,应从该批产品中另取双倍试样进行重复检验,若有一项不合格,则判整批产品不合格。
6.4.3内部质量、焊接质量、尺寸及允许偏差、表面粗糙度、外观质量检验不合格时,判该件产品不合格。
7标志、包装、运输、贮存、质量证明书7.1标志
每块检验合格产品上进行如下标记:7.1.1
供方名称;
产品名称和纯度;
批号。
产品内包装上应贴标签,内容包括:a)
供方名称;
产品名称和纯度;
c)批号;
d)生产日期。
7.1.3产品外包装上应贴标签,内容包括供方名称、产品名称和纯度、批号、生产日期等,同时有运输安全相关专用标识。
7.2包装
内包装应在100级洁净间内进行,每块产品采用独立真空包装。7.2.1
外包装采用纸盒或中空盒包装。包装盒内应有防碰撞措施。将质量证明书用塑封袋装好后放7.2.2
于包装盒内。
7.2.3包装产品应保存于清洁的环境中。7.3运输与贮存
运输及则存过程中,应注意防震、防潮、防压及防二次污染。地点
YS/T893—2013
质量证明书
每批产品应附有质量证明书,其上注明:a)
供方名称;
产品名称和纯度;
规格;
数量;
净重;
批号;
检测报告和技术监督部门印记;生产日期;
本标准编号。
合同(或订货单)内容
订购本标准所列产品的合同(或订货单)内应包括下列内容:a)
材料名称和纯度;
规格;
数量;
本标准编号;
其他。
YS/T893-2013
中华人民共和国有色金属
行业标准
电子薄膜用高纯钛溅射靶材
YS/T893—2013
中国标准出版社出版发行
北京市朝阳区和平里西街甲2号(100013)北京市西城区三里河北街16号(100045)网址www.spc.nct.cn
总编室:(010)64275323发行中心:(010)51780235读者服务部:(010)68523946
中国标准出版社秦皇岛印刷厂印刷各地新华书店经销
开本880×1230
2014年3月第一版
字数14千字
2011年3月第一次印刷
书号:155066·226701
如有印装差错
告由本社发行中心调换
版权专有侵权必究
举报电话:(010)68510107
小提示:此标准内容仅展示完整标准里的部分截取内容,若需要完整标准请到上方自行免费下载完整标准文档。

标准图片预览:





- 热门标准
- 其他行业标准
- CNAS-CC11:2018 多场所组织的管理体系审核与认证
- YS/T3008-2012 燃油(柴油)加热活性炭再生工艺能源消耗限额
- YB/T096-2015 高碳铬不锈钢丝
- GJB845.1-1990 潜艇核动力装置质量保证安全规定总则
- QX/T362-2016 农业气象观测规范 烟草
- NB/T47041-2014 塔式容器
- QX/T367-2016 地球静止轨道处能量2 MeV以上的电子日积分强度分级
- QX/T365-2016 气象卫星接收时间表格式
- QJLYN0005S-2016 吉林省医诺生物技术有限公司 桦树茸复合压片糖果
- QB/T1151-2011 订书钉
- JB/T1308.3-2011 PN2500超高压阀门和管件 第3部分:管子端部
- FZ/T07002-2018 废旧纺织品再加工短纤维
- YB/T4458-2015 家电用彩色涂层钢板及钢带
- NB/T47042-2014 卧式容器
- JB/T7565.1-2011 隔爆型三相异步电动机技术条件 第1部分:YB3系列隔爆型三相异步电动机
- 行业新闻
网站备案号:湘ICP备2023016450号-1