- 您的位置:
- 标准下载网 >>
- 标准分类 >>
- 其他行业标准 >>
- YS/T 764-2011铝用炭素材料热膨胀系数测定装置
标准号:
YS/T 764-2011
标准名称:
铝用炭素材料热膨胀系数测定装置
标准类别:
其他行业标准
英文名称:
Determination equipment for the thermal expansion coefficient of carbonaceous materials used in the production of aluminium标准状态:
现行-
发布日期:
2011-12-20 -
实施日期:
2012-07-01 出版语种:
简体中文下载格式:
.pdf .zip下载大小:
2.49 MB
点击下载
标准简介:
本标准规定了铝用炭素材料在20℃~300℃之间的平均线性热膨胀系数测定装置的要求、试验方法、检验规则、标志、包装、运输等
本标准适用于铝用炭素材料在20℃~300℃之间的平均线性热膨胀系数的测定装置。
部分标准内容:
ICS 71.100.10
中华人民共和国有色金属行业标准YS/T764—2011
铝用炭素材料热膨胀系数测定装置Determination eguipment for the thermal expansion coefficient ofcarbonaceous materials used in the production of aluminium2011-12-20 发布
中华人民共和国工业和信息化部发布
2012-07-01实施
YS/T764—2011
本标准按照GB/T1.1一2009给出的规则起草。本标准由全国有色金属标准化技术委员会(SAC/TC243)归口。本标准负责起草单位:北京英斯派克科技有限公司。本标准参加起草单位:山东晨阳碳素股份有限公司、山东充矿炭素制品有限公司、中国铝业股份有限公司郑州研究院。
本标准主要起草人:孙璞、马贵宝、于易如、陈晓军、仓向辉、陈洪。264
1范围
铝用炭素材料热膨胀系数测定装置YS/T 764—2011
本标准规定了铝用炭素材料在20℃~300℃之间的平均线性热膨胀系数测定装置的要求、试验方法、检验规则、标志、包装、运输等。本标准适用于铝用炭素材料在20℃~300℃之间的平均线性热膨胀系数的测定装置(以下简称装置)。2规范性引用文件
下列文件对于本文件的应用是必不可少的。凡是注日期的引用文件,仅注日期的版本适用于本文件。凡是不注日期的引用文件,其最新版本(包括所有的修改单)适用于本文件。GB/T6388
运输包装收发货标志
GB/T13306标牌
GB/T13384
3原理
机电产品包装通用技术条件
铝用炭素材料检测方法第4部分热膨胀系数的测定平均线性热膨胀系数通过热导杆膨胀计来测定试样放到低膨胀材料(如燧石玻璃)制成的试样架上,用加热炉加热,试样长度的改变通过一个导杆传送到加热炉外面的机械、光学或电子测量装置上。4要求
装置组成
4.1.1主要部分
装置由测量机构、加热炉、升降机构、电气控制部分构成。如图1所示。说明:
测量机构;
加热炉:
3——提升机构;
电气控制部分。
图1热膨胀系数测定装置组成示意图265
YS/T764—2011
4.1.2测量机构
4.1.2.1组成
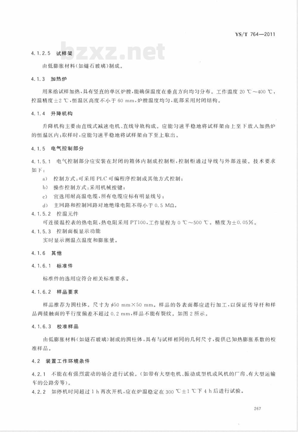
测量机构由膨胀计、传导杆、膨胀计固定架、试样架组成(如图2所示)。5
说明:
膨胀计;
传导杆:
试样架;
试样;
加热炉;
热电阻:
膨胀计固定架。
图2热膨胀系数测量机构结构示意图膨胀计
测量量程为15mm,相对误差为0.05%。可连接至计算机或电子自动记录仪。4.1.2.3
传导杆
由低膨胀材料(如燧石玻璃)制成。4.1.2.4
膨胀计固定架
刚性材料,可以固定膨胀计和试样架。266
单位为毫米
4.1.2.5试样架
由低膨胀材料(如石玻璃)制成。4.1.3加热炉
YS/T764—2011
用来给试样加热,具有竖直的单区炉膛,能确保温度在垂直方向均匀分布。工作温度20℃~400℃,控温精度士2℃,恒温区高度不小于60mm,炉膛温度均匀,底部采用封闭结构。4.1.4升降机构
升降机构主要由直线式减速电机、直线导轨构成。应能匀速平稳地将试样架由上至下放人加热炉的恒温区内;取样时,应能匀速平稳地将试样架由下至上取出。4.1.5#
电气控制部分
如下:
电气控制部分应安装在封闭的箱体内制成控制柜,控制柜通过导线与外部连接。技术要求控制方式:可采用PLC可编程序控制或其他方式控制;b)
操作控制方式:采用机械按键;宜选用耐高温电缆,所有电缆应标有明显线号;c)
d)主问路和控制回路对地绝缘电阻不得小于0.5Mα。4.1.5.2控温元件
可连接温控表的热电阻,热电阻采用PT100,工作量程为0℃~500℃。精度为士0.05%。4.1.5.3控制面板显示功能
实时显示测温点温度和膨胀量。4.1.6其他
标准件
标准件的选用应符合相关标准要求。4.1.6.2样品要求
样品推荐为圆柱体。尺寸为Φ50mm×50mm。样品的各表面都应进行加工,以保证传导杆和样品两接触面的平行度偏差不超过0.2mm,样品不能有裂纹。如图2所示。4.1.6.3校准样品
出低膨胀材料(如燧石玻璃)制成的圆柱体,具有与试样相同的几何尺寸,提供已知热膨胀系数的校准样品。
4.2装置工作环境条件
4.2.1不能在有强烈震动的场合进行试验。(如带有大型电机、振动成型机或风机的厂房、有大型运输车的公路旁等)。
4.2.2如停机时间超过1h再次开机,应在炉温稳定在300℃±1℃下4h后进行试验。267
YS/T764—2011
5检验方法
装配前,应确保各零部件符合相应要求;装配后,通过目测产品整体外观应无毛刺,无划伤,喷塑均匀无漏底,焊接饱满。
5.2温度
加热炉的温度用红外测温仪测量,并与控制面板显示对比,控制精度应达到士1℃。5.3位移量
使用测微仪测量位移量,参照控制面板显示,并核对测量精度。5.4材料
送检测部门检测,并出具合格证明。5.5试验测试方法
5.5.1总则
装置出厂前应进行至少20次试验,并出具调试试验验收单,同时按照5.5.2~5.5.5进行试验。5.5.2校准
5.5.2.1用游标卡尺测量校准样品沿轴向的长度ii,输人计算机或电子自动记录仪。5.5.2.2将校准样品放人试样架,保证校准样品的上端面与推杆紧密接触。5.5.2.3把试样架放到加热炉中,90min后,测量并记录校准样品的长度l2。5.5.2.4计算得出系统的热膨胀系数αk。用以校准系统的热膨胀系数。5.5.3测量
按照5.5.2进行测量。
5.5.4试验结果的表示和计算
按照式(1)计算平均线性热膨胀系数α(t1,t2):1.-h+α
α(t,t2)=
式中:
起始温度,单位为摄氏度(℃);终点温度,单位为摄氏度(℃);lt—t2
试样起始温度t时的长度,单位为毫米(mm);t2
试样终点温度t2时的长度,单位为毫米(mm);E
系统在测试温度范围内的平均线性热膨胀系数,单位为开尔文分之一(1/K)。计算结果修约至小数点后两位数字。5.5.5
稳定性
环境温度变化土5℃,石英标样300℃恒温热膨胀系数的测量误差土0.2×10-6(1/K)。268
6检验规则
检查与验收
YS/T764—2011
6.1.1装置应由供方进行检验,保证产品质量符合本标准的规定,并出具质量说明书。6.1.2需方可对收到的产品按本标准的规定进行检验。检验结果与本标准的规定不符时,应以书面形式向供方提出·由供需双方协商解决。属于表面质量及尺寸偏差的异议,应在收到产品之日起一个月内提出。
6.2出厂检验
每台设备出厂前必须进行出厂检验,全部出厂检验项目合格后应挂合格证。出厂检验项目见表1。参考项目参见附录A
检验结果的判定
出厂检验项目有
检验项目
热电偶
电气柜
一项不合格时,则该产品为不合格品。但允许检修并经再次检验合格后交货。表1
型号:
生产商:
技术参数:
布线整齐牢固
元器件的安装可靠
外接插座符合电气要求
脚轮牢靠
提醒标识明显
铭牌合格
各部份没有安装残留垃圾
检验报告完整有效
生产部门程序文件
试运行
实验报告完整有效
计量元件证书齐全
产品及元件合格证齐全
各项操作键控制功能正常
自动提升石英杆运行正常
热电偶安装牢固不松动
20℃升到300℃运行稳定
控制程序符合标准
符合技术参数
没有瑕症
功能测试合格
YS/T764-2011
标志、包装、运输、储存
7.1标志
在开关外罩明显位置应安装装置的标牌,其要求应符合GB/T13306的规定。标牌上应有如下内容:
设备名称;
设备型号;
功率;
电压;
频率;
设备重量;
本标准编号;此内容来自标准下载网
制造厂名称;
出厂日期;
装置编号。
包装、运输、储存
装置的包装应符合GB/T6388、GB/T13384的规定。在装置包装箱内应放置下列文件:产品合格证;
产品使用、维护说明书;
装箱单;
其他有关技术文件。
产品运输过程中,轻拿轻放,防止重压撞击,须避免雨雪直接淋袭。产品储存时,需用塑料布盖好,箱装件和裸装包扎件,应保证不受损坏和腐蚀。7.2.4
8保证期
在用户妥善保管和合理安装、正确使用的条件下,质量保证期为自使用之日起12个月,但不超过自发货日算起18个月。双方另有约定的除外。270
装置出厂参考检验项目见表A.1。项目
表面涂层
试样架
操作面板
加热炉
附录A
(资料性附录)
装置出厂参考检验项目
漆面没有瑕疵
颜色均匀符合要求
丝印字体、图案清晰明显
型号:
生产商:
技术参数:
膨胀计
温控表
开关及按钮
炉丝接线柱锁牢
炉丝与炉体卡牢固
接线柱部位加装卡锁部件
内照安装合格(无碰丝风险)
炉体牢固安装(无螺丝松动)
人料位置合适
数量符合合同要求
品质合格
说明书、合格证、装箱单合格
主机与包装箱连接牢固
热电偶单独妥善包装
备件单独妥善包装
技术参数符合相关参数
没有瑕疵
功能测试合格
石英架对心
技术参数符合技术要求
没有瑕疵
功能测试合格
技术参数符合相关参数
没有瑕疵
功能测试合格
技术参数符合相关参数
没有瑕疵
功能测试合格
包装箱运输信息标识符合合同要求包装箱牢固
YS/T764—2011
小提示:此标准内容仅展示完整标准里的部分截取内容,若需要完整标准请到上方自行免费下载完整标准文档。
中华人民共和国有色金属行业标准YS/T764—2011
铝用炭素材料热膨胀系数测定装置Determination eguipment for the thermal expansion coefficient ofcarbonaceous materials used in the production of aluminium2011-12-20 发布
中华人民共和国工业和信息化部发布
2012-07-01实施
YS/T764—2011
本标准按照GB/T1.1一2009给出的规则起草。本标准由全国有色金属标准化技术委员会(SAC/TC243)归口。本标准负责起草单位:北京英斯派克科技有限公司。本标准参加起草单位:山东晨阳碳素股份有限公司、山东充矿炭素制品有限公司、中国铝业股份有限公司郑州研究院。
本标准主要起草人:孙璞、马贵宝、于易如、陈晓军、仓向辉、陈洪。264
1范围
铝用炭素材料热膨胀系数测定装置YS/T 764—2011
本标准规定了铝用炭素材料在20℃~300℃之间的平均线性热膨胀系数测定装置的要求、试验方法、检验规则、标志、包装、运输等。本标准适用于铝用炭素材料在20℃~300℃之间的平均线性热膨胀系数的测定装置(以下简称装置)。2规范性引用文件
下列文件对于本文件的应用是必不可少的。凡是注日期的引用文件,仅注日期的版本适用于本文件。凡是不注日期的引用文件,其最新版本(包括所有的修改单)适用于本文件。GB/T6388
运输包装收发货标志
GB/T13306标牌
GB/T13384
3原理
机电产品包装通用技术条件
铝用炭素材料检测方法第4部分热膨胀系数的测定平均线性热膨胀系数通过热导杆膨胀计来测定试样放到低膨胀材料(如燧石玻璃)制成的试样架上,用加热炉加热,试样长度的改变通过一个导杆传送到加热炉外面的机械、光学或电子测量装置上。4要求
装置组成
4.1.1主要部分
装置由测量机构、加热炉、升降机构、电气控制部分构成。如图1所示。说明:
测量机构;
加热炉:
3——提升机构;
电气控制部分。
图1热膨胀系数测定装置组成示意图265
YS/T764—2011
4.1.2测量机构
4.1.2.1组成
测量机构由膨胀计、传导杆、膨胀计固定架、试样架组成(如图2所示)。5
说明:
膨胀计;
传导杆:
试样架;
试样;
加热炉;
热电阻:
膨胀计固定架。
图2热膨胀系数测量机构结构示意图膨胀计
测量量程为15mm,相对误差为0.05%。可连接至计算机或电子自动记录仪。4.1.2.3
传导杆
由低膨胀材料(如燧石玻璃)制成。4.1.2.4
膨胀计固定架
刚性材料,可以固定膨胀计和试样架。266
单位为毫米
4.1.2.5试样架
由低膨胀材料(如石玻璃)制成。4.1.3加热炉
YS/T764—2011
用来给试样加热,具有竖直的单区炉膛,能确保温度在垂直方向均匀分布。工作温度20℃~400℃,控温精度士2℃,恒温区高度不小于60mm,炉膛温度均匀,底部采用封闭结构。4.1.4升降机构
升降机构主要由直线式减速电机、直线导轨构成。应能匀速平稳地将试样架由上至下放人加热炉的恒温区内;取样时,应能匀速平稳地将试样架由下至上取出。4.1.5#
电气控制部分
如下:
电气控制部分应安装在封闭的箱体内制成控制柜,控制柜通过导线与外部连接。技术要求控制方式:可采用PLC可编程序控制或其他方式控制;b)
操作控制方式:采用机械按键;宜选用耐高温电缆,所有电缆应标有明显线号;c)
d)主问路和控制回路对地绝缘电阻不得小于0.5Mα。4.1.5.2控温元件
可连接温控表的热电阻,热电阻采用PT100,工作量程为0℃~500℃。精度为士0.05%。4.1.5.3控制面板显示功能
实时显示测温点温度和膨胀量。4.1.6其他
标准件
标准件的选用应符合相关标准要求。4.1.6.2样品要求
样品推荐为圆柱体。尺寸为Φ50mm×50mm。样品的各表面都应进行加工,以保证传导杆和样品两接触面的平行度偏差不超过0.2mm,样品不能有裂纹。如图2所示。4.1.6.3校准样品
出低膨胀材料(如燧石玻璃)制成的圆柱体,具有与试样相同的几何尺寸,提供已知热膨胀系数的校准样品。
4.2装置工作环境条件
4.2.1不能在有强烈震动的场合进行试验。(如带有大型电机、振动成型机或风机的厂房、有大型运输车的公路旁等)。
4.2.2如停机时间超过1h再次开机,应在炉温稳定在300℃±1℃下4h后进行试验。267
YS/T764—2011
5检验方法
装配前,应确保各零部件符合相应要求;装配后,通过目测产品整体外观应无毛刺,无划伤,喷塑均匀无漏底,焊接饱满。
5.2温度
加热炉的温度用红外测温仪测量,并与控制面板显示对比,控制精度应达到士1℃。5.3位移量
使用测微仪测量位移量,参照控制面板显示,并核对测量精度。5.4材料
送检测部门检测,并出具合格证明。5.5试验测试方法
5.5.1总则
装置出厂前应进行至少20次试验,并出具调试试验验收单,同时按照5.5.2~5.5.5进行试验。5.5.2校准
5.5.2.1用游标卡尺测量校准样品沿轴向的长度ii,输人计算机或电子自动记录仪。5.5.2.2将校准样品放人试样架,保证校准样品的上端面与推杆紧密接触。5.5.2.3把试样架放到加热炉中,90min后,测量并记录校准样品的长度l2。5.5.2.4计算得出系统的热膨胀系数αk。用以校准系统的热膨胀系数。5.5.3测量
按照5.5.2进行测量。
5.5.4试验结果的表示和计算
按照式(1)计算平均线性热膨胀系数α(t1,t2):1.-h+α
α(t,t2)=
式中:
起始温度,单位为摄氏度(℃);终点温度,单位为摄氏度(℃);lt—t2
试样起始温度t时的长度,单位为毫米(mm);t2
试样终点温度t2时的长度,单位为毫米(mm);E
系统在测试温度范围内的平均线性热膨胀系数,单位为开尔文分之一(1/K)。计算结果修约至小数点后两位数字。5.5.5
稳定性
环境温度变化土5℃,石英标样300℃恒温热膨胀系数的测量误差土0.2×10-6(1/K)。268
6检验规则
检查与验收
YS/T764—2011
6.1.1装置应由供方进行检验,保证产品质量符合本标准的规定,并出具质量说明书。6.1.2需方可对收到的产品按本标准的规定进行检验。检验结果与本标准的规定不符时,应以书面形式向供方提出·由供需双方协商解决。属于表面质量及尺寸偏差的异议,应在收到产品之日起一个月内提出。
6.2出厂检验
每台设备出厂前必须进行出厂检验,全部出厂检验项目合格后应挂合格证。出厂检验项目见表1。参考项目参见附录A
检验结果的判定
出厂检验项目有
检验项目
热电偶
电气柜
一项不合格时,则该产品为不合格品。但允许检修并经再次检验合格后交货。表1
型号:
生产商:
技术参数:
布线整齐牢固
元器件的安装可靠
外接插座符合电气要求
脚轮牢靠
提醒标识明显
铭牌合格
各部份没有安装残留垃圾
检验报告完整有效
生产部门程序文件
试运行
实验报告完整有效
计量元件证书齐全
产品及元件合格证齐全
各项操作键控制功能正常
自动提升石英杆运行正常
热电偶安装牢固不松动
20℃升到300℃运行稳定
控制程序符合标准
符合技术参数
没有瑕症
功能测试合格
YS/T764-2011
标志、包装、运输、储存
7.1标志
在开关外罩明显位置应安装装置的标牌,其要求应符合GB/T13306的规定。标牌上应有如下内容:
设备名称;
设备型号;
功率;
电压;
频率;
设备重量;
本标准编号;此内容来自标准下载网
制造厂名称;
出厂日期;
装置编号。
包装、运输、储存
装置的包装应符合GB/T6388、GB/T13384的规定。在装置包装箱内应放置下列文件:产品合格证;
产品使用、维护说明书;
装箱单;
其他有关技术文件。
产品运输过程中,轻拿轻放,防止重压撞击,须避免雨雪直接淋袭。产品储存时,需用塑料布盖好,箱装件和裸装包扎件,应保证不受损坏和腐蚀。7.2.4
8保证期
在用户妥善保管和合理安装、正确使用的条件下,质量保证期为自使用之日起12个月,但不超过自发货日算起18个月。双方另有约定的除外。270
装置出厂参考检验项目见表A.1。项目
表面涂层
试样架
操作面板
加热炉
附录A
(资料性附录)
装置出厂参考检验项目
漆面没有瑕疵
颜色均匀符合要求
丝印字体、图案清晰明显
型号:
生产商:
技术参数:
膨胀计
温控表
开关及按钮
炉丝接线柱锁牢
炉丝与炉体卡牢固
接线柱部位加装卡锁部件
内照安装合格(无碰丝风险)
炉体牢固安装(无螺丝松动)
人料位置合适
数量符合合同要求
品质合格
说明书、合格证、装箱单合格
主机与包装箱连接牢固
热电偶单独妥善包装
备件单独妥善包装
技术参数符合相关参数
没有瑕疵
功能测试合格
石英架对心
技术参数符合技术要求
没有瑕疵
功能测试合格
技术参数符合相关参数
没有瑕疵
功能测试合格
技术参数符合相关参数
没有瑕疵
功能测试合格
包装箱运输信息标识符合合同要求包装箱牢固
YS/T764—2011
小提示:此标准内容仅展示完整标准里的部分截取内容,若需要完整标准请到上方自行免费下载完整标准文档。
标准图片预览:





- 热门标准
- 其他行业标准
- FZ/T54089-2016 有色锦纶6弹力丝
- FZ/T54087-2016 粘合活化型涤纶工业长丝
- FZ/T54088-2016 锦纶6全牵伸单丝
- YS/T433-2016 银精矿
- FZ/T61002-2019 化纤仿毛毛毯
- FZ/T54082-2015 锦纶6膨体长丝(BCF)
- FZ/T62036-2017 乳胶枕、垫
- QB/T4698-2014 家用和类似用途软水机
- QB/T4207-2011 一字槽螺钉旋具头
- JB/T4212.6-2014 内六角圆柱头螺钉冷镦模 第6部分:凹模
- NB/T31048.1-2014 风力发电机用绕组线 第1部分 一般规定
- T/CMAJY047-2021 加油机在线监督管理规范
- FZ/T73022-2019 针织保暖内衣
- QB/T1999-1994 密胺塑料餐具
- FZ/T52039-2014 再生聚苯硫醚短纤维
- 行业新闻
请牢记:“bzxz.net”即是“标准下载”四个汉字汉语拼音首字母与国际顶级域名“.net”的组合。 ©2025 标准下载网 www.bzxz.net 本站邮件:bzxznet@163.com
网站备案号:湘ICP备2025141790号-2
网站备案号:湘ICP备2025141790号-2