- 您的位置:
- 标准下载网 >>
- 标准分类 >>
- 轻工行业标准(QB) >>
- QB/T 2877-2007 工业用缝纫机缝厚能力的试验方法
标准号:
QB/T 2877-2007
标准名称:
工业用缝纫机缝厚能力的试验方法
标准类别:
轻工行业标准(QB)
标准状态:
现行出版语种:
简体中文下载格式:
.zip .pdf下载大小:
997.45 KB
点击下载
标准简介:
QB/T 2877-2007.Industrial sewing machine Determination of sewing capacity.
1范围
QB/T 2877规定了工业用缝纫机缝厚能力的试验装备、试验方法、试验要求和试验报告格式。
QB/T 2877适用于工业用缝纫机缝厚能力的试验.
2试验装备
2.1试验台: 专用缝厚缝纫试验台或随机的机架、台板的组合。
2.2非接触式测速仪。
2.3精度示值为 0.02 mm的游标卡尺。.
2.4 缝料、缝线和机针:按产品标准的规定。
3试验方法
3.1 试验原则
以规定的缝纫速度、缝料、缝线和机针,进行缝厚试验,逐次增加缝料的层数,直到不符合本标准第4章试验要求为止,其前一次缝纫的缝料层数,就是被测缝纫机的缝厚能力。
3.2试验条件
3.2.1试验前 允许按产品使用说明书调节压脚压力、缝线张力和线迹长度,并进行试缝,但在正式试验时则不允许再调节。
3.2.2试验 前将机头外表擦净,清除针板、送料装置以及过线部分的污物。加润滑油后,将机头平稳地安装在试验台上,先以最高缝纫速度的60%无负荷连续试运转2min,再以最高缝纫速度的90%无负荷连续试运转3min.
3.2.3启动试验 用缝纫机,用缝纫速度允差为-3%非接触式测速仪,将缝纫速度调试到最高缝纫速度的90%;线迹长度调至中间值。
3.3试验程序
3.3.1将两层缝料叠齐后, 置于压脚和针板之间,然后放下压脚。
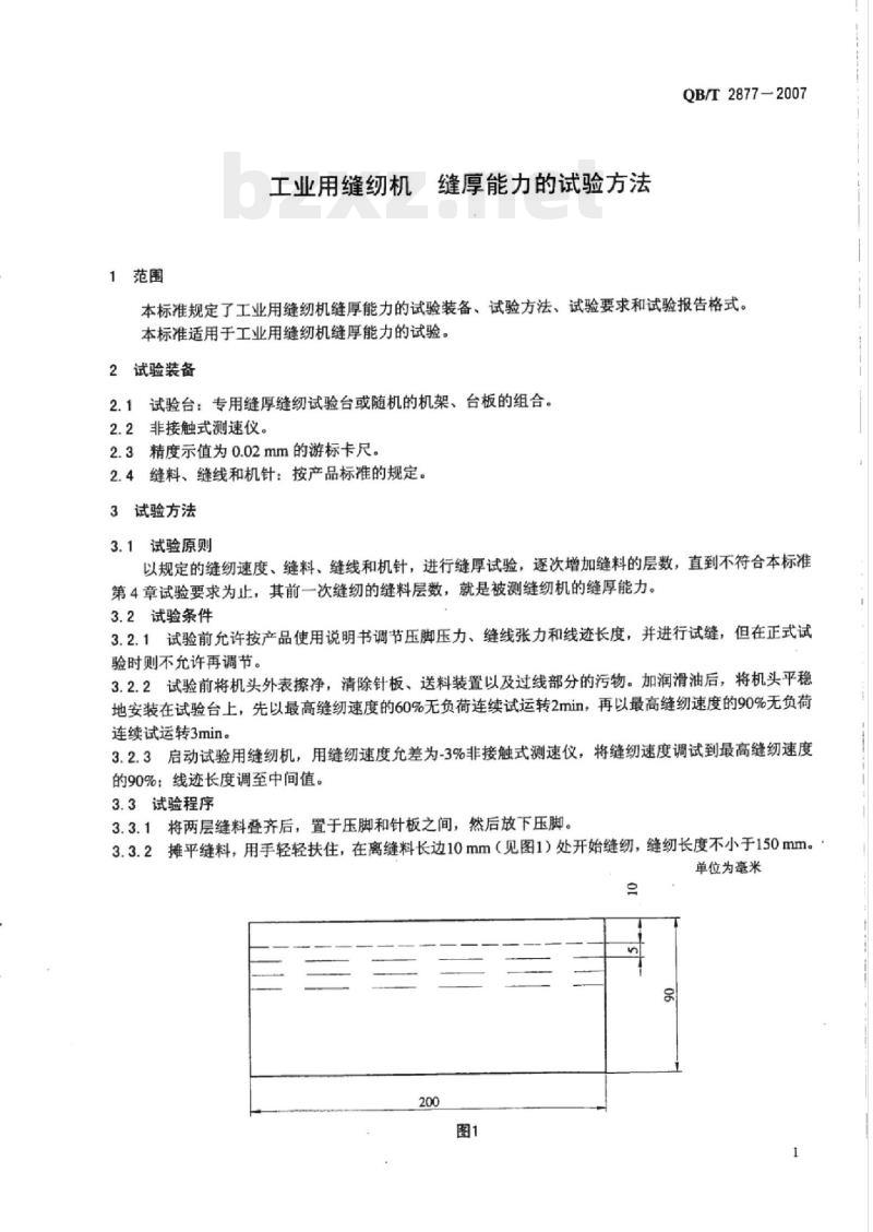
3.3.2摊平缝料, 用手轻轻扶住,在离缝料长边10 mm (见图1)处开始缝纫,缝纫长度不小于150 mm.
部分标准内容:
分类号:Y17
备案号:22123-2007
中华人民共和国轻工行业标准
QB/T2877-2007
工业用缝纫机缝厚能力的试验方法Industrial sewing machine Determination of sewing capacity2007-10-08发布
中华人民共和国国家发展和改革委员会2008-03-01实施
本标准附录A为资料性附录。
本标准由中国轻工业联合会提出。前言
本标准由全国缝制机械标准化技术委员会归口。本标准起草单位:上海市缝纫机研究所。本标准主要起草人:张维青、张健。本标准首次发布。
QB/T2877-2007
1范围
缝厚能力的试验方法
工业用缝纫机
QB/T2877-2007
本标准规定了工业用缝纫机缝厚能力的试验装备、试验方法、试验要求和试验报告格式。本标准适用于工业用缝纫机缝厚能力的试验。2试验装备
2.1试验台:专用缝厚缝纫试验台或随机的机架、台板的组合。2.2非接触式测速仪。
2.3精度示值为0.02mm的游标卡尺。2.4缝料、缝线和机针:按产品标准的规定。3试验方法
3.1试验原则
以规定的缝纫速度、缝料、缝线和机针,进行缝厚试验,逐次增加缝料的层数,直到不符合本标准第4章试验要求为止,其前一次缝纫的缝料层数,就是被测缝纫机的缝厚能力。3.2试验条件
3.2.1试验前允许按产品使用说明书调节压脚压力、缝线张力和线迹长度,并进行试缝,但在正式试验时则不允许再调节。
3.2.2试验前将机头外表擦净,清除针板、送料装置以及过线部分的污物。加润滑油后,将机头平稳地安装在试验台上,先以最高缝纫速度的60%无负荷连续试运转2min,再以最高缝纫速度的90%无负荷连续试运转3min。
3.2.3启动试验用缝纫机,用缝纫速度允差为-3%非接触式测速仪,将缝纫速度调试到最高缝纫速度的90%:线迹长度调至中间值。
3.3试验程序
3.3.1将两层缝料叠齐后,置于压脚和针板之间,然后放下压脚。3.3.2摊平缝料,用手轻轻扶住,在离缝料长边10mm(见图1)处开始缝纫,缝纫长度不小于150mm。单位为毫米
QB/T2877-2007
3.3.3用精度示值为0.02mm的游标卡尺测量连续10个线迹长度,取其平均值。3.3.4第一次缝纫完成后,在离线缝一边(见图1)约5mm处加一层缝料并进行第二次缝纫,试验条件不变。
3.3.5用精度示值为0.02mm的游标卡尺测量第二次连续10个线迹长度,取其乎均值。3.3.6以此类推,直到不符合本标准第4章试验要求时结束试验。结束前一次的缝料厚度即为此试验缝纫机的缝厚能力。
试验要求
试验要求如下:
a)机针不借助外力应刺过缝料层;b)针杆下端平面不应触及压脚:c)线迹长度的缩短不大于20%:d)缝纫后不应跳针、断线、断针和浮线。5试验报告
试验报告可包括下列内容:
a)采用标准编号;
b)试验样本的生产单位名称和商标:c)试验样本的产品型号:
d)试验仪器的名称和型号:
e)缝纫速度:
f)缝料规格:
g)缝线规格:
h)机针规格:
i)试验结果值:缝厚的最大缝料层数:j)试验日期:
k)试验人姓名及审批人姓名。
6试验报告格式
试验报告格式参见附录A。
采用标准编号
生产单位名称
缝纫速度
试验仪器的型号和名称:
试验结果:
试验中止原因:
试验日期:
试验人:
附录A
(资料性附录)
工业用缝纫机缝厚能力试验报告产品型号
审批人:
QB/T2877-2007
中华人民共和www.bzxz.net
轻工行业标准
工业用缝纫机
缝厚能力的试验方法
QB/T2877-2007
中国轻工业出版社出版发行
地址:北京东长安街6号
邮政编码:100740
发行电话:(010)65241695
网址:http:/chlip.com.cnEmail:club@chlip.com.cn
轻工业标准化编辑出版委员会编辑地址:北京西城区月坛北小街6号邮政编码:100037
电话:(010)68049923
版权所有
侵权必究
书号:155019.3096
印数:1-200册
定价:8.00元
小提示:此标准内容仅展示完整标准里的部分截取内容,若需要完整标准请到上方自行免费下载完整标准文档。
标准图片预览:





- 其它标准
- 热门标准
- QB轻工标准
- QB/T5302-2018 生活用干纸巾流延聚乙烯(CPE) 包装膜
- QB/T1334-2013 水嘴通用技术条件
- QB/T2355-2005 饲料磷酸氢钙(骨制)
- QB/T2833-2006 运动营养食品 能量控制食品
- QB/T2049.5-1994 电光源玻壳K型玻壳尺寸系列
- QB1872-1993 服装用皮革
- QB/T1640-1992 陶瓷模用石膏粉物理性能测试方法
- QB/T2609-2003 工业缝纫机漏油的测试方法 第1部分:平缝纫机漏油的测试方法
- QB/T4916-2016 伊代欣糖(浆)
- QB/T2816-2006 工业用缝纫机单(双)针下送料立柱式平缝机机头
- QB/T2858-2007 学生书袋
- QB/T1272-2012 毛皮 化学试验样品的准备
- QB/T5302-2018 生活用干纸巾流延聚乙烯(CPE) 包装膜
- QB/T4701-2014 毛发护理器具环境意识设计导则
- QB/T4702-2014 稀土厚膜电路电热元件
- 行业新闻
网站备案号:湘ICP备2025141790号-2