- 您的位置:
- 标准下载网 >>
- 标准分类 >>
- 通信行业标准(YD) >>
- YD/T 2360-2011 移动游戏业务平台技术要求
标准号:
YD/T 2360-2011
标准名称:
移动游戏业务平台技术要求
标准类别:
通信行业标准(YD)
标准状态:
现行出版语种:
简体中文下载格式:
.zip .pdf下载大小:
39.76 MB
点击下载
标准简介:
YD/T 2360-2011.Mobile game service platfom technical requirements.
1范围
YD/T 2360规定了移动游戏业务平台的高层架构、技术要求,规定了游戏业务平台和游戏业务平台客户端之间的CSI接口,并定义了游戏业务平台和在其上运行的游戏逻辑之间的游戏平台的一系列API接口。
YD/T 2360适用于通过移动网络,消费者利用随身携带的移动终端(掌机、PDA或手机等)进行操作的游戏,其他使用非移动终端或未经过移动网络连接的游戏不在本标准范围之内。
2术语和定义
下列术语和定义适用于本标准:
2.1
移动游戏Mobile Game
移动游戏,特指通过移动网络,玩家利用随身携带移动终端(掌机、PDA或手机等)进行操作的游戏。
2.2
游戏业务平台客户端Game Client
游戏客户端是存在于移动设备上并在移动设备上执行的游戏业务组成部分。
2.3
游戏业务平台Game Platform
游戏业务平台是游戏业务的组成部分,可以提供安排比赛、游戏大厅、注册、得分榜和玩游戏功能;是游戏业务平台客户端所对应的服务器端。
2.4
客户端/服务器端接口Clientserver Interface
游戏客户端和游戏业务平台之间的接口。描述客户端向服务器端的操作请求和服务器通知客户端的事件。
2.5
GPI接口GPI Interface
本接口位于游戏业务平台和具体的游戏逻辑之间。定义游戏平台和游戏逻辑间的相关API,包括会话管理API、连通性API、检测API、计分和比赛管理API、计时API、日志API.
部分标准内容:
中华人民共和国通信行业标准
YD/T2360-2011
移动游戏业务平台技术要求
Mobile game service platform technical requirements2011-12-20发布
2012-02-01实施
中华人民共和国工业和信息化部发布前言
本标准按照GB/T1.1-2009给出的规则起草。YD/T2360-2011
本标准参照国际标准化组织OMA的移动游戏相关系列规范编写,其中第4章主要参照OMA标准《游戏业务需求》(GameServicesRequirements);第5章主要参照OMA标准《OMA游戏业务客户/服务器接口规范》(OMAGameServiceClient/ServerInterfaceSpecification)和《游戏业务CSI授权版本定义》(EnablerReleaseDefinitionforGameServicesCSI);第6章对应OMA标准《游戏平台》(GamePlatform);附录A属于资料性附录,主要参考OMA标准《游戏业务架构》(GameServiceArchitecture)。本标准在技术内容上与以上标准保持一致。
本标准由中国通信标准化协会提出并归口。本标准起草单位:北京邮电大学、华为技术有限公司、中国普天信息产业股份有限公司、中国移动通信集团公司、中国联合网络通信集团有限公司、中国电信集团公司。本标准主要起草人:张勇、宋梅、王莉、满毅、王佳佳、杨健、王雷、范姝男、陶小妹、王琼、谢青池、张彬、薛云、吕景隆、陈桦、宋佳祥。I
建筑321---标准查询下载网
1范围
移动游戏业务平台技术要求
YD/T2360-2011
本标准规定了移动游戏业务平台的高层架构、技术要求,规定了游戏业务平台和游戏业务平台客户端之间的CSI接口,并定义了游戏业务平台和在其上运行的游戏逻辑之间的游戏平台的一系列API接口。本标准适用于通过移动网络,消费者利用随身携带的移动终端(掌机、PDA或手机等)进行操作的游戏,其他使用非移动终端或未经过移动网络连接的游戏不在本标准范围之内。2术语和定义
下列术语和定义适用于本标准:2.1
移动游戏MobileGame
移动游戏,特指通过移动网络,玩家利用随身携带移动终端(掌机、PDA或手机等)进行操作的游戏。
游戏业务平台客户端GameClient游戏客户端是存在于移动设备上并在移动设备上执行的游戏业务组成部分。2.3
游戏业务平台GamePlatform
游戏业务平台是游戏业务的组成部分,可以提供安排比赛、游戏大厅、注册、得分榜和玩游戏功能;是游戏业务平台客户端所对应的服务器端。2.4
客户端/服务器端接口Client/serverInterface游戏客户端和游戏业务平台之间的接口。描述客户端向服务器端的操作请求和服务器通知客户端的事件。
GPI接口GPIInterface
本接口位于游戏业务平台和具体的游戏逻辑之间。定义游戏平台和游戏逻辑间的相关API,包括会话管理API、连通性API、检测API、计分和比赛管理API、计时API、日志API。2.6
客户端/服务器端定义Client/serverContract客户端/服务器端定义描述游戏客户端与游戏业务平台之间的通信,包括操作和事件等。2.7
网络地址本/网络电话本NetworkAddressBook网络侧用于保存和提供用户地址信息的应用。1
YD/T2360-2011
3缩略语
下列缩略语适用于本标准:
客户端服务器接口
数字版权管理
游戏平台
多媒体信息业务
空中下载
短消息业务
简单对象访问协议
无线应用协议
4移动游戏业务平台要求
4.1移动游戏业务定义
4.1.1移动游戏的定义
Client/Server Interface
Digital Right Management
GarnePlatform
MultimediaMessageService
Over The Air
Short Message Service
Simple Object Access ProtocolWireless Application Protocol移动游戏,特指通过移动网络,消费者利用随身携带移动终端(掌机、PDA或手机等)进行操作的游戏。移动游戏玩家可以摆脱离线固定游戏机或网络游戏线缆的束缚,随时随地随身玩游戏。4.1.2移动游戏的分类
4.1.2.1按照承载方式分类
按照游戏承载方式,移动游戏分为:a)基于消息的游戏(MessagingBasedGames):基于SMS或MMS协议的游戏,游戏逻辑完全位于服务器端,只有当用户连接到移动网络时才能进行游戏。b)基于移动浏览器游戏(MobileBrowser-basedGames):使用浏览器(如WAP或i-mode),游戏逻辑完全位于服务器端,只有当用户连接到移动网络时才能进行游戏。c)可下载离线游戏(DownloadableOfflineGames):游戏逻辑下载到移动设备上,用户无需网络连接即可在本机上运行游戏。
d)可下载在线游戏(DownloadableOnlineGames):游戏逻辑下载到移动设备上,用户需通过移动网络链接到服务器端进行游戏,用户可通过移动网络与其他用户进行多人互动游戏。e)外部承载游戏(ExtermallyDeliveredGames):游戏物理上是分布的,以各种媒介(如内存卡等)为存储介质,游戏在移动设备端执行,通过移动网络连接到服务器端进行游戏。对于需要通过网络下载到移动终端的游戏,可以通过多种OTA的方式进行下载。对于不需要通过网络下载到移动终端,也不需要建立网络连接以运行的游戏不适用于本标准,4.1.2.2按照游戏进行方式
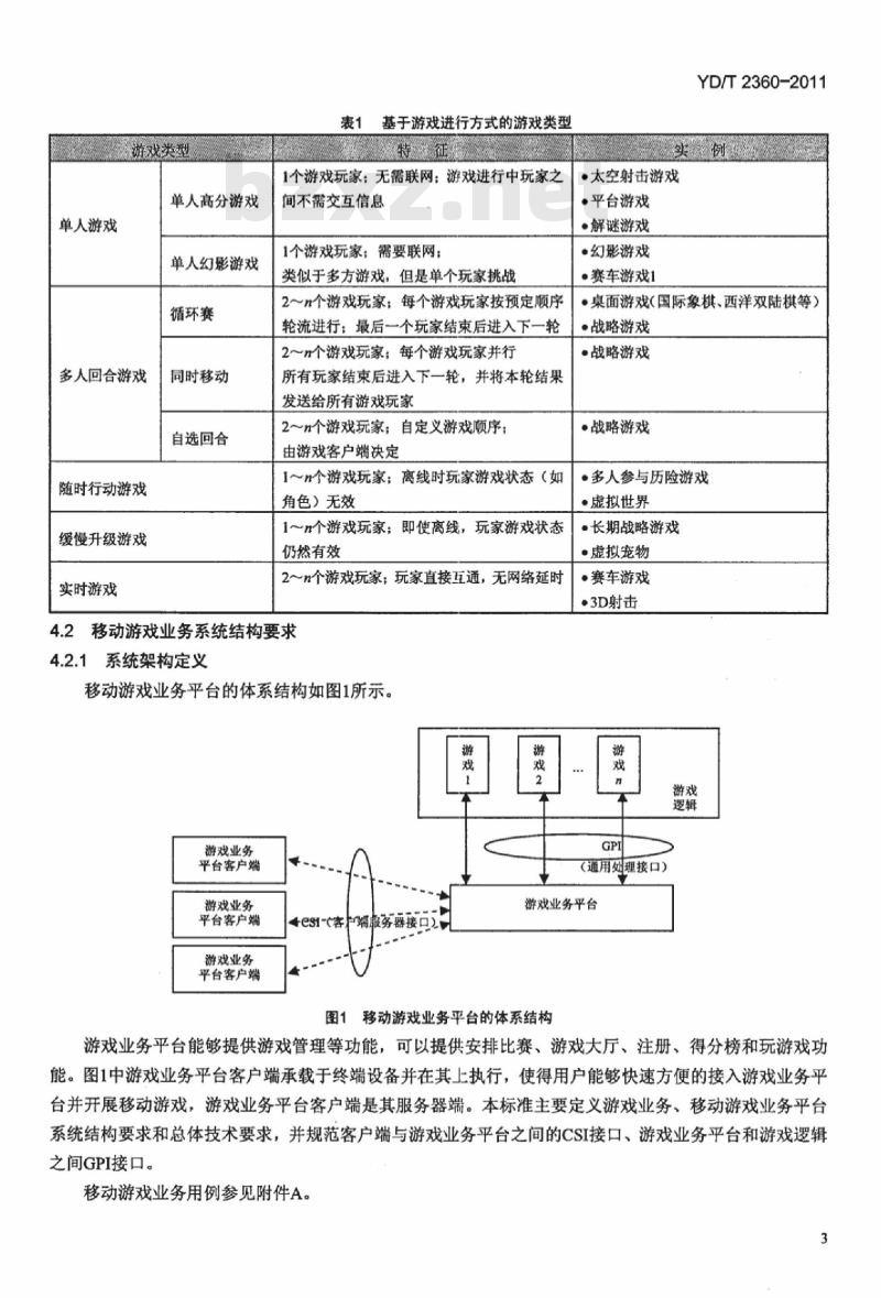
基于游戏进行方式的游戏类型见表1(其中不同种类相结合的游戏也是可行的)。本标准只定义“单人游戏”和“回合游戏”,不需联网的“单人高分游戏”不在本标准的范围之内。2
建筑321---标准查询下载网
单人游戏
多人回合游戏
随时行动游戏
缓慢升级游戏
实时游戏
单人高分游戏
单人幻影游戏
循环赛
同时移动
自选回合
基于游戏进行方式的游戏类型
1个游戏玩家;无需联网:游戏进行中玩家之间不需交互信息
1个游戏玩家:需要联网:
类似于多方游戏,但是单个玩家挑战2~个游戏玩家:每个游戏玩家按预定顺序轮流进行:最后一个玩家结束后进入下一轮2~n个游戏玩家;每个游戏玩家并行所有玩家结束后进入下一轮,并将本轮结果发送给所有游戏玩家
2~n个游戏玩家;自定义游戏顺序;由游戏客户端决定
1~n个游戏玩家:离线时玩家游戏状态(如角色)无效
1~n个游戏玩家;即使离线,玩家游戏状态仍然有效
2n个游戏玩家;玩家直接互通,无网络延时4.2移动游戏业务系统结构要求
4.2.1系统架构定义
移动游戏业务平台的体系结构如图1所示。游戏!
游戏业务
平台客户端
游戏业务
平台客户端
游戏业务下载标准就来标准下载网
平台客户端
esi客护端服务器接口
·太空射击游戏
·平台游戏
·解谜游戏
·幻影游戏
·赛车游戏1
YD/T2360-2011
·桌面游戏(国际象棋、西洋双陆棋等)·战略游戏
·战略游戏
·战略游戏
·多人参与历险游戏
·虚拟世界
·长期战略游戏
·虚拟宠物
·赛车游戏
·3D射击
(通用处理接口)
游戏业务平台
图1移动游戏业务平台的体系结构游戏
游戏业务平台能够提供游戏管理等功能,可以提供安排比赛、游戏大厅、注册、得分榜和玩游戏功能。图1中游戏业务平台客户端承载于终端设备并在其上执行,使得用户能够快速方便的接入游戏业务平台并开展移动游戏,游戏业务平台客户端是其服务器端。本标准主要定义游戏业务、移动游戏业务平台系统结构要求和总体技术要求,并规范客户端与游戏业务平台之间的CSI接口、游戏业务平台和游戏逻辑之间GPI接口。
移动游戏业务用例参见附件A。
YD/T2360-2011
4.2.2系统要求
移动游戏业务平台的组成元素还应满足表2所列出的系统要求。表2
客户端要求
系统要求
1)通过数据传输协议或者移动业务,发送数据到游戏业务平台:
2)登录游浅业务平台,并参与用户鉴权;3)请求随机选择对手,初始化多方游戏会话;4)通过数据传输协议或者移动业务,从游戏业务平台接收数据:
5)永久存储本地数据并找回;
6)获取每个用户、每个游戏的日期、时间和游戏会话数:7)能够设定游戏开始提醒时间、提醒的方式、提醒的内容以及希望提醒的客户终端,在提醒时间到达时,根据提醒内容和方式及被提醒终端的承载能力,选择最佳承载方式向被提醒多媒体终端发送提醒,以激活游戏:8)接收游戏业务平台发送来的对手状态更新:9)终止游戏会话
4.3移动游戏业务总体技术要求
4.3.1移动游戏业务体验质量要求4.3.1.1移动游戏业务体验概貌
移动游戏业务体验概貌如图2所示。用户账号管理,激活游戏
分布和权限管理,获得游戏
业务平合装装
1)通过数据传输协议或者移动业务,从游戏客户端接收数据:
2)执行登录和用户鉴权;
3)实例化多方游戏会话并随机选择对手:4)通过数据传输协议或者移动业务,发送数据到游戏客户端:
5)获取每个用户,每个游戏的日期,时间和游戏会话数:6)正确更新游戏客户端相关的玩家状态:7)在与外部系统交互时,确保受保护和被维护的信息和策略的安全:
8)在没有用户授权的前提下,确保任何用户数据不会泄露给其他用户:
9)终止游戏会话
用户参与,玩家匹配
用户参与,过程中游戏
《irclue(包含)
irclude(包含)》
游戏玩家
扩展游戏体验阅读数据
(irclude(包含))
《ircludet包含)》
《include(包含5)
基本需求
(irclude(包含)》
《irclude(包含)】
(irclude(包含)》
扩展游戏体验寄送数据游戏中体验断开连接图2移动游戏业务体验概貌
建筑321---标准查询下载网
游戏业务提供方
游戏中体验,聊天
4.3.1.2获得游戏
YD/T2360-2011
甲使用终端设备上的浏览器进入游戏业务提供方的入口站点,搜索所需游戏。移动终端还可以通过二维码方式启动下载游戏。在使用二维码时,终端应解析出所获二维码中的标识,根据通过特定的格式信息标识的操作流程中包括的动作序列获取游戏。用户可以进行优化和个性化配置,如配置设备接收、存储或执行游戏。接收到的游戏应在终端设备上正确创建。游戏应该安装在默认的缺省位置,或者用户选择游戏安装位置。
4.3.1.3激活游戏
激活并对使用游戏计费。游戏用户通过移动通信网络向某个游戏业务平台请求加入游戏会话。游戏业务将支持多种机制,用以限制用户接入游戏,从而实现免费使用、业务模型订购和游戏升级购买。对扩展的用法的收费应明确确认。游戏业务平台接入游戏用户,进而根据不同的游戏用户的标识数据从所述多个计费服务器中选择相应计费服务器对该游戏用户进行计费处理。在计费过程中,应该通知用户事务进展。当要添加新的功能时,应提供详细的添加新功能的说明。4.3.1.4匹配参与
玩家匹配0个、1个或更多属性。当用户希望直接与其他的玩家互动游戏时,首先应在一个游戏会话或“表单”中相互匹配,或分组。游戏业务平台根据终端属性在线搜索存于网络电话本信息中空闲未匹配上且对搜索方开放搜索权限的游戏玩家地址,最后应告知用户终端匹配过程的状态和进展。4.3.1.5加入进展中的游戏
加入一个正在运行的游戏会话。在许多游戏中,允许玩家在初始会话已将建立且游戏已经开始的情况下加入游戏:有些游戏不允许,如国际象棋和桥牌等。用户加入到游戏会话,用户最开始看到的游戏状态与其他玩家一致,且玩家之间共享游戏状态。公开激活的游戏应能够与移动终端的显示能力兼容,并且能够获取用户产生的网络开销。4.3.1.6读取游戏数据
从游戏业务平台读取诸如最佳得分的数据。玩家能够获取游戏外部的信息,如其它玩家的分数,或者即将到来的比赛。发送到移动终端并显示的数据量能够与移动终端的显示能力兼容,并且能够获取用户产生的网络开销。
4.3.1.7寄送数据
向远端游戏业务平台上传数据。用户向游戏外部发送数据,如分数或待售的虚拟物品等。在提交的数据被接收后,用户应该收到游戏提供方的确认。4.3.1.8游戏中断开连接
如果对手没有响应,用户可以选择退出游戏。无响应可能是网络过载造成的,或者对手移动进入了没有网络覆盖或覆盖效果很差的区域,或者对手关掉了移动终端,或者对手就是不想玩游戏直接退出游戏会话。在声明第二用户无法连接之前,游戏和游戏业务应等待一段时间。一旦第二用户声明与第一用户无法连接,应同意第一用户退出游戏;特别的,如果第一用户选择退出游戏的同时恰好第二用户请求重新建立连接,遵从第一用户的退出决定。游戏业务平台可在用户终端中断时保留游戏会话场景数据,该数据供曾参与会话的用户终端,在继续游戏条件满足时,继续游戏会话场景。5
YD/T2360-2011
4.3.1.9游戏中聊天
所有玩家的某个子集间的消息交换。在游戏过程中,加入游戏的两个用户应能进行消息交谈。双方都能得到消息的通知。使用MMS时,在发往目标终端的消息中携带消息控制信息,终端根据解析的消息控制信息,对多媒体消息立即下载,立即播放,以满足移动游戏业务的要求。接收消息的同时不能减慢或中断游戏。玩家可以选择加入/退出聊天。终端允许用户设定所接收消息(如SMS、MMS)的提示时问段,对于接收的消息,仅在终端判断到达设定时间段才进行提示,不干挑移动游戏的进行。4.3.2功能要求
移动游戏业务应该满足以下要求:a)游业务应提供获取、存储或者重新找回已玩游戏参数(包括已玩次数、数据和时间等)的机制。b)游戏业务应提供用户购买业务的机制,如额外的游戏时间、额外的游戏会话、新增特性和虚拟物品等,此过程宜支持计费机制。c)游戏业务应提供随机加入比赛的机制。d)游戏业务应提供通过搜索响应获得其他用户发布在网络地址本/网络电话本的地址信息,邀请该用户加入游戏的机制,该搜索应根据所获取的用户终端属性信息及搜索权限进行。e)游戏业务应提供存储得分和重新找回已存储得分列表的机制。f)游戏业务应提供管理游戏会话成员的机制,包括添加新成员、从游戏会话中删除成员、通知成员其成员关系、正确显示成员离开游戏会话的原因等。g)在使用终端进行移动游戏业务时,应正确处理游戏业务同终端其它业务的关系,包括:终端允许用户设定,在终端使用移动游戏过程中,允许电话的正常接入;终端允许用户设定所接收信息(如SMS、MMS)的提示时间段,对于接收的所有信息,终端在设定时间段才进行提示,在保证所接收信息都得到提示的同时,不干扰移动游戏的进行。h)游戏业务应提供用户向其他玩家发送游戏数据的机制。i)(终端甲乙)移动终端之间应能够通过建立端到端的会话来发送游戏数据。在会话过程中,终端乙接收终端甲向乙共享游戏内容信息(游戏安装包的分发),终端乙根据类型信息是游戏,调用游戏客户端以实现整个共享过程,终端乙接收终端甲共享游戏的内容索引,终端乙选择希望获得的游戏的索引号,并发往终端甲,终端甲根据游戏索引号向终端乙共享游戏内容。此过程宜支持DRM。j)游戏业务应具有互操作性要求,游戏客户端应能够使用标准协议与游戏业务平台通信,如HTTP、TCP、HTTPS、UDP、RTP、SIP等。k)下截要求:游戏业务应能够提供玩家能够通过移动手持终端获取游戏的机制。1)安全要求:游戏业务应能够确保任何游戏业务内保护和维护的信息和策略不受外部系统影响;游戏业务应该能够为玩家提供鉴权和授权;能够采用标准的安全通信协议来转发用户的个人数据。能够按照执行策略执行防外挂软件以阻断外挂软件的运行。m)计费要求:游戏业务应能够提供安全、可验证机制,使得用户可以通过付费获取功能,包括游戏下载、游戏使用、游戏功能扩展、虚拟物品购买、租赁等。其中,游戏业务平台根据请求进行虚拟物品的租赁后,应支持根据停租条件进行停租:游戏业务应该提供为用户提供费用来源说明,需要用户明确同意相关费用。
建筑321---标准查询下载网YD/T2360-2011
n)可用性要求:提供过滤消息内容的业界标准;所有已接收的消息应该能够在用户设备上正确创建;所有已接收内容应该能够在指定的默认位置创建,或者用户可以选择内容创建位置:游戏业务应该能够避免用户感知到其他业务。
o)隐私性要求:没有用户明确授权,游戏业务应该保持用户间的数据对其他用户不可见:没有用户明确授权,游戏业务不能向其他用户泄露游戏统计数据或使用统计数据:没有用户明确授权,游戏业务应该确保用户的任何数据用户数据对其他用户不可见。5客户端游戏业务平台CSI接口协议5.1cSI接口要求
本部分讲述游戏业务平台客户端和游戏业务平台之间的CSI接口,客户端和游戏业务平台都可以看做是黑盒子。CSI接口用来定义不同无线通信网络上运行的游戏应用的业界规范。CSI接口应该满足以下要求:
a)与编程语言独立:本接口可以用各种编程语言实现。b)协议独立:本标准定义的CSI可以使用多种协议技术实现,如WebServices(WSDL),SMS,MIMS二维码,HTTP,RTP,TCP或者UDP等。使用MMS时,在发往目标终端的消息中携带消息控制信息,终端根据解析的消息控制信息,对多媒体消息立即下载、立即播放,以满足移动游戏业务的要求。客户端与游戏业务平台间的CSI如图3所示。CSI要求
游戏业务
平台客户端
客户端可以在游戏业务
平台上请求操作
领域模型
游戏业务
游戏业务平台可通过
事件通知客户端
图3客户端与游戏业务平台间的CSI本标准定义CSI接口的游戏业务平台底层领域模型和CSI接口定义:a)游戏业务平台底层领域模型见5.2节。b)CSI接口定义用于规范客户端和游戏业务平台端之间的通信,由WebService(Web服务)定义,包括操作和事件,数据类型采用XMLSchema(可扩展标记语言架构)定义。5.2节定义CSI接口操作和事件Schema(架构)描述模板,5.3和5.4节定义CSI接口上的操作和事件:5.5节定义错误处理。游戏业务平台内的领域模型如图4所示。YD/T2360-2011
应用实例
领域模型实体见表3。
用户(User)
行为者
(Actor)
(Session)
(Application)
应用实例
(Application Instance)
行为者会话
(Actor Setsion)
行为者会话
行为者
图4游戏业务平台内的领域模型
游戏业务平台域模型实体
由帐户(用户名和密码)唯一标识用户在某个游戏应用的平台内部代表客户端和和游戏业务平台端通信过程中,确定行为者。一个行为者可以具有多个会话实际应用(具体的游戏)
运行中游戏的相关应用和行为者,每个应用有多个应用实例
甲的用户身份由用户名“甲”和密码“123”标识
甲玩国际象棋和西洋双陆棋,则甲分别具有“国际象棋”和“西洋双陆棋”的两个行为者身份
如甲登录打算玩象棋游戏,行为者就创建新的会话
国际象棋、西洋双陆棋为不同应用“甲和乙间的象棋比赛”与“甲和丙之间的象棋比赛”为两个应用实例
行为者和应用实例之间的连接。每个行为者会假如甲和乙间、甲和丙间均进行象棋比赛,则话对应一个应用实例。一个行为者可以通过多个行为者会话加入多个应用实例。每个行为者只能激活一个行为者会话
5.2操作和事件Schema描述
5.2.1操作和事件Schema模板
操作和事件的描述包括以下内容:对于甲来说,就具有两个行为者会话,一个指向应用实例“甲和乙之间的象棋比赛”,另一个指向应用实例“甲和丙之间的象棋比赛”a)表格:包含调用该操作时用到的所有参数和发送到客户端的所有返回值,为操作提供易于读取且完整的描述。
b)XMLSchema定义:用于特殊操作的请求和响应类型,是描述整个游戏平台业务的WSDL(web服务)文档的组成部分。应注意的是,请求和响应类型的描述应与表格中的参数数组和返回值一致。因为利用了继承和引用,XMLSchema更加简明,但是需要在文件中其他地方进行查询,所以比较难读。而XMLSchema是机器可读的。
c)序列图:描述客户端和服务器之间的信息流。所有描述SOAP接口的条目属于游戏业务平台端。本部分不属于客户/服务器接口合同,只是用来解释游戏业务平台如何执行。为提高可读性,序列图不会给出标准返回值(SID,ASID,DBGERR)。下面是表格和XMLSchema定义的模板。8
建筑321---标准查询下载网
返回值
相关操作/事件
操作名称(参数1,参数2,)
操作描述。领域模型实体为粗体字:DomainModelEntity参数1:数据类型,参数描述:
参数2:数据类型,参数描述:
返回值1:数据类型,返回值描述:返回值1:数据类型,返回值描述:到相关操作的链接
可能的错误
xsd:extension base.
Cxsd:secuencey
Cxsd:element ref.
C/xsdesequences
kxsd:compiexrype name-
xsd=compiexcontentsy
Kxsd:extensionbase.
/xsd:sequence
5.2.2公共参数和返回值
tns:B-aacommandReuest
tns:ParamIn
\tns BasecomnandResponse
tns:Retv-ll-
YD/T2360-2011
共有四类操作,属于同一类的操作具有相同的公共参数集(请求)和返回值集(响应)。操作类之间相互依赖并形成操作类的分层结构。属于特定操作类的操作继承公共参数和返回值。在WSDL操作定义中,不再列出继承自操作类的公共参数和返回值,只列出操作类的引用。参数和返回值在XMLSchema(XSD)中定义。公共参数和返回值的定义如下:
YD/T2360-2011
tns.Defauitco
nandReguest\
:complekCont
2/xsd:
tns:sessionCommandRequestn>
Kxsd:element ref--
tLs.AsID\minoccurs-o\
Z/xsd:icomplexcontent>
tnsAscommandReguest\
tns:sessi
andResponsi
建筑321---标准查询下载网
小提示:此标准内容仅展示完整标准里的部分截取内容,若需要完整标准请到上方自行免费下载完整标准文档。
标准图片预览:





- 其它标准
- 热门标准
- YD通讯标准
- YD/T2573-2017 代替 YD/T 2573-2013 LTE FDD 数字蜂窝移动通信网基站设备技术要求(第一阶段)
- YD/T1669-2007 离网型通信用风/光互补供电系统
- YD/T1662-2007 国内No.7信令方式测试方法--GSM移动电话用户部分(MTUP)
- YD/T2786.1-2014 支持多业务承载的 IP/MPLS 网络管理技术要求 第1部分:基本原则
- YD/T2065-2009 信息无障碍用于身体机能差异人群的通信终端设备设计导则
- YD/T2890-2015 基于 LTE 技术的宽带集群通信(B-TrunC)系统接口测试方法(第一阶段)集群核心网到调度台接口
- YD/T1817-2017 代替 YD/T 1817-2008 通信设备用直流远供电源系统
- YD/T1819-2008 通信设备用综合集装架
- YD/T1116-2001 线簧式同轴连接器数字配线架
- YD/T5136-2005 IP 视讯会议系统工程验收暂行规定
- YD/T1846.2-2009 2GHz TD-SCDMA 数字蜂窝移动通信网高速上行分组接入(HSUPA) Uu 接口层2技术要求 第2部分: RLC 协议
- YD/T1293-2003 IP Over WDM 综合网络管理系统技术要求
- YD/T1966-2009 移动通信用 50Ω 射频同轴跳线
- YD/T2863-2015 LTE/WCDMA/GSM(GPRS)多模双卡双待终端设备测试方法
- YD/T2733-2014 TD-LTE/TD-SCDMA 数字蜂窝移动通信网双模分布式基站 Ir 接口技术要求
- 行业新闻
网站备案号:湘ICP备2025141790号-2