- 您的位置:
- 标准下载网 >>
- 标准分类 >>
- 通信行业标准(YD) >>
- YDB 175-2017 泛在物联应用 电子健康与电子医疗 业务场景分类
标准号:
YDB 175-2017
标准名称:
泛在物联应用 电子健康与电子医疗 业务场景分类
标准类别:
通信行业标准(YD)
标准状态:
现行出版语种:
简体中文下载格式:
.zip .pdf下载大小:
2.14 MB
点击下载
标准简介:
YDB 175-2017.Application of Internet of things-E-health-Classification of service scenarios.
1范围
YDB 175规定了电子健康与电子医疗的业务场景分类。
YDB 175适用于电子健康和电子医疗业务。
2缩略语
下列缩略语适用于本文件。
CT 电子计算机断层扫描 Computed Tomography
HIS 医院信息系统 Hospital information system
3电子健康与电子医疗概述
电子健康与电子医疗(e-health)是基于信息和通信技术的、用于改进健康和生活方式领域的疾病预防、诊断、治疗、监控和管理的一系列服务以及组成服务的软硬件设施的统称。它除了涵盖患者和医疗服务提供商之间、机构对机构的数据传输或者患者之间以及医疗专业人士之间的互动以外,还包括健康信息网络、电子健康记录、远程医学服务以及用于患者监控和支持的个人佩戴和便携式交流系统等多种方式。
4电子健康与电子医疗业务场景分类
4.1概述
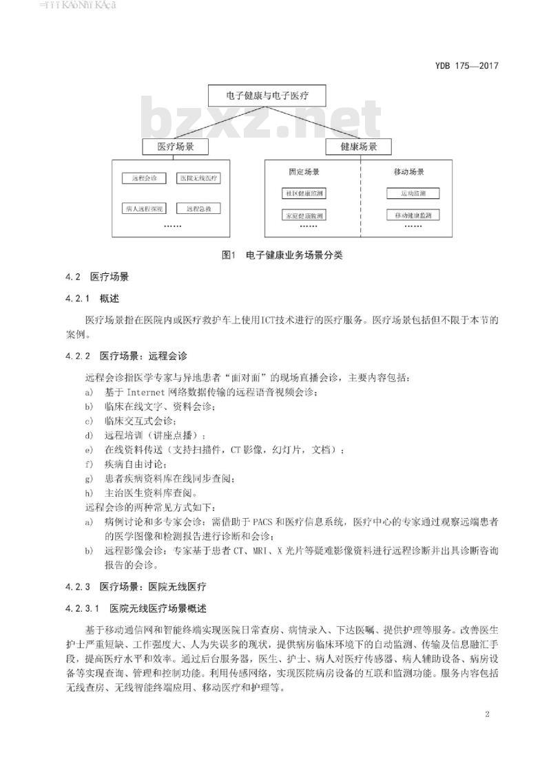
本标准从应用场景的维度对电子健康与电子医疗业务进行分类,并描述每个业务的主要业务特征。
电子健康与电子医疗按照应用场景可分为医疗场景和健康场景。医疗场景是指在专业医疗人员的参与下使用ICT技术对病人进行诊断、手术、治疗等医疗服务的场景;健康场景是指以个人保健为目标采用ICT技术对人体生理参数及日常活动进行监测和采集的场景。在健康场景下,根据采集数据传送所使用的网络类型又可分为固定场景和移动场景,其中固定场景是指采集的数据通过固定接入网传送的场景,移动场景是指采集的数据通过移动通信网传送的场景。
电子健康与电子医疗业务场景分类方法如图1所示。
部分标准内容:
中国通信标准化协会标准
YDB175—2017
泛在物联应用电子健康与电子医疗业务场景分类
Application of Internet of thingsE-healthClassification of service scenarios2017-01-19印发
中国通信标准化协会发布
1范围
缩略语
电子健康与电子医疗概述
电子健康与电子医疗业务场景分类4.1
概述,
医疗场景
健康场景
YDB175—2017
本标准按照GB/T1.1-2009给出的规则起草。YDB1752017
为适应信息通信业发展对通信标准文件的需要,由中国通信标准化协会组织制定“中国通信标准化协会标准”,推荐有关方面参考采用。有关对本标准的建议和意见,向中国通信标准化协会反映。本标准的某些内容有可能涉及专利,本标准的发布机构不应承担识别这些专利的责任。本标准由中国通信标准化协会提出并归口。本标准起草单位:中国信息通信研究院、中国科学院深圳先进技术研究院、中国联合网络通信集团有限公司、大唐电信科技产业集团、武汉邮电科学研究院、中国普天信息产业股份有限公司、江苏物联网研究发展中心。
本标准主要起草人:李成、韩涵、李烨、何晨光、齐飞、徐晖、罗振、王佳佳、莫宏波。I
HiiKANiKAca
1范围
YDB1752017
泛在物联应用
电子健康与电子医疗业务场景分类本标准规定了电子健康与电子医疗的业务场景分类。本标准适用于电子健康和电子医疗业务。2缩略语
下列缩略语适用于本文件。
电子计算机断层扫描
医院信息系统
信息和通信技术
重症监护室
核磁共振成像
影像归档和通信系统
个人电脑
通用串行总线
无线保真
电子健康与电子医疗概述
Computed Tomography
Hospital information system)Information Communcation TechnologyIntensive Care Unit
Magnetic Resonance Imaging
Picture Archiving and Communication SystemsPersonal Computer
Universal Serial Bus
Wireless-Fidelity
电子健康与电子医疗(e-health)是基于信息和通信技术的、用于改进健康和生活方式领域的疾病预防、诊断、治疗、监控和管理的一系列服务以及组成服务的软硬件设施的统称。它除了涵盖患者和医疗服务提供商之间、机构对机构的数据传输或者患者之间以及医疗专业人士之间的互动以外,还包括健康信息网络、电子健康记录,远程医学服务以及用于患者监控和支持的个人佩戴和便携式交流系统等多种方式。
4电子健康与电子医疗业务场景分类4.1概述
本标准从应用场景的维度对电子健康与电子医疗业务进行分类,并描述每个业务的主要业务特征。电子健康与电子医疗按照应用场景可分为医疗场景和健康场景。医疗场景是指在专业医疗人员的参与下使用ICT技术对病人进行诊断、手术、治疗等医疗服务的场景;健康场景是指以个人保健为目标采用ICT技术对人体生理参数及日常活动进行监测和采集的场景。在健康场景下,根据采集数据传送所使用的网络类型又可分为固定场景和移动场景,其中固定场景是指采集的数据通过固定接入网传送的场景,移动场景是指采集的数据通过移动通信网传送的场景。电子健康与电子医疗业务场景分类方法如图1所示。1
HiiKAoNiKAca
医疗场景
远程会诊
病人远程探视
4.2医疗场景
4.2.1概述
医院无线医疗
远程急救
电子健康与电子医疗
固定场景
社区健康监测
家庭健康监测
健康场景
图1电子健康业务场景分类
移动场景
运动监测
YDB1752017
移动健康监测
医疗场景指在医院内或医疗救护车上使用ICT技术进行的医疗服务。医疗场景包括但不限于本节的案例。
医疗场景:远程会诊
远程会诊指医学专家与异地患者“面对面”的现场直播会诊,主要内容包括:a)
基于Internet网络数据传输的远程语音视频会诊:临床在线文字、资料会诊;
临床交互式会诊;
远程培训(讲座点播):
在线资料传送(支持扫描件,CT影像,幻灯片,文档):疾病自由讨论;
患者疾病资料库在线同步查阅:主治医生资料库查阅。
远程会诊的两种常见方式如下:a)
病例讨论和多专家会诊:需借助于PACS和医疗信息系统,医疗中心的专家通过观察远端患者的医学图像和检测报告进行诊断和会诊:远程影像会诊:专家基于患者CT、MRI、X光片等疑难影像资料进行远程诊断并出具诊断咨询报告的会诊。
4.2.3医疗场景:医院无线医疗
医院无线医疗场景概述
基于移动通信网和智能终端实现医院日常查房、病情录入、下达医嘱、提供护理等服务。改善医生护士严重短缺、工作强度大、人为失误多的现状,提供病房临床环境下的自动监测、传输及信息融汇手段,提高医疗水平和效率。通过后台服务器,医生、护士、病人对医疗传感器、病人辅助设备、病房设备等实现查询、管理和控制功能。利用传感网络,实现医院病房设备的互联和监测功能。服务内容包括无线查房、无线智能终端应用、移动医疗和护理等。2
HiiKAoiKAca
4.2.3.2无线查房
YDB1752017
无线查房信息系统是基于无线网络的移动临床应用,将病人的各种信息延伸到病人床前。通过无线技术、移动数据终端和条码技术的应用,实现电子病历移动化。无线查房与病人位置监控系统的包括以下功能:
通过护士工作站、医生工作站、移动终端进行查房操作:包括医生/护士认证登陆、录入/修改a)
病人信息,录入病人住院用药情况、录入病人例行检查记录等:b)
对未查房/超时短信告警:短信提醒护土/医生对特定病人进行查房:后台管理:包括查房等级/提醒等级设置、相关查房统计报表、人员账号/权限管理、查房记录c)
模板编制等。
4.2.3.3无线智能终端应用
无线智能终端应用安装在医用平板电脑(或笔记本电脑)中,通过WiFi无线网络与HIS数据库相连接实现移动应用,提高住院医师的工作效率。无线智能终端应用包括以下功能:a)床旁查询患者记录:包括基本信息、病案首页、医嘱与病历、费用等各类信息;床旁下达医嘱:包括用药、治疗、检验、检查、手术等各类医嘱:b)
床旁书写病历:包括入院记录、首程与日常病程等各类病历:c
床旁执行临床路径,查阅相关信息等:d)
床旁查询护理记录:
腕带/条码扫描:用于快速识别患者,准确查询患者基本信息、诊断、医嘱、病历;床旁音视频采集:方便记录患者多媒体信息,比如将伤口、手术切口的愈合情况以图片的方式g)
记录在电子病历之中,录制声音和视频信息备查等。4.2.3.4移动医护
移动医护指利用高速无线通信网络,使医生/护士对住院病人的治疗/护理工作实现移动化办公。让医护人员能够在惠者床边实时获取和记录针对该惠者病历信息和诊疗医护信息,支持无线网络的平板电脑或其他类型的手持终端,可以使医生象在办公室一样地工作。医生可以在病人床旁下达医嘱,查看各种病人信息、生命体征数据、检查检验报告、调阅病人的医学影像资料等。移动医护常用于新生儿监护及ICU重症病人监测。
4.2.4医疗场景:病人远程探视
远程控视在重症监护室配备视频编码器以及摄像机、麦克风、音箱,并通过医院网络接入监控中心的管理平台。重症监护室(ICU)是一个集中救治危重患者的特殊场所,这里收治的患者均为手术后病人和危重病人,抵抗力最低、最容易产生并发症和严重感染。患者的亲属可在室外的探视点看到室内的患者的情况,并与患者进行双向语音对讲。通过远程探视,可以在保护患者免遭外部感染风险的同时,实现患者与家人的远程交流。
4.2.5医疗场景:远程急救
急救监护设备应能够进行实时的无线远程监护,医生在急救现场第一时间将病人的生命参数无线远程传输到医院的中央工作站,专家可在线指导医生在院前对患者实施正确的抢救;同时,院内医护人员做好手术或ICU准备,让病人免于急诊科分诊的环节,直接接受手术,挽救生命。院前急救中对监护设备具有以下特性:a)要求设备体积小巧,轻使,结实,使于医生携带设备在各种复杂的环境中快速方使的行进:3
TiiKAoNiKAca
YDB1752017
b)有良好的直流供电性能,可脱离交流电移动中监护,并可使用车内电源进行在线充电监护;c)具有良好的车内抗震性能
d)具有抗除颤功能。
急救车场景如图2所示。
与装摄像义
惠教能理像头
提供投护车格况现视
车生心电监护仪
提供内频
心电监激信息安时传送
图2急救车场景
生治医生手机
医院通过位置服务确定惠者的位置并调派急救车辆,并对移动急救车进行轨迹跟踪:救护车内的监护设备采集急救病人的生命体征信息,并通过无线通信网络将监护信息实时上传至急救指挥中心和进行抢救的医院急诊中心:急救车内外的摄像视频信号经过无线通信网络上传至急救指挥中心和医院急诊中心:医院同步取得急救病人的电子健康档案,了解既往病史,提供治疗决策支持。4.3健康场景
4.3.1概述
健康场景指用于非医疗行业中,以健康监测、健康评估管理、健康干预、健康保障和协同医疗为主体的服务。
健康场景下的服务运用计算机技术、通信技术,生物电子技术、医疗技术与设备,通过数据、文字。音视频信号及图像资料的远距离传送,为实现健康服务对象与健康服务中心、健康服务中心与医疗专家之间异地面对面的健康卫生服务活动搭建的技术服务支撑平台。健康场景分为固定场景下的健康服务以及移动场景下的健康服务,4.3.2健康场景(固定场景)
4.3.2.1概述
固定场景的健康服务指基于社区和家庭等固定场所,通过医疗健康监测设备或便携式医疗健康监测设备,实现包括身高、体重、腰围、血压、血糖、心电、肺功能、动脉硬化等体征的测量,以及紧急情况下的呼叫告警,并通过后台管理系统实现健康的全面评估、干预与紧急救治,实现对心脏病、高血压。糖尿病、呼吸及肺功能疾病、血管疾病、骨质蔬松等重大慢性疾病及肥胖症的筛查和于预,以及居家的安全监护和告警。
健康服务固定场景包括但不限于本节的案例。4.3.2.2健康场景(固定场景):社区健康监测4
HiiKAoNiKAca
YDB1752017
社区健康监测使用医疗级人体健康指标检测设备,结合专业的健康管理平台,实现居民全方位的健康状况监测,居民慢性病筛查,老年病预防与保健,术前、术后患者在社区的预防预测、监测康复等公共卫生服务,并可实现信息与社区医生工作站、区域居民健康管理工作站的共享。社区健康小区系统结构如图3所示,通过配备专业医疗健康监测设备测量体征数据,由社区医院局域网上传至健康管理平台,通过平台专业的健康分析系统对上传监测数据进行处理分析后,形成健康评估报告。医疗健康监测设备包括身高体重仪、身体成分检测仪、血压检测仪、血糖仪、腰围尺、心电检测仪、肺功能仪、动脉硬化检测仪等:健康管理平台包括身份识别系统、专业健康分析系统、健康数据查询系统、医护管理系统等。其中,身份识别系统支持多种身份识别卡,测量完成数据自动传输,支持健康管理服务的查询、统计等:专业健康分析系统依据测量上传体征数据,形成心电图评估图报告、血压评估报告等,实现全面的健康评估:健康数据查询系统提供居民对测量参数,分析报告,健康变化趋势的查阅,医师医嘱编辑,健康提升计划,居民日常检查提醒等;医护管理系统支持病历管理、浏览、查询,工作统计、报表打印,用户测量计划,医嘱传送等社区健康监测系统结构示意图如图3所示。专业健康分析系统
心电图机
血压仪
心血管功
医护工作站
互联网
血糖仪
肺功能仪
超声骨密
图3社区健康监测系统结构示意图4.3.2.3健康场景(固定场景):家庭健康监测读卡器
身高/体重体脂肪仪
家庭健康监测基于便携式医疗健康监测设备,通过家庭内部网关设备,将居家监测的体征数据上传至健康管理系统等,获取健康监护与指导服务:当遇到紧急情况时,还能实现紧急呼救功能,使后台服务人员或社区医院医生能够对其呼救进行及时响应并实施救治。家庭健康监测系统结构如图4所示,包括家庭内部数据采集系统、传输网络系统以及健康管理系统家庭内部数据采集系统包括血压计、血氧计、血糖仪等医疗健康监测设备,以及PC机:家庭网关,机顶盒等家庭内部网关设备,医疗健康监测设备与网关设备间可通过USB、蓝牙、WiFi等方式进行数据传输:传输网络包括互联网、广电网等:健康平台管理系统可以是第三方健康服务平台,也可以是社区医院的健康管理平台,主要实现健康监护与紧急告警响应。5
TiikAoNiKAca
心电图仪
血压计
血氧计
家庭网关
智能机顶盒
互联网
广电网
图4家庭健康监测系统结构示意图4.3.3健康场景(移动场景)
YDB175—2017
第三方健康服务平台
社区医院
移动场景下的健康服务也称为移动健康,指采用智能终端、可穿戴设备等移动终端,实现运动监测健康监测、健康评估、远程救急、健康记录查询、医疗信息展示、医患互动、弱势群体看护、远程健康教育等健康服务。移动健康包括但不限于本节的案例。移动健康业务平台是移动健康业务的核心功能实体,提供提醒、报告,同时用户还可订购健康顾问服务,或订购创新增值业务。通过运营商自有的健康业务平台,能够吸引并整合健康管理资源,打通健康管理业务流程,为用户提供不同层次需求的健康服务。移动健康业务平台在网络中的位置如图5所示。健康传感器终端,健康信息网关*免费标准bzxz.net
M2M平台
移动通信网络
健康业务平台
+医院
图5移动健康业务平台示意图
4.3.3.2健康场景(移动场景):运动监测第三方度用
运动监测通过用户运动时佩戴的可穿戴设备反馈运动所消耗的物质情况,如:卡路里、碳水化合物、脂肪等数据,并指导用户科学运动。运动监测还可具备睡眠监测的功能,能够监测深度睡眠时间、浅度睡眠时间,睡眠时长等反映睡眠质量的参数通过该方式,用户可以监督每天热量摄入,实时接受提醒以矫正不良生活习惯,增进健康体质。场景1:能量采集系统
HiiKAoNiKAca
反馈此次运
所消耗的物质
情况,如!
等数据,并指
导用户科
健康管理服务平台
能量采集戒指
运动髓表
移动通信网络
佩戴能量
采集戒指
与运动腕
表开始活
蓝牙传输
用户的智能手机
图6能量采集系统示意图
用户的运动能量
数据采集完毕
YDB1752017
能量采集系统如图6所示。用户佩戴运动监测仪测量每天的步数、运动强度、运动距离、速度、脂肪燃烧量、早晚作息时间等数据,数据通过移动网络自动传送到健康守护平台:平台自动对用户数据进行智能处理和指导反馈,提醒用户的作息和体育锻炼:专业营养师、顶级健身教练定期对测量数据进行分析,给出调整指导建议;与此同时,手机终端可以通过短彩信/数据通信等多种方式接收到专家的健康建议及指导信息。
场景2:运动监测仪
运动监测仪采用运动传感器及运动算法详细记录每一项运动数据。除日常计步外,还可以显示时间记录每小时步数、平均距离、行走速度、有效运动量、卡路里消耗、脂肪消耗等更多细节,准确掌握每日运动数据。
4.3.3.3健康场景(移动场景):移动健康监测移动健康监测是指综合利用各种便携式健康检测终端,实时检查用户心电、呼吸、血氧、脉搏、血压等生理数据,通过无线通信网络将数据实时或准实时地传送到数据分析平台,在此基础上对其进行汇总、分析,形成监测分析报告
血糖仪
医疗机构
血压计
移动通信网络
用户使
用血糖计
与血压计
进行测量
蓝牙传输
用户的智能手机
图7移动健康监测示意图
用户的血压与血糖
数据采集完毕
YDB1752017
移动健康监测场景如图7所示。用户采集血压、血糖等生理指标通过移动通信设备发送到后台的系统,专家对各项生理指标实施远程监测和分析,提供辅助性的药物和康复治疗以及膳食和运动建议。4.3.3.4健康场景(移动场景):弱势群体看护弱势群体看护通过在弱势人员(包括老年人、残疾人、婴幼儿)穿戴的传感设备,对其运动、位置和生理信息进行采集,在发生危险情况下进行告警信息的上报,通知专业人员进行告警后的处置工作。移动通信网络
图8老年人看护场景示意图
老年人看护场景如图8所示。老年人随身携带智能手环、智能腕表等设备,这些设备能随时检测到老年人如摔践、跌倒、心率异常等状况,一旦老年人出现这些紧急状况,呼叫中心即可收到智能手环智能腕表等设备发来的紧急呼救和该老年人的家庭住址、电话信息等相关信息,并派出急救车紧急救治。8
小提示:此标准内容仅展示完整标准里的部分截取内容,若需要完整标准请到上方自行免费下载完整标准文档。
标准图片预览:





- 其它标准
- 热门标准
- YD通讯标准
- YD/T1684-2007 数字蜂窝移动通信网点对点短消息业务计费技术要求和检测方法
- YDC029-2003 电信设备和系统的高低频电磁兼容性改善技术要求
- YD/T1344-2005 IPv6 地址结构协议 —— IPv6 无状态地址自动配置
- YD/T1108-2001 CDMA 数字蜂窝移动通信网无线同步双模(GPS/GLONASS)接收机性能要求及与基站间接口技术规范
- YD/T2068.3-2010 2GHz TD-SCDMA 数字蜂窝移动通信网多媒体广播系统(TD-MBMS)网络管理技术要求(第一阶段) 第3部分:基于 CORBA 技术的网络资源模型设计
- YD/T1319-2004 通信电缆 —— 无线通信用 50Ω 泡沫聚乙烯绝缘编织外导体射频同轴电缆
- YD/T1374.7-2007 2GHz TD-SCDMA/WCDMA 数字蜂窝移动通信网 lu 接口技术要求(第二阶段) 第7部分:服务区广播协议(SABP)
- YD/T1875-2009 800MHz/2GHz cdma2000 数字蜂窝移动通信网设备测试方法传统终端域(LMSD)移动交换子系统
- YD/T5174-2008 2GHz TD-SCDMA 数字蜂窝移动通信网工程验收暂行规定
- YD/T767-1995 同步数字系列设备和系统的光接口技术要求
- YD/T1049-2000 800MHz CDMA 数字蜂窝移动通信网设备总测试规范:交换子系统部分
- YD/T1456.2-2006 900/1800MHz TDMA 数字蜂窝移动通信网业务交换点(SSP)设备测试方法(CAMEL3) 第2部分分组域(PS)
- YD/T1688.3-2011 xPON 光收发合一模块技术条件 第3部分:用于 GPON 光线路终端/光网络单元(OLT/ONU)的光收发合一模块
- YD/T1027-1999 800MHz CDMA数字蜂窝移动通信网接口测试规范:移动交换中心与基站子系统间接口
- YD/T1970.6-2009 通信局(站)电源系统维护技术要求 第6部分:发电机组系统
- 行业新闻
网站备案号:湘ICP备2025141790号-2