- 您的位置:
- 标准下载网 >>
- 标准分类 >>
- 国家标准(GB) >>
- GB 31610.4-2023食品安全国家标准 动物性水产品及其制品中华支睾吸虫的检验
标准号:
GB 31610.4-2023
标准名称:
食品安全国家标准 动物性水产品及其制品中华支睾吸虫的检验
标准类别:
国家标准(GB)
标准状态:
现行-
发布日期:
2023-09-06 -
实施日期:
2024-03-06 出版语种:
简体中文下载格式:
.pdf .zip下载大小:
1.38 MB
中标分类号:
食品>>食品综合>>X09卫生、安全、劳动保护
部分标准内容:
中华人民共和国国家标准
GB31610.4—2023
食品安全国家标准
动物性水产品及其制品中
华支辜吸虫的检验
2023-09-06发布
中华人民共和国国家卫生健康委员会国家市场监督管理总局
2024-03-06实施
1范围
食品安全国家标准
动物性水产品及其制品中
华支睾吸虫的检验
GB 31610.4—2023
本标准规定了动物性水产品及其制品中华支睾吸虫(Clonorchissinensis)囊蝴的形态学和PCR检验方法。
本标准适用于动物性水产品及其制品中华支辜吸虫囊蚜的检验。原理
动物性水产品及其制品中的华支睾吸虫囊蜥主要寄生于淡水鱼和淡水虾的肌肉组织。用压片法观察囊蝴或使用胃蛋白酶消化动物性水产品及其制品的肌肉组织获得囊蜘。根据囊坳的形态特征,初步判断囊蜘的种类。通过扩增华支睾吸虫核糖体DNA第二内转录间隔区(ITS2基因片段并测序,进行华支睾吸虫囊蚜的鉴定。
仪器和设备
生物显微镜:100×~400×。
体视显微镜:7.5×~150×。
PCR扩增仪。
凝胶成像系统。
电泳仪。
恒温培养箱:37℃土1℃。
高速离心机:转速≥12000r/min。网筛:孔径0.25mm(60目)。
锥形量杯:1000mL。
微量移液器:0,2μL~2.5μL、1μL~10μL、10μL~100μL、100μL~1000μL试剂和材料
盐酸:36%~38%HCI溶液。
4.1.2生理盐水:0.85%NaCl溶液。1mol/LTris-HCl溶液(pH8.0)。
4.1.40.5mol/LEDTA溶液(pH8.0)。10%SDS溶液。
4.1.65mol/LNaCl溶液。
GB31610.4—2023
3000U/mg胃蛋白酶。
20mg/mL蛋白酶K。
苯酚/三氯甲烷/异戊醇(25+24+1)。5U/μL耐热DNA聚合酶。
10XPCR缓冲液。
25mmol/LMgCl2
dNTPs:dATP、dTTP、dCTP、dGTP,每种浓度为2.5mmol/L。琼脂糖:电泳级。
50XTAE缓冲液:使用前用去离子水稀释成1XTAE缓冲液。1XTE溶液(pH8.0)。
10mg/mL溴化乙锭(EB)或其他核酸染料。6×上样缓冲液。
100bp~2000bpDNA分子量标准。
PCR引物:浓度为20μmol/L。
正向引物
CS1:5'-CGAGGGTCGGCTTATAAAC-3反向引物
CS2:5'-GGAAAGTTAAGCACCGACC-3扩增华支睾吸虫ITS2基因片段长度为315bp。4.2
试剂配制
生理盐水:称取8.5gNaCI溶解于900mL去离子水,再加去离子水至1000mL。4.2.1免费标准bzxz.net
21mol/LTris-HC1溶液:称取121.1gTris(三羟甲基氨基甲烷)溶解于800mL去离子水,用盐4.2.2
酸调节pH至8.0,加去离子水至1000mL。30.5mol/LEDTA溶液:称取186.1gNazEDTA·2HO(二水合乙二胺四乙酸二钠)溶解于4.2.3
800mL去离子水,搅拌溶解,用NaOH调节pH至8.0,加去离子水至1000mL。4.2.45mol/LNaC1溶液:称取292.5gNaCI溶于900mL去离子水中,加去离子水至1000mL。4.2.5胃蛋白酶消化液:取胃蛋白酶5g,溶解于900mL生理盐水中,加盐酸7mL,混匀,再加生理盐水至1000mL,临用现配。
裂解液:10%SDS溶液100mL、1mol/LTris-HCI溶液10mL、0.5mol/LEDTA溶液200mL、5mol/LNaC1溶液20mL,加灭菌去离子水至1000mL。71.5%琼脂糖凝胶:琼脂糖1.5g,加人1XTAE缓冲液至100mL,加热至完全融化后冷却至4.2.7
60℃~70℃,加入10mg/mL溴化乙锭5μL,混匀,制备凝胶。5
检测方法
形态学方法
5.1.1压片检查法
5.1.1.1样品制备
取动物性水产品或其制品的肌肉组织约2名,放在两张载玻片之间,用力压薄,用棉线扎紧玻片两端。
5.1.1.2镜检
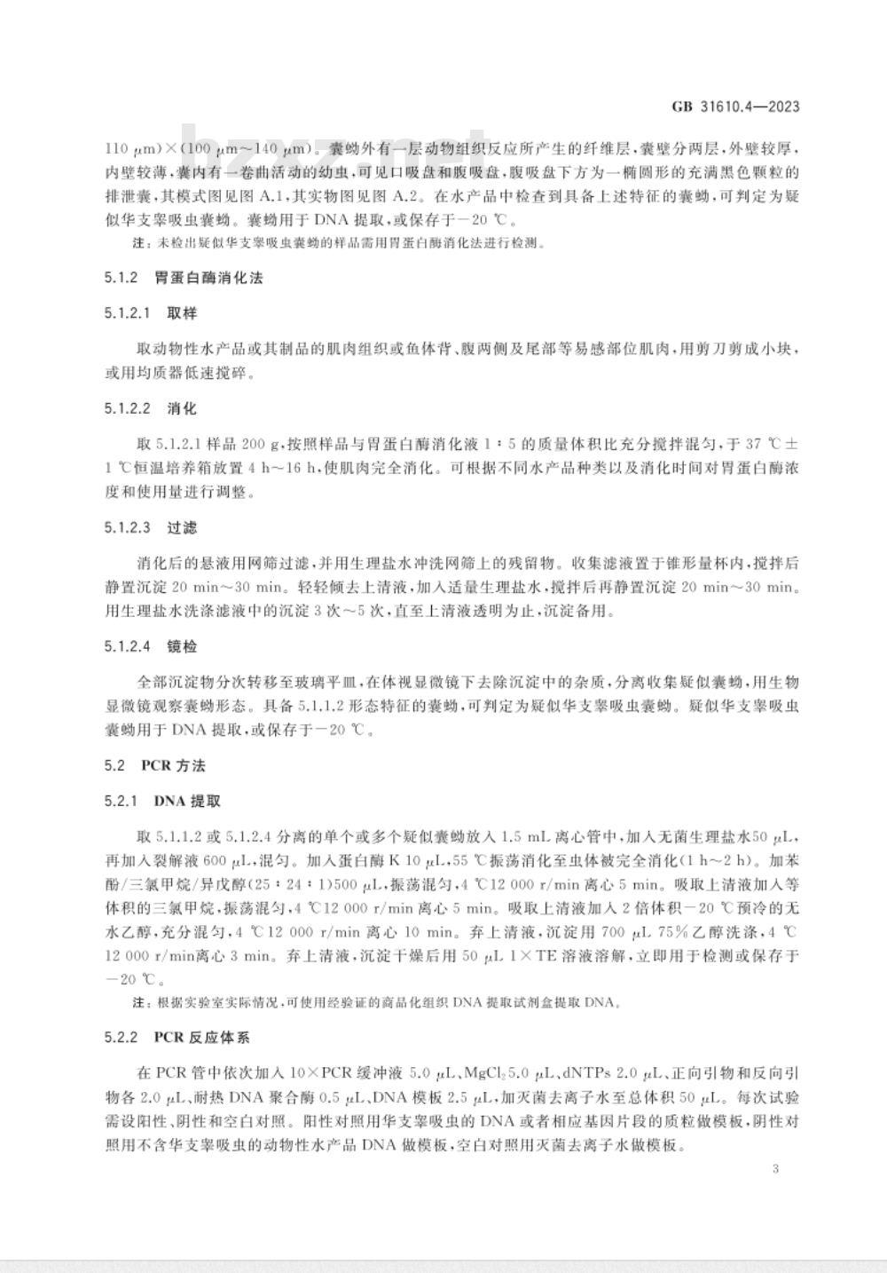
将玻片放在生物显微镜下观察肌肉中的囊坳。华支睾吸虫囊蜘一般为椭圆形,大小(90um~2
GB31610.4—2023
110um)×(100um~140am)。囊勉外有一层动物组织反应所产生的纤维层,囊壁分两层,外壁较厚,内壁较薄,囊内有一卷曲活动的幼虫,可见口吸盘和腹吸盘,腹吸盘下方为一圆形的充满黑色颗粒的排泄囊,其模式图见图A.1,其实物图见图A.2。在水产品中检查到具备上述特征的囊坳,可判定为疑似华支睾吸虫囊坳。囊坳用于DNA提取,或保存于一20℃。注:未检出疑似华支睾吸虫囊劲的样品需用胃蛋白酶消化法进行检测5.1.2胃蛋白酶消化法
5.1.2.1取样
取动物性水产品或其制品的肌肉组织或鱼体背、腹两侧及尾部等易感部位肌肉,用剪刀剪成小块,或用均质器低速搅碎。
5.1.2.2消化
取5.1.2.1样品200g:按照样品与胃蛋白酶消化液1:5的质量体积比充分搅拌混匀,于37℃土1℃恒温培养箱放置4h~16h,使肌肉完全消化。可根据不同水产品种类以及消化时间对胃蛋白酶浓度和使用量进行调整。
5.1.2.3过滤
消化后的悬液用网筛过滤,并用生理盐水冲洗网筛上的残留物。收集滤液置于锥形量杯内,搅拌后静置沉淀20min~30min。轻轻倾去上清液,加入适量生理盐水,揽拌后再静置沉淀20min~30min。用生理盐水洗涤滤液中的沉淀3次~5次,直至上清液透明为止,沉淀备用、5.1.2.4镜检
全部沉淀物分次转移至玻璃平皿,在体视显微镜下去除沉淀中的杂质,分离收集疑似囊坳,用生物显微镜观察囊坳形态。具备5.1.1.2形态特征的囊,可判定为疑似华支睾吸虫囊。疑似华支睾吸虫囊勋用于DNA提取,或保存于一20℃。5.2PCR方法
5.2.1DNA提取
取5.1.1.2或5.1.2.4分离的单个或多个疑似囊放入1.5mL离心中,加人无菌生理盐水50L再加入裂解液600μL,混匀。加入蛋白酶K10μL,55℃振荡消化至虫体被完全消化(1h~2h)。加苯酚/三氯甲烷/异戊醇(25:24:1)500μL,振荡混勾,4℃12000r/min离心5min。吸取上清液加人等体积的三氯甲烷,振荡混勾,4℃12000r/min离心5min。吸取上清液加人2倍体积一20℃预冷的无水乙醇,充分混匀,4℃12000r/min离心10min。弃上清液,沉淀用700μL75%乙醇洗涤,4℃12000r/min离心3min。弃上清液,沉淀干燥后用50uL1×TE溶液溶解,立即用于检测或保存于-20℃。
注:根据实验室实际情况,可使用经验证的商品化组织DNA提取试剂盒提取DNA。5.2.2PCR反应体系
在PCR管中依次加入10XPCR缓冲液5.0μL、MgCl5.0μL、dNTPs2.0L、正向引物和反向引物各2.0L、耐热DNA聚合酶0.5μL、DNA模板2.5L,加灭菌去离子水至总体积50μL。每次试验需设阳性、阴性和空白对照。阳性对照用华支睾吸虫的DNA或者相应基因片段的质粒做模板,阴性对照用不含华支睾吸虫的动物性水产品DNA做模板,空白对照用灭菌去离子水做模板3
GB31610.4—2023
PCR反应条件
反应程序为:94℃预变性3min;然后94℃变性40s、62℃退火30s、72℃延伸30s,40个循环;72℃延伸10min;4℃保存。
5.2.4电泳
取PCR扩增产物10μL与6×上样缓冲液2L混合,加样于1.5%琼脂糖凝胶中,其中一孔加人DNA分子量标准。1XTAE电泳缓冲液,5V/cm恒压电泳30min~40min,用凝胶成像系统观察和记录结果。
5PCR结果判定
阳性对照出现预期大小的条带,阴性对照和空白对照没有该条带,待测样品扩增出预期大小的条带,可判定PCR结果为阳性;无扩增条带或未扩增出预期大小的条带均判为PCR结果阴性取PCR结果为阳性的PCR产物进行基因双向测序,将测序结果与华支睾吸虫的参考序列(附录B)进行同源性比对。
结果报告
6.1形态学方法检出似囊坳、PCR结果为阳性且扩增片段基因序列与华支睾吸虫的参考序列同源性≥99%,报告检出华支睾吸虫
6.2形态学方法未检出囊蜘、PCR结果为阴性或扩增片段基因序列与华支睾吸虫的参考序列同源性<99%,报告未检出华支睾吸虫。4
A.1华支率吸虫囊蝴模式图见图A.1。口吸盘
腹吸盘
排灌囊
附录A
华支睾吸虫囊蝴形态
图A.1华支睾吸虫囊坳模式图(仿唐崇惕,2005)华支睾吸虫囊蚜实物图见图A.2。A.2
图A.2华支率吸虫囊蝴实物图
GB31610.4—2023
GB31610.4—2023
附录B
华支睾吸虫参考序列
CGAGGGTCGGCTTATAAACTATCACGACGCCCAAAAAGTCGTGGCTTGGGTCTTGCCAGCTGGCATGATTTCCCCACACAATTGTGTGTATGTGTGTGGGGTGCCGGATCTATGGCTTTTCCCCAATGTGCCGGACGCAACCATGTCTGGGCTGACTGCCTAGATGAGGGGGTGGCGGCGGAGTCGTGGCTCAATTGTTGTTATTGTTGTGAATGTGCGCGCTCCGTTGTTGGTCCTTTGTCTTTGGTTGAGGCTTCAGTATTGGCAATGCATTCGATGCAAATCTGTTTTGCACCGGTCGGTGCTTAACTTTCC
小提示:此标准内容仅展示完整标准里的部分截取内容,若需要完整标准请到上方自行免费下载完整标准文档。
GB31610.4—2023
食品安全国家标准
动物性水产品及其制品中
华支辜吸虫的检验
2023-09-06发布
中华人民共和国国家卫生健康委员会国家市场监督管理总局
2024-03-06实施
1范围
食品安全国家标准
动物性水产品及其制品中
华支睾吸虫的检验
GB 31610.4—2023
本标准规定了动物性水产品及其制品中华支睾吸虫(Clonorchissinensis)囊蝴的形态学和PCR检验方法。
本标准适用于动物性水产品及其制品中华支辜吸虫囊蚜的检验。原理
动物性水产品及其制品中的华支睾吸虫囊蜥主要寄生于淡水鱼和淡水虾的肌肉组织。用压片法观察囊蝴或使用胃蛋白酶消化动物性水产品及其制品的肌肉组织获得囊蜘。根据囊坳的形态特征,初步判断囊蜘的种类。通过扩增华支睾吸虫核糖体DNA第二内转录间隔区(ITS2基因片段并测序,进行华支睾吸虫囊蚜的鉴定。
仪器和设备
生物显微镜:100×~400×。
体视显微镜:7.5×~150×。
PCR扩增仪。
凝胶成像系统。
电泳仪。
恒温培养箱:37℃土1℃。
高速离心机:转速≥12000r/min。网筛:孔径0.25mm(60目)。
锥形量杯:1000mL。
微量移液器:0,2μL~2.5μL、1μL~10μL、10μL~100μL、100μL~1000μL试剂和材料
盐酸:36%~38%HCI溶液。
4.1.2生理盐水:0.85%NaCl溶液。1mol/LTris-HCl溶液(pH8.0)。
4.1.40.5mol/LEDTA溶液(pH8.0)。10%SDS溶液。
4.1.65mol/LNaCl溶液。
GB31610.4—2023
3000U/mg胃蛋白酶。
20mg/mL蛋白酶K。
苯酚/三氯甲烷/异戊醇(25+24+1)。5U/μL耐热DNA聚合酶。
10XPCR缓冲液。
25mmol/LMgCl2
dNTPs:dATP、dTTP、dCTP、dGTP,每种浓度为2.5mmol/L。琼脂糖:电泳级。
50XTAE缓冲液:使用前用去离子水稀释成1XTAE缓冲液。1XTE溶液(pH8.0)。
10mg/mL溴化乙锭(EB)或其他核酸染料。6×上样缓冲液。
100bp~2000bpDNA分子量标准。
PCR引物:浓度为20μmol/L。
正向引物
CS1:5'-CGAGGGTCGGCTTATAAAC-3反向引物
CS2:5'-GGAAAGTTAAGCACCGACC-3扩增华支睾吸虫ITS2基因片段长度为315bp。4.2
试剂配制
生理盐水:称取8.5gNaCI溶解于900mL去离子水,再加去离子水至1000mL。4.2.1免费标准bzxz.net
21mol/LTris-HC1溶液:称取121.1gTris(三羟甲基氨基甲烷)溶解于800mL去离子水,用盐4.2.2
酸调节pH至8.0,加去离子水至1000mL。30.5mol/LEDTA溶液:称取186.1gNazEDTA·2HO(二水合乙二胺四乙酸二钠)溶解于4.2.3
800mL去离子水,搅拌溶解,用NaOH调节pH至8.0,加去离子水至1000mL。4.2.45mol/LNaC1溶液:称取292.5gNaCI溶于900mL去离子水中,加去离子水至1000mL。4.2.5胃蛋白酶消化液:取胃蛋白酶5g,溶解于900mL生理盐水中,加盐酸7mL,混匀,再加生理盐水至1000mL,临用现配。
裂解液:10%SDS溶液100mL、1mol/LTris-HCI溶液10mL、0.5mol/LEDTA溶液200mL、5mol/LNaC1溶液20mL,加灭菌去离子水至1000mL。71.5%琼脂糖凝胶:琼脂糖1.5g,加人1XTAE缓冲液至100mL,加热至完全融化后冷却至4.2.7
60℃~70℃,加入10mg/mL溴化乙锭5μL,混匀,制备凝胶。5
检测方法
形态学方法
5.1.1压片检查法
5.1.1.1样品制备
取动物性水产品或其制品的肌肉组织约2名,放在两张载玻片之间,用力压薄,用棉线扎紧玻片两端。
5.1.1.2镜检
将玻片放在生物显微镜下观察肌肉中的囊坳。华支睾吸虫囊蜘一般为椭圆形,大小(90um~2
GB31610.4—2023
110um)×(100um~140am)。囊勉外有一层动物组织反应所产生的纤维层,囊壁分两层,外壁较厚,内壁较薄,囊内有一卷曲活动的幼虫,可见口吸盘和腹吸盘,腹吸盘下方为一圆形的充满黑色颗粒的排泄囊,其模式图见图A.1,其实物图见图A.2。在水产品中检查到具备上述特征的囊坳,可判定为疑似华支睾吸虫囊坳。囊坳用于DNA提取,或保存于一20℃。注:未检出疑似华支睾吸虫囊劲的样品需用胃蛋白酶消化法进行检测5.1.2胃蛋白酶消化法
5.1.2.1取样
取动物性水产品或其制品的肌肉组织或鱼体背、腹两侧及尾部等易感部位肌肉,用剪刀剪成小块,或用均质器低速搅碎。
5.1.2.2消化
取5.1.2.1样品200g:按照样品与胃蛋白酶消化液1:5的质量体积比充分搅拌混匀,于37℃土1℃恒温培养箱放置4h~16h,使肌肉完全消化。可根据不同水产品种类以及消化时间对胃蛋白酶浓度和使用量进行调整。
5.1.2.3过滤
消化后的悬液用网筛过滤,并用生理盐水冲洗网筛上的残留物。收集滤液置于锥形量杯内,搅拌后静置沉淀20min~30min。轻轻倾去上清液,加入适量生理盐水,揽拌后再静置沉淀20min~30min。用生理盐水洗涤滤液中的沉淀3次~5次,直至上清液透明为止,沉淀备用、5.1.2.4镜检
全部沉淀物分次转移至玻璃平皿,在体视显微镜下去除沉淀中的杂质,分离收集疑似囊坳,用生物显微镜观察囊坳形态。具备5.1.1.2形态特征的囊,可判定为疑似华支睾吸虫囊。疑似华支睾吸虫囊勋用于DNA提取,或保存于一20℃。5.2PCR方法
5.2.1DNA提取
取5.1.1.2或5.1.2.4分离的单个或多个疑似囊放入1.5mL离心中,加人无菌生理盐水50L再加入裂解液600μL,混匀。加入蛋白酶K10μL,55℃振荡消化至虫体被完全消化(1h~2h)。加苯酚/三氯甲烷/异戊醇(25:24:1)500μL,振荡混勾,4℃12000r/min离心5min。吸取上清液加人等体积的三氯甲烷,振荡混勾,4℃12000r/min离心5min。吸取上清液加人2倍体积一20℃预冷的无水乙醇,充分混匀,4℃12000r/min离心10min。弃上清液,沉淀用700μL75%乙醇洗涤,4℃12000r/min离心3min。弃上清液,沉淀干燥后用50uL1×TE溶液溶解,立即用于检测或保存于-20℃。
注:根据实验室实际情况,可使用经验证的商品化组织DNA提取试剂盒提取DNA。5.2.2PCR反应体系
在PCR管中依次加入10XPCR缓冲液5.0μL、MgCl5.0μL、dNTPs2.0L、正向引物和反向引物各2.0L、耐热DNA聚合酶0.5μL、DNA模板2.5L,加灭菌去离子水至总体积50μL。每次试验需设阳性、阴性和空白对照。阳性对照用华支睾吸虫的DNA或者相应基因片段的质粒做模板,阴性对照用不含华支睾吸虫的动物性水产品DNA做模板,空白对照用灭菌去离子水做模板3
GB31610.4—2023
PCR反应条件
反应程序为:94℃预变性3min;然后94℃变性40s、62℃退火30s、72℃延伸30s,40个循环;72℃延伸10min;4℃保存。
5.2.4电泳
取PCR扩增产物10μL与6×上样缓冲液2L混合,加样于1.5%琼脂糖凝胶中,其中一孔加人DNA分子量标准。1XTAE电泳缓冲液,5V/cm恒压电泳30min~40min,用凝胶成像系统观察和记录结果。
5PCR结果判定
阳性对照出现预期大小的条带,阴性对照和空白对照没有该条带,待测样品扩增出预期大小的条带,可判定PCR结果为阳性;无扩增条带或未扩增出预期大小的条带均判为PCR结果阴性取PCR结果为阳性的PCR产物进行基因双向测序,将测序结果与华支睾吸虫的参考序列(附录B)进行同源性比对。
结果报告
6.1形态学方法检出似囊坳、PCR结果为阳性且扩增片段基因序列与华支睾吸虫的参考序列同源性≥99%,报告检出华支睾吸虫
6.2形态学方法未检出囊蜘、PCR结果为阴性或扩增片段基因序列与华支睾吸虫的参考序列同源性<99%,报告未检出华支睾吸虫。4
A.1华支率吸虫囊蝴模式图见图A.1。口吸盘
腹吸盘
排灌囊
附录A
华支睾吸虫囊蝴形态
图A.1华支睾吸虫囊坳模式图(仿唐崇惕,2005)华支睾吸虫囊蚜实物图见图A.2。A.2
图A.2华支率吸虫囊蝴实物图
GB31610.4—2023
GB31610.4—2023
附录B
华支睾吸虫参考序列
CGAGGGTCGGCTTATAAACTATCACGACGCCCAAAAAGTCGTGGCTTGGGTCTTGCCAGCTGGCATGATTTCCCCACACAATTGTGTGTATGTGTGTGGGGTGCCGGATCTATGGCTTTTCCCCAATGTGCCGGACGCAACCATGTCTGGGCTGACTGCCTAGATGAGGGGGTGGCGGCGGAGTCGTGGCTCAATTGTTGTTATTGTTGTGAATGTGCGCGCTCCGTTGTTGGTCCTTTGTCTTTGGTTGAGGCTTCAGTATTGGCAATGCATTCGATGCAAATCTGTTTTGCACCGGTCGGTGCTTAACTTTCC
小提示:此标准内容仅展示完整标准里的部分截取内容,若需要完整标准请到上方自行免费下载完整标准文档。
标准图片预览:





- 热门标准
- 国家标准
- GBZ/T240.20-2011 化学品毒理学评价程序和试验方法 第20部分:亚慢性吸入毒性试验
- GB∕T38117-2019 电动汽车产品使用说明 应急救援
- GB9330.2-1988 塑料绝缘控制电缆聚氯乙烯绝缘和护套控制电缆
- GB∕T22777-2019 数码信息历
- GB/T43831-2024 棉及化纤纯纺、混纺本色布检验、标志与包装
- GB/T43749-2024 微束分析 电子探针显微分析 无水碳酸盐矿物的定量分析方法
- GB/T42639-2023 潮间带调查规范
- GB15146.2-1994 反应堆外易裂变材料的核临界安全易裂变材料操作、加工、处理的基本技术准则与次临界限值
- GB2987-1982 电子管参数符号
- GB/T24496-2009 钢筋混凝土大板间有连接筋并用混凝土浇灌的键槽式竖向接缝 实验室力学试验 平面内切向荷载的影响
- GB/T39342-2020 宇航电子产品 印制电路板总规范
- GB/T26416.3-2022 稀土铁合金化学分析方法 第3部分:钙、镁、铝、镍、锰量的测定 电感耦合等离子体发射光谱法
- GB/T16606.3-2009 快递封装用品 第3部分:包装袋
- GB/T42459-2023 信息技术 系统间远程通信和信息交换 局域网和城域网 特定要求 站点和媒体访问控制连通性发现
- GB/T41806-2022 信息安全技术 基因识别数据安全要求
- 行业新闻
请牢记:“bzxz.net”即是“标准下载”四个汉字汉语拼音首字母与国际顶级域名“.net”的组合。 ©2025 标准下载网 www.bzxz.net 本站邮件:bzxznet@163.com
网站备案号:湘ICP备2025141790号-2
网站备案号:湘ICP备2025141790号-2