- 您的位置:
- 标准下载网 >>
- 标准分类 >>
- 商检行业标准(SN) >>
- SN/T 0726-1997 出口家用电动搅拌器检验规程
标准号:
SN/T 0726-1997
标准名称:
出口家用电动搅拌器检验规程
标准类别:
商检行业标准(SN)
标准状态:
现行出版语种:
简体中文下载格式:
.zip .pdf下载大小:
360.83 KB
点击下载
标准简介:
SN/T 0726-1997.Rules for inspection for household electrical mixer for export.
1范围
SN/T 0726规定了出口家用电动搅拌器(以下简称搅拌器)的抽样、检验和检验结果的判定。
SN/T 0726适用于出口奶油搅拌器、打蛋机、液体搅拌器、食品搅拌器等类似用途的搅拌器的检验。
2引用标准
下列标准所包含的条文,通过在本标准中引用而构成为本标准的条文。本标准出版时.所示版本均为有效。所有标准都会被修订,使用本标准的各方应探讨使用下列标准最新版本的可能性。
GB 1019-88家用电器包装通则
GB 2828-87逐批检查计數抽样程序及抽样表(适用于连续批的检查)
GB 4706.30-92家用和类似用途电器的安全电动食 品加工器具的特殊要求
QB/T 1739-93家用 电动食品加工器具
注:如需执行其他标准,应在合同中明确规定,
3定义
本标准采用下列定义。
检验批
为实施抽样检验汇集的同一规格、型号、在相同生产条件下生产的单位产品称为检验批.简称批。
4抽样
4.1 抽样条件
样本从包装入库的产品中抽取。
4.2抽样方案
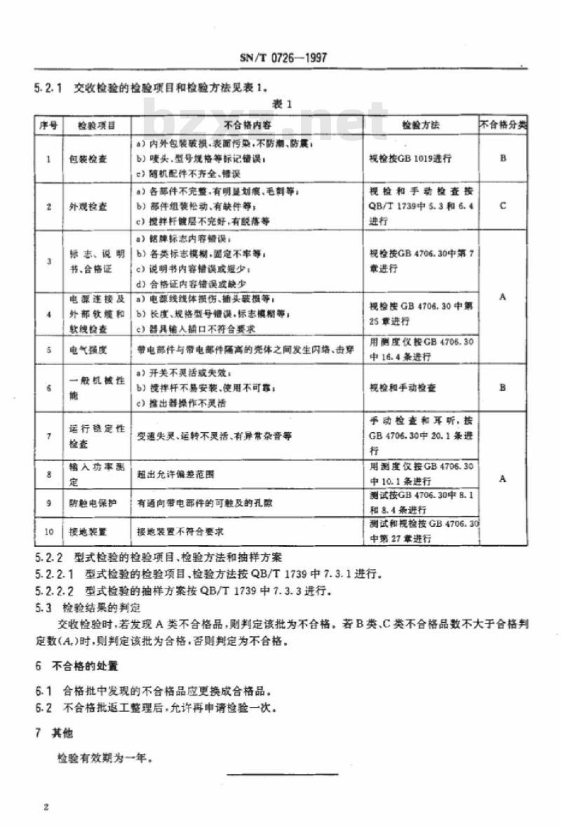
交收检验采用GB 2828正常检查一次抽样方案;检查水平采用- -般检查水平1 ;A类不合格品不允许存在,B类不合格品AQL为4.0;C类不合格品AQL为6.5.
4.3抽样方法
样本在检验批中随机抽取。
4.4 检查严格度
检验批的检查严格度按照GB 2828的转移规则进行.
标准图片预览:




- 热门标准
- SN商检标准
- SN/T3714-2013 橡胶和塑料制品中钴、砷、铬、锡和铅的定量筛选方法电感耦合等离子体原子发射 光谱法
- SN/T4242-2015 进出口钕铁硼永磁材料中钕、镝、镨、镧、钴、硼、铝的测定电感耦合等离子体原子发射光谱法
- SN/T3775.3-2014 (进)出口纺织品质量符合性验证规范第3部分:纺织织物
- SN/T3896.6-2017 进出口纺织品纤维定量分析近红外法第6部分:聚酯纤维与羊毛的混合物
- SN/T3777.3-2014 纺织产品出口企业分类规范第3部分:纺织织物
- SN/T0684-2011 出口肉及肉制品中奥芬哒唑、芬苯哒唑、苯硫胍及奥芬哒唑砜残留量检测方法液相色谱-质谱/质谱法
- SN/T4247-2015 自贸试验区进口再制造用途机电产品检验规程
- SN/T4304-2015 出口氯化钡中铝、镁、铅、硅的测定电感耦合等离子体原子发射光谱法
- SN/T3480.2-2013 进口电子电工行业成套设备检验技术要求第2部分:电线电缆制造专用设备
- SN/T3694.7-2014 进出口工业品中全氟烷基化合物测定第7部分:油漆和涂料液相色谱-串联质谱法
- SN/T4401.1-2015 临床检验标本中毒品成分的定性及定量分析方法.第1部分:氯胺酮
- SN/T4669-2016 进出口纺织品悬挂材料抗火焰传播性测试标准方法开 口测试箱法
- SN/T3981.5-2015 进出口纺织品质量符合性评价方法纺织原料第5部分:蚕丝类绢丝
- SN/T3696-2013 进口再制造用途机电产品检验风险评估方法指南
- SN/T3771-2014 进出口轮胎通用技术要求
- 行业新闻
网站备案号:湘ICP备2025141790号-2