- 您的位置:
- 标准下载网 >>
- 标准分类 >>
- 商检行业标准(SN) >>
- SN/T 0440.2-1995 出口家用电动洗衣机安全要求检验规程
标准号:
SN/T 0440.2-1995
标准名称:
出口家用电动洗衣机安全要求检验规程
标准类别:
商检行业标准(SN)
标准状态:
现行出版语种:
简体中文下载格式:
.zip .pdf下载大小:
1.20 MB
点击下载
标准简介:
SN/T 0440.2-1995.Rules for the inspection of safety requirement of household electric washing machines for export.
1主题内容 与适用范围
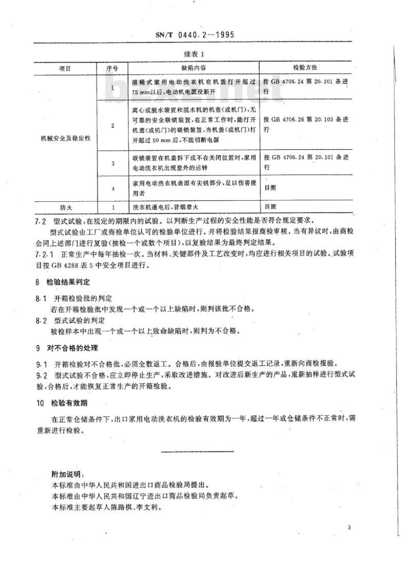
SN/T 0440.2规定了带或不带水加热装置.脱水装置或干衣装置洗涤衣物的家用电动洗衣机的安全要求的抽样方案、检验项目、检验方式及判定。
SN/T 0440.2规定了出口带或不带水加热装置、脱水装置或干衣装置洗涤衣物的家用电动洗衣机所必须的安全要求,如需执行其他安全标准文本,应在合同中规定。
本规程不考虑对无人监护的儿童、老人或体弱者存在的特殊危险。
只有通过本规程检验合格的家用电动洗衣机才能进行技术性能的检验。
2引用标准
GB 4706.1家用和类 似用途电器的安全通用要求
GB 4706. 24家用和类 似用途电器的安全洗衣机的特殊要求
GB 4706. 26家用 和类似用途电器的安全离心式脱水机的特殊 要求
3总要求
家用电动洗衣机的设计和制造应使其在正常使用中能安全地进行,即使在正常使用中操作不当也不会给人或环境带来危险。
4抽样方案
4.1开箱检验抽样
开箱检验抽样按SN/T0440.1出口家用电动洗衣机技术性能检验规程中开箱检验统一抽样。
4.2型式试验抽样
型式试验在规定的期限内,按GB4288第7.5.3条规定,从工厂"检验合格的产品中随机抽样。
标准图片预览:





- 热门标准
- SN商检标准
- SN/T3714-2013 橡胶和塑料制品中钴、砷、铬、锡和铅的定量筛选方法电感耦合等离子体原子发射 光谱法
- SN/T4242-2015 进出口钕铁硼永磁材料中钕、镝、镨、镧、钴、硼、铝的测定电感耦合等离子体原子发射光谱法
- SN/T3775.3-2014 (进)出口纺织品质量符合性验证规范第3部分:纺织织物
- SN/T3896.6-2017 进出口纺织品纤维定量分析近红外法第6部分:聚酯纤维与羊毛的混合物
- SN/T3777.3-2014 纺织产品出口企业分类规范第3部分:纺织织物
- SN/T0684-2011 出口肉及肉制品中奥芬哒唑、芬苯哒唑、苯硫胍及奥芬哒唑砜残留量检测方法液相色谱-质谱/质谱法
- SN/T4247-2015 自贸试验区进口再制造用途机电产品检验规程
- SN/T4304-2015 出口氯化钡中铝、镁、铅、硅的测定电感耦合等离子体原子发射光谱法
- SN/T3480.2-2013 进口电子电工行业成套设备检验技术要求第2部分:电线电缆制造专用设备
- SN/T3694.7-2014 进出口工业品中全氟烷基化合物测定第7部分:油漆和涂料液相色谱-串联质谱法
- SN/T4401.1-2015 临床检验标本中毒品成分的定性及定量分析方法.第1部分:氯胺酮
- SN/T4669-2016 进出口纺织品悬挂材料抗火焰传播性测试标准方法开 口测试箱法
- SN/T3981.5-2015 进出口纺织品质量符合性评价方法纺织原料第5部分:蚕丝类绢丝
- SN/T3696-2013 进口再制造用途机电产品检验风险评估方法指南
- SN/T3771-2014 进出口轮胎通用技术要求
- 行业新闻
网站备案号:湘ICP备2025141790号-2