- 您的位置:
- 标准下载网 >>
- 标准分类 >>
- 商检行业标准(SN) >>
- SN/T 0319-94 出口微型往复活塞空气压缩机头检验规程
- 标准号: - SN/T 0319-94
- 标准名称: - 出口微型往复活塞空气压缩机头检验规程
- 标准类别: - 商检行业标准(SN)
- 标准状态: 现行
- 出版语种: 简体中文
- 下载格式: .zip .pdf
- 下载大小: 257.70 KB
 标准简介/下载
标准简介/下载点击下载
标准简介:
					SN/T 0319-94.Rule for the inspection of head of miniature reciprocal piston compressor for export.
1主题内容 与适用范围
SN/T 0319规定了出口微型往复活塞空气氐缩机头的抽祥.检验及怆验结果的判定。
SN/T 0319适用于出口微型往复活塞空气压缩机头的检验。
2引用标准
GB 2828逐批检 查计数抽样程序及抽样表(适用于连续批的检查)
GB 3853 一般用容积式空气压缩机性能试验方法
JB 1037微型往 复活塞空气压缩机技术条件
JB 1407微塑往复 活塞空气压缩机基本参数
JB2747容积式压缩机噪声测量方法
3术语
3.1检验批
在同一生产条件下同一生产周期生产的同型号.同规格而汇集提交检验的单位产品。
4抽样
4.1抽样条件
在厂检合格的基础上,从包装入库的成品中抽取,
4.2抽样方案
采用GB 2828一次抽样方案。不合格分类检查水平与合格质量水平AQL按表1规定。
4.3抽样方法
根据GB 2828的有关规定,样本按所需抽取的最大祥本一次抽取,小样本应从大祥本中抽取。
4.4转移规则按 GB 2828执行
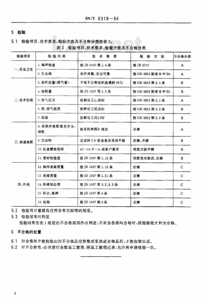
5检验
5.1检验项目 、技术要求、检验方法及不合格分类按表2
 标准内容
标准内容部分标准内容:
出口微型往复活塞空气压缩机头检验规程
Rule for the inspection of head of miniaturereciprocal piston compressor for export1994-12-02发布
中华人民共和国国家进出口商品检验局1995-05-01实施
中华人民共和国进出口商品检验行业标准出口微型往复活塞空气压缩机头检验
Rule for the inspection of head of miniaturereciprocal piston compressor for export1主内客与适用范围
SN/T0319-94
本标准规定了出口微型往复活塞空气压缩机头的抽样,检验及检验结果的判定。本标难适用于出口微型往复活塞空气压缩机头的检验。2引用标准
GB2828逐批检查计数抽样程序及抽样表(适用于连续批的拉查)GB3853
3一股用容积式空气压缩机性能试验方法微型复活塞空气压缩机技术条件JB1037
JB1407
微型往复活塞空气压缩机基本参数JB2747
3术语
3.1检验批
容积式压缩机噪声测量方法
在同一生产条件下同一生产周期生产的同型号,同规格而汇集提交检验的单位产品。4抽样
4.1抽样条件
在厂检合格的基础上,从包装人库的成品中描取4.2抽样方案
采用GB2828一次抽样方案。不合格分类、检查水平与合格质量水平AQL按表1规定。表1不合格分类、检查水平及合格质量水平不合格类别
4.3抽样方法
台格质量水平(AQI.)
不充许
恨据GB2828的有关规定,样本按所需抽取的最大样本一次抽取,小样车应从大样本中抽取,4.4转移规则按GB2828执行。
中华人民共和国国家进出口商品检验局1994-12-02批准1995-05-01实施
5检验
SN/T0319-94
检验项目、技术要求,检验方法及不合格分类按表2.表2检验项目,技术要求,检验方法及不合格分类检验项目
,安全卫生
二,挂术性能
三、制造装配
四、外观
检整内容
1.赚声检查
2.安全阀
3.容积流量(排气量)
4.油耗盘
5.非气压力
6.吸,拌气盘度
8.零部件装配是否齐全,
9.空运转
10.红盖螺栓扭矩
11.密封性检查
12.铸件表面质量
13.油康质量
14.防锈馆处理
15.标志,铭牌
16.包装
技术要术
技JB1037第1.4条
动作灵敏,安全可靠
不低于公称客积流量的95%
技JB1037第1.5条
按霸定工品指标
按定工况指标
祛额定工况标
祛各机种图邦规定
空运转2检在是否灵活平稳
45-54N*m或客户要求
按JB1037第1.12条
按JB1037第1.15条
按JB1037第1.21条
按JB1037第3.2.3.3条
按JB1037第3条
按JB1037第3条
5.2检验用计量器具应符合有关标准的规定。5.3检验结果的判定bzxz.net
检险方法
按JB2747
按GB3853附录B中B4
按GB3853第2.4条
按GB3853附录B中B1
按CB3853第2.1条
按GB3853第2.2条
按GB3853第2.2条
目测、手感
用扭力板手割
用肥皂水涂试,日测
环合格分类
检验结果按表1规定的不合格类别作出判定,只有当各类均合格时,该检验批才判为合格。6不合格的处置
6.1对合格批中被检验出的不合格品应修整或更换成合格品后,才能包装出运。6.2对不合格批,必须进行全数返工整理,附返工整理记录,允许再申请检验一次。2
附加说明:
SN/T0319-94
本标准由中华人民共和国国家进出口商品检验局提出。本标准由中华人民共和国江苏进出口商品检验局负责起草本标准主要起草人赵雪立,程燕进。
小提示:此标准内容仅展示完整标准里的部分截取内容,若需要完整标准请到上方自行免费下载完整标准文档。
 标准图片预览
标准图片预览 标准图片预览:




- 热门标准
- SN商检标准
- SN/T3714-2013 橡胶和塑料制品中钴、砷、铬、锡和铅的定量筛选方法电感耦合等离子体原子发射 光谱法
- SN/T0684-2011 出口肉及肉制品中奥芬哒唑、芬苯哒唑、苯硫胍及奥芬哒唑砜残留量检测方法液相色谱-质谱/质谱法
- SN/T4242-2015 进出口钕铁硼永磁材料中钕、镝、镨、镧、钴、硼、铝的测定电感耦合等离子体原子发射光谱法
- SN/T3896.6-2017 进出口纺织品纤维定量分析近红外法第6部分:聚酯纤维与羊毛的混合物
- SN/T3775.3-2014 (进)出口纺织品质量符合性验证规范第3部分:纺织织物
- SN/T3777.3-2014 纺织产品出口企业分类规范第3部分:纺织织物
- SN/T3461-2012 植物病原菌标准样品制备要求
- SN/T4247-2015 自贸试验区进口再制造用途机电产品检验规程
- SN/T4304-2015 出口氯化钡中铝、镁、铅、硅的测定电感耦合等离子体原子发射光谱法
- SN/T4401.1-2015 临床检验标本中毒品成分的定性及定量分析方法.第1部分:氯胺酮
- SN/T3480.2-2013 进口电子电工行业成套设备检验技术要求第2部分:电线电缆制造专用设备
- SN/T3694.7-2014 进出口工业品中全氟烷基化合物测定第7部分:油漆和涂料液相色谱-串联质谱法
- SN/T0746-1999 出口不锈钢器皿检验规程
- SN/T4669-2016 进出口纺织品悬挂材料抗火焰传播性测试标准方法开 口测试箱法
- SN/T3981.5-2015 进出口纺织品质量符合性评价方法纺织原料第5部分:蚕丝类绢丝
- 行业新闻
网站备案号:湘ICP备2025141790号-2
