- 您的位置:
- 标准下载网 >>
- 标准分类 >>
- 国家标准(GB) >>
- GB/T 39011.2-2020 技术制图活动铅笔第2部分:黑铅芯 分类和尺寸
- 标准号: - GB/T 39011.2-2020
- 标准名称: - 技术制图活动铅笔第2部分:黑铅芯 分类和尺寸
- 标准类别: - 国家标准(GB)
- 标准状态: 现行
- 出版语种: 简体中文
- 下载格式: .zip .pdf
- 下载大小: 3.40 MB
 标准简介/下载
标准简介/下载点击下载
标准简介:
					GB/T 39011.2-2020.Mechanical pencils for technical drawings-Part 2: Black leads-Classification and dimensions.
1范围
GB/T39011的本部分规定了活动铅笔黑铅芯的分类和尺寸。
GB/T 39011.2适用于两种类型黑铅芯:
树脂铅芯(以字母“P"标志);
石墨铅芯(以字母“C"标志)。
2规范性引用文件
下列文件对于本文件的应用是必不可少的。凡是注日期的引用文件,仅注日期的版本适用于本文件。凡是不注日期的引用文件,其最新版本(包括所有的修改单)适用于本文件。
ISO 128(所有部分)技术制图一般表示 原则(Technical drawings- General principles of representation)
ISO 9177-1技术制 图活动铅笔第1部分:分类、尺寸、性能要求和试验(Mechanical pencils for technical drawings-Part 1: Classification, dimensions, performance requirements and testing)
3术语和定义
ISO 9177-1界定的以及下列术语和定义适用于本文件。
3.1
黑铅芯 black lead
含有碳(例如石墨)和黏结剂,产生的黑色线迹是可擦除的固体书写材料。
3.1.1
树脂铅芯 polymer lead
以有机聚合物为黏结剂的黑铅芯。
3.1.2
石墨铅芯 ceramic lead
以黏土为黏结剂的黑铅芯。
3.2
硬度等级 hardness degree
表示硬度从6B~9H递增,线迹浓度从9H~6B递增,硬度等级中值为HB的分类级别。
注:尚无硬度等级的科学定义。
4分类
黑铅芯应按硬度等级(见表1).公称直径(见第5章)和黑铅芯的类型(即树脂铅芯或石墨铅芯) 分类。
 标准内容
标准内容部分标准内容:
中华人民共和国国家标准
GB/T 39011.2—2020/ISO9177-2:1989技术制图活动铅笔
第2部分:黑铅芯
分类和尺寸
Mechanical pencils for technical drawings-—Part 2:Black leads-Classificationand dimensions(1SO9177-2.1989.MechanicalpencilsPart2:BlackleadsClassificationanddimensions,IDT)2020-07-21发布
国家市场监督管理总局
国家标准化管理委员会
2020-07-21实施
GB/T39011《技术制图活动铅笔》分为三个部分:第1部分:分类、尺寸、性能要求和试验;第2部分:黑铅芯分类和尺寸;
-第3部分:黑铅芯HB铅芯弯曲强度。本部分为GB/T39011的第2部分。本部分按照GB/T1.1一2009给出的规则起草。GB/T39011.2—2020/ISO9177-2:1989本部分使用翻译法等同采用ISO9177-2:1989《活动铅笔第2部分:黑铅芯分类和尺寸》。
与本部分中规范性引用的国际文件有一致性对应关系的我国文件如下:GB/T4457.4—2002机械制图图样画法图线(ISO128-24:1999,MOD);-GB/T17450—1998技术制图图线(ISO128-20:1996,IDT);技术制图活动铅笔第1部分:分类、尺寸、性能要求和试验GB/T39011.1-2020
(ISO9177-12016,IDT)。
本部分做了下列编辑性修改:
修改了标准名称;
表2中增加了一个页下脚注;
增加了参考文献。
本部分由中国轻工业联合会提出。本部分由全国制笔标准化技术委员会(SAC/TC378)归口。本部分起草单位:哈尔滨天坛铅芯有限责任公司、上海市制笔工业研究所、上海晨光文具股份有限公司。
本部分主要起草人:郭树新、张晓亮、陈景强、姚鹤忠。I
-rKaeerkca-
1范围
GB/T39011.2-2020/IS09177-2:1989技术制图活动铅笔
第2部分:黑铅芯分类和尺寸
GB/T39011的本部分规定了活动铅笔黑铅芯的分类和尺寸。本部分适用于两种类型黑铅芯:树脂铅芯(以字母\P\标志);石墨铅芯(以字母“C”标志)。2规范性引用文件
下列文件对于本文件的应用是必不可少的。凡是注日期的引用文件,仅注日期的版本适用于本文件。凡是不注日期的引用文件,其最新版本(包括所有的修改单)适用于本文件。ISO128(所有部分)技术制图一般表示原则(Technicaldrawings—Generalprinciplesofrepre-sentation)
ISO9177-1技术制图活动铅笔第1部分:分类、尺寸、性能要求和试验(Mechanicalpencilsfortechnical drawingsPart l:Classification,dimensions,performancerequirements andtesting)3术语和定义
ISO9177-1界定的以及下列术语和定义适用于本文件。3.1
黑铅芯blacklead
含有碳(例如石墨)和黏结剂,产生的黑色线迹是可擦除的固体书写材料。3.1.1
树脂铅芯polymerlead
以有机聚合物为黏结剂的黑铅芯。3.1.2
石墨铅芯ceramiclead
以黏土为黏结剂的黑铅芯。
硬度等级hardnessdegree
表示硬度从6B~9H递增,线迹浓度从9H~6B递增,硬度等级中值为HB的分类级别。注:尚无硬度等级的科学定义。4分类
黑铅芯应按硬度等级(见表1)、公称直径(见第5章)和黑铅芯的类型(即树脂铅芯或石墨铅芯)分类。
-rKaeerkca-
GB/T39011.2—2020/IS09177-2:1989公称直径/mm
5尺寸
5.1直径
铅芯直径应符合表2规定。
注:表2与ISO9177-1表2相同。
与ISO128相符的
线迹宽度
目前尚无相应的铅芯”。
表1按硬度等级分类
硬度等级(见3.2)
6H,5H,4H,3H,2H,H,F
HB,B,2B
9H.8H、7H.6,5H,4H,3H,2H,H,F
HB,B,2B,3B,4B,5B6B
表2直径
公称直径
铅芯直径
单位为毫米
实际直径和公差
0.35+8.82
通常在活动铅笔和包装上可以标志为0.3和0.9。使用者应注意采用新标准化标志的铅芯完全适用于采用旧标志的活动铅笔,反之亦然,即0.35和1分别对应0.3和0.9。长度
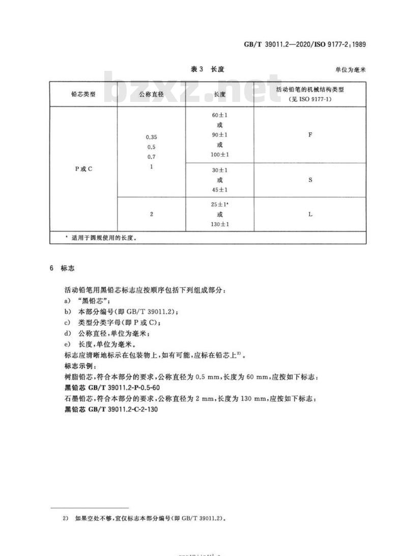
铅芯长度应符合表3规定。
1)1.4mm规格已列人我国的行业标准,参见QB/T1024—2018。2
-rrKaeerkAca-
铅芯类型
,适用于圆规使用的长度。
6标志
公称直径
表3长度
100±1bzxZ.net
25±1*
130±1
活动铅笔用黑铅芯标志应按顺序包括下列组成部分:a)“黑铅芯”;
b)本部分编号(即GB/T39011.2);c)类型分类字母(即P或C);
d)公称直径,单位为毫米;
e)长度,单位为毫米。
GB/T39011.2——2020/ISO9177-2:1989单位为毫米
活动铅笔的机械结构类型
(见ISO9177-1)
标志应清晰地标示在包装物上,如有可能,应标在铅芯上2。标志示例:
树脂铅芯,符合本部分的要求,公称直径为0.5mm,长度为60mm,应按如下标志:黑铅芯GB/T39011.2-P-0.5-60
石墨铅芯,符合本部分的要求,公称直径为2mm,长度为130mm,应按如下标志:黑铅芯GB/T39011.2-C-2-130
2)如果空处不够,宜仅标志本部分编号(即GB/T39011.2)。-rrKaeerKca-
GB/T39011.2—2020/ISO9177-2:1989参考文
QB/T1024—2018
活动铅笔用黑铅芯
-rrKaeerKAca-
小提示:此标准内容仅展示完整标准里的部分截取内容,若需要完整标准请到上方自行免费下载完整标准文档。
 标准图片预览
标准图片预览 标准图片预览:





- 热门标准
- GB国家标准
- GB/T21666-2008 尿吸收辅助器具 评价的一般指南
- GB/T32999-2016 表面化学分析 深度剖析 用机械轮廓仪栅网复型法测量溅射速率
- GB/T38604.4-2020 公共信息导向系统 评价要求 第4部分:公共汽电车车站
- GB/T13589-2007 锌及锌合金废料
- GB28355-2012 食品添加剂 水杨酸甲酯(柳酸甲酯)
- GB/T39454-2020 国际贸易业务数据规范货物跟踪与追溯
- GB/T13070-1991 铀矿石中铀的测定 电位滴定法
- GB14880-2012 食品营养强化剂使用标准
- GB/T38948-2020 沥青混合料低温抗裂性能评价方法
- GB/T43912-2024 铸造机械 再制造 通用技术规范
- GB/T19561-2004 寒地节能日光温室建造规程
- GB/T7574-1987 信息处理交换用磁带标号和文卷结构
- GB/T24235-2009 直接还原炉料用铁矿石 低温还原粉化率和金属化率的测定 气体直接还原法
- GB/T24715-2009 氧源转换器
- GB/T35963-2018 家用和类似用途电器成套家电服务规范
- 行业新闻
网站备案号:湘ICP备2025141790号-2
