- 您的位置:
- 标准下载网 >>
- 标准分类 >>
- 国家标准(GB) >>
- GB 28342-2012 食品添加剂 甲硫基丙酸甲酯
标准号:
GB 28342-2012
标准名称:
食品添加剂 甲硫基丙酸甲酯
标准类别:
国家标准(GB)
标准状态:
现行出版语种:
简体中文下载格式:
.rar .pdf下载大小:
部分标准内容:
中华人民共和国国家标准
GB28342—2012
食品安全国家标准
食品添加剂3-甲硫基丙酸甲酯
2012-04-25发布
中华人民共和国卫生部
2012-06-25实施
1范围
食品安全国家标准
食品添加剂3-甲硫基丙酸甲酯
本标准适用于由丙烯酸甲酯为原料制得的食品添加剂3-甲硫基丙酸甲酯。化学名称、分子式、结构式和相对分子质量2
2.1化学名称
3-甲硫基丙酸甲酯
2分子式
CsH1oO2S
2.3结构式
CH,SCH2CH2COOCH3
2.4相对分子质量
134.19(按2007年国际相对原子质量)3技术要求
3.1感官要求:应符合表1的规定。表1感官要求
2理化指标:应符合表2的规定。32
3-甲硫基丙酸甲酯含量,w/%
酸值(以KOH计)/(mg/g)
折光指数(20℃)
相对密度(25℃/25℃)
无色至苍黄色
洋葱样香气
表2理化指标
1.462~1.468
1.069~1.078bzxZ.net
GB28342—2012
检验方法
将试样置于比色管内,用目测
法观察
GB/T14454.2
检验方法
附录A
GB/T14455.5
GB/T14454.4
GB/T11540
仪器和设备
附录A
3-甲硫基丙酸甲酯含量的测定
色谱仪:按GB/T11538—2006中第5章的规定柱:毛细管柱。
检测器:氢火焰离子化检测器
测定方法
面积归一化法:按GB/T11538—2006中10.4测定含量。重复性及结果表示
按GB/T11538—2006中11.4规定执行。食品添加剂3-甲硫基丙酸甲酯典型气相色谱图(面积归一化法)参见附录B。GB28342—2012
附录B
食品添加剂3-甲硫基丙酸甲酯典型气相色谱图(面积归一化法)
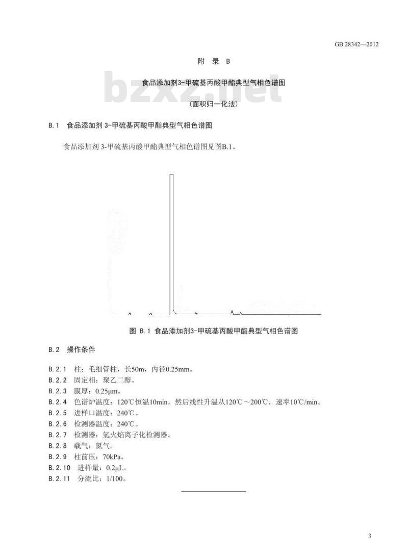
B.1食品添加剂3-甲硫基丙酸甲酯典型气相色谱图食品添加剂3-甲硫基丙酸甲酯典型气相色谱图见图B.1。图B.1食品添加剂3-甲硫基丙酸甲酯典型气相色谱图B.2操作条件
柱:毛细管柱,长50m,内径0.25mm。B.2.1
固定相:聚乙二醇。
膜厚:0.25um。
色谱炉温度:120℃恒温10min,然后线性升温从120℃~200℃,速率10℃/min。进样口温度:240℃。
6检测器温度:240℃。
B.2.7检测器:氢火焰离子化检测器。B.2.8载气:氮气。
柱前压:70kPa。
进样量:0.2uL。
分流比:1/100。
GB28342—2012
小提示:此标准内容仅展示完整标准里的部分截取内容,若需要完整标准请到上方自行免费下载完整标准文档。
GB28342—2012
食品安全国家标准
食品添加剂3-甲硫基丙酸甲酯
2012-04-25发布
中华人民共和国卫生部
2012-06-25实施
1范围
食品安全国家标准
食品添加剂3-甲硫基丙酸甲酯
本标准适用于由丙烯酸甲酯为原料制得的食品添加剂3-甲硫基丙酸甲酯。化学名称、分子式、结构式和相对分子质量2
2.1化学名称
3-甲硫基丙酸甲酯
2分子式
CsH1oO2S
2.3结构式
CH,SCH2CH2COOCH3
2.4相对分子质量
134.19(按2007年国际相对原子质量)3技术要求
3.1感官要求:应符合表1的规定。表1感官要求
2理化指标:应符合表2的规定。32
3-甲硫基丙酸甲酯含量,w/%
酸值(以KOH计)/(mg/g)
折光指数(20℃)
相对密度(25℃/25℃)
无色至苍黄色
洋葱样香气
表2理化指标
1.462~1.468
1.069~1.078bzxZ.net
GB28342—2012
检验方法
将试样置于比色管内,用目测
法观察
GB/T14454.2
检验方法
附录A
GB/T14455.5
GB/T14454.4
GB/T11540
仪器和设备
附录A
3-甲硫基丙酸甲酯含量的测定
色谱仪:按GB/T11538—2006中第5章的规定柱:毛细管柱。
检测器:氢火焰离子化检测器
测定方法
面积归一化法:按GB/T11538—2006中10.4测定含量。重复性及结果表示
按GB/T11538—2006中11.4规定执行。食品添加剂3-甲硫基丙酸甲酯典型气相色谱图(面积归一化法)参见附录B。GB28342—2012
附录B
食品添加剂3-甲硫基丙酸甲酯典型气相色谱图(面积归一化法)
B.1食品添加剂3-甲硫基丙酸甲酯典型气相色谱图食品添加剂3-甲硫基丙酸甲酯典型气相色谱图见图B.1。图B.1食品添加剂3-甲硫基丙酸甲酯典型气相色谱图B.2操作条件
柱:毛细管柱,长50m,内径0.25mm。B.2.1
固定相:聚乙二醇。
膜厚:0.25um。
色谱炉温度:120℃恒温10min,然后线性升温从120℃~200℃,速率10℃/min。进样口温度:240℃。
6检测器温度:240℃。
B.2.7检测器:氢火焰离子化检测器。B.2.8载气:氮气。
柱前压:70kPa。
进样量:0.2uL。
分流比:1/100。
GB28342—2012
小提示:此标准内容仅展示完整标准里的部分截取内容,若需要完整标准请到上方自行免费下载完整标准文档。
标准图片预览:




- 其它标准
- 热门标准
- 国家标准
- GB29140-2024 纯碱单位产品能源消耗限额
- GB/T29633.4-2020 南极地名 第4部分:罗马字母拼写
- GB15193.5-2003 骨髓细胞微核试验
- GB/T43225-2023 空间物体登记要求
- GB/T42970-2023 半导体集成电路 视频编解码电路测试方法
- GB/T18721.4-2024 印刷技术 印前数据交换 第4部分:显示用宽色域标准彩色图像数据 [Adobe RGB (1998)/SCID]
- GB5237.3-2008 铝合金建筑型材 第3部分:电泳涂漆型材
- GB/T15773-1995 水土保持综合治理 验收规范
- GB/T15412-1994 应用电视摄像机云台通用技术条件
- GB28129-2011 乙羧氟草醚原药
- GB30530-2024 二甲基硅氧烷单位产品能源消耗限额
- GB/T9771.6-2020 通信用单模光纤 第6部分:宽波长段 光传输用非零色散单模光纤特性
- GB/T5750.13-2006 生活饮用水标准检验方法 放射性指标
- GB1913.2-1990 漂白浸渍绝缘纸
- GB/T10599-1998 多绳摩擦式提升机
- 行业新闻
请牢记:“bzxz.net”即是“标准下载”四个汉字汉语拼音首字母与国际顶级域名“.net”的组合。 ©2025 标准下载网 www.bzxz.net 本站邮件:bzxznet@163.com
网站备案号:湘ICP备2025141790号-2
网站备案号:湘ICP备2025141790号-2