- 您的位置:
- 标准下载网 >>
- 标准分类 >>
- 其他行业标准 >>
- NB/T 20029-2010 核电厂安全重要仪表和控制系统厂房辐射监测
标准号:
NB/T 20029-2010
标准名称:
核电厂安全重要仪表和控制系统厂房辐射监测
标准类别:
其他行业标准
标准状态:
现行-
发布日期:
2010-05-01 出版语种:
简体中文下载格式:
.rar .pdf下载大小:
5.46 MB
部分标准内容:
ICS 27.120.20
备案号:29129-2010
中华人民共和国能源行业标准
NB/T20029—2010
核电厂安全重要仪表和控制系统厂房辐射监测
Nuclear power plants-Instrumentation and control systemsimportant to safety-Plant-wide radiation monitoring(IEC61504:2000,MOD)
2010-05-01发布
国家能源局
2010-10-01实施
规范性引用文件
术语和定义
系统结构..
5.1概述..
5.2系统组成,
系统特性
6.1厂房辐射监测系统功能和设计基准的确定6.2要求的特性,
6.3推荐特性..
6.4其他特性
设计要求
7.1一般要求.
7.2辐射监测功能
安全有关的FSE的附加要求
安全级FSE的附加要求
试验要求
一般要求
型式试验
系统安装和试运行试验
试验方法
探测装置和处理单元的试验方法中央计算机和子系统计算机的试验方法操纵员控制台的试验方法
多路数据通讯的试验方法
型式试验报告
操作和维修手册
附加文件
NB/T20029—2010
NB/T20029—2010
本标准按照GB/T1.1-2009给出的规则起草。本标准修改采用IEC61504:2000《核电厂-安全重要仪表和控制系统-厂房辐射监测》与IEC61504相比主要有以下变化:一删除国际标准的前言和引言;(英文版),
按照中文习惯对一些编排格式进行了修改(例如:注的后面加“;”、一些列项说明的后面将“。”改为“,”、将以“。”表示的列项说明改为以“二”表示);-用小数点符号“,”代替国际标准中的小数点符号“,”;本标准采用GB/T15474-1995《核电厂仪表和控制系统及其供电设备安全分级》将设备分为安全级设备(1E)、安全有关的设备(SR)和非安全重要设备(NS)。GB/T15474一1995是非等效采用IEC61226:1993《核电厂-安全重要仪表和控制系统-分级》,在安全分级上有差别。IEC61226将安全重要仪表和控制系统的安全级别分为A级、B级、C级。GB/T15474中安全级对应IEC61226中的A级,GB/T15474中安全有关的对应IEC61226中的B级和C级;在“2规范性引用文件”中删去未在标准正文中出现的标准;在“3术语和定义”中删去有关用户、制造厂的内容。本标准由中国核工业集团公司提出。本标准由核工业标准化研究所归口。本标准起草单位:西安核仪器厂。本标准主要起草人:沈忠义、刘杰、梁平。.
1范围
NB/T20029-2010
核电厂安全重要仪表和控制系统广房辐射监测
本标准提供了采用计算机技术的辐射监测系统(RMS)设计原理和性能准则的指南。该系统适用于集成监测核电厂厂房的工艺流、排出流和区域辐射。本标准规定了核电厂厂区数字化系统的综合功能,涉及这些功能的相关设备分别满足GB/T7165系列标准、GB/T12726系列标准、EJ/T707、EJ/T708、EJ/T889和HAD102/06附录II要求。本标准还规定丁系统级的部件(中央计算机、子系统计算机、操纵员控制台)的技术要求。对于探测装置、处埋单元和报警单元,本标准中仅包括它们连接到中央控制系统所应满足的接口技术要求。本标准提供了不同安全级别监测装置之间的接口准则,并将数据处理、存储、优化和数据流与显示的相互关系整合为一体。
本标准规定了在核电厂中开放式结构配置下连接分布式辐射监测装置的通讯准则。除了需要与核电厂厂房辐射监测系统接口以外,本标准不适用于探测和测量装置以及部件的设计与试验。本标准不适用于完全使用直接连接的模拟技术或继电器的某些辐射监测系统功能件或一个完整的集中辐射监测系统。
2规范性引用文件
下列文件对于本文件的应用是必不可少的。凡是注日期的引用文件,仅所注日期的版本适用于本文件。凡是不注日期的引用文件,其最新版本(包括所有的修改单)适用于本文件。GB156标准电压
GB/T4960.5
GB/T4960.6
核科学技术术语辐射防护与辐射源安全核科学技术术语核仪器仪表
气态排出流(放射性)活度连续监测设备GB/T7165(所有部分)
GB/T12726(所有部分)
GB/T12727
核电厂事故及事故后辐射监测设备核电厂安全系统电气设备质量鉴定GB/T15474-1995核电厂仪表和控制系统及其供电设备安全分级GB/T16511
EJ/T529
EJ/T707
EJ/T708
电气和电子测量仪器随机文件
用于核电厂安全重要系统数字计算机核电厂固定式区域Y辐射剂量率监测设备的设计、布置及使用准则轻水堆正常工况和预计运行事件下的工艺流辐射监测设备一般要求EJ/T759.2
核电厂控制室控制器和屏幕显示的应用第二部分:屏幕显示的应用EJ/T889
压水堆冷却剂系统泄漏探测仪表般要求EJ/T1058-1998核电厂安全系统的计算机软件EJ/T1118
EJ/T1198
核电厂控制室设计验证与确认
核电厂安全重要功能电气联锁的设计和实施EJ/T1223--2007
核电厂安全重要仪表和控制系统多路数据传输的功能要求HAD102/06(附录I)
HAD102/10
用于早期检测轻水堆偏离正常运行情况的安全壳监测仪表核电厂保护系统及有关设施
NB/T20029——2010
HAD102/14核电厂安全有关仪表和控制系统3术语和定义
GB/T4960.5、GB/T4960.6确立的以及下列术语和定义适用于本文件。3.1
功能及其相关系统和设备FSEfunctionsandassociatedsystemsandequipment(FSE))功能即实现一个用途或达到一个目标。相关系统和设备是为实现某种功能所使用的部件组合和部件本身。
安全级(1E级)FSE
class1EFSE
实现或保持核电厂安全起着主要作用的FSE。这些FSE可防止或减轻假设始发事件导致的严重后果。RMS的某些功能可能被指定为安全级(1E级),例如,-启动安全壳隔离的辐射监测仪的输入3.3
安全有关(SR)的FSESafety-related-FSE为实现或保持核电厂安全,对安全级FSE起补充作用的FSE。安全有关的FSE的运用可以避免引入安全级FSE。在减轻假设始发事件的后果方面,安全有关的FSE可以提高或补充安全级FSE的执行效果,可以避免或减小核电厂设备的损失和核泄漏。安全有关的FSE的失效,可能引发或加重假设始发事件引起的后果(见GB/T15474一1995)。安全有关的FSE也可以足对一个事故整个响应的一部分,但不直接涉及减轻事故的物理后果。
辐射监测系统的某些功能可能被指定为安全有关的,例如:在事故后条件下,提醒控制室操纵员注意排放的辐射监测仪:区域辐射监测功能。3.4
安全重要的FSEFSEimportanttosafety仪表和控制系统中的FSE包括:
其故障或失效可能导致现场人员或公众受到过度辐射的FSE;防止预计运行事件导致不可接受的安全后果的FSE减轻由于结构、系统或部件的故障或失效引起安全后果的FSE。安全重要的FSE同时包括安全系统和安全有关系统。3.5
联锁装置interlocks
用于防止不安全操作、保护工作人员和避免危险的设备。3.6
multiplexeddatatransmission
多路数据传输
在单个数据通道内通过采用时间划分、频率划分、脉冲编码技术或类似方法,将两个或多个信号或信息从一个地方到另一个的传输。2
安全系统safetysystems
NB/T20029-—2010
安全上重要的系统,用于在任何工况下保证反应堆安全停堆、从堆芯排出余热或限制预计运行事件和事故工况的后果。bzxZ.net
安全有关系统safety-relatedsystems对安全重要但不包括在安全系统中的那些系统。4功能
核电厂仪表和控制系统(例如:安全系统、综合控制系统、事故后监测系统以及辐射监测系统)是设计用于及时给核电厂操纵员提供在正常工况、预计运行事件和事故工况等条件下的信息和启动核电厂相应的安全设施。一个厂房辐射监测系统执行以下一个或多个功能:在正常工况下,操纵员可通过辐射监测系统对核电厂的各种工艺过程和区域进行监测,以确保辐射水平在容许的范围内。为此应对特定的工艺系统、排出流路径和区域进行监测,如果在这些特定位置的辐射水平偏离正常值,则表示核电厂的工况不正常或接近不正常,核电厂的运行存在潜在的问题;
在事故工况下,辐射监测系统可以向核电厂操纵员提供信息,以帮助其评估可能发生的对环境的放射性释放以及对工作人员或设备性能的影响;在事故发生期间和之后,辐射监测系统给核电厂操纵员提供信息,以帮助其确定事故类型,评估可能发生的对环境的放射性释放,并启动相应的应急程序;在事故发生期间和之后,辐射监测系统给应急响应人员提供放射性释放信息。在某些情况下,也包括用于对预测放射性物质的烟雨弥漫或云层弥散进行计算的气象数据;辐射监测系统启动控制和保护功能来支持系统的正常工作、响应预计运行事件以及防止或减轻事故发生期间或之后的放射性释放;辐射监测系统为控制和保护系统的联锁或启动功能提供信息;在正常运行和事故工况下,辐射监测系统为保健物理工作人员提供设施的辐射水平和跟踪工作人员所受的剂量:
辐射监测系统存储相关的数据用于分析正常、异常或事故工况以及事故的起因和序列:辐射监测系统向控制室或应急控制中心(ECC)的数据处理和显示系统提供必要的报警信号和信息。
为方便设备的购买和生产,辐射监测系统通常被分成若干子系统,例如区域Y监测仪、气态排出流监测仪、液态排出流监测仪及工艺流监测仪。由带有不同类型探测器和电子设备的监测仪来实现上述所有功能,操纵员的重要任务是综合分析得到的信息。需要重点指出的是,对于预计运行事件或事故,任何单一的监测仪都不能提供核电厂整体运行状况,因此操纵员需要通过一系列监测仪的指示值来帮助做出决定。利用数字计算机技术,在开放式结构概念中采用标准通信接口和协议,为设计核电厂辐射监测系统时集中不同类型监测仪的信息提供了可能,并提高了辐射监测系统的显示能力。5系统结构
NB/T20029—2010
5.1概述
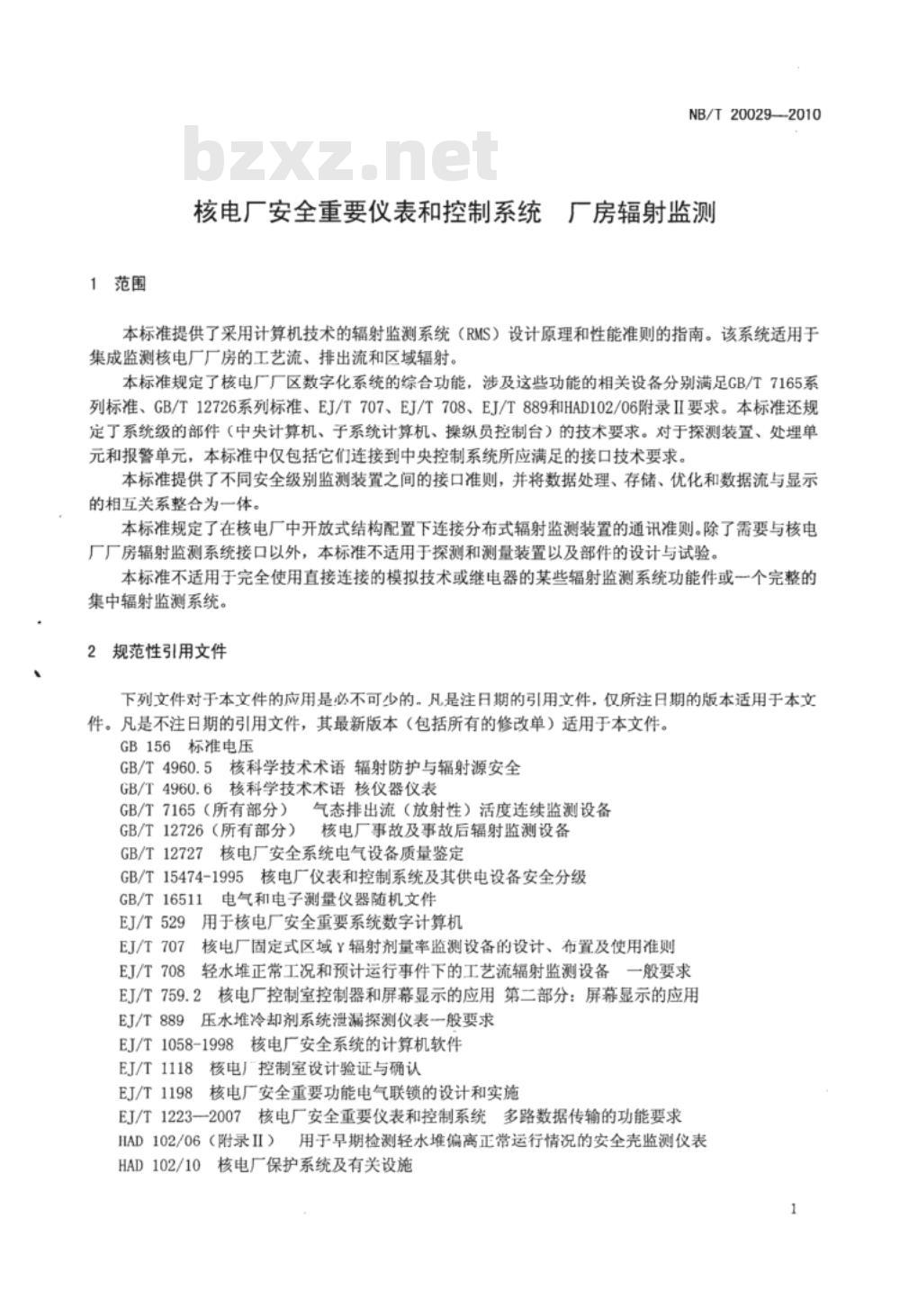
系统结构是指系统内各部件的配置关系。本章仅提供组成辐射监测系统的典型部件及这些部件之间相互关系的要求和建议。
图1说明了一种典型的集中辐射监测系统的结构,还给出了本标准和其他辐射监测标准之间的关系。很多类型的构造都有是可接受的,并不要求各部件、通讯总线和接口有特殊要求。5.2系统组成
探测装置
探测装置包括一个或多个辐射探测器以及与之相关的基本功能单元,例如前置放大器、模数转换器或通讯接口。
5.2.2处理单元
处理单元包括用来测量与电离辐射有关量(活度、吸收剂量、剂量率等)的部件和功能单元。处理单元对探测器的信号进行采集、甄别、滤波并将其转换成测量值,这些测量值可用于触发或报警输出、模拟输出、指示器和显示以及与计算机通讯。单一的处理单元可与多个探测装置相连。处理单元功能可以与中央计算机、子系统计算机或探测装置合为一体,也可以通过控制和测量装置或其他标准规定的信号处理和显示装置来实现。处理单元功能的实现可以使用微处理器和软件、外设电路或常规电路(例如放大器)。
5.2.3中央计算机
辐射监测系统的中央计算机用来接收来自处理单元和子系统计算机的数据。辐射监测中央计算机的功能可通过电厂计算机系统或者一个独立系统来实现中央计算机提供数据记录、数据确认、数据显示以及系统控制功能。对于有些应用(例如为了达到必要的可靠性),可使用亢余计算机。在某些应用中,可能不需要中央计算机,所有这些功能都可通过子系统计算机来实现5.2.4子系统计算机
必要时辐射监测系统也可以包括子系统计算机。子系统计算机主要是应用在为满足专一设计要求的辐射监测系统功能的一个子系统中(例如一个安全有关系统),或者应用在需要记录、显示或在远离中央计算机地方要求具备控制能力的场合。4
GB/T7165、GB/T12726
EJ/T707、EJ/T708
HAD102/06附录ⅡI
本标准
典型系统结构示意图
NB/T20029—2010
多路数据
传输链接
DA探测装置
PU处理单元
CC中央计算机
SC子系统计算机
OC操纵员控制台
AU报警单元
NB/T20029——2010
子系统计算机从一个功能组合的控制和测量装置获得数据,提供各种功能,例如数据记录、数据确认、数据显示以及相关参数组的控制。子系统计算机既可以给中央计算机发送信息,也可以与中央计算机同时获得信息。
5.2.5操纵员控制台
操纵员控制台为核电厂操纵员提供系统或子系统数据的显示,同时也是操纵员获取信息、输入信息和执行控制功能的操作控制界面。厂房辐射监测系统至少要有一个操纵员控制台。辐射监测系统(RMS)的操纵员控制台功能可以与其他通用的显示控制台功能结合在一起。5.2.6报警单元
报警单元是提供可视和/或可听报警单元。它也可以显示引起报警的有关参数信息。报警单元可以是独立的单元、处理单元的一部分或与处理单元和探测装置组合为一体。一些辐射监测系统测量功能可以不需要报警单元。
5.2.7接口
接口用于数据传输和各组件间电源的连接。接口包括直接模拟连接、数据总线、通信协议和不同于处理组件、子系统计算机、中央计算机或操纵员控制台之间连接的多路装置。系统各部分之间的所有接口应使用通用的、标准化的连接方式和通信协议。控制和测量装置、子系统计算机与中央计算机之间的连接应是典型的多路数据传输链接:也可采用直接模拟连接。
在通讯繁忙的条件下,辐射监测系统多路数据传输链接可以与核电厂其他仪表和控制系统共享,但共享不应降低辐射监测系统的功能。6系统特性
6.1厂房辐射监测系统功能和设计基准的确定目前各种类型的核反应堆和反应堆系统设计具有不同的辐射监测要求。因此辐射监测系统功能根据核电厂的特定要求设置。应根据每个核电厂的特定要求,来研究辐射监测系统功能和设计基准并形成相应文件。HAD102/10、HAD102/14和GB/T154741995用于设计基准的研究。每个辐射监测系统功能应按GB/T15474一1995分级,应考虑以下情况:辐射监测系统需满足的有关法规和限值:核电厂工况,包括正常工况和假设的异常工况(见HAD102/06附录IⅡI和GB/T12726);排出流监测的要求(见GB/T7165);区域Y监测要求(见EJ/T707);工艺流监测要求(见EJ/T708);冷却剂泄漏监测要求(见EJ/T889):在控制室、探测器所在区域、远程(例如在保健物理办公室、技术支持中心和应急操作设施)提供显示、记录和报警的要求;使用者对显示、记录和报警的人机工程要求;使用的辐射量单位、测量范围及变化趋势要求等;-监测仪分组要求;
辐射监测系统的安全有关功能:6
辐射监测系统的安全功能;
与核电厂其他仪表和控制系统的接口要求;启动要求:
提供给辐射防护部门使用的显示、记录和计算要求;保证维修和工程人员所需的维护和检修故障的措施;辐射监测系统工作的厂房环境条件(例如:温度,湿度,地震);数据归档要求:
已安装的辐射监测系统将来增加功能和设备的要求。6.2要求的特性
6.2.1概述
NB/T20029—2010
厂房辐射监测系统为核电厂操纵员、辐射防护人员和其他分析研究人员提供对每个输入到系统的显示读出、数据采集及存储、计算和分析以及实时显示和验证报警功能。每个单元的功能和能力应适合特定的用途。
6.2.2显示和控制功能
应提供保证操作、维护和定期试验功能所需的显示和控制功能。6.2.3
输入/输出功能
中央计算机和子系统计算机在安装相应部件后,应具有接收以下类型输入的能力:6.2.3.1
开关;
继电器触点:
编码键盘;
一数字化的模拟信号;
模拟信号。
6.2.3.2中央计算机和子系统计算机在安装相应部件后,应具有驱动以下装置的能力:视觉显示单元;
数字显示:
打印机:
继电器:
指示灯或发光二极管;
驱动器;
记录设备:
模拟量指示器:
—计算机输入:
测试仪表。
6.2.4报警
应按核电厂的安全要求提供就地报警和显示。7
NB/T20029-—2010
被授权的系统使用者,在系统中设定高、低报警或将输出切换到系统的任何输入点。报警阈或触发值可以是固定的,也可根据其他输入值计算。6.2.5可操作性能监督
6.2.5.1系统具有自检和自诊断功能,能连续监测和显示硬件和软件的工作状态。系统应能监测其运行状态,并指示是否由于使用自检和自诊断程序时发生变化。应至少监测辐射探测装置、数据网络、输入模块以及数据处理和显示单元。为检测故障,输入信号路径应通过检查电气和物理单元范围以及与以前数值相比的变化量进行在线信号的确认(或类似的方法)。检测出的故障应产生一个指示并以可识别的故障标志记录在日志中。6.2.5.2状态指示应包括下列故障模式的显示:探测器电源丧失;
样品流量丧失(适用时):
一探测器信号消失;
一对检查源响应故障;
一过滤器阻塞或破裂(适用时)6.2.5.3应考虑的计算机故障包括:模数转换器故障,
输入扫描故障;
输出显示故障;
外围设备(例如打印机或记录设备)故障;计算机存储器错误:
计算机处理中止(死机)。
6.2.5.4应考虑的通讯故障包括:数据的一位或多位发送或接收故障:单个信息包的发送或接收故障;故障导致信息包无变化地重复传输:发送器或接收器独占传输设备;允余路径上传输的信息存在差异;一时序和响应时间错误。
EJ/T529和EJ/T1223一—2007提供了关于计算机可靠性要求的附加导则和在设计中应考虑的故障类型鉴别方法。
在任何情况下,系统自检不能妨碍系统及时反应的能力。6.2.6修改
系统应允许授权的人员对显示和报警点、切换点和其他系统所需参数进行调整。系统设计应允许授权人员增加输入点和系统功能。6.3推荐特性
应有提供显示输入数据历史趋势的能力。趋势显示应设计为同一时间段的图形方式显示,允许不同监测仪之间的比较。系统应允许趋势显示的时间跨度达一年。另外,系统应在一年内对扩展的短期趋势图选择时间窗。
小提示:此标准内容仅展示完整标准里的部分截取内容,若需要完整标准请到上方自行免费下载完整标准文档。
备案号:29129-2010
中华人民共和国能源行业标准
NB/T20029—2010
核电厂安全重要仪表和控制系统厂房辐射监测
Nuclear power plants-Instrumentation and control systemsimportant to safety-Plant-wide radiation monitoring(IEC61504:2000,MOD)
2010-05-01发布
国家能源局
2010-10-01实施
规范性引用文件
术语和定义
系统结构..
5.1概述..
5.2系统组成,
系统特性
6.1厂房辐射监测系统功能和设计基准的确定6.2要求的特性,
6.3推荐特性..
6.4其他特性
设计要求
7.1一般要求.
7.2辐射监测功能
安全有关的FSE的附加要求
安全级FSE的附加要求
试验要求
一般要求
型式试验
系统安装和试运行试验
试验方法
探测装置和处理单元的试验方法中央计算机和子系统计算机的试验方法操纵员控制台的试验方法
多路数据通讯的试验方法
型式试验报告
操作和维修手册
附加文件
NB/T20029—2010
NB/T20029—2010
本标准按照GB/T1.1-2009给出的规则起草。本标准修改采用IEC61504:2000《核电厂-安全重要仪表和控制系统-厂房辐射监测》与IEC61504相比主要有以下变化:一删除国际标准的前言和引言;(英文版),
按照中文习惯对一些编排格式进行了修改(例如:注的后面加“;”、一些列项说明的后面将“。”改为“,”、将以“。”表示的列项说明改为以“二”表示);-用小数点符号“,”代替国际标准中的小数点符号“,”;本标准采用GB/T15474-1995《核电厂仪表和控制系统及其供电设备安全分级》将设备分为安全级设备(1E)、安全有关的设备(SR)和非安全重要设备(NS)。GB/T15474一1995是非等效采用IEC61226:1993《核电厂-安全重要仪表和控制系统-分级》,在安全分级上有差别。IEC61226将安全重要仪表和控制系统的安全级别分为A级、B级、C级。GB/T15474中安全级对应IEC61226中的A级,GB/T15474中安全有关的对应IEC61226中的B级和C级;在“2规范性引用文件”中删去未在标准正文中出现的标准;在“3术语和定义”中删去有关用户、制造厂的内容。本标准由中国核工业集团公司提出。本标准由核工业标准化研究所归口。本标准起草单位:西安核仪器厂。本标准主要起草人:沈忠义、刘杰、梁平。.
1范围
NB/T20029-2010
核电厂安全重要仪表和控制系统广房辐射监测
本标准提供了采用计算机技术的辐射监测系统(RMS)设计原理和性能准则的指南。该系统适用于集成监测核电厂厂房的工艺流、排出流和区域辐射。本标准规定了核电厂厂区数字化系统的综合功能,涉及这些功能的相关设备分别满足GB/T7165系列标准、GB/T12726系列标准、EJ/T707、EJ/T708、EJ/T889和HAD102/06附录II要求。本标准还规定丁系统级的部件(中央计算机、子系统计算机、操纵员控制台)的技术要求。对于探测装置、处埋单元和报警单元,本标准中仅包括它们连接到中央控制系统所应满足的接口技术要求。本标准提供了不同安全级别监测装置之间的接口准则,并将数据处理、存储、优化和数据流与显示的相互关系整合为一体。
本标准规定了在核电厂中开放式结构配置下连接分布式辐射监测装置的通讯准则。除了需要与核电厂厂房辐射监测系统接口以外,本标准不适用于探测和测量装置以及部件的设计与试验。本标准不适用于完全使用直接连接的模拟技术或继电器的某些辐射监测系统功能件或一个完整的集中辐射监测系统。
2规范性引用文件
下列文件对于本文件的应用是必不可少的。凡是注日期的引用文件,仅所注日期的版本适用于本文件。凡是不注日期的引用文件,其最新版本(包括所有的修改单)适用于本文件。GB156标准电压
GB/T4960.5
GB/T4960.6
核科学技术术语辐射防护与辐射源安全核科学技术术语核仪器仪表
气态排出流(放射性)活度连续监测设备GB/T7165(所有部分)
GB/T12726(所有部分)
GB/T12727
核电厂事故及事故后辐射监测设备核电厂安全系统电气设备质量鉴定GB/T15474-1995核电厂仪表和控制系统及其供电设备安全分级GB/T16511
EJ/T529
EJ/T707
EJ/T708
电气和电子测量仪器随机文件
用于核电厂安全重要系统数字计算机核电厂固定式区域Y辐射剂量率监测设备的设计、布置及使用准则轻水堆正常工况和预计运行事件下的工艺流辐射监测设备一般要求EJ/T759.2
核电厂控制室控制器和屏幕显示的应用第二部分:屏幕显示的应用EJ/T889
压水堆冷却剂系统泄漏探测仪表般要求EJ/T1058-1998核电厂安全系统的计算机软件EJ/T1118
EJ/T1198
核电厂控制室设计验证与确认
核电厂安全重要功能电气联锁的设计和实施EJ/T1223--2007
核电厂安全重要仪表和控制系统多路数据传输的功能要求HAD102/06(附录I)
HAD102/10
用于早期检测轻水堆偏离正常运行情况的安全壳监测仪表核电厂保护系统及有关设施
NB/T20029——2010
HAD102/14核电厂安全有关仪表和控制系统3术语和定义
GB/T4960.5、GB/T4960.6确立的以及下列术语和定义适用于本文件。3.1
功能及其相关系统和设备FSEfunctionsandassociatedsystemsandequipment(FSE))功能即实现一个用途或达到一个目标。相关系统和设备是为实现某种功能所使用的部件组合和部件本身。
安全级(1E级)FSE
class1EFSE
实现或保持核电厂安全起着主要作用的FSE。这些FSE可防止或减轻假设始发事件导致的严重后果。RMS的某些功能可能被指定为安全级(1E级),例如,-启动安全壳隔离的辐射监测仪的输入3.3
安全有关(SR)的FSESafety-related-FSE为实现或保持核电厂安全,对安全级FSE起补充作用的FSE。安全有关的FSE的运用可以避免引入安全级FSE。在减轻假设始发事件的后果方面,安全有关的FSE可以提高或补充安全级FSE的执行效果,可以避免或减小核电厂设备的损失和核泄漏。安全有关的FSE的失效,可能引发或加重假设始发事件引起的后果(见GB/T15474一1995)。安全有关的FSE也可以足对一个事故整个响应的一部分,但不直接涉及减轻事故的物理后果。
辐射监测系统的某些功能可能被指定为安全有关的,例如:在事故后条件下,提醒控制室操纵员注意排放的辐射监测仪:区域辐射监测功能。3.4
安全重要的FSEFSEimportanttosafety仪表和控制系统中的FSE包括:
其故障或失效可能导致现场人员或公众受到过度辐射的FSE;防止预计运行事件导致不可接受的安全后果的FSE减轻由于结构、系统或部件的故障或失效引起安全后果的FSE。安全重要的FSE同时包括安全系统和安全有关系统。3.5
联锁装置interlocks
用于防止不安全操作、保护工作人员和避免危险的设备。3.6
multiplexeddatatransmission
多路数据传输
在单个数据通道内通过采用时间划分、频率划分、脉冲编码技术或类似方法,将两个或多个信号或信息从一个地方到另一个的传输。2
安全系统safetysystems
NB/T20029-—2010
安全上重要的系统,用于在任何工况下保证反应堆安全停堆、从堆芯排出余热或限制预计运行事件和事故工况的后果。bzxZ.net
安全有关系统safety-relatedsystems对安全重要但不包括在安全系统中的那些系统。4功能
核电厂仪表和控制系统(例如:安全系统、综合控制系统、事故后监测系统以及辐射监测系统)是设计用于及时给核电厂操纵员提供在正常工况、预计运行事件和事故工况等条件下的信息和启动核电厂相应的安全设施。一个厂房辐射监测系统执行以下一个或多个功能:在正常工况下,操纵员可通过辐射监测系统对核电厂的各种工艺过程和区域进行监测,以确保辐射水平在容许的范围内。为此应对特定的工艺系统、排出流路径和区域进行监测,如果在这些特定位置的辐射水平偏离正常值,则表示核电厂的工况不正常或接近不正常,核电厂的运行存在潜在的问题;
在事故工况下,辐射监测系统可以向核电厂操纵员提供信息,以帮助其评估可能发生的对环境的放射性释放以及对工作人员或设备性能的影响;在事故发生期间和之后,辐射监测系统给核电厂操纵员提供信息,以帮助其确定事故类型,评估可能发生的对环境的放射性释放,并启动相应的应急程序;在事故发生期间和之后,辐射监测系统给应急响应人员提供放射性释放信息。在某些情况下,也包括用于对预测放射性物质的烟雨弥漫或云层弥散进行计算的气象数据;辐射监测系统启动控制和保护功能来支持系统的正常工作、响应预计运行事件以及防止或减轻事故发生期间或之后的放射性释放;辐射监测系统为控制和保护系统的联锁或启动功能提供信息;在正常运行和事故工况下,辐射监测系统为保健物理工作人员提供设施的辐射水平和跟踪工作人员所受的剂量:
辐射监测系统存储相关的数据用于分析正常、异常或事故工况以及事故的起因和序列:辐射监测系统向控制室或应急控制中心(ECC)的数据处理和显示系统提供必要的报警信号和信息。
为方便设备的购买和生产,辐射监测系统通常被分成若干子系统,例如区域Y监测仪、气态排出流监测仪、液态排出流监测仪及工艺流监测仪。由带有不同类型探测器和电子设备的监测仪来实现上述所有功能,操纵员的重要任务是综合分析得到的信息。需要重点指出的是,对于预计运行事件或事故,任何单一的监测仪都不能提供核电厂整体运行状况,因此操纵员需要通过一系列监测仪的指示值来帮助做出决定。利用数字计算机技术,在开放式结构概念中采用标准通信接口和协议,为设计核电厂辐射监测系统时集中不同类型监测仪的信息提供了可能,并提高了辐射监测系统的显示能力。5系统结构
NB/T20029—2010
5.1概述
系统结构是指系统内各部件的配置关系。本章仅提供组成辐射监测系统的典型部件及这些部件之间相互关系的要求和建议。
图1说明了一种典型的集中辐射监测系统的结构,还给出了本标准和其他辐射监测标准之间的关系。很多类型的构造都有是可接受的,并不要求各部件、通讯总线和接口有特殊要求。5.2系统组成
探测装置
探测装置包括一个或多个辐射探测器以及与之相关的基本功能单元,例如前置放大器、模数转换器或通讯接口。
5.2.2处理单元
处理单元包括用来测量与电离辐射有关量(活度、吸收剂量、剂量率等)的部件和功能单元。处理单元对探测器的信号进行采集、甄别、滤波并将其转换成测量值,这些测量值可用于触发或报警输出、模拟输出、指示器和显示以及与计算机通讯。单一的处理单元可与多个探测装置相连。处理单元功能可以与中央计算机、子系统计算机或探测装置合为一体,也可以通过控制和测量装置或其他标准规定的信号处理和显示装置来实现。处理单元功能的实现可以使用微处理器和软件、外设电路或常规电路(例如放大器)。
5.2.3中央计算机
辐射监测系统的中央计算机用来接收来自处理单元和子系统计算机的数据。辐射监测中央计算机的功能可通过电厂计算机系统或者一个独立系统来实现中央计算机提供数据记录、数据确认、数据显示以及系统控制功能。对于有些应用(例如为了达到必要的可靠性),可使用亢余计算机。在某些应用中,可能不需要中央计算机,所有这些功能都可通过子系统计算机来实现5.2.4子系统计算机
必要时辐射监测系统也可以包括子系统计算机。子系统计算机主要是应用在为满足专一设计要求的辐射监测系统功能的一个子系统中(例如一个安全有关系统),或者应用在需要记录、显示或在远离中央计算机地方要求具备控制能力的场合。4
GB/T7165、GB/T12726
EJ/T707、EJ/T708
HAD102/06附录ⅡI
本标准
典型系统结构示意图
NB/T20029—2010
多路数据
传输链接
DA探测装置
PU处理单元
CC中央计算机
SC子系统计算机
OC操纵员控制台
AU报警单元
NB/T20029——2010
子系统计算机从一个功能组合的控制和测量装置获得数据,提供各种功能,例如数据记录、数据确认、数据显示以及相关参数组的控制。子系统计算机既可以给中央计算机发送信息,也可以与中央计算机同时获得信息。
5.2.5操纵员控制台
操纵员控制台为核电厂操纵员提供系统或子系统数据的显示,同时也是操纵员获取信息、输入信息和执行控制功能的操作控制界面。厂房辐射监测系统至少要有一个操纵员控制台。辐射监测系统(RMS)的操纵员控制台功能可以与其他通用的显示控制台功能结合在一起。5.2.6报警单元
报警单元是提供可视和/或可听报警单元。它也可以显示引起报警的有关参数信息。报警单元可以是独立的单元、处理单元的一部分或与处理单元和探测装置组合为一体。一些辐射监测系统测量功能可以不需要报警单元。
5.2.7接口
接口用于数据传输和各组件间电源的连接。接口包括直接模拟连接、数据总线、通信协议和不同于处理组件、子系统计算机、中央计算机或操纵员控制台之间连接的多路装置。系统各部分之间的所有接口应使用通用的、标准化的连接方式和通信协议。控制和测量装置、子系统计算机与中央计算机之间的连接应是典型的多路数据传输链接:也可采用直接模拟连接。
在通讯繁忙的条件下,辐射监测系统多路数据传输链接可以与核电厂其他仪表和控制系统共享,但共享不应降低辐射监测系统的功能。6系统特性
6.1厂房辐射监测系统功能和设计基准的确定目前各种类型的核反应堆和反应堆系统设计具有不同的辐射监测要求。因此辐射监测系统功能根据核电厂的特定要求设置。应根据每个核电厂的特定要求,来研究辐射监测系统功能和设计基准并形成相应文件。HAD102/10、HAD102/14和GB/T154741995用于设计基准的研究。每个辐射监测系统功能应按GB/T15474一1995分级,应考虑以下情况:辐射监测系统需满足的有关法规和限值:核电厂工况,包括正常工况和假设的异常工况(见HAD102/06附录IⅡI和GB/T12726);排出流监测的要求(见GB/T7165);区域Y监测要求(见EJ/T707);工艺流监测要求(见EJ/T708);冷却剂泄漏监测要求(见EJ/T889):在控制室、探测器所在区域、远程(例如在保健物理办公室、技术支持中心和应急操作设施)提供显示、记录和报警的要求;使用者对显示、记录和报警的人机工程要求;使用的辐射量单位、测量范围及变化趋势要求等;-监测仪分组要求;
辐射监测系统的安全有关功能:6
辐射监测系统的安全功能;
与核电厂其他仪表和控制系统的接口要求;启动要求:
提供给辐射防护部门使用的显示、记录和计算要求;保证维修和工程人员所需的维护和检修故障的措施;辐射监测系统工作的厂房环境条件(例如:温度,湿度,地震);数据归档要求:
已安装的辐射监测系统将来增加功能和设备的要求。6.2要求的特性
6.2.1概述
NB/T20029—2010
厂房辐射监测系统为核电厂操纵员、辐射防护人员和其他分析研究人员提供对每个输入到系统的显示读出、数据采集及存储、计算和分析以及实时显示和验证报警功能。每个单元的功能和能力应适合特定的用途。
6.2.2显示和控制功能
应提供保证操作、维护和定期试验功能所需的显示和控制功能。6.2.3
输入/输出功能
中央计算机和子系统计算机在安装相应部件后,应具有接收以下类型输入的能力:6.2.3.1
开关;
继电器触点:
编码键盘;
一数字化的模拟信号;
模拟信号。
6.2.3.2中央计算机和子系统计算机在安装相应部件后,应具有驱动以下装置的能力:视觉显示单元;
数字显示:
打印机:
继电器:
指示灯或发光二极管;
驱动器;
记录设备:
模拟量指示器:
—计算机输入:
测试仪表。
6.2.4报警
应按核电厂的安全要求提供就地报警和显示。7
NB/T20029-—2010
被授权的系统使用者,在系统中设定高、低报警或将输出切换到系统的任何输入点。报警阈或触发值可以是固定的,也可根据其他输入值计算。6.2.5可操作性能监督
6.2.5.1系统具有自检和自诊断功能,能连续监测和显示硬件和软件的工作状态。系统应能监测其运行状态,并指示是否由于使用自检和自诊断程序时发生变化。应至少监测辐射探测装置、数据网络、输入模块以及数据处理和显示单元。为检测故障,输入信号路径应通过检查电气和物理单元范围以及与以前数值相比的变化量进行在线信号的确认(或类似的方法)。检测出的故障应产生一个指示并以可识别的故障标志记录在日志中。6.2.5.2状态指示应包括下列故障模式的显示:探测器电源丧失;
样品流量丧失(适用时):
一探测器信号消失;
一对检查源响应故障;
一过滤器阻塞或破裂(适用时)6.2.5.3应考虑的计算机故障包括:模数转换器故障,
输入扫描故障;
输出显示故障;
外围设备(例如打印机或记录设备)故障;计算机存储器错误:
计算机处理中止(死机)。
6.2.5.4应考虑的通讯故障包括:数据的一位或多位发送或接收故障:单个信息包的发送或接收故障;故障导致信息包无变化地重复传输:发送器或接收器独占传输设备;允余路径上传输的信息存在差异;一时序和响应时间错误。
EJ/T529和EJ/T1223一—2007提供了关于计算机可靠性要求的附加导则和在设计中应考虑的故障类型鉴别方法。
在任何情况下,系统自检不能妨碍系统及时反应的能力。6.2.6修改
系统应允许授权的人员对显示和报警点、切换点和其他系统所需参数进行调整。系统设计应允许授权人员增加输入点和系统功能。6.3推荐特性
应有提供显示输入数据历史趋势的能力。趋势显示应设计为同一时间段的图形方式显示,允许不同监测仪之间的比较。系统应允许趋势显示的时间跨度达一年。另外,系统应在一年内对扩展的短期趋势图选择时间窗。
小提示:此标准内容仅展示完整标准里的部分截取内容,若需要完整标准请到上方自行免费下载完整标准文档。
标准图片预览:





- 其它标准
- 热门标准
- 其他行业标准
- YS/T891-2013 高纯钛化学分析方法 痕量杂质元素的测定 辉光放电质谱法
- QX/T365-2016 气象卫星接收时间表格式
- YS/T940-2013 柠檬酸金钾
- FZ/T01084-2017 粘合衬水洗后的外观及尺寸变化试验方法
- JB/T1308.5-2011 PN2500超高压阀门和管件 第5部分:凹穴接头
- HG/T4628-2014 工业用偏二氯乙烯
- HG/T4268-2011 纺织染整助剂 棉用固色剂 固色效果的测定
- QX/T409-2017 农业气象观测规范 番茄
- YS/T3044-2022 铜冶炼侧吹炉协同处置氰渣技术规范
- JB/T11106-2011 支腿式液压凿岩机
- NB/T33006-2013 电动汽车电池箱更换设备通用技术要求
- FZ/T73065-2020 植物染料染色针织服装
- DGJ08-2077-2010 危险性较大的分部分项工程安全管理规范
- YS/T1046.6-2015 铜渣精矿化学分析方法 第6部分:三氧化二铝量的测定 电感耦合等离子体原子发射光谱法
- QB/T4325-2012 电鸣乐器放音设备 多功能音箱
- 行业新闻
请牢记:“bzxz.net”即是“标准下载”四个汉字汉语拼音首字母与国际顶级域名“.net”的组合。 ©2025 标准下载网 www.bzxz.net 本站邮件:bzxznet@163.com
网站备案号:湘ICP备2025141790号-2
网站备案号:湘ICP备2025141790号-2