- 您的位置:
- 标准下载网 >>
- 标准分类 >>
- 农业行业标准(NY) >>
- NY/T 1146.1-2006 家用太阳能光伏系统 第1部分:技术条件
标准号:
NY/T 1146.1-2006
标准名称:
家用太阳能光伏系统 第1部分:技术条件
标准类别:
农业行业标准(NY)
标准状态:
现行-
发布日期:
2006-07-10 -
实施日期:
2006-10-01 出版语种:
简体中文下载格式:
.rar.pdf下载大小:
1.32 MB

点击下载
标准简介:
标准下载解压密码:www.bzxz.net
本部分规定了家用太阳伏系统的定义、分类、功率范围、基本参数、技术要求、试验方法、检验规则、标志、包装、运输、贮存等。本部分适用于光伏功率在1000WP以下的晶体硅离网型家用太阳能光伏系统(以下简称光伏系统)。 NY/T 1146.1-2006 家用太阳能光伏系统 第1部分:技术条件 NY/T1146.1-2006

部分标准内容:
ICS27.160
中华人民共和国农业行业标准
NY/T1146.1—2006
家用太阳能光伏系统
第1部分:技术条件
Solar energy Py generation system for householdPart l:Technicalcondition
2006-07-10发布
2006-10-01实施
中华人民共和国农业部发布
本标准由中华人民共和国农业部提出。前言
本标准由中国农村能源行业协会小型电源专业委员会归口。本标准起草单位:中国农村能源行业协会小型电源专业委员会。本标准主要起草人:李安定、贾大江、武树森、李德孚、俞妙根。NY/T1146.1—2006
1范围
家用太阳能光伏系统
第1部分:技术条件
NY/T1146.1—2006
本部分规定了家用太阳能光伏系统的定义、分类,功率范围,基本参数、技术要求、试验方法、检验规则、标志、包装、运输、贮存等。本部分适用于光伏功率在1000Wp以下的晶体硅离网型家用太阳能光伏系统(以下简称光伏系统)。
2规范性引用文件
下列文件中的条款通过NY/T1146的本部分的引用而成为本部分的条款。凡是注日期的引用文件,其随后所有的修改单(不包括勘误的内容)或修订版均不适用于本部分,然而,鼓励根据本部分达成协议的各方研究是否可使用这些文件的最新版本。凡是不注日期的引用文件,其最新版本适用于本部分。
GB4706.1家用和类似用途电器的安全第1部分通用要求GB/T9535地面用晶体硅光伏组件设计鉴定和定型GB/T14162产品质量监督计数抽样程序及抽样表GB/T19000.2质量管理和质量保证标准第2部分GB/T19115.1-2003离网型户用风光互补发电系统第1部分技术条件NY/T1146.2家用太阳能光伏系统第2部分试验方法3术语和定义
下列术语和定义适用于本标准。3.1
家用太阳能光伏系统solarenergyPVgeneration systemforhousehold能够将太阳辐射能转变为电能并向用户供电的家用系统。4分类、型号与命名
4.1光伏系统的分类
光伏系统按输出电流分为直流型和交流型以及交直流两用型三种类型。4.2产品型号
光伏系统产品都应有标准型号。4.3命名方法
光伏系统用大写汉语拼音字母和阿拉伯数字表示产品类别和主要特征。1
NY/T1146.1—2006
光伏系统代号
输出类别代号
4.3.1光伏系统代号:用汉语拼音字母“G\表示。4.3.2输出类别代号:
a)系统输出为直流的用汉语拼音字母乙表示。b)系统输出为交流的用汉语拼音字母」表示。太阳电池组件功率
c)系统输出为交流和直流两种类型的用汉语拼音字母L表示。4.3.3太阳电池组件峰值功率用阿拉伯数字表示,该数字以W为单位。4.3.4蓄电池组电压用阿拉伯数字表示,该数字以V为单位。改进序号
蓄电池组电压
4.3.5改进序号用汉语拼音字母表示。改进型号应在原型号的主参数后面加注改进序号A,BC..。
4.4示例:
太阳电池组件峰值功率为150Wp、蓄电池组电压为36V、输出电流为交流的光伏系统,第一次改进后的型号如下:G厂150/36A
5光伏系统的资源条件和环境要求5.1光伏系统推荐使用地区资源条件当地年度太阳能辐射总量不小于4190MJ/m2是光伏发电系统推荐使用区。5.2环境要求
5.2.1光伏系统在下列条件下应能连续可靠地工作。a)室外温度:-40℃~+45:
室内温度:0℃~+40℃;
空气相对湿度:不大于90%(25℃±5℃);c
海拨高度不超过1000m
光伏系统在以下环境中运行时,应由生产厂家和用户共同商定技术要求和使用条件。室外温度范围超出-40℃~+45℃的地区:a)
室内温度范围超出0℃~+40℃的用户;b)
海拔高度超过1000m的地区;
盐雾或沙尘严重地区。
6光伏系统的基本配置与参数
6.1光伏系统的基本配置
光伏系统由下述部件组成:太阳电池组件(方阵)、控制器、逆变器、蓄电池组。6.2光伏系统的基本参数
6.2.1额定直流电压
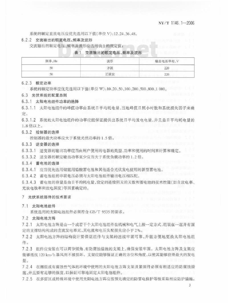
系统的额定直流电压应优先选用以下值(单位V):12、24、36、48。6.2.2交流输出的额定电压、频率及波形交流输出的额定电压、频率及波形应选用表1的规定值:表1交流输出的额定电压、频率及波形频率,Hz
6.2.3额定功率
正弦波
NY/T1146.1—2006
输出电压单,V
系统的额定功率应优先选用以下值(单位W):10,20.50100.200.500800,1000。6.3光伏系统的配置总则
6.3,1太阳电池组件功率的选择6.3.1.1太阳电池组件的峰值功率由系统日平均耗电量,当地峰值日照小时数和系统损失因子来确定。
6.3.1.2系统的太阳电池组件的功率应能保证提供出系统日平均发电电量,并且是日平均耗电量的1.8倍以上。
6.3.2控制器的选择
控制器的最无功率应大于系统光伏功率的1.5借。6.3.3逆变器的选择
6.3.3.1逆变器的输出功率应当由用户使用的电器的类型功率和使用的时间来计算和确定。6.3.3.2逆变器的额定输出功率至少应当大于系统负载功率的1.2倍。6.3.4蓄电池的选择
6.3.4.1应当优先选用储能用铅酸蓄电池和其他适合光伏发电使用的新型蓄电池。6.3.4.2蓄电池组的串联电压必须与太阳电池组件输出电压相匹配。6.3.4.3蓄电池的容量是由日平均耗电量,设定的连续阴天的天数和蓄电池的技术性能(如自放电率、充放电效率和放电深度)等因素确定的。7光伏系统部件的技术要求
7.1太阳电池组件
系统选用的太阳电池组件必须符合GB/T9535的要求。7.2太阳电池方阵
7.2.1太阳电池方阵是由一个或若干个太阳电池组件在机械和电气上按一定方式,组装在一起并有固定的支撑结构构成的直流发电单元,其电流和电压失配损失应小于2%。7.2.2太阳电池方阵的结构设计要保证组件与支架的连接牢固可靠,并能方便地更换太阳电池组件。
7.2.3组件应安装在可以调节倾角、有防腐蚀措施的支架上,确保安装牢固。太阳电池方阵及支架应能够抵抗120km/h暴风而不被损坏。支架应能够保证正确的方位和角度,以使其能够获得最大的发电量。
7.2.4在潮湿或有腐蚀性气体的环境中使用的太阳电池方阵支架及紧固件必须有相适应的防腐蚀措施,并且要有足够的强度,以保证可靠地固定太阳电池组件。7.2.5在多雷区或特殊环境中使用太阳电池方阵应按预先确定的防雷电保护等级采取相应防护措施。3
NY/T 1146.12006
7.3控制器
7.3.1光伏系统控制器应符合GB/T19115.1一2003中7.4对整机的要求。7.3.2控制器充电电路应符合下述技术要求:a)充电电路可承受的最高电压为太阳电池组件开路电压的1.5倍;充电电路可承受的最大电流为太阳电池组件短路电流的1.5倍;b)
充电电路电压降1.2V
有防止组件反接的电路保护;
e)应具有防止蓄电池通过太阳电池组件反向放电的保护功能;f)有输出短路保护。
7.3.3控制器应具有光伏充电电路输入端、蓄电池接线端、逆变器接线端及直流输出端的明显标志和各自的接线端子。
7.3.4在多雷区或特殊环境中使用的控制器应有防雷措施。7.4.逆变器
系统选用的逆变器应符合GB/T19115.12003中7.5的规定7.5蓄电池
7.5.1系统选用的蓄电池必须是经过GB/T19000.2认证资格的检测机构按照相关国家或行业标准进行测试检验合格的蓄电池。
7.5.2使用铜镀铅连条或铜带将蓄电池相互连接在一起。蓄电池必须提供便于用螺栓连接的极柱。蓄电池电极应有防腐措施以保护蓄电池的电极端不被腐蚀。7.5.3当密封铅酸蓄电池在海拔2500m以上条件下使用时,必领使用能够适合于这样的条件下使用的型号。
7.5.4蓄电池应当保持外观的干净和整洁。放置在具有一定的通风能力的箱体内,以避免用户触摸到电极或电解液,所有可能接触到酸液的部分均应是防酸的。箱体必须牢固,以支撑蓄电池的重量。箱体应能防止儿童打开或进人。箱体必须用耐久材料制造,以保证至少五年之内不需要维护。7.5.5加液的蓄电池应有避免液体外溢的防护施。废液和废旧蓄电池应要善回收。7.6导线
7.6.1应当使用符合国家标准的绝缘导线。7.6.2有极性区分的电路中,所有导线都应用颜色区分正负或加标记。7.6.3导线的选择应同时满足三个条件:载流量,电压损耗和导线的强度。导线载流量的设计应保证导线不发热:导线的电压损失应小于3%,以保证线路在导线允许的电压下正常工作;线径的设计应保证导线的强度。
7.7负载连接或输出插座
7.7.1连接系统各部件的导线,接插件、开关等应符合国家相应技术标准的要求。7.7.2限流设备,无论是保险,断路器,还是电子保护,应对负载及导线所能承受的最大电流起到有效的限流作用,
8光伏系统
8.1电性能要求
8.1.1系统的电能品质要求
8.1.1.1当系统的直流电压在额定电压值的90%~120%范围内变化时,系统的交流输出频率应保持在50Hz±2.5Hz范围内,即频率稳定度为±5%。4
NY/T1146.12006
8.1.1.2输出为额定功率,当系统的直流电压在额定值的90%~120%范围内变动时,系统交流输出电压变化范围应不超过额定值10%。8.1.1.3输出波形为正弦波的系统,正弦波的失真度应不超过5%。8.1.2系统的保护功能:
a)蓄电池过放电保护;
b)蓄电池过充电保护;
e)短路保护;
过负荷保护。
8.1.3系统的显示器
8.1.3.1系统应具有下述显示功能:a)太阳电池方阵充电显示;
蓄电池电压状态显示:
控制器、逆变器工作正常显示:c
d)保护状态显示。
8.1.3.2系统显示可利用控制器、逆变器的显示器,也可独立设置。应在说明书中加以明确。8.2安装要求
8.2.1太阳电池方阵安装要求
8.2.1.1太阳电池方阵的安装位置应保证在日照所有时间内,没有任何物体或阴影遮蔽太阳电池板。8.2.1.2在地面安装的太阳电池方阵与地面之间的最小间距应能够保证太阳电池板的安全和使用性能,底部必须牢固地连接在基础上,以便能够承受太阳电池方阵的重量和抵抗大风。8.2.1.3太阳电池方阵可以安装在屋顶上,但太阳电池方阵与屋顶材料之间的最小间距应在10cm以上。安装支架应与建筑物的主体结构相连接,牢靠固定,而不能直接安装在不具有能够可靠固定和相应承载能力的屋顶材料上。
8.2.1.4安装在屋顶上的太阳电池方阵应采取防雷措施。8.2.1.5如安装在人畜经常经过的地方则应设护栏。8.2.2控制器、逆变器、蓄电池安装要求8.2.2.1控制器、逆变器、蓄电池安装应符合相应电气设备安装规范和遵守说明书中的操作规程。8.2.2.2控制器、逆变器宜安装在同一机柜中。机柜应放置在室内:安放位置应使有接线端子的一侧人员不易接触,有显示器的一侧易于观察:机柜安放处应通风良好。应有防止儿童误入或手伸人机柜中的防范措施。
8.2.2.3在有人居住的房间安放机柜时应使用一体化机柜,且应使用密封式蓄电池8.3连接要求
8.3.1系统内各部件之间电路的连接应是固定式可靠连接8.3.2系统输出端与外电路的连接应当是固定连接,或者系统输出端使用插座。8.3.3不应使用双向插头连接系统输出端与用户的外电路。8.3.4对于系统以外的永久性电路的安装,所有可能由于暴露而受损的导线都应用导线管保护;对于已经被牢固地固定在房屋结构上的导线,可以不用穿线管;穿过屋顶、墙体和其他结构的导线应用穿线管加以保护,穿过屋顶的导线应进行防水密封。8.3.5现场安装用导线的连接,应用接线端子螺旋紧固,螺帽紧固方式只允许在室内并且在专门设计的接线盒内使用。连接处允许的额定电流不得低于电路允许的额定电流。所有的连接部分都要在接线盒内。照明灯,开关和输出插座等的连接盒也可以视为接线盒。5
NY/T1146.1—2006
8.4电路连接规程
光伏发电系统各部件安装完毕,外电路施工完工后,应按下列顺序安全可靠地进行系统部件连接和系统与外电路的连接。
8.4.1首先进行控制器与逆变器的互相连接。8.4.2将控制器与蓄电池组连接。应注意不可将电池正、负极性接反8.4.3将太阳电池板遮蔽(或将太阳电池方阵输人开关断开)后,将太阳电池方阵输出端与控制器光伏输人端可靠连接。正负极性不可接错。8.5试运行与交付使用
8.5.1安装现场应作以下检查:
a)系统布局合理,安装牢固可靠,符合GB4706.1规定的电器安全要求;b)各部件联接正确,牢固,符合安装规范8.5.2去除太阳电池方阵遮蔽物(或接通太阳电池方阵输入开关),系统各显示器及逆变器、控制器上各种工作状态显示器均有正确的显示。8.5.3开启逆变器(或控制器直流输出开关),各种指示显示正常后,接通负载电路,开启用电器,各种用电器均能在限定的条件下正常使用。8.5.4系统交付用户使用前应向用户提供使用说明书,讲解使用方法和维护要点。8.6可靠性要求
8.6.1部件可靠性应符合国家或行业相应标准中的可靠性要求。8.6.2高网型家用光伏系统首次故障前平均工作时间应大于1400h。9光伏系统试验方法
光伏系统试验应按照NY/T1146.2—2006的规定进行。10质量判定与检验规则
10.1出厂检验
10.1.1构成系统的所有部件和其他零配件等均应由制造商进行出厂检验,并提供出厂检验合格证,组成系统后不需进行出厂检验。
10.1.2控制/逆变器应视为二个部件,分别进行出厂检验。10.2型式试验此内容来自标准下载网
如有下述情况之一时,应进行光伏系统型式试验:a)新的组合型号试制完成时:
b)年度定期抽检时;
批量生产达到一定数量时:
d)国家质量监督机构提出检测要求时;e)批量定货的用户提出要求时。10.3质量判定规则
10.3.1抽样依据
系统测试的抽样办法应按照GB/T14162的规定进行。10.3.2检验项目及质量判定(表2)6
太阳电池组件
控制器
逆变器
蓄电池
表2质量判定表
检验项目
系统配置合理性判定
系统输出频率稳定度
系统输出电压调整率
系统输出波型失真度
系统商标、铭牌
系统文件资料
过充电保护与显示
过放电保护与显示
系统保护功能
系统状态显示
10.3.3抽样方法
过负荷保护与显示
短路保护与显示
雷击保护
太阳电池组件充电显示
蓄电池电压状态显示
送检容量总体数最少为10套。
监督总体中单位产品的质量特性不合格分别为A,B两类:10.3.3.2
NY/T 1146.12006
不合格类别
A类不合格的监督质量水平为Pn=2.5%,检验水平为I,监督抽样方法为n=2.r=1(n为样a
本数,为不通过判定数;
B类不合格的监督质量水平为Po=40%,检验水平为Ⅲ,监督抽样方法为n=2,r=3n为样本b)
数,1为不通过判定数)。
质量判定方法
被检产品全部技术指标与性能达到技术要求时,判该批产品为合格:被检产品无A类不合格项,B类不合格数等于或小于2项时判该批产品为合格被检产品有1项A类不合格或有3项及3项以上B类不合格时,判该批产品为不合格重复检验与判定
对不合格项,如果可以用调整方式进行修复的,允许修复后再进行一次重复检验;若重复检验项仍不合格,则判该批产品为不合格。11
标志和使用说明书
11.1标志
光伏系统应有标志铭牌。
将控制器,逆变器等组装在一个专用机柜中的机型,铭牌应设置在机柜上易观查,不妨碍美观a
的合适部位。
NY/T1146.1—2006
没有一体化机柜的机型应在控制器外壳上设置铭牌。b)
11.1.2系统铭牌应包括下列事项:产品型号、名称:
太阳电池组件功率:
系统直流电压;
系统输出功率、电压、频率:
系统组配生产企业名称:
出厂编号(或批号)及出厂日期。f
11.2使用说明书
交付用户的使用说明书应包括部件使用说明书和系统使用说明书。11.3系统使用说明书的内容:
产品名称、型号、商标和生产制造企业名称:a
系统正常状态下的供电能力,可选用的用电电器的技术参数:b)
系统操作规程,操作注意事项,应注意防止的操作错误等事项:e
安全注意事项;
维护与保养事项;简单故障判定与排除方法;质量保证期限,服务网点与联络方法。12
包装、运输、贴存
12.1系统各部件应分别包装,并符合相应产品包装要求。12.2系统在运输时,应符合各部件对运输所提出的要求,分别装卸、安放。12.3部件和系统的存,应符合各部件对贮存的要求进行合理贮存。
小提示:此标准内容仅展示完整标准里的部分截取内容,若需要完整标准请到上方自行免费下载完整标准文档。
中华人民共和国农业行业标准
NY/T1146.1—2006
家用太阳能光伏系统
第1部分:技术条件
Solar energy Py generation system for householdPart l:Technicalcondition
2006-07-10发布
2006-10-01实施
中华人民共和国农业部发布
本标准由中华人民共和国农业部提出。前言
本标准由中国农村能源行业协会小型电源专业委员会归口。本标准起草单位:中国农村能源行业协会小型电源专业委员会。本标准主要起草人:李安定、贾大江、武树森、李德孚、俞妙根。NY/T1146.1—2006
1范围
家用太阳能光伏系统
第1部分:技术条件
NY/T1146.1—2006
本部分规定了家用太阳能光伏系统的定义、分类,功率范围,基本参数、技术要求、试验方法、检验规则、标志、包装、运输、贮存等。本部分适用于光伏功率在1000Wp以下的晶体硅离网型家用太阳能光伏系统(以下简称光伏系统)。
2规范性引用文件
下列文件中的条款通过NY/T1146的本部分的引用而成为本部分的条款。凡是注日期的引用文件,其随后所有的修改单(不包括勘误的内容)或修订版均不适用于本部分,然而,鼓励根据本部分达成协议的各方研究是否可使用这些文件的最新版本。凡是不注日期的引用文件,其最新版本适用于本部分。
GB4706.1家用和类似用途电器的安全第1部分通用要求GB/T9535地面用晶体硅光伏组件设计鉴定和定型GB/T14162产品质量监督计数抽样程序及抽样表GB/T19000.2质量管理和质量保证标准第2部分GB/T19115.1-2003离网型户用风光互补发电系统第1部分技术条件NY/T1146.2家用太阳能光伏系统第2部分试验方法3术语和定义
下列术语和定义适用于本标准。3.1
家用太阳能光伏系统solarenergyPVgeneration systemforhousehold能够将太阳辐射能转变为电能并向用户供电的家用系统。4分类、型号与命名
4.1光伏系统的分类
光伏系统按输出电流分为直流型和交流型以及交直流两用型三种类型。4.2产品型号
光伏系统产品都应有标准型号。4.3命名方法
光伏系统用大写汉语拼音字母和阿拉伯数字表示产品类别和主要特征。1
NY/T1146.1—2006
光伏系统代号
输出类别代号
4.3.1光伏系统代号:用汉语拼音字母“G\表示。4.3.2输出类别代号:
a)系统输出为直流的用汉语拼音字母乙表示。b)系统输出为交流的用汉语拼音字母」表示。太阳电池组件功率
c)系统输出为交流和直流两种类型的用汉语拼音字母L表示。4.3.3太阳电池组件峰值功率用阿拉伯数字表示,该数字以W为单位。4.3.4蓄电池组电压用阿拉伯数字表示,该数字以V为单位。改进序号
蓄电池组电压
4.3.5改进序号用汉语拼音字母表示。改进型号应在原型号的主参数后面加注改进序号A,BC..。
4.4示例:
太阳电池组件峰值功率为150Wp、蓄电池组电压为36V、输出电流为交流的光伏系统,第一次改进后的型号如下:G厂150/36A
5光伏系统的资源条件和环境要求5.1光伏系统推荐使用地区资源条件当地年度太阳能辐射总量不小于4190MJ/m2是光伏发电系统推荐使用区。5.2环境要求
5.2.1光伏系统在下列条件下应能连续可靠地工作。a)室外温度:-40℃~+45:
室内温度:0℃~+40℃;
空气相对湿度:不大于90%(25℃±5℃);c
海拨高度不超过1000m
光伏系统在以下环境中运行时,应由生产厂家和用户共同商定技术要求和使用条件。室外温度范围超出-40℃~+45℃的地区:a)
室内温度范围超出0℃~+40℃的用户;b)
海拔高度超过1000m的地区;
盐雾或沙尘严重地区。
6光伏系统的基本配置与参数
6.1光伏系统的基本配置
光伏系统由下述部件组成:太阳电池组件(方阵)、控制器、逆变器、蓄电池组。6.2光伏系统的基本参数
6.2.1额定直流电压
系统的额定直流电压应优先选用以下值(单位V):12、24、36、48。6.2.2交流输出的额定电压、频率及波形交流输出的额定电压、频率及波形应选用表1的规定值:表1交流输出的额定电压、频率及波形频率,Hz
6.2.3额定功率
正弦波
NY/T1146.1—2006
输出电压单,V
系统的额定功率应优先选用以下值(单位W):10,20.50100.200.500800,1000。6.3光伏系统的配置总则
6.3,1太阳电池组件功率的选择6.3.1.1太阳电池组件的峰值功率由系统日平均耗电量,当地峰值日照小时数和系统损失因子来确定。
6.3.1.2系统的太阳电池组件的功率应能保证提供出系统日平均发电电量,并且是日平均耗电量的1.8倍以上。
6.3.2控制器的选择
控制器的最无功率应大于系统光伏功率的1.5借。6.3.3逆变器的选择
6.3.3.1逆变器的输出功率应当由用户使用的电器的类型功率和使用的时间来计算和确定。6.3.3.2逆变器的额定输出功率至少应当大于系统负载功率的1.2倍。6.3.4蓄电池的选择
6.3.4.1应当优先选用储能用铅酸蓄电池和其他适合光伏发电使用的新型蓄电池。6.3.4.2蓄电池组的串联电压必须与太阳电池组件输出电压相匹配。6.3.4.3蓄电池的容量是由日平均耗电量,设定的连续阴天的天数和蓄电池的技术性能(如自放电率、充放电效率和放电深度)等因素确定的。7光伏系统部件的技术要求
7.1太阳电池组件
系统选用的太阳电池组件必须符合GB/T9535的要求。7.2太阳电池方阵
7.2.1太阳电池方阵是由一个或若干个太阳电池组件在机械和电气上按一定方式,组装在一起并有固定的支撑结构构成的直流发电单元,其电流和电压失配损失应小于2%。7.2.2太阳电池方阵的结构设计要保证组件与支架的连接牢固可靠,并能方便地更换太阳电池组件。
7.2.3组件应安装在可以调节倾角、有防腐蚀措施的支架上,确保安装牢固。太阳电池方阵及支架应能够抵抗120km/h暴风而不被损坏。支架应能够保证正确的方位和角度,以使其能够获得最大的发电量。
7.2.4在潮湿或有腐蚀性气体的环境中使用的太阳电池方阵支架及紧固件必须有相适应的防腐蚀措施,并且要有足够的强度,以保证可靠地固定太阳电池组件。7.2.5在多雷区或特殊环境中使用太阳电池方阵应按预先确定的防雷电保护等级采取相应防护措施。3
NY/T 1146.12006
7.3控制器
7.3.1光伏系统控制器应符合GB/T19115.1一2003中7.4对整机的要求。7.3.2控制器充电电路应符合下述技术要求:a)充电电路可承受的最高电压为太阳电池组件开路电压的1.5倍;充电电路可承受的最大电流为太阳电池组件短路电流的1.5倍;b)
充电电路电压降1.2V
有防止组件反接的电路保护;
e)应具有防止蓄电池通过太阳电池组件反向放电的保护功能;f)有输出短路保护。
7.3.3控制器应具有光伏充电电路输入端、蓄电池接线端、逆变器接线端及直流输出端的明显标志和各自的接线端子。
7.3.4在多雷区或特殊环境中使用的控制器应有防雷措施。7.4.逆变器
系统选用的逆变器应符合GB/T19115.12003中7.5的规定7.5蓄电池
7.5.1系统选用的蓄电池必须是经过GB/T19000.2认证资格的检测机构按照相关国家或行业标准进行测试检验合格的蓄电池。
7.5.2使用铜镀铅连条或铜带将蓄电池相互连接在一起。蓄电池必须提供便于用螺栓连接的极柱。蓄电池电极应有防腐措施以保护蓄电池的电极端不被腐蚀。7.5.3当密封铅酸蓄电池在海拔2500m以上条件下使用时,必领使用能够适合于这样的条件下使用的型号。
7.5.4蓄电池应当保持外观的干净和整洁。放置在具有一定的通风能力的箱体内,以避免用户触摸到电极或电解液,所有可能接触到酸液的部分均应是防酸的。箱体必须牢固,以支撑蓄电池的重量。箱体应能防止儿童打开或进人。箱体必须用耐久材料制造,以保证至少五年之内不需要维护。7.5.5加液的蓄电池应有避免液体外溢的防护施。废液和废旧蓄电池应要善回收。7.6导线
7.6.1应当使用符合国家标准的绝缘导线。7.6.2有极性区分的电路中,所有导线都应用颜色区分正负或加标记。7.6.3导线的选择应同时满足三个条件:载流量,电压损耗和导线的强度。导线载流量的设计应保证导线不发热:导线的电压损失应小于3%,以保证线路在导线允许的电压下正常工作;线径的设计应保证导线的强度。
7.7负载连接或输出插座
7.7.1连接系统各部件的导线,接插件、开关等应符合国家相应技术标准的要求。7.7.2限流设备,无论是保险,断路器,还是电子保护,应对负载及导线所能承受的最大电流起到有效的限流作用,
8光伏系统
8.1电性能要求
8.1.1系统的电能品质要求
8.1.1.1当系统的直流电压在额定电压值的90%~120%范围内变化时,系统的交流输出频率应保持在50Hz±2.5Hz范围内,即频率稳定度为±5%。4
NY/T1146.12006
8.1.1.2输出为额定功率,当系统的直流电压在额定值的90%~120%范围内变动时,系统交流输出电压变化范围应不超过额定值10%。8.1.1.3输出波形为正弦波的系统,正弦波的失真度应不超过5%。8.1.2系统的保护功能:
a)蓄电池过放电保护;
b)蓄电池过充电保护;
e)短路保护;
过负荷保护。
8.1.3系统的显示器
8.1.3.1系统应具有下述显示功能:a)太阳电池方阵充电显示;
蓄电池电压状态显示:
控制器、逆变器工作正常显示:c
d)保护状态显示。
8.1.3.2系统显示可利用控制器、逆变器的显示器,也可独立设置。应在说明书中加以明确。8.2安装要求
8.2.1太阳电池方阵安装要求
8.2.1.1太阳电池方阵的安装位置应保证在日照所有时间内,没有任何物体或阴影遮蔽太阳电池板。8.2.1.2在地面安装的太阳电池方阵与地面之间的最小间距应能够保证太阳电池板的安全和使用性能,底部必须牢固地连接在基础上,以便能够承受太阳电池方阵的重量和抵抗大风。8.2.1.3太阳电池方阵可以安装在屋顶上,但太阳电池方阵与屋顶材料之间的最小间距应在10cm以上。安装支架应与建筑物的主体结构相连接,牢靠固定,而不能直接安装在不具有能够可靠固定和相应承载能力的屋顶材料上。
8.2.1.4安装在屋顶上的太阳电池方阵应采取防雷措施。8.2.1.5如安装在人畜经常经过的地方则应设护栏。8.2.2控制器、逆变器、蓄电池安装要求8.2.2.1控制器、逆变器、蓄电池安装应符合相应电气设备安装规范和遵守说明书中的操作规程。8.2.2.2控制器、逆变器宜安装在同一机柜中。机柜应放置在室内:安放位置应使有接线端子的一侧人员不易接触,有显示器的一侧易于观察:机柜安放处应通风良好。应有防止儿童误入或手伸人机柜中的防范措施。
8.2.2.3在有人居住的房间安放机柜时应使用一体化机柜,且应使用密封式蓄电池8.3连接要求
8.3.1系统内各部件之间电路的连接应是固定式可靠连接8.3.2系统输出端与外电路的连接应当是固定连接,或者系统输出端使用插座。8.3.3不应使用双向插头连接系统输出端与用户的外电路。8.3.4对于系统以外的永久性电路的安装,所有可能由于暴露而受损的导线都应用导线管保护;对于已经被牢固地固定在房屋结构上的导线,可以不用穿线管;穿过屋顶、墙体和其他结构的导线应用穿线管加以保护,穿过屋顶的导线应进行防水密封。8.3.5现场安装用导线的连接,应用接线端子螺旋紧固,螺帽紧固方式只允许在室内并且在专门设计的接线盒内使用。连接处允许的额定电流不得低于电路允许的额定电流。所有的连接部分都要在接线盒内。照明灯,开关和输出插座等的连接盒也可以视为接线盒。5
NY/T1146.1—2006
8.4电路连接规程
光伏发电系统各部件安装完毕,外电路施工完工后,应按下列顺序安全可靠地进行系统部件连接和系统与外电路的连接。
8.4.1首先进行控制器与逆变器的互相连接。8.4.2将控制器与蓄电池组连接。应注意不可将电池正、负极性接反8.4.3将太阳电池板遮蔽(或将太阳电池方阵输人开关断开)后,将太阳电池方阵输出端与控制器光伏输人端可靠连接。正负极性不可接错。8.5试运行与交付使用
8.5.1安装现场应作以下检查:
a)系统布局合理,安装牢固可靠,符合GB4706.1规定的电器安全要求;b)各部件联接正确,牢固,符合安装规范8.5.2去除太阳电池方阵遮蔽物(或接通太阳电池方阵输入开关),系统各显示器及逆变器、控制器上各种工作状态显示器均有正确的显示。8.5.3开启逆变器(或控制器直流输出开关),各种指示显示正常后,接通负载电路,开启用电器,各种用电器均能在限定的条件下正常使用。8.5.4系统交付用户使用前应向用户提供使用说明书,讲解使用方法和维护要点。8.6可靠性要求
8.6.1部件可靠性应符合国家或行业相应标准中的可靠性要求。8.6.2高网型家用光伏系统首次故障前平均工作时间应大于1400h。9光伏系统试验方法
光伏系统试验应按照NY/T1146.2—2006的规定进行。10质量判定与检验规则
10.1出厂检验
10.1.1构成系统的所有部件和其他零配件等均应由制造商进行出厂检验,并提供出厂检验合格证,组成系统后不需进行出厂检验。
10.1.2控制/逆变器应视为二个部件,分别进行出厂检验。10.2型式试验此内容来自标准下载网
如有下述情况之一时,应进行光伏系统型式试验:a)新的组合型号试制完成时:
b)年度定期抽检时;
批量生产达到一定数量时:
d)国家质量监督机构提出检测要求时;e)批量定货的用户提出要求时。10.3质量判定规则
10.3.1抽样依据
系统测试的抽样办法应按照GB/T14162的规定进行。10.3.2检验项目及质量判定(表2)6
太阳电池组件
控制器
逆变器
蓄电池
表2质量判定表
检验项目
系统配置合理性判定
系统输出频率稳定度
系统输出电压调整率
系统输出波型失真度
系统商标、铭牌
系统文件资料
过充电保护与显示
过放电保护与显示
系统保护功能
系统状态显示
10.3.3抽样方法
过负荷保护与显示
短路保护与显示
雷击保护
太阳电池组件充电显示
蓄电池电压状态显示
送检容量总体数最少为10套。
监督总体中单位产品的质量特性不合格分别为A,B两类:10.3.3.2
NY/T 1146.12006
不合格类别
A类不合格的监督质量水平为Pn=2.5%,检验水平为I,监督抽样方法为n=2.r=1(n为样a
本数,为不通过判定数;
B类不合格的监督质量水平为Po=40%,检验水平为Ⅲ,监督抽样方法为n=2,r=3n为样本b)
数,1为不通过判定数)。
质量判定方法
被检产品全部技术指标与性能达到技术要求时,判该批产品为合格:被检产品无A类不合格项,B类不合格数等于或小于2项时判该批产品为合格被检产品有1项A类不合格或有3项及3项以上B类不合格时,判该批产品为不合格重复检验与判定
对不合格项,如果可以用调整方式进行修复的,允许修复后再进行一次重复检验;若重复检验项仍不合格,则判该批产品为不合格。11
标志和使用说明书
11.1标志
光伏系统应有标志铭牌。
将控制器,逆变器等组装在一个专用机柜中的机型,铭牌应设置在机柜上易观查,不妨碍美观a
的合适部位。
NY/T1146.1—2006
没有一体化机柜的机型应在控制器外壳上设置铭牌。b)
11.1.2系统铭牌应包括下列事项:产品型号、名称:
太阳电池组件功率:
系统直流电压;
系统输出功率、电压、频率:
系统组配生产企业名称:
出厂编号(或批号)及出厂日期。f
11.2使用说明书
交付用户的使用说明书应包括部件使用说明书和系统使用说明书。11.3系统使用说明书的内容:
产品名称、型号、商标和生产制造企业名称:a
系统正常状态下的供电能力,可选用的用电电器的技术参数:b)
系统操作规程,操作注意事项,应注意防止的操作错误等事项:e
安全注意事项;
维护与保养事项;简单故障判定与排除方法;质量保证期限,服务网点与联络方法。12
包装、运输、贴存
12.1系统各部件应分别包装,并符合相应产品包装要求。12.2系统在运输时,应符合各部件对运输所提出的要求,分别装卸、安放。12.3部件和系统的存,应符合各部件对贮存的要求进行合理贮存。
小提示:此标准内容仅展示完整标准里的部分截取内容,若需要完整标准请到上方自行免费下载完整标准文档。

标准图片预览:





- 热门标准
- 农业行业标准(NY)
- NY/T1406-2007 绿色食品速冻蔬菜
- NY/T691-2003 番木瓜
- NY/T691-2003 番木瓜
- NY/T1056-2006 绿色食品贮藏运输准则
- NY/T1325-2015 绿色食品 芽苗类蔬菜
- NY/T869-2004 沙糖橘
- NY/T1177-2006 牧区干草贮藏设施建设技术规范
- NY/T1987-2011 鲜切蔬菜
- NY/T2457-2013 包衣种子干燥机 质量评价技术规范
- NY/T3100-2017 马铃薯主食产品 分类和术语
- NY/T2098-2011 兽用生物制品制造工
- NY/T2550-2014 饲料中黄曲霉毒素B1的测定 胶体金法
- NY/T2556-2014 植物新品种特异性、一致性和稳定性测试指南 果子蔓属
- NY/T439-2001 苹果外观等级标准
- NY5082-2002 无公害食品 萝卜
- 行业新闻
请牢记:“bzxz.net”即是“标准下载”四个汉字汉语拼音首字母与国际顶级域名“.net”的组合。 ©2009 标准下载网 www.bzxz.net 本站邮件:bzxznet@163.com
网站备案号:湘ICP备2023016450号-1
网站备案号:湘ICP备2023016450号-1