- 您的位置:
- 标准下载网 >>
- 标准分类 >>
- 农业行业标准(NY) >>
- NY/T 1563-2007 饲料级 乳清粉
标准号:
NY/T 1563-2007
标准名称:
饲料级 乳清粉
标准类别:
农业行业标准(NY)
标准状态:
现行-
发布日期:
2007-12-18 -
实施日期:
2008-03-01 出版语种:
简体中文下载格式:
.rar.pdf下载大小:
558.72 KB
相关标签:
饲料
部分标准内容:
ICS65.120
中华人民共和国农业行业标准
NY/T1563—2007
饲料级
乳清粉
FeedgradeWheypowder
2007-12-18发布
2008-03-01实施
中华人民共和国农业部发布
本标准由中华人民共和国农业部提出。前言
本标准由全国饲料工业标准化技术委员会归口。NY/T1563—2007
本标准起草单位:中国农业科学院农业质量标准与检测技术研究所、国家饲料质量监督检验中心(北京)。
本标准主要起草人:田河山、马东霞、李丽蓓、李玉芳、左江湾、张苏、田静1范围
饲料级
乳清粉
NY/T1563—2007
本标准规定了饲料级乳清粉的技术要求、试验方法、检验规则以及标签、包装、运输、贮存和保质期。本标准适用于以乳清为原料制成的粉末状饲料用乳清粉产品。2规范性引用文件
下列文件中的条款通过本标准的引用而成为本标准的条款。凡是注日期的引用文件,其随后所有的修改单(不包括勘误的内容)或修订版均不适用于本标准,然而,鼓励根据本标准达成协议的各方研究是否可使用这些文件的最新版本。凡是不注日期的引用文件,其最新版本适用于本标准。GB/T601化学试剂标准滴定溶液的制备GB/T5009.11食品中总碑的测定方法GB/T5009.46乳与乳制品卫生标准的分析方法GB/T6432饲料中粗蛋白的测定方法GB/T6435饲料中水分和其他挥发性物质含量的测定GB/T6438
GB/T6678
GB/T6682
GB10648
饲料中粗灰分的测定
化工产品采样总则
分析实验室用水规格和试验方法饲料标签
GB/T13080
GB/T13091
饲料中铅的测定
饲料中沙门氏菌的检验方法
饲料中霉菌总数的测定
GB/T13092
GB/T13093饲料中细菌总数的测定GB/T14699.1饲料采样
GB/T16764
配合饲料企业卫生规范
GB/T18869饲料中大肠菌群的测定3技术要求
3.1感官要求
呈均匀一致的淡黄色粉末;具有乳清固有的滋味和气味;无不良滋味和气味;无结块。3.2淀粉鉴别试验
不得掺人淀粉类物质,淀粉试验结果应为阴性。3.3技术指标
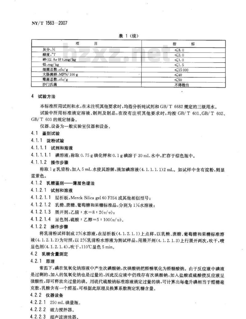
技术指标应符合表1要求。
技术指标
乳糖,%
粗蛋白质,%
粗脂肪,%
水分,%
NY/T1563—2007
灰分,%
酸度,T
砷(以As计),mg/kg
铅,mg/kg
细菌总数,cfu/g
大肠菌群,MPN/100g
薇菌总数,cfu/g
沙门氏菌
4试验方法
表1(续)
≤15000
不得检出
本标准所用试剂和水,在未注明其他要求时,均指分析纯试剂和GB/T6682规定的三级用水。试验中所用标准滴定溶液、制剂及制品,在没有注明其他要求时,均按GB/T601、GB/T602、GB/T603的规定制备。
仪器、设备为一般实验室仪器和设备。4.1鉴别试验
4.1.1淀粉试验
4.1.1.1试剂和溶液
4.1.1.1.1碘溶液:称取0.75g碘化钾和0.1g碘溶于30mL水中,贮存于棕色瓶中。4.1.1.2操作步骤
称取1g乳清粉,加入5mL水使其溶解,滴加碘溶液(4.1.1.1.1)2mL。如试样中含有淀粉,则显蓝紫色。
4.1.2乳糖鉴别——薄层色谱法
4.1.2.1试剂和溶液
4.1.2.1.1层析板,MerckSilicagel60F254或其他相似型号;4.1.2.1.2乳糖、蔗糖、葡葡糖和果糖标准品,分别为1%水溶液;4.1.2.1.3展开剂,乙:水=8:2(/);4.1.2.1.4显色剂,硫酸:乙醇=5:100(v/)。4.1.2.2操作步骤
将乳清粉试样制成2%水溶液,在层析板(4.1.2.1.1)上点样,以乳糖、蔗糖、葡萄糖和果糖标准溶液(4.1.2.1.2)为对照,以2%乳清粉水溶液为测试样品,用展开剂(4.1.2.1.3)上行展开两次,吹干,喷显色剂(4.1.2.1.4),吹干,110℃显色5min。4.2乳糖含量测定
4.2.1原理
常温下,碘在氢氧化钠溶液中产生次碘酸钠,次碘酸钠把醛糖氧化为醛糖酸钠。由于反应液中碘液是过剩的,加入的氢氧化钠也是过量的,因此反应液中仍残存有次碘酸钠,加入盐酸或硫酸使反应液呈微酸性,即可释放出过量的碘。用硫代硫酸钠标准溶液滴定过量的碘,可计算出每毫升碘相当于醛糖毫克数,乳糖含有一个醛基,可根据此原理及换算系数测定乳糖含量。4.2.2仪器设备
4.2.2.1250mL碘量瓶。
4.2.2.2磁力搅拌器。
4.2.2.3超声波清洗器。bzxz.net
4.2.3试剂和溶液
NY/T1563-—2007
4.2.3.1氢氧化钠溶液:c(NaOH)=0.1mol/L称取4g氢氧化钠于小烧杯中,用水溶解后转移到1000mL容量瓶中定容至刻度。4.2.3.2盐酸溶液:c(HCI)=0.5mol/L量取42mL盐酸于1000mL容量瓶中用水定容至刻度。4.2.3.3碘标准溶液:c(
I,)=0. 1 mol/L
称取13g碘及35g碘化钾溶于100mL水中,再稀释至1000mL,摇匀,贮存于棕色瓶中。按GB/T601的规定进行标定。
4.2.3.4硫代硫酸钠标准滴定溶液:c(Na2SOs)=0.1mol/L称取26g硫代硫酸钠(Na2S,O·5HzO)(或16g无水硫代硫酸钠),加0.2g无水碳酸钠,溶于1000mL水中,缓缓煮沸10min,冷却。放置两周后过滤。按GB/T601的规定进行标定。4.2.3.5淀粉指示剂:10g/L。
4.2.4操作步骤
样品制备:分析前应将样品仔细混合,如有结块,应用研钵将其研碎。称取0.5g~1g(准确至0.0001g)试样于100mL容量瓶中,加入约70mL蒸馏水,在磁力搅拌器(4.2.2.2)上搅拌或超声波清洗器(4.2.2.3)内超声10min,使其充分溶解,然后用水定容至刻度,摇匀静置15min。
吸取样品上清液20ml,于250mL碘量瓶(4.2.2.1)中,加人0.1mol/L碘标准溶液(4.2.3.3)10mL,再边摇边加人0.1mol/L氢氧化钠溶液(4.2.3.1)15mL,加盖在暗处放置20min后取出,滴加0.5mol/L盐酸溶液(4.1.3.2)5mL,摇匀。用0.1mol/L硫代硫酸钠标准溶液(4.2.3.4)滴定析出的碘,滴至浅黄色近终点时,加人1mL淀粉指示剂(4.2.3.5),再滴至蓝色褪尽即可。同时做试剂空白试验。
4.2.5结果计算
4.2.5.1乳清粉中乳糖含量X以质量分数(%)表示,按式(1)计算:Xx×(V)×0.71nx100 ..
式中:
-硫代硫酸钠标准滴定溶液的浓度,单位为摩尔每升(mol/L);V。—空白消耗硫代硫酸钠标准滴定溶液的体积,单位为毫升(mL);V试样消耗硫代硫酸钠标准滴定溶液的体积,单位为毫升(mL);n—稀释倍数;
m试样质量,单位为克(g);
0.171-—与1.00mL碘标准溶液Cc(--I2)=0.1000mol/L)相当的、以克表示的乳糖的质量。计算结果表示到小数点后一位。4.2.5.2重复性:同一分析人员用相同分析方法,同时或连续两次测定结果之差不超过平均值的2%,结果以算术平均值表示。
4.3粗蛋白质的测定
按GB/T6432中规定的方法测定,粗蛋白质的换算系数为6.38。4.4粗脂肪的测定
按GB/T5009.46中规定的方法测定。4.5水分的测定
NY/T1563—2007
按GB/T6435中规定的方法测定。4.6粗灰分的测定
按GB/T6438中规定的方法测定。4.7酸度的测定
按GB/T5009.46中规定的方法测定。4.8铅的测定
铅的测定按照GB/T13080(原子吸收光谱法)中规定的方法测定。4.9总砷的测定
总砷的测定按照GB/T5009.11(灰化法)中规定的方法测定。4.10大肠菌群的测定
按GB/T18869中规定的方法测定。4.11细菌总数的测定
按GB/T13093中规定的方法测定。4.12霉菌总数的测定
按GB/T13092中规定的方法测定。4.13沙门氏菌的测定
按GB/T13091中规定的方法测定。5检验规则
5.1本标准规定的所有项目为出厂检验项目。5.2参照GB/T14699.1进行采样,采样工具和容器应清洁干燥,容器密闭性能良好。5.3抽样数量和方法见表2。
表2抽样数量和方法
批量,件
100~199
200399
400~599
600799
800~999
1000件以上,每增加1000件或不足1000件,增抽1件。每件钎取样品不少于150g,混合原始样品总量应不少于2kg。5.4判定规则
最少抽样数,件
感官、理化、微生物项目全部合格者,判定为合格;乳糖、铅、砷、细菌总数、霉菌、大肠菌群、沙门氏菌的检验结果如有一项不符合标准要求,则整批产品为不合格。理化指标检验不合格者可进行一次复检,复检时可单独检验不符合标准的项目;微生物学项目不得复检。复检结果有一项不合格者,即判定为不合格。6标签、包装、运输、贮存和保质期6.1标签
产品标签按GB10648的规定标示。还应标明乳糖、粗蛋白质的含量。6.2包装
本产品应包装在复合纸等袋中。包装材料应符合GB/T16764的要求。6.3运输
NY/T1563—2007
运输本产品时应避免日晒、雨淋。不得与有毒、有害、有异味或影响产品质量的混装运输。6.4购存
本产品应贮存在干燥、通风良好的场所。不得与有毒、有害、有异味、易挥发、易腐蚀的物品同处贮存。6.5保质期
本产品在规定的贮存条件下,保质期12个月。
小提示:此标准内容仅展示完整标准里的部分截取内容,若需要完整标准请到上方自行免费下载完整标准文档。
中华人民共和国农业行业标准
NY/T1563—2007
饲料级
乳清粉
FeedgradeWheypowder
2007-12-18发布
2008-03-01实施
中华人民共和国农业部发布
本标准由中华人民共和国农业部提出。前言
本标准由全国饲料工业标准化技术委员会归口。NY/T1563—2007
本标准起草单位:中国农业科学院农业质量标准与检测技术研究所、国家饲料质量监督检验中心(北京)。
本标准主要起草人:田河山、马东霞、李丽蓓、李玉芳、左江湾、张苏、田静1范围
饲料级
乳清粉
NY/T1563—2007
本标准规定了饲料级乳清粉的技术要求、试验方法、检验规则以及标签、包装、运输、贮存和保质期。本标准适用于以乳清为原料制成的粉末状饲料用乳清粉产品。2规范性引用文件
下列文件中的条款通过本标准的引用而成为本标准的条款。凡是注日期的引用文件,其随后所有的修改单(不包括勘误的内容)或修订版均不适用于本标准,然而,鼓励根据本标准达成协议的各方研究是否可使用这些文件的最新版本。凡是不注日期的引用文件,其最新版本适用于本标准。GB/T601化学试剂标准滴定溶液的制备GB/T5009.11食品中总碑的测定方法GB/T5009.46乳与乳制品卫生标准的分析方法GB/T6432饲料中粗蛋白的测定方法GB/T6435饲料中水分和其他挥发性物质含量的测定GB/T6438
GB/T6678
GB/T6682
GB10648
饲料中粗灰分的测定
化工产品采样总则
分析实验室用水规格和试验方法饲料标签
GB/T13080
GB/T13091
饲料中铅的测定
饲料中沙门氏菌的检验方法
饲料中霉菌总数的测定
GB/T13092
GB/T13093饲料中细菌总数的测定GB/T14699.1饲料采样
GB/T16764
配合饲料企业卫生规范
GB/T18869饲料中大肠菌群的测定3技术要求
3.1感官要求
呈均匀一致的淡黄色粉末;具有乳清固有的滋味和气味;无不良滋味和气味;无结块。3.2淀粉鉴别试验
不得掺人淀粉类物质,淀粉试验结果应为阴性。3.3技术指标
技术指标应符合表1要求。
技术指标
乳糖,%
粗蛋白质,%
粗脂肪,%
水分,%
NY/T1563—2007
灰分,%
酸度,T
砷(以As计),mg/kg
铅,mg/kg
细菌总数,cfu/g
大肠菌群,MPN/100g
薇菌总数,cfu/g
沙门氏菌
4试验方法
表1(续)
≤15000
不得检出
本标准所用试剂和水,在未注明其他要求时,均指分析纯试剂和GB/T6682规定的三级用水。试验中所用标准滴定溶液、制剂及制品,在没有注明其他要求时,均按GB/T601、GB/T602、GB/T603的规定制备。
仪器、设备为一般实验室仪器和设备。4.1鉴别试验
4.1.1淀粉试验
4.1.1.1试剂和溶液
4.1.1.1.1碘溶液:称取0.75g碘化钾和0.1g碘溶于30mL水中,贮存于棕色瓶中。4.1.1.2操作步骤
称取1g乳清粉,加入5mL水使其溶解,滴加碘溶液(4.1.1.1.1)2mL。如试样中含有淀粉,则显蓝紫色。
4.1.2乳糖鉴别——薄层色谱法
4.1.2.1试剂和溶液
4.1.2.1.1层析板,MerckSilicagel60F254或其他相似型号;4.1.2.1.2乳糖、蔗糖、葡葡糖和果糖标准品,分别为1%水溶液;4.1.2.1.3展开剂,乙:水=8:2(/);4.1.2.1.4显色剂,硫酸:乙醇=5:100(v/)。4.1.2.2操作步骤
将乳清粉试样制成2%水溶液,在层析板(4.1.2.1.1)上点样,以乳糖、蔗糖、葡萄糖和果糖标准溶液(4.1.2.1.2)为对照,以2%乳清粉水溶液为测试样品,用展开剂(4.1.2.1.3)上行展开两次,吹干,喷显色剂(4.1.2.1.4),吹干,110℃显色5min。4.2乳糖含量测定
4.2.1原理
常温下,碘在氢氧化钠溶液中产生次碘酸钠,次碘酸钠把醛糖氧化为醛糖酸钠。由于反应液中碘液是过剩的,加入的氢氧化钠也是过量的,因此反应液中仍残存有次碘酸钠,加入盐酸或硫酸使反应液呈微酸性,即可释放出过量的碘。用硫代硫酸钠标准溶液滴定过量的碘,可计算出每毫升碘相当于醛糖毫克数,乳糖含有一个醛基,可根据此原理及换算系数测定乳糖含量。4.2.2仪器设备
4.2.2.1250mL碘量瓶。
4.2.2.2磁力搅拌器。
4.2.2.3超声波清洗器。bzxz.net
4.2.3试剂和溶液
NY/T1563-—2007
4.2.3.1氢氧化钠溶液:c(NaOH)=0.1mol/L称取4g氢氧化钠于小烧杯中,用水溶解后转移到1000mL容量瓶中定容至刻度。4.2.3.2盐酸溶液:c(HCI)=0.5mol/L量取42mL盐酸于1000mL容量瓶中用水定容至刻度。4.2.3.3碘标准溶液:c(
I,)=0. 1 mol/L
称取13g碘及35g碘化钾溶于100mL水中,再稀释至1000mL,摇匀,贮存于棕色瓶中。按GB/T601的规定进行标定。
4.2.3.4硫代硫酸钠标准滴定溶液:c(Na2SOs)=0.1mol/L称取26g硫代硫酸钠(Na2S,O·5HzO)(或16g无水硫代硫酸钠),加0.2g无水碳酸钠,溶于1000mL水中,缓缓煮沸10min,冷却。放置两周后过滤。按GB/T601的规定进行标定。4.2.3.5淀粉指示剂:10g/L。
4.2.4操作步骤
样品制备:分析前应将样品仔细混合,如有结块,应用研钵将其研碎。称取0.5g~1g(准确至0.0001g)试样于100mL容量瓶中,加入约70mL蒸馏水,在磁力搅拌器(4.2.2.2)上搅拌或超声波清洗器(4.2.2.3)内超声10min,使其充分溶解,然后用水定容至刻度,摇匀静置15min。
吸取样品上清液20ml,于250mL碘量瓶(4.2.2.1)中,加人0.1mol/L碘标准溶液(4.2.3.3)10mL,再边摇边加人0.1mol/L氢氧化钠溶液(4.2.3.1)15mL,加盖在暗处放置20min后取出,滴加0.5mol/L盐酸溶液(4.1.3.2)5mL,摇匀。用0.1mol/L硫代硫酸钠标准溶液(4.2.3.4)滴定析出的碘,滴至浅黄色近终点时,加人1mL淀粉指示剂(4.2.3.5),再滴至蓝色褪尽即可。同时做试剂空白试验。
4.2.5结果计算
4.2.5.1乳清粉中乳糖含量X以质量分数(%)表示,按式(1)计算:Xx×(V)×0.71nx100 ..
式中:
-硫代硫酸钠标准滴定溶液的浓度,单位为摩尔每升(mol/L);V。—空白消耗硫代硫酸钠标准滴定溶液的体积,单位为毫升(mL);V试样消耗硫代硫酸钠标准滴定溶液的体积,单位为毫升(mL);n—稀释倍数;
m试样质量,单位为克(g);
0.171-—与1.00mL碘标准溶液Cc(--I2)=0.1000mol/L)相当的、以克表示的乳糖的质量。计算结果表示到小数点后一位。4.2.5.2重复性:同一分析人员用相同分析方法,同时或连续两次测定结果之差不超过平均值的2%,结果以算术平均值表示。
4.3粗蛋白质的测定
按GB/T6432中规定的方法测定,粗蛋白质的换算系数为6.38。4.4粗脂肪的测定
按GB/T5009.46中规定的方法测定。4.5水分的测定
NY/T1563—2007
按GB/T6435中规定的方法测定。4.6粗灰分的测定
按GB/T6438中规定的方法测定。4.7酸度的测定
按GB/T5009.46中规定的方法测定。4.8铅的测定
铅的测定按照GB/T13080(原子吸收光谱法)中规定的方法测定。4.9总砷的测定
总砷的测定按照GB/T5009.11(灰化法)中规定的方法测定。4.10大肠菌群的测定
按GB/T18869中规定的方法测定。4.11细菌总数的测定
按GB/T13093中规定的方法测定。4.12霉菌总数的测定
按GB/T13092中规定的方法测定。4.13沙门氏菌的测定
按GB/T13091中规定的方法测定。5检验规则
5.1本标准规定的所有项目为出厂检验项目。5.2参照GB/T14699.1进行采样,采样工具和容器应清洁干燥,容器密闭性能良好。5.3抽样数量和方法见表2。
表2抽样数量和方法
批量,件
100~199
200399
400~599
600799
800~999
1000件以上,每增加1000件或不足1000件,增抽1件。每件钎取样品不少于150g,混合原始样品总量应不少于2kg。5.4判定规则
最少抽样数,件
感官、理化、微生物项目全部合格者,判定为合格;乳糖、铅、砷、细菌总数、霉菌、大肠菌群、沙门氏菌的检验结果如有一项不符合标准要求,则整批产品为不合格。理化指标检验不合格者可进行一次复检,复检时可单独检验不符合标准的项目;微生物学项目不得复检。复检结果有一项不合格者,即判定为不合格。6标签、包装、运输、贮存和保质期6.1标签
产品标签按GB10648的规定标示。还应标明乳糖、粗蛋白质的含量。6.2包装
本产品应包装在复合纸等袋中。包装材料应符合GB/T16764的要求。6.3运输
NY/T1563—2007
运输本产品时应避免日晒、雨淋。不得与有毒、有害、有异味或影响产品质量的混装运输。6.4购存
本产品应贮存在干燥、通风良好的场所。不得与有毒、有害、有异味、易挥发、易腐蚀的物品同处贮存。6.5保质期
本产品在规定的贮存条件下,保质期12个月。
小提示:此标准内容仅展示完整标准里的部分截取内容,若需要完整标准请到上方自行免费下载完整标准文档。
标准图片预览:





- 其它标准
- 上一篇: NY 1562-2007 纯血马登记
- 下一篇: NY/T 1564-2007 羊肉分割技术规范
- 热门标准
- 农业行业标准(NY)
- NY/T5295-2004 无公害食品 产地环境评价准则
- NY/T2669-2014 热带作物品种审定规范 木薯
- NY/T598-2002 食用绿豆
- NY5086-2002 无公害食品 鲜食葡萄
- NY5255-2004 无公害食品火龙果
- NY/T797-2004 硅肥
- NY/T1858.2-2010 番茄主要病害抗病性鉴定技术规程 第2部分:番茄抗叶霉病鉴定技术规程
- NY/T1153.4-2013 农药登记用白蚁防治剂药效试验方法及评价 第4部分农药木材处理预防白蚁
- NY/T2537-2014 农村土地承包经营权调查规程
- NY469-2001 葡萄苗木
- NY/T456-2001 茉莉花茶
- NY317-1997 鹿副产品
- NY/T517-2002 青香蕉
- NY/T749-2003 绿色食品 食用菌
- NY5332-2006 无公害食品大田作物产地环境条件
- 行业新闻
请牢记:“bzxz.net”即是“标准下载”四个汉字汉语拼音首字母与国际顶级域名“.net”的组合。 ©2025 标准下载网 www.bzxz.net 本站邮件:bzxznet@163.com
网站备案号:湘ICP备2025141790号-2
网站备案号:湘ICP备2025141790号-2