- 您的位置:
- 标准下载网 >>
- 标准分类 >>
- 机械行业标准(JB) >>
- JB/T 8406-2008 工程机械 高温低压输油胶管
标准号:
JB/T 8406-2008
标准名称:
工程机械 高温低压输油胶管
标准类别:
机械行业标准(JB)
标准状态:
现行-
发布日期:
2008-06-04 -
实施日期:
2008-11-01 出版语种:
简体中文下载格式:
.rar.pdf下载大小:
1.27 MB
标准ICS号:
材料储运设备>>53.100土方机械中标分类号:
工程建设>>施工机械设备>>P97建筑工程施工机械
替代情况:
替代JB/T 8406-2001
点击下载
标准简介:
标准下载解压密码:www.bzxz.net
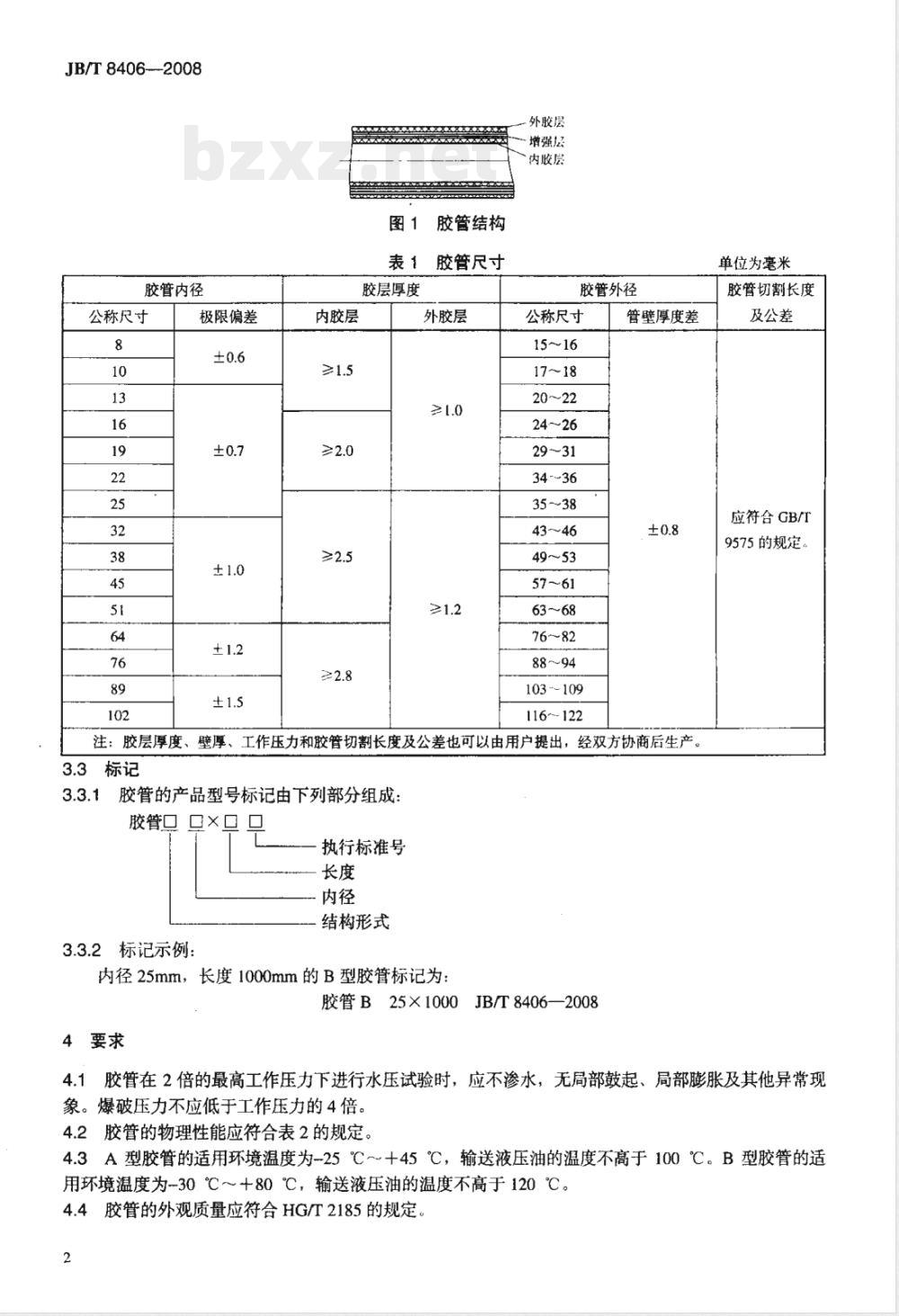
本标准规定了工程机械用高温低压输油胶管的结构和尺寸、要求、试验方法、检验规则、标志、包装、运输和贮存、使用。本标准适用于工程机械液压系统的高温低压输油胶管,其他机械产品可参照采用。 JB/T 8406-2008 工程机械 高温低压输油胶管 JB/T8406-2008
标准图片预览:





- 其它标准
- 热门标准
- 机械行业标准(JB)
- JB/T7940.4-1995 压配式压注油杯
- JB/T7940.3-1995 旋盖式油杯
- JB/T7893.1-1999 立式振动离心机
- JB/T1648-1999 湿式多片电磁离合器
- JB/T7987-1999 普通磨料 微晶刚玉
- JB/T7899-1999 填充聚四氟乙烯软带导轨 技术条件
- JB/T7938-1999 液压泵站油箱公称容量系列
- JB/T7948.3-1999 熔炼焊剂化学分析方法 高锰酸盐光度法测定氧化锰量
- JB/T7850-1995 手夹快换接头
- JB/T8009.4-1999 机床夹具零件及部件 弧形压块
- JB/T7952-1995 空气净化器
- JB/T1625-2002 工业锅炉焊接管孔
- JB/T7936-1999 直廓环面蜗杆减速器
- JB/T7939-1999 单活塞杆液压缸两腔面积比
- JB/T7941.2-1995 旋入式圆形油杯
- 行业新闻
请牢记:“bzxz.net”即是“标准下载”四个汉字汉语拼音首字母与国际顶级域名“.net”的组合。 ©2025 标准下载网 www.bzxz.net 本站邮件:bzxznet@163.com
网站备案号:湘ICP备2025141790号-2
网站备案号:湘ICP备2025141790号-2