- 您的位置:
- 标准下载网 >>
- 标准分类 >>
- 有色金属行业标准(YS) >>
- YS/T 683-2008 压力(差压)变送器现场校准规范
标准号:
YS/T 683-2008
标准名称:
压力(差压)变送器现场校准规范
标准类别:
有色金属行业标准(YS)
英文名称:
Calibration specification for local mounting pressure(differential pressure) transmitter标准状态:
现行-
发布日期:
2008-03-12 -
实施日期:
2008-09-01 出版语种:
简体中文下载格式:
.rar.pdf下载大小:
5.98 MB
点击下载
标准简介:
本规范适用于包括正、负压力、差压和绝对压力变送器的现场校准。 YS/T 683-2008 压力(差压)变送器现场校准规范 YS/T683-2008
本规范适用于包括正、负压力、差压和绝对压力变送器的现场校准。
本标准由全国有色金属标准化技术委员会提出并归口。
本标准中的附录A、附录B和附录C 均为资料性附录。
本标准由金川集团有限公司负责起草。
本标准由中国铝业股份有限公司河南分公司、柳州华锡集团有限责任公司、中铝洛阳铜业有限公司、云南铜业股份有限公司、西南铝业(集团)有限责任公司和株洲冶炼集团股份有限公司参加起草。
本标准主要起草人:芦怡、李秋娟、王永鹏、赵锡蒙、周志坚、梁继荣、杨俊宝、李康烈、杜爱侠、曹王剑。
本标准由全国有色金属标准化技术委员会负责解释。
下列文件中的条款通过本标准的引用而成为本标准的条款。凡是注日期的引用文件,其随后所有的修改单(不包括勘误的内容)或修订版均不适用于本标准,然而,鼓励根据本标准达成协议的各方研究是否可使用这些文件的最新版本。凡是不注日期的引用文件,其最新版本适用于本标准。
JJF1059-1999 测量不确定度评定与表示
部分标准内容:
压力(差压)变送器现场校准规范Calibration specification for local mountingpressure(differential pressure)transmitter2008-03-12发布
数码防伪
国家发展和改革委员会
2008-09-01实施
本标准由全国有色金属标准化技术委员会提出并归口。本标准中的附录A、附录B和附录C均为资料性附录。YS/T683—2008
本标准由金川集团有限公司负责起草。本标准由中国铝业股份有限公司河南分公司、柳州华锡集团有限责任公司、中铝洛阳铜业有限公司、云南铜业股份有限公司、西南铝业(集团)有限责任公司和株洲冶炼集团股份有限公司参加起草。本标准主要起草人:芦怡、李秋娟、王永鹏、赵锡蒙、周志坚、梁继荣、杨俊宝、李康烈、杜爱侠、曹王剑。本标准由全国有色金属标准化技术委员会负责解释。建筑321——标准查询下载网
1范围
压力(差压)变送器现场校准规范本规范适用于包括正、负压力、差压和绝对压力变送器的现场校准。2规范性引用文件
YS/T683—2008
下列文件中的条款通过本标准的引用而成为本标准的条款。凡是注日期的引用文件,其随后所有的修改单(不包括勘误的内容)或修订版均不适用于本标准,然而,鼓励根据本标准达成协议的各方研究是否可使用这些文件的最新版本。凡是不注日期的引用文件,其最新版本适用于本标准。JF1059—1999测量不确定度评定与表示3术语和定义
回程误差turningerror
在同一点测得的上、下行程实际值之差的绝对值,即为该点的回程误差。4概述
压力变送器是将压力变量转换为相应的可传送的标准化信号输出的仪表。主要用于工业过程压力(或差压)参数的测量。
压力变送器由感压元件、信号处理及转换单元组成,按原理可分为电容式、压阻式等。压力变送器有电动和气动两大类。电动压力变送器的标准化输出信号为0mA~10mA或4mA~20mA的直流电信号;气动压力变送器标准化输出信号为20kPa~100kPa的气体压力信号。5计量特性
5.1测量误差
压力变送器的最大测量误差不得超过其最大允许误差。5.2回程误差
压力变送器的回程误差不得超过其最大允许误差的绝对值。5.3静压误差
差压变送器的静压误差不得超过其最大允许误差。5.4稳定性
压力(差压)变送器的漂移不得超过说明书规定的范围。5.5绝缘电阻
压力(差压)变送器的各端子(包括外壳)之间的绝缘电阻不应小于20MQ。对不隔离的端子间则不做绝缘测试。
6校准条件
6.1环境条件
环境条件应满足被校仪表的正常使用要求,工作标准器的使用条件应符合现场环境状况,现场校准时应考虑因环境偏离对示值不确定度的影响量。6.2人员
校准人员应是经培训合格且持有相应资格证书的人员。1
YS/T683—2008
6.3工作标准及其他设备
作为校准用的工作标准器,其误差限(或扩展不确定度)应小于被校仪表误差限的1/3,其使用条件应满足现场环境状况。
其他辅助设备的使用条件应满足现场环境状况,在校准过程中能有效使用。7
校准项目和校准方法
7.1校准项目
7.1.1测量值校准:对仪表全量程内分正反向至少各做5点校准。7.1.2
回程误差测试:对仪表全量程内至少做3点回差测试。静压测试(差压变送器有必要时做):依测试设备能力(但测试压力不得低于使用中的最大静压力)至少做1点静压测试。
7.1.4稳定性测试:必要时,常用工作点至少做1点稳定性测试。7.1.5绝缘电阻测试:必要时,对压力(差压)变送器的各端子(包括外壳)之间的绝缘电阻进行测试。7.2校准方法
7.2.1工作标准器及配套设施
校准气动压力变送器用工作标准器及配套设施见表1。表1校准气动压力变送器所需工作标准器及配套设施工作标准器及配套设施
压力标准器
数字式压力计或其他压力计
气源装置及定值器
压力表
温湿度计
技术要求
0.2级0.01级
0.2级~0.01级
输出稳定气源压力:150kPa
优于0.4级
分辨力:1℃/2%
校准电动压力变送器用工作标准器及配套设施见表2。用途
提供标准压力信号
测量输出压力信号
提供稳定压力气源
静压测试(必要时)
现场环境记录
表2校准电动压力变送器所需工作标准器及配套设施工作标准器及配套设施
压力标准器
直流电流表
压力表
直流电源
交流电源
温湿度计
绝缘电阻表(兆欧表)
技术要求
0.2级0.01级
0mA~30mA;
0.01级~0.05级
优于0.4级
DC24V,允许误差士1%
AC220V±20V,50Hz
分辨力:1℃/2%
不小于40Mn
校准时可根据本单位工作标准的实际情况选取所需仪器进行组合。7.2.1.3
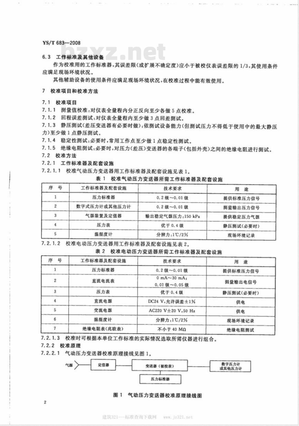
校准原理
气动压力变送器校准原理接线见图1。气源
定值器
变送器(被校表)
压力标准器
气动压力变送器校准原理接线图图一
建筑321标准查询下载网
www.jz32L.net
提供标准压力信号
测量输出电信号
静压测试(必要时)
现场环境记录
绝缘电阻测试
数字压力计
或其他压力计
二线制电动压力变送器校准原理接线见图2。7.2.2.2
变送器(被校表)
压力标准器
电流表
图2二线制电动压力变送器校准原理接线图7.2.2.3四线制电动压力变送器校准原理接线见图3。变送器(被校表)
电流表
压力标准器
图3四线制电动压力变送器校准原理接线图7.2.3校准过程
7.2.3.1外观检查
根据下列外观检查合格后,再进行校准:直流电源
交流电源
YS/T683—2008
a)变送器的铭牌应完整、清晰,并包含下列信息:产品名称、型号规格、测量范围、准确度等级、额定工作压力等主要技术指标;同时还应具有制造厂名称或商标、出厂编号、制造年月、制造计量器具许可证标志及编号;防爆产品还应有防爆标志。差压变送器的高、低压室有明显的标记;变送器零部件应完好无损,紧固件不得有松动和损伤现象,可动部分应灵活可靠。有数字显b)
示单元的变送器,数字显示应清晰、稳定,无缺笔画现象;c)首次校准的变送器的外壳、零部件表面涂覆层应光洁、完好、无锈蚀和霉斑。7.2.3.2测量值校准
按图1、图2或图3方式接好校准线路;经检查工作标准、被校仪表、线路无误后,气动变送器则打开气源供气,电动变送器则通电预b)
热15min~30min
选变送器测量范围的0%、25%、50%、75%、100%为五个校准点进行校准(以选取5个校准点e)
为例);
d)压力标准器从下限平稳的输入压力信号至各校准点,读取并记录输出值直至上限值处,然后反方向平稳改变压力信号到各校准点,读取并记录输出值直至下限值处;校准前可对零点、满度、线性进行调整,但校准进行过程中和校准后则不再允许调整;e)
将校准过程中工作标准器和被校准仪表的读数按校准记录格式进行对应记录;f
测量误差计算:
仪表的最大允许误差按公式(1)计算:最大允许误差=±测量上限=测量下限×准确度等级100
YS/T683—2008
压力变送器的测量误差按公式(2)计算:A = A-A,
式中:
AA——各校准点的测量误差;
Ag——各校准点实测值;
A,各校准点输出折算值。
依次计算各校准点上行、下行的测量误差。7.2.3.3回程误差测试
回程误差测试可以利用校准数据,各点的回程误差用公式(3)计算:H=|A-Ada1
式中:
AH——压力变送器回程误差;
Aa——压力变送器上行程各校准点的示值;Aa——压力变送器下行程各校准点的示值。7.2.3.4静压测试
必要时,差压变送器按产品说明书的方法进行静压测试,并记录结果。7.2.3.5稳定性测试
必要时,用上次校准结果与本次未调整前的校准数据进行比较,并记录结果。8校准结果
8.1校准记录
校准记录内容及格式参见附录B。8.2测量不确定度的评定
(3)
应按JF1059一1999要求,充分考虑影响示值测量不确定度的因素,进行测量不确定度的评定,并在校准记录和校准证书中予以注明。评定实例参见附录A。8.3校准证书
必要时向客户出具校准证书,格式参见附录C。校准证书数据应记载清晰、完整,至少应包含以下内容:
标题:校准证书;
校准单位名称和地址;
证书编号,页码及总数;
送校单位的名称或地址;
被校准设备;
被校准仪表的生产厂、型号规格和编号;校准日期;
校准人员、核验人员和主管人员姓名及签名;采用本校准规范的说明及对本规范的任何偏离、增加或减少的说明;环境温度情况;
校准结果,校准条件下的示值误差,回程误差等;k)
校准条件下的测量不确定度;
复校时间间隔的建议;
未经实验室许可,不得局部复制校准证书的声明。9复校时间间隔
送检单位应根据变送器的使用部位的重要性、环境条件、使用频繁程度、使用者、被校变送器本身质量等诸因素,自主决定复校时间间隔。通常不超过1年。4
建筑321——标准查询下载网
A.1测量原理
附录A
(资料性附录)
校准结果的测量不确定度评定实例YS/T683-—2008
被校准的是一台准确度等级为0.5级,量程为0MPa~2MPa的电动压力变送器。用已经校准过的准确度等级为0.1级的数字压力校验仪做为校准中所用的参考标准,输人0MPa~2MPa标准压力信号,压力变送器的理论输出为标准4mA~20mA直流电流标准信号,因压力变送器无法读取数据,因此采用准确度等级为0.05级标准电流表读取压力变送器的输出。本次测量不确定度计算,是采用校准中所用的参考标准数字压力校验仪,对压力变送器输人2MPa的压力信号,读取标准电流表显示的示值,以计算压力变送器的测量误差。A.2数学模型
依据本校准规范,压力变送器的测量误差△I可表示为:=-
式中:
I,一—压力变送器实际输出值,即标准电流表的示值;I2—压力变送器理论输出值,即输入的标准压力信号对应的电流信号值。根据压力变送器压力信号与电流信号的转换关系:1,=4+16P检人
因此,压力变送器的测量误差:AI=I-(4+8P人)
式中:
I,—-压力变送器实际输出值,即标准电流表的示值;P编人一压力变送器压力输人值,即数字压力校验仪示值。.(A.1)
.(A.2)
由此可见,压力变送器测量误差的测量不确定度来源于被检表本身、数字压力校验仪和标准电流表。
A.3合成方差和灵敏系数
由于I和P不相关,依照方差公式(A.4):u(y)
由(A.3)式得到:
合成方差:u(△I)=(I)·u(I)十c(P)·u(P)灵敏系数:c(I)=会=1
A.4测量误差
当数字压力校验仪加入标准压力信号2MPa时,压力变送器的理论输出应为20mA,此时读取标5
YS/T683-2008
准直流电流表的读数为20.001mA。被校准压力变送器的测量误差则为:l=20.001mA-20mA=0.001mA
A.5测量不确定度分量
A.5.1被校表重复测量引入的标准不确定度分量在相同的条件下,由数字压力校验仪加人标准压力信号2MPa时,读取标准直流电流表的示值。重复测量10次,结果见表A.1。
示值/mA
重复测量的结果
由表A.1可以算出,10次测量结果的平均值为:两
20.000+20.000+20.001+.+20.001=20.000mA
于是,单次测量结果的标准不确定度,即上述测量中任何一个观测值的标准不确定度为:()2
u()
oX7+1X3
由于标准直流电流表采用数字显示方式,故可假定读数本身并不引人误差。A.5.2标准电流表引入的标准不确定度分量A.5.2.1标准电流表校准,引人的不确定度分量I.110
标准电流表的校准证书给出,20mA时其扩展不确定度为U(1)=0.004mA,其在该范围内满足矩形分布,kgs=1.65。
于是,所引人的扩展不确定度分量为:U(I,)0.004
=0.0024mA=2.4μA
A.5.2.2标准电流表的分辨力,引人的不确定度分量I.2压力变送器的读数在直流电流表上读取,直流电流表的分辨力为0.001mA,因此,每一个读数值可能包括的误差应在士0.0005mA范围内。假定其在该范围内满足矩形分布,于是所引人的不确定度分量为:
u(I.) 0.0005 = 0. 00 29 mA = 0.3 μA3
A.5.2.3其他因素对电流值的影响11.3考虑到现场使用环境的变化如:温度的偏离、电压的波动以及漂移等因素对标准电流表的电流值会产生影响。根据标准电流表校准经验,一般不超过标准电流表的2个分辨力,即0.002mA,半宽为0.001mA,假定其在该范围内满足矩形分布,于是所引人的不确定度分量为:u(l.a)=0.001
1=0.0006mA=0.6μA
A.5.3数字压力校验仪引入的不确定度分量A.5.3.1数字压力校验仪校准,引人的不确定度分量P输人.1数字压力校验仪的校准证书给出,对于2MPa的压力信号,其扩展不确定度为:U(P.)=0.002MPa其6
建筑321——标准查询下载网
满足矩形分布,kgs=1.65。
于是,所引人的不确定度分量为:u(P院人,)二
=0.001MPa
YS/T683—2008bzxZ.net
A.5.3.2由数字压力校验仪的分辨力引入的标准不确定度分量u(P检入.2)数字压力校验仪的分辨力为0.0001MPa,因此,每一个读数值可能包括的误差应在其分辨力的半区间士0.00005MPa范围内。其在该范围内满足矩形分布,k=/3。于是,由数字压力校验仪的分辨力所引人的标准不确定度分量为:±(Pu):) = 0.0005 = 0. 03 MPa3
A.5.3.3其他因素对数字压力校验仪示值的影响P编人.3考虑到现场使用环境的变化如:温度的偏离、电压的波动以及漂移等因素对数字压力校验仪的示值会产生影响。根据数字压力校验仪校准经验,一般不超过数字压力校验仪的1个分辨力,即0.0001MPa,半宽为0.00005MPa,假定其在该范围内满足矩形分布,于是所引人的不确定度分量为:u(P检人.s)= 0. 000 05
5=0.00003MPa
A.6不确定度分量汇总
各标准不确定度分量见表A.2。
不确定度分量汇总表
不确定度分证
u(Pm人1)
u(Pm人2)
不确定度来源
被校表读数重复性
标准电流表的校准
标准电流表的分辨力
标准电流表使用环境的变化
压力校验仪的校准
压力校验仪的分辨力
u(Pn人)
压力校验仪使用环境的变化
不确定度分量值
0.00003MPa
0.00003MPa
合成标准不确定度u(AI)=8.4μAA.7合成标准不确定度
由于各项标准不确定度分量无相关性,故合成标准不确定度为:u(I)=Vu()+(I)+8Xu(P)
概率分布
灵敏系数
=Vu(z)+u(I.)+u(h.)+u(l.s)+8×(u(Pa人.)+u(Pm人2)+u(Pm人)=8.4μA
A.8被测量分布的估计
由不确定度汇总表可知,共有6个不确定度分量。其中5个分量为矩形分布,故被测量应接近于正7
YS/T683-2008
态分布。
9扩展不确定度
取包含因子=2,故扩展不确定度为U(AI)=k×u(AI)=2×8.4=17μA
A.10不确定度报告
被校压力变送器在20mA时的测量误差为△[=0.001mA,其扩展不确定度U=17μA。其扩展不确定度是由合成标准不确定度u。=8.4μA和包含因子k=2之乘积得到的。被测量以正态分布估计。
建筑321—标准查询下载网
被校仪表:
准确度等级
校准仪器:
校准环境:
环境温度:
校准点
输人(
外观检查:
静压测试:
型号规格
型号规格
型号规格
型号规格
输出折算值(
附录B
(资料性附录)
校准记录内容及格式
校准记录
安装地点
测量范围
准确度等级
准确度等级
准确度等级
准确度等级
实测值(
正行程
反行程
环境相对湿度:
测量误差(
正行程
最大允许误差-±盘上墨=测量下照×准确度等级100
最大测量误差
最大回程误差
稳定性:
绝缘电阻:
测量不确定度:
发放校准证书的编号:
校准人:
审核人:
注:本表适用于压力(差压)变送器类仪表的校准记录。最大允许误差
允许回程误差
校准日期:
反行程
YS/T683—2008
证书编号
证书编号
证书编号
证书编号
回程误差(
小提示:此标准内容仅展示完整标准里的部分截取内容,若需要完整标准请到上方自行免费下载完整标准文档。
标准图片预览:





- 其它标准
- 热门标准
- 有色金属行业标准(YS)
- YS/T539.11-2009 镍基合金粉化学分析方法 第11部分:钨量的测定 辛可宁称量法
- YS/T539.6-2006 镍基合金粉化学分析方法三氯化钛-重铬酸钾滴定法测定铁量
- YS/T556.1-2006 锑精矿化学分析方法 锑量的测定
- YS/T539.1-2006 镍基合金粉化学分析方法中和滴定法测定硼量
- YS/T65-2012 铝电解用阴极糊
- YS/T555.10-2009 钼精矿化学分析方法 铼量的测定 硫氰酸盐分光光度法
- YS/T820.25-2012 红土镍矿化学分析方法 第25部分:化合水量的测定 重量法
- YS/T360.1-2011 钛铁矿精矿化学分析方法 第1部分:二氧化钛量的测定 硫酸铁铵滴定法
- YS/T102.2-2003 铅、锌冶炼企业产品能耗 第二部分:锌冶炼企业产品能耗
- YS/T455.5-2003 铝箔试验方法 第5部分 铝箔的直流电阻试验方法
- YS/T546-2008 高纯碳酸锂
- YS/T7-2008 铝电解多功能机组
- YS/T240.6-2007 铋精矿化学分析方法 铁量的测定 重铬酸钾滴定法
- YS/T360.1-2011 钛铁矿精矿化学分析方法 第1部分:二氧化钛量的测定 硫酸铁铵滴定法
- YS/T623-2012 铝电解用高石墨质阴极炭块
- 行业新闻
网站备案号:湘ICP备2025141790号-2